Автор Тема: Ищу схему Boss DD7  (Прочитано 3527 раз)

0 Пользователей и 1 Гость просматривают эту тему.

Kostyan

  • Сообщений: 1442
  • GTLab - forever!
    • Просмотр профиля
    • E-mail
Ищу схему Boss DD7
« : Сентября 23, 2013, 05:30:39 am »
Ищу схему Boss DD7. Или может у кого есть опыт ремонта оного. Не работает от внешнего БП.
guitargear27/reborn amp https://vk.com/club46514558

sadky

  • Сообщений: 463
  • GtLab.Net forever!
    • Просмотр профиля
    • E-mail
Re: Ищу схему Boss DD7
« Ответ #1 : Сентября 23, 2013, 05:36:54 am »
Там, кроме как на гнездо, и грешить не на что, разберите, прозвоните, там тестера достаточно. Я недавно с ДД-3 такое делал(ну, и не только это ;))

Kostyan

  • Сообщений: 1442
  • GTLab - forever!
    • Просмотр профиля
    • E-mail
Re: Ищу схему Boss DD7
« Ответ #2 : Сентября 23, 2013, 05:43:32 am »
Гнездо питания? 9 вольт до дросселя уходят. Гляну сейчас собственно входный джеки. Может в них что не так.
« Последнее редактирование: Сентября 23, 2013, 05:43:47 am от Kostyan »
guitargear27/reborn amp https://vk.com/club46514558

sadky

  • Сообщений: 463
  • GtLab.Net forever!
    • Просмотр профиля
    • E-mail
Re: Ищу схему Boss DD7
« Ответ #3 : Сентября 23, 2013, 10:17:57 am »
Через входное гнездо идёт напруга и от батарейки, как и от адаптера, через дроссель тоже. Так что - проблема только в гнезде питания, больше ей прятаться негде :)

Kostyan

  • Сообщений: 1442
  • GTLab - forever!
    • Просмотр профиля
    • E-mail
Re: Ищу схему Boss DD7
« Ответ #4 : Сентября 23, 2013, 11:03:46 am »
Цитировать
Через входное гнездо идёт напруга и от батарейки, как и от адаптера, через дроссель тоже. Так что - проблема только в гнезде питания, больше ей прятаться негде :)

 Нет это не этот случай к сожалению. Отгорела дорожка на платке входных гнезд. Перемычку бросил, через внешнее питание работать начал. Однако осталась еще одна проблемка. Странно как то она все равно работает. То горит лампочка то не горит, то работает байпасс то нет. Схемка бы конечно помогла. но найти ее не смог. 
guitargear27/reborn amp https://vk.com/club46514558

ertyuiop

  • Сообщений: 520
    • Просмотр профиля
    • E-mail
« Последнее редактирование: Сентября 23, 2013, 12:18:44 pm от rtyuiop »
Я молод и этим всё сказано. (私は若いんだし、それはそれだ)


sadky

  • Сообщений: 463
  • GtLab.Net forever!
    • Просмотр профиля
    • E-mail

sadky

  • Сообщений: 463
  • GtLab.Net forever!
    • Просмотр профиля
    • E-mail
Re: Ищу схему Boss DD7
« Ответ #8 : Сентября 23, 2013, 04:17:55 pm »
Эх, сгорел сарай - гори и хата! ;D
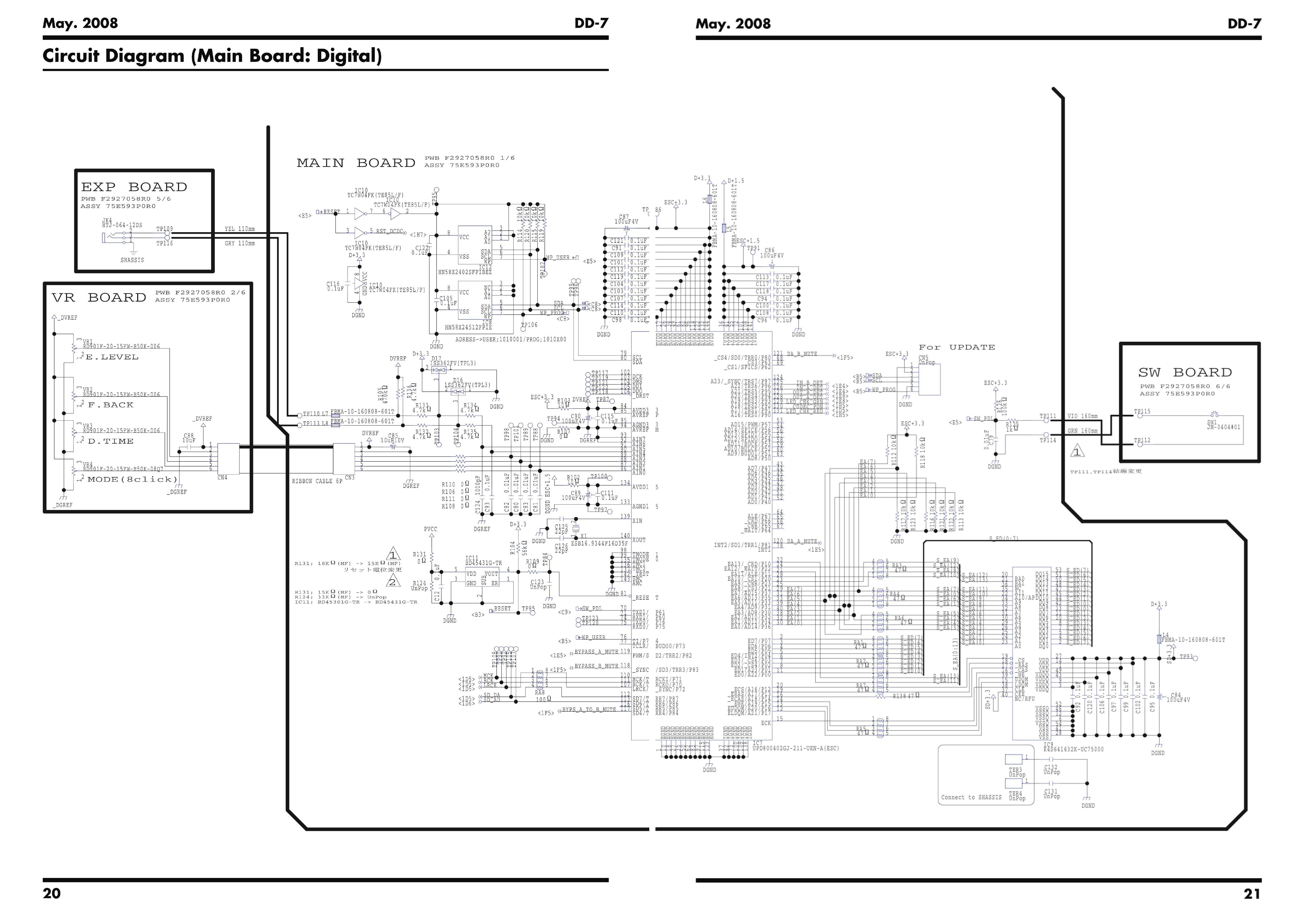
Вот вторая часть этого дурдома - http://2imgs.com/2i/i/5240768b/c671f464a8cc620121b675120da72358/1ac4b69c4f.f.png
Сочувствую... :'(

Kostyan

  • Сообщений: 1442
  • GTLab - forever!
    • Просмотр профиля
    • E-mail
Re: Ищу схему Boss DD7
« Ответ #9 : Сентября 25, 2013, 04:14:24 am »
Цитировать
Эх, сгорел сарай - гори и хата! ;D
Вот вторая часть этого дурдома - http://2imgs.com/2i/i/5240768b/c671f464a8cc620121b675120da72358/1ac4b69c4f.f.png
Сочувствую... :'(

Блин, что то не открывается ссылка не первая ни вторая...
guitargear27/reborn amp https://vk.com/club46514558

sadky

  • Сообщений: 463
  • GtLab.Net forever!
    • Просмотр профиля
    • E-mail
Re: Ищу схему Boss DD7
« Ответ #10 : Сентября 25, 2013, 04:57:05 am »
Странно, только что нажал - прямо из цитаты - всё открылось... :-? 

Ух ты, получилось залить через новый хостинг... Так, может получится и всю схему?

« Последнее редактирование: Сентября 25, 2013, 05:02:52 am от sadky »

ertyuiop

  • Сообщений: 520
    • Просмотр профиля
    • E-mail
Re: Ищу схему Boss DD7
« Ответ #11 : Сентября 25, 2013, 05:13:45 am »
Хорошая схемочка :P
Я молод и этим всё сказано. (私は若いんだし、それはそれだ)

Kostyan

  • Сообщений: 1442
  • GTLab - forever!
    • Просмотр профиля
    • E-mail
Re: Ищу схему Boss DD7
« Ответ #12 : Сентября 25, 2013, 06:25:44 am »
Во! Во так все получилось скачать! Огромное спасибо.
guitargear27/reborn amp https://vk.com/club46514558