Автор Тема: Ремонт усилка Framus COBRA  (Прочитано 7621 раз)

0 Пользователей и 1 Гость просматривают эту тему.

Denn

  • Global Moderator
  • *****
  • Сообщений: 14277
  • είμαι ο μουσικός και ο ραδιομηχανίκός
    • ICQ клиент - 322153053
    • Просмотр профиля
    • E-mail
Ремонт усилка Framus COBRA
« : Февраля 09, 2015, 10:13:14 am »
Камрады, помогите идеями, ибо свои похоже закончились.

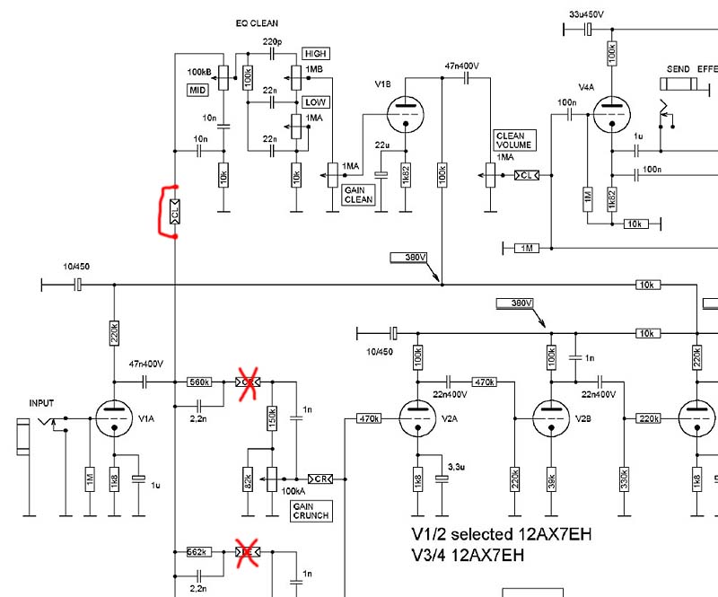
На операционный стол попал усилитель Framus COBRA. Трабла следующая: подхрюкивает чистый канал. Если играть неагрессивно, то проблема не проявляется, усилок вроде как работает исправно. Но стоит сильно ударить по струнам, получается очень неприятный подхрюк. Можно было бы считать, что это вполне нормально, но, во-первых, изначально такого не было, а во-вторых, подхрюк идёт даже при убраном в ноль регуляторе гейна! Т.е. ставим в ноль гейн, громкость на максимум, бьём по струнам аккуратно - слышен еле уловимый чистый звук, как только жахаем "с плеча", то прорезается неприятный "хрюк".

Вот схема входного каскада и всего тракта клина до петли:



Что пробовал:

1. Менять лампы на заведомо исправные;
2. Накал, анодка, режимы ламп в норме;
3. Принудительно выкинул электронную коммутацию входных до-гейновых цепей оптопарами и скоммутировал перемычкой (на схеме красным);
4. Перепроверены контакты, пайки, панельки;
5. Принудительно мьютировался канал перегруза (сетка V2A на землю);

Поскольку хрюк также исправно проявляется при гейне чистого в ноль, то под подозрением первый (входной каскад):

6. Заменена обвязка первого каскада (резисторы, конденсаторы, в т.ч. выходной разделительный и в ТБ);
7. Заменён лит в фильтре анодки каскадов клина;
8. В сетку входной лампы впаял "антизвонный" 68 ком (думал, что может подхрюкивает прямо сам вход первой лампы :)).

Ничего не помогло, хрюки по-прежнему на месте. Что ещё копать - ума не приложу.  :-?

Судя по схеме, трабла возникает на участке входной каскад - ТБ клина, т.к. далее идёт убранный в ноль рег. гейна клина.

П.С. При прибавлении гейна эффект пропорционально масштабируется, т.е. при "нормальной игре" всё чисто, а стоит вдарить - сразу противный подхрюк.

П.П.С. Датчик на гитаре вменяемый (TB-4), а не митольный "9-вольтовый" ))
« Последнее редактирование: Февраля 09, 2015, 10:30:55 am от Denn »
Не говорите что мне делать, и я не скажу куда Вам идти.

Лучшее решение из возможных - самое простое. И наоборот.

Прежде чем судить

Bpjkznjh

  • Гость
Re: Ремонт усилка Framus COBRA
« Ответ #1 : Февраля 09, 2015, 10:31:23 am »
А если прибрать громкость на гитаре? Вполне может и входная лампа перегружаться.
Ещё похожий эффект бывает от плохих контактов в гнезде, джеке, переключателях на гитаре, в кабеле...
« Последнее редактирование: Февраля 09, 2015, 10:36:56 am от Bpjkznjh »

Denn

  • Global Moderator
  • *****
  • Сообщений: 14277
  • είμαι ο μουσικός και ο ραδιομηχανίκός
    • ICQ клиент - 322153053
    • Просмотр профиля
    • E-mail
Re: Ремонт усилка Framus COBRA
« Ответ #2 : Февраля 09, 2015, 10:36:54 am »
Цитировать
А если прибрать громкость на гитаре? Вполне может и входная лампа перегружаться.

Прибирание на гитаре помогает. Также если на гитаре переключиться на сингл, то его выхлопа уже не хватает для хрюка.
Но в ремонт мне принесли усилок именно по причине, что стало хрюкать, чего ранее не было.
Не говорите что мне делать, и я не скажу куда Вам идти.

Лучшее решение из возможных - самое простое. И наоборот.

Прежде чем судить

Bpjkznjh

  • Гость
Re: Ремонт усилка Framus COBRA
« Ответ #3 : Февраля 09, 2015, 10:40:20 am »
Смотрю на схему - там действительно в режиме клин лампа нагружена цепью 10нан+10К? Как-то... ::)

Denn

  • Global Moderator
  • *****
  • Сообщений: 14277
  • είμαι ο μουσικός και ο ραδιομηχανίκός
    • ICQ клиент - 322153053
    • Просмотр профиля
    • E-mail
Re: Ремонт усилка Framus COBRA
« Ответ #4 : Февраля 09, 2015, 10:41:27 am »
Ещё есть вот какой нюанс. При убранном в ноль гейне по идее звука вообще не должно быть, но он слегка прорезается (а-ля наводка). Так вот если регулятор громкости клин канала выкрутить на максимум, то наводки почти не слышно, а если чуть открутить от максимума (примерно на "2 часа"), то громкость наводки максимальна! Если дальше прибирать громкость, то она уже становится тише вплоть до полного исчезновения.

Хотя это можно объяснить большим "повисанием в воздухе" сетки второго каскада, и, как следствие, большим насасыванием наводки, тем более что к регуляторам идут довольно длинные шлейфы от платы преда.
« Последнее редактирование: Февраля 09, 2015, 10:52:28 am от Denn »
Не говорите что мне делать, и я не скажу куда Вам идти.

Лучшее решение из возможных - самое простое. И наоборот.

Прежде чем судить

Denn

  • Global Moderator
  • *****
  • Сообщений: 14277
  • είμαι ο μουσικός και ο ραδιομηχανίκός
    • ICQ клиент - 322153053
    • Просмотр профиля
    • E-mail
Re: Ремонт усилка Framus COBRA
« Ответ #5 : Февраля 09, 2015, 10:45:55 am »
Цитировать
Смотрю на схему - там действительно в режиме клин лампа нагружена цепью 10нан+10К? Как-то... ::)

Есть подозрение, что этот участок в моей версии сделан иначе. ТБ выполнен на отдельной плате, которая крепится прямо на потцах, и там кондёров 10нф я не наблюдал. К тому же присутствует кнопка "Bright", которой на схеме нету. Видимо, более поздняя версия с некоторыми изменениями. Схему ТБ я детально не изучал, заменил там только кондёры 47нф и 100нф, дабы исключить их из подозреваемых. Кстати, судя по номиналам кондёров, схемотехника там изменена на классическую фендеровскую.
Схема входного каскада 100%-но соответствует, включая коммутацию и SLO-подобный канал перегруза - это я изучил по плате лично.

П.С. Весь преамп, включая анодные нагрузки каскадов, выполнен на резисторах 0,125 Вт! И это при анодном 380в! Я в шоке, если честно. По этой причине сразу заменил всю обвязку входного каскада, дабы исключить какой-нить "недопробитый" и "искрящий" резистор.
« Последнее редактирование: Февраля 09, 2015, 10:57:43 am от Denn »
Не говорите что мне делать, и я не скажу куда Вам идти.

Лучшее решение из возможных - самое простое. И наоборот.

Прежде чем судить

Bpjkznjh

  • Гость
Re: Ремонт усилка Framus COBRA
« Ответ #6 : Февраля 09, 2015, 10:56:27 am »
Цитировать
Ещё есть вот какой нюанс. При убранном в ноль гейне по идее звука вообще не должно быть, но он слегка прорезается (а-ля наводка). Так вот если регулятор громкости клин канала выкрутить на максимум, то наводки почти не слышно, а если чуть открутить от максимума (примерно на "2 часа"), то громкость наводки максимальна! Если дальше прибирать громкость, то она уже становится тише вплоть до полного исчезновения.

Это скорей всего частично наводка на сетку, частично с анода на анод.
По признакам вроде перегружается вход. Но непонятно, почему раньше не было. Я бы подцепил гену и осцилл на анод 1-го каскада.   

Denn

  • Global Moderator
  • *****
  • Сообщений: 14277
  • είμαι ο μουσικός και ο ραδιομηχανίκός
    • ICQ клиент - 322153053
    • Просмотр профиля
    • E-mail
Re: Ремонт усилка Framus COBRA
« Ответ #7 : Февраля 09, 2015, 11:00:44 am »
Цитировать
По признакам вроде перегружается вход. Но непонятно, почему раньше не было.

Вот и у меня аналогичные мысли и вопросы.

К сожалению, не додумался проверить сабж на каком-нибудь своём преампе - может и там также подгружается вход при очень сильной атаке. С другой стороны при анодке 380в вряд ли реально подгрузить первый каскад пассивным хамбакером.

Сам "хрюк" мне не нравится. Его характер стрёмный. Такое ощущение, что это не просто подгруз на верхушках, а как-будто запускается паразитная генерация. "Просирающий" и "сустэйнистый" характер.
« Последнее редактирование: Февраля 09, 2015, 11:14:26 am от Denn »
Не говорите что мне делать, и я не скажу куда Вам идти.

Лучшее решение из возможных - самое простое. И наоборот.

Прежде чем судить

Bpjkznjh

  • Гость
Re: Ремонт усилка Framus COBRA
« Ответ #8 : Февраля 09, 2015, 03:36:31 pm »
Цитировать
Сам "хрюк" мне не нравится. Его характер стрёмный. Такое ощущение, что это не просто подгруз на верхушках, а как-будто запускается паразитная генерация. "Просирающий" и "сустэйнистый" характер.
Может, панелька "шьёт", или в оптопаре сигнальную часть "пробивает" на управляющую...

THRASH

  • Сообщений: 5719
  • GTLab - forever!
    • Просмотр профиля
    • E-mail
Re: Ремонт усилка Framus COBRA
« Ответ #9 : Февраля 09, 2015, 04:06:29 pm »
Цитировать
Цитировать
Сам "хрюк" мне не нравится. Его характер стрёмный. Такое ощущение, что это не просто подгруз на верхушках, а как-будто запускается паразитная генерация. "Просирающий" и "сустэйнистый" характер.
или в оптопаре сигнальную часть "пробивает" на управляющую...
Это как это? Это же оптопара, между элементами воздух и пластик.
Я вот тоже давно долблюсь с вальвекингом. Какая то странная плавающая муть на перегрузе. Съедается атака. Раньше не было, побороть не могу.
« Последнее редактирование: Февраля 09, 2015, 04:08:08 pm от thrash »
Jackson JS32RT Dinky->X2N, Gavrilenko custom shop baritone 27*-> AHB-2-->DIY 2х12( governor+v12)

Bpjkznjh

  • Гость
Re: Ремонт усилка Framus COBRA
« Ответ #10 : Февраля 09, 2015, 04:20:37 pm »
Цитировать
Это как это? Это же оптопара, между элементами воздух и пластик.
Это так, только существует ещё и пластиковый корпус. Конторы всё время ищут способы удешевления. Изменили состав пластика - а через несколько лет он может стать уже и не совсем изолятором...
Когда такие случаи - надо всё проверять.

Travka

  • Сообщений: 659
  • GtLab.Net forever!
    • Просмотр профиля
    • E-mail
Re: Ремонт усилка Framus COBRA
« Ответ #11 : Февраля 10, 2015, 01:48:09 am »
Надо запустить синус 100Гц и посмотреть осцилом. Делов то. :P
Может ли быть одноногая микросхема?

Denn

  • Global Moderator
  • *****
  • Сообщений: 14277
  • είμαι ο μουσικός και ο ραδιομηχανίκός
    • ICQ клиент - 322153053
    • Просмотр профиля
    • E-mail
Re: Ремонт усилка Framus COBRA
« Ответ #12 : Февраля 10, 2015, 08:44:14 am »
Цитировать
Может, панелька "шьёт", или в оптопаре сигнальную часть "пробивает" на управляющую...

Панелька честная керамика, всё целое, невредимое, чистое, пивом не залитое.
Оптопары я выпаял из сигнального тракта, т.к. изначально грешил на них.


Цитировать
Надо запустить синус 100Гц и посмотреть осцилом. Делов то. :P

Спасибо, Кэп. И что я там увижу? Ну, начиная с определённого уровня (а конкретно - чуть больше 2в) начнутся искажения, что в общем-то логично. С гитарой тоже самое: до определённого предела всё шоколадно. И что дальше?
Потом будем обмерять хамбакер? :) Ну, увидим, что в экстазе высекаю я из него вольта четыре. И чо? Как меня это всё приблизит к истине? А именно к ответу на вопрос, почему раньше усилок не хрюкал, а потом вот стал...
« Последнее редактирование: Февраля 10, 2015, 08:50:20 am от Denn »
Не говорите что мне делать, и я не скажу куда Вам идти.

Лучшее решение из возможных - самое простое. И наоборот.

Прежде чем судить

Bpjkznjh

  • Гость
Re: Ремонт усилка Framus COBRA
« Ответ #13 : Февраля 10, 2015, 10:34:34 am »
@ Denn
Когда причина неясна, надо смотреть всё, даже казалось бы самое невероятное, в т.ч. и панельку, хоть она с виду идеальная.

Проверить осциллом обязательно надо. Надо проверить, будет ли поведение каскада нормальным по приборам. Вдруг не с 2 вольт, а с 0,5 начинает искажать?


Denn

  • Global Moderator
  • *****
  • Сообщений: 14277
  • είμαι ο μουσικός και ο ραδιομηχανίκός
    • ICQ клиент - 322153053
    • Просмотр профиля
    • E-mail
Re: Ремонт усилка Framus COBRA
« Ответ #14 : Февраля 15, 2015, 04:03:36 pm »
Удалось достать схему моей версии усилка, как ни странно её можно банально скачать на сайте производителя! Вот она - http://www.denn.ru/repair/framus/Cobra_V5.pdf

Также если кто-то будет "гуглить" и наткнётся на эту тему, могут оказаться полезными фотографии платы предусилителя, которые я сделал про просьбе нашего форумчанина:

http://www.denn.ru/repair/framus/framus_cobra_v5_pre-1.jpg

http://www.denn.ru/repair/framus/framus_cobra_v5_pre-2.jpg

http://www.denn.ru/repair/framus/framus_cobra_v5_pre-3.jpg

http://www.denn.ru/repair/framus/framus_cobra_v5_pre-4.jpg
_____________________________________________________

По поводу собственно сабжа. Нагуглил я в англоязычных интернетах несколько постов со схожей проблемой, и судя по "результатам" там, никто так и не решил вопрос. Прозвучали там предположения, что трабл в оптопарах, которыми утыкана вся схема преампа (12 шт.!). Лично я тоже склоняюсь к траблу с оптопарами. Мой клиент от столь масштабного ремонта отказался (одни оптопары выходят по стоимости около 3600 руб, плюс доставка, плюс ожидание доставки от 5 недель), поэтому вопрос отсаётся нерешённым.
Не говорите что мне делать, и я не скажу куда Вам идти.

Лучшее решение из возможных - самое простое. И наоборот.

Прежде чем судить

Bpjkznjh

  • Гость
Re: Ремонт усилка Framus COBRA
« Ответ #15 : Февраля 15, 2015, 06:01:40 pm »
Ты же писАл, что выпаивал оптопары, те, что на кранч. Стало быть, эта цепь никак не должна влиять.
Остаётся оптопара на клин, которую ты замыкал перемычкой. Чем чёрт не шутит - м.б. предположение из #8 - не такая уж фантастика? Я б выпаял и эту оптопару. А вообще осциллом надо смотреть.

ФёдорЫч

  • Сообщений: 1065
  • Long live Rock-n-Roll!!!
    • Просмотр профиля
    • E-mail
Re: Ремонт усилка Framus COBRA
« Ответ #16 : Февраля 15, 2015, 07:51:57 pm »
А проверить первый каскад "варварским способом" ?? . Снять сигнал с впаянного 510 ом резистора между отр. выводом катодного конденсатора и общим , подать на усилитель и параллельно на скоп. Шваркнуть Е и посмотреть-послушать. Авось прояснится.....

Denn

  • Global Moderator
  • *****
  • Сообщений: 14277
  • είμαι ο μουσικός και ο ραδιομηχανίκός
    • ICQ клиент - 322153053
    • Просмотр профиля
    • E-mail
Re: Ремонт усилка Framus COBRA
« Ответ #17 : Февраля 17, 2015, 03:53:23 am »
@ Наблюдатель

Я выпаивал и коротил перемычкой оптопары клин тракта. Перегруз не трогал. В последнем опыте таки отключил ветку на перегруз, неприятный "подвозбудный" хрюк ушёл, остался только обычный клиппинг верхушек при очень агрессивном извлечении. После чего я проверил сабж на других преампах и обнаружил следующее: у предов с 220к в аноде первой лампы подгруз есть, а у предов со 100к нет.

У сабжевого усилка ещё и траблы с каналами перегруза: независимо от положения ручек гейна, в фоне всегда идёт полный перегруз. В общем там мрак с этими оптопарами.
« Последнее редактирование: Февраля 17, 2015, 03:54:39 am от Denn »
Не говорите что мне делать, и я не скажу куда Вам идти.

Лучшее решение из возможных - самое простое. И наоборот.

Прежде чем судить

Bpjkznjh

  • Гость
Re: Ремонт усилка Framus COBRA
« Ответ #18 : Февраля 17, 2015, 07:31:33 am »
Да ну его...

zelibobber

  • Гость
Re: Ремонт усилка Framus COBRA
« Ответ #19 : Октября 19, 2020, 04:35:26 pm »
Расскажите, починили в итоге?
upd: пока ждал ответа, разобрался сам) оказалось, что к чистому каналу подмешивались сразу кранч и лид каналы через приоткрытые оптроны OK7 и OK8. Оказалось, что трансформатор переключен не на 230 вольт, а на 215. Плата контроллера выбора каналов питается через диоды с обмоток 17 вольт трансформатора, и после выпрямления там должно быть 19 вольт, но оказалось больше)
Перекинул обмотки, оптроны закрылись. На открытом оптроне сопротивление должно быть около 200 ом. На ОК3 и ОК6, через которые идёт чистый звук, было по 1
5-2 кОм! Оказалось резистор R55 поплыл и из 330 ом превратился в 1кОм. Заменил - все работает)
Остался один оптрон, который открытый даёт 400 ом сопротивления, заказал десяток в запас.

Написал письмо в Warwick, которому принадлежит Framus, там ответили, что с такой проблемой не сталкивались и помогать не хотят. На запрос прошивки контроллера переключения каналов - сказали нету)
« Последнее редактирование: Октября 19, 2020, 10:26:03 pm от zelibobber »