Автор Тема: Двуполярка от накала.  (Прочитано 3110 раз)

0 Пользователей и 1 Гость просматривают эту тему.

texman

  • Сообщений: 4058
  • GTLab - forever!
    • Просмотр профиля
    • E-mail
Двуполярка от накала.
« : Января 28, 2015, 12:50:15 pm »
Тема уже поди всплывала , но я чего-то не нахожу ничего толкового.

Частенько нужна двуполярка всякую мелочь (ревер, спикосим и проч.) запитать, а транс не заточен, как кто спасается?

Девайсы типа minmax s205ra имеют право на жизнь или лучше не стоит?
« Последнее редактирование: Января 28, 2015, 12:50:48 pm от texman »
Ставь старуха самовар, будем слушать MANOWAR!

KMG

  • Сообщений: 3776
    • ICQ клиент - 412221711
    • AOL клиент - Mike
    • Просмотр профиля
    • E-mail
Re: Двуполярка от накала.
« Ответ #1 : Января 28, 2015, 01:35:57 pm »
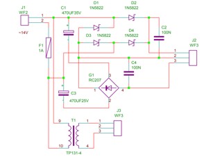
Делал вот так

PS выходные электролиты после мостов на другой плате (вместе со стабами), но принцип понятен.
Ps.pdf
« Последнее редактирование: Января 28, 2015, 01:38:12 pm от mike »

Denn

  • Global Moderator
  • *****
  • Сообщений: 14277
  • είμαι ο μουσικός και ο ραδιομηχανίκός
    • ICQ клиент - 322153053
    • Просмотр профиля
    • E-mail
Re: Двуполярка от накала.
« Ответ #2 : Января 28, 2015, 02:09:18 pm »
Не говорите что мне делать, и я не скажу куда Вам идти.

Лучшее решение из возможных - самое простое. И наоборот.

Прежде чем судить

KMG

  • Сообщений: 3776
    • ICQ клиент - 412221711
    • AOL клиент - Mike
    • Просмотр профиля
    • E-mail
Re: Двуполярка от накала.
« Ответ #3 : Января 28, 2015, 03:08:06 pm »
Однополярка дает бОльшие пульсации

Travka

  • Сообщений: 659
  • GtLab.Net forever!
    • Просмотр профиля
    • E-mail
Re: Двуполярка от накала.
« Ответ #4 : Января 28, 2015, 03:21:24 pm »
Цитировать
Однополярка дает бОльшие пульсации
Зависит от схемы. :)
Может ли быть одноногая микросхема?

KMG

  • Сообщений: 3776
    • ICQ клиент - 412221711
    • AOL клиент - Mike
    • Просмотр профиля
    • E-mail
Re: Двуполярка от накала.
« Ответ #5 : Января 28, 2015, 03:25:30 pm »
Цитировать
Однополярка дает бОльшие пульсации
Цитировать
Зависит от схемы. :) 
Опечатался, имел ввиду однополупериодку.

Denn

  • Global Moderator
  • *****
  • Сообщений: 14277
  • είμαι ο μουσικός και ο ραδιομηχανίκός
    • ICQ клиент - 322153053
    • Просмотр профиля
    • E-mail
Re: Двуполярка от накала.
« Ответ #6 : Января 28, 2015, 06:03:50 pm »
В наше время банки - не проблема. Равно как и КРЕНки ;)
Не говорите что мне делать, и я не скажу куда Вам идти.

Лучшее решение из возможных - самое простое. И наоборот.

Прежде чем судить

texman

  • Сообщений: 4058
  • GTLab - forever!
    • Просмотр профиля
    • E-mail
Re: Двуполярка от накала.
« Ответ #7 : Января 28, 2015, 06:40:04 pm »
Ага, ну в целом посыл понятен, просто подкупило в сабже именно преобразование из 5В в +-15 и размер с ириску.
Ставь старуха самовар, будем слушать MANOWAR!

Denn

  • Global Moderator
  • *****
  • Сообщений: 14277
  • είμαι ο μουσικός και ο ραδιομηχανίκός
    • ICQ клиент - 322153053
    • Просмотр профиля
    • E-mail
Re: Двуполярка от накала.
« Ответ #8 : Января 29, 2015, 09:15:10 am »
Цитировать
просто подкупило в сабже именно преобразование из 5В в +-15

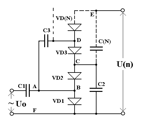
Если нужно ещё и умножение, то можно так:



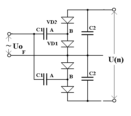
Если более, чем в 2 раза, то вот так (показано одно плечо):



Подробные выкладки тут - http://www.cqham.ru/uu1.htm
« Последнее редактирование: Января 29, 2015, 09:16:36 am от Denn »
Не говорите что мне делать, и я не скажу куда Вам идти.

Лучшее решение из возможных - самое простое. И наоборот.

Прежде чем судить

KMG

  • Сообщений: 3776
    • ICQ клиент - 412221711
    • AOL клиент - Mike
    • Просмотр профиля
    • E-mail
Re: Двуполярка от накала.
« Ответ #9 : Января 29, 2015, 10:08:32 am »
Цитировать
Ага, ну в целом посыл понятен, просто подкупило в сабже именно преобразование из 5В в +-15 и размер с ириску.
Ну такого добра навалом, правда цена у них немаленькая
http://www.meanwell.com
http://www.aimtec.com