Автор Тема: Блок Питания на 9в (+ 12/24) для педал борда.  (Прочитано 24753 раз)

0 Пользователей и 1 Гость просматривают эту тему.

Bananas

  • Сообщений: 479
  • Lord, I'd have to play the blues.
    • Просмотр профиля
    • E-mail
Re: Блок Питания на 9в (+ 12/24) для педал борда.
« Ответ #20 : Августа 10, 2016, 10:58:33 am »
@ Peratron
Спасибо!
Про различие самих трансов, я не имел в виду аудиофильский бред, а именно конструктивное исполнение самого транса и экранирование. Ну т.е. а бывают они конструктивно с экраном, трансформаторы сами?
Ну и наверное тороидальный менее подвержен наводкам? И наверное если найти готовый тороидальный, так на него вторички наматывать относительно не сложно?
« Последнее редактирование: Августа 10, 2016, 11:23:58 am от Bananas »
ЗЫ GTLab 4ever!

Peratron

  • Сообщений: 13579
  • GTLab - forever!
    • Просмотр профиля
    • E-mail
Re: Блок Питания на 9в (+ 12/24) для педал борда.
« Ответ #21 : Августа 10, 2016, 12:00:20 pm »
Цитировать
Ну т.е. а бывают они конструктивно с экраном, трансформаторы сами?
Если только микрофонные  :P

Для силовых при промышленном выпуске при необходимости конструктор разрабатывает коробку из мягкой стали - но это очень большая редкость.
Практически уникальность.

Цитировать
Ну и наверное тороидальный менее подвержен наводкам?
Напротив - там всё определяется равномерностью обмоток и при  даже небольшом нарушении выпереть может сильней, чем на стержневиках.

Цитировать
И наверное если найти готовый тороидальный, так на него вторички наматывать относительно не сложно?
А это сугубо личный выбор  :P

ХИНТ: я не намотал ни одного сетевого транса с конца 70-х  ::)

ХИНТ: в приложении к обозначенной теме то, что я писал выше - прикупить кучку адаптеров - считаю наилучшим решением во всех отношениях.
Это самое дешёвое, самое технологичное и самое эффективное инженерное решение.

Всё иное - от лукавого.

ЗЫ: хотя по нынешним временам я бы смотрел в сторону готовых сетевых АС/ДС модулей от узкоглазых братьев - если нужен ток свыше 100 мА...
Схемотехническая мантра: титцешенкохоровицехилл. Повторять до просветления...

Bpjkznjh

  • Гость
Re: Блок Питания на 9в (+ 12/24) для педал борда.
« Ответ #22 : Августа 10, 2016, 03:45:21 pm »
Цитировать
Какое отношение помехи от земляных петель, возникающие на общих сопротивлениях при отсутствии гальванической развязки имеют отношение к магнитным рамкам и полям?!
Самое прямое.

Bananas

  • Сообщений: 479
  • Lord, I'd have to play the blues.
    • Просмотр профиля
    • E-mail
Re: Блок Питания на 9в (+ 12/24) для педал борда.
« Ответ #23 : Августа 10, 2016, 07:11:49 pm »
@ Peratron
И дважды спасибо!

Кстати, тут вычитал, что вроде как даже несколько вторичных обмоток будут связаны какой-то общей емкостью или что-то такое (какой-то обрывок из вчерашнего поиска, вроде на инглише читал, ни фига не помню..), так что несколько трансов, самое оно.
ЗЫ GTLab 4ever!

Peratron

  • Сообщений: 13579
  • GTLab - forever!
    • Просмотр профиля
    • E-mail
Re: Блок Питания на 9в (+ 12/24) для педал борда.
« Ответ #24 : Августа 10, 2016, 08:12:12 pm »
Цитировать
Кстати, тут вычитал, что вроде как даже несколько вторичных обмоток будут связаны какой-то общей емкостью или что-то такое
Наплевать и забыть.
В том смысле, что связь настолько малозначительна, что в данной задаче её не стоит принимать во внимание...
Схемотехническая мантра: титцешенкохоровицехилл. Повторять до просветления...

Denn

  • Global Moderator
  • *****
  • Сообщений: 14277
  • είμαι ο μουσικός και ο ραδιομηχανίκός
    • ICQ клиент - 322153053
    • Просмотр профиля
    • E-mail
Re: Блок Питания на 9в (+ 12/24) для педал борда.
« Ответ #25 : Августа 11, 2016, 08:33:11 am »
Цитировать
В том смысле, что связь настолько малозначительна, что в данной задаче её не стоит принимать во внимание...

В случае 50 Гц и БЖТ - да..
Не говорите что мне делать, и я не скажу куда Вам идти.

Лучшее решение из возможных - самое простое. И наоборот.

Прежде чем судить

Ligeti

  • Сообщений: 891
  • GTLab - forever!
    • Просмотр профиля
Re: Блок Питания на 9в (+ 12/24) для педал борда.
« Ответ #26 : Августа 11, 2016, 08:45:08 am »
Денис, я тоже считаю, что межобмоточная емкость имеет значение, так как может служить источником поступления ВЧ помех из сети и влиять на индуктивность рассеяния трансформатора. Посему желательно иметь экранную обмотку и кожух. Но Ператрон прав в том смысле, что в данном случае простого БП это не так важно :)
Топик стартеру я предлагаю в гугле запросить lynx pwr68 и взять схему оттуда. Этого более чем достаточно.

Denn

  • Global Moderator
  • *****
  • Сообщений: 14277
  • είμαι ο μουσικός και ο ραδιομηχανίκός
    • ICQ клиент - 322153053
    • Просмотр профиля
    • E-mail
Re: Блок Питания на 9в (+ 12/24) для педал борда.
« Ответ #27 : Августа 11, 2016, 08:55:19 am »
@ Ligeti

Я просто ставлю перед первичкой X2/Y2 конденсаторы: между "Ф" и "0", и с каждого на землю, т.о. ВЧ-помехи из сети сливаю на землю и они до трансика типа не доходят. Разумеется, это эффективно работает при наличии честной земли в сети, но даже при наличии честного нуля :) некоторый эффект есть.
А так да, межобмоточная ёмкость для ВЧ-помех фактически проводник.
Для 50/100Гц петли её действительно можно не принимать во внимание.
Не говорите что мне делать, и я не скажу куда Вам идти.

Лучшее решение из возможных - самое простое. И наоборот.

Прежде чем судить

Bananas

  • Сообщений: 479
  • Lord, I'd have to play the blues.
    • Просмотр профиля
    • E-mail
Re: Блок Питания на 9в (+ 12/24) для педал борда.
« Ответ #28 : Августа 16, 2016, 10:25:42 pm »
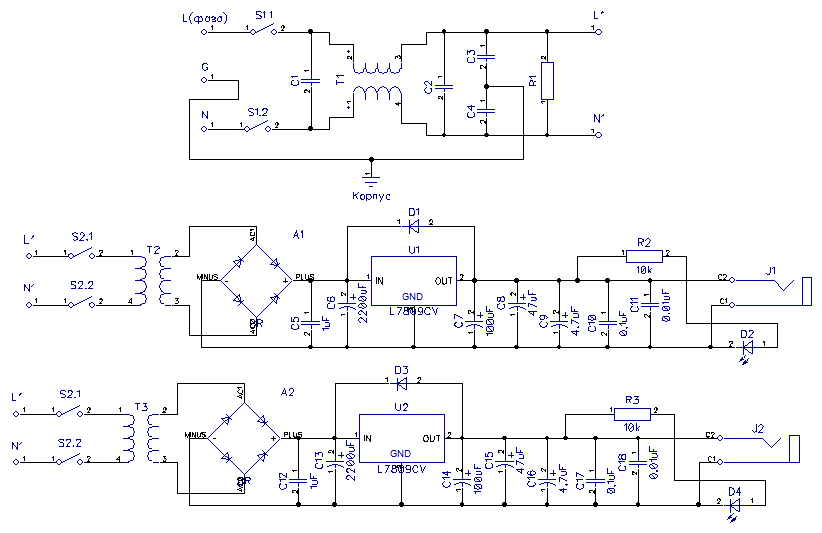
Ну вот такой блок вырисовывается:


Сетевой фильтр условный, сейчас есть такие, прям, вилка\разъем с сетевым фильтром, под стандартный силовой кабель типа как на компутерном БП или комбике. Я бы такой использовал.
На корпусе будет земля с сетевой вилки, а выходы изолированы от корпуса.
Общая кнопка отключения и кнопки на каждый трансформатор, чтобы не работали в холостую. Нужно подключить - воткнулся, клацнул тумблером, зажглась лампочка, канал чего-то питает.
Батарея конденсаторов чтобы гасили все что можно.
Вот такой концепт предварительный, по мотивам интернета и этой ветки.

Зы: еще предохранитель надо бы или по каждому на канал.
Ззы: а как расположить трансы относительно друг-друга? Читал, что тороидальные ставят встречно друг к другу, чтобы поля гасились. Для обычных может тоже есть правильное решение? Типа выводами одинаковых обмоток друг к другу и чтобы оси катушек трансформаторных совпадали?
« Последнее редактирование: Августа 17, 2016, 03:31:04 am от Bananas »
ЗЫ GTLab 4ever!

Ligeti

  • Сообщений: 891
  • GTLab - forever!
    • Просмотр профиля
Re: Блок Питания на 9в (+ 12/24) для педал борда.
« Ответ #29 : Августа 17, 2016, 04:31:30 am »
В целом все верно. Но средний отвод от с3 и с4, подключенный к корпусу, не надо соединять с землей розетки. Истинной земли, выполненной по всем канонам и требованиям, у нас нет, и такое подключение модет вызвать проблемы с фоном ввиду образования реально гигантских земляных петель. Также не понятно назначение r1. Далее. В качестве выпрямительных диодов надо использовать диоды Шоттки. Перед мостом поставить снабберную цепочку. После моста на плюс и на минус желательно поставить резисторы по примерно 1 Ом для ограничения бросков зарядных токов конденсаторов. 1мкф перед 2200 мкф можно и не ставить, да и 2200 мкф можно увеличить раща в 3. Вместо 7809 лучше использовать лм317. Обвязка сложнее на 2 резистора, а по шумам эффект получше будет. На выходе регулятора оставить только 100 мкф и 0,01 мкф. Остальная гирлянда не нужна. Если боишься наводок от силовиков, то целесообразнее и пользовать на выходе каждого канала фильтр подавления синфазной помехи, типа cpfc74.

Peratron

  • Сообщений: 13579
  • GTLab - forever!
    • Просмотр профиля
    • E-mail
Re: Блок Питания на 9в (+ 12/24) для педал борда.
« Ответ #30 : Августа 17, 2016, 08:02:49 am »
Цитировать
В целом все верно. Но средний отвод от с3 и с4, подключенный к корпусу, не надо соединять с землей розетки. Истинной земли, выполненной по всем канонам и требованиям, у нас нет, и такое подключение модет вызвать проблемы с фоном ввиду образования реально гигантских земляных петель.
С точностью до наоборот - эти конденсаторы надо сажать именно на землю розетки (разумеется, если в розетке реально есть земля).

Если её нет - то лучше пусть средняя точка болтается в воздухе: при работе с сетью следует помнить о электробезопасности!
При отсутствии земли в розетке, соединение конденсаторного моста с металлизацией вторичной радиосхемы подвесит всю систему на половину напряжения сети!
В зависимости от величины ёмкостей ППФ, может слегка потряхивать, а может и шарахать так, что зубы будут дробь с сетевой частотой выстукивать.
И если не убъёт вследствие ограничения тока, то выбьет входные каскады при коммутации штекеров почти наверняка - за счёт разряда этих самых ППФ на входа схем, подключённых к этому питанию.

Так, что пусть средняя точка висит изолированно - если нет земли в розетке...

ХИНТ: в крайнем случае можно её соединить с массой вторичной цепи через конденсатор не более 1000 пФ и напряжением не менее 450 вольт. И не бумажный, а керамический или, лучше, слюдяной...
Хотя и такой малой ёмкости может хватать для прошития входных каскадов, если неудачно передёрнуть межблочную коммутацию...
Схемотехническая мантра: титцешенкохоровицехилл. Повторять до просветления...

Ligeti

  • Сообщений: 891
  • GTLab - forever!
    • Просмотр профиля
Re: Блок Питания на 9в (+ 12/24) для педал борда.
« Ответ #31 : Августа 17, 2016, 08:28:52 am »
Да, действительно чего-то затупил я. Лучше в воздухе оставить. А к земле всеже лучше не подключать, так как в наших бытовых условиях земли реально нет.

Denn

  • Global Moderator
  • *****
  • Сообщений: 14277
  • είμαι ο μουσικός και ο ραδιομηχανίκός
    • ICQ клиент - 322153053
    • Просмотр профиля
    • E-mail
Re: Блок Питания на 9в (+ 12/24) для педал борда.
« Ответ #32 : Августа 17, 2016, 08:35:52 am »
@ Bananas

+1 за фильтр ЭМП. С/т С3 и С4 на третий контакт розетки - верно, а вот на общий схемы или корпус не надо!

Во-первых, не всегда в реальной розетке будет третий контакт (а даже если будет, то не факт, что подключен к заземлению). А без подключения, ~110в попадёт на корпус, и помехи будут сливаться через минусовую шину БП в педалборд->комбик - плохо.
Во-вторых, заземление на минус конструкции и так попадёт через честное заземление комбика, в который будет втыкаться запитываемый педалборд. Второй контур заземления может сыграть злую шутку.

Второй момент. Между выходами КРЕН'ок и первым фильтрующим конденсатором (это должна быть хорошая керамика или плёнка С10=С17=100нф) имеет смысл поставить резистор 0,2..0,5 Ом, а фильтрующий электролит можно поставить побольше (С7=С14=470..1000 мкф), благо защитный диод на КРЕН'ке есть ;)

С8, С9, С15 и С16 не нужны, имхо, достаточно поставить хорошие С7, С14 (LowESR).

С11, С16 - имеет смысл ставить непосредственно на выходе проводки из БП, и они обязательно должны быть керамические (лучше NP0), номинал можно небольшой - 1,0..2,2нф. И они полезнее были бы на приёмном конце (на вводах питания в примочках).

Пары С5-С6 и С12-С13 я бы тоже разделил резистором небольшого номинала (0,2..0,5 Ом). Разумеется, плёночник/кераму ставить ближе к КРЕНке, после резистора, а банку - до.

П.С. куча выключателей сетевого, имхо, излишняя. Надёжности устройству они точно не добавят ;) Для питальника борда вообще не нужны выключатели. А вот защитный предохранитель (с индикацией его обрыва) не помешает.
« Последнее редактирование: Августа 17, 2016, 08:52:47 am от Denn »
Не говорите что мне делать, и я не скажу куда Вам идти.

Лучшее решение из возможных - самое простое. И наоборот.

Прежде чем судить

Peratron

  • Сообщений: 13579
  • GTLab - forever!
    • Просмотр профиля
    • E-mail
Re: Блок Питания на 9в (+ 12/24) для педал борда.
« Ответ #33 : Августа 17, 2016, 09:00:06 am »
Цитировать
Да, действительно чего-то затупил я. Лучше в воздухе оставить. А к земле всеже лучше не подключать, так как в наших бытовых условиях земли реально нет. 
Ну, засадить на розетку - вполне резонно: если в ней есть, то будет работать, если нет - то не будет.
Голову ломать не придётся в каждом случае - оно само правильно подключится.

ХИНТ: а небольшую ёмкость между общей вторички и серединой С-моста
я б поставил, как описано - радиопомехи (действительно радио  :o) оно помогает подглушить: сеть не будет работать антенной...
Схемотехническая мантра: титцешенкохоровицехилл. Повторять до просветления...

Peratron

  • Сообщений: 13579
  • GTLab - forever!
    • Просмотр профиля
    • E-mail
Re: Блок Питания на 9в (+ 12/24) для педал борда.
« Ответ #34 : Августа 17, 2016, 09:03:54 am »
Цитировать
А вот защитный предохранитель (с индикацией его обрыва) не помешает.
В 21 веке уже существуют самовосстанавливающиеся...
 :P
Схемотехническая мантра: титцешенкохоровицехилл. Повторять до просветления...

Denn

  • Global Moderator
  • *****
  • Сообщений: 14277
  • είμαι ο μουσικός και ο ραδιομηχανίκός
    • ICQ клиент - 322153053
    • Просмотр профиля
    • E-mail
Re: Блок Питания на 9в (+ 12/24) для педал борда.
« Ответ #35 : Августа 17, 2016, 09:04:52 am »
Цитировать
ХИНТ: а небольшую ёмкость между общей вторички и серединой С-моста
я б поставил, как описано - радиопомехи (действительно радио  :o) оно помогает подглушить: сеть не будет работать антенной...

Через межобмоточную паразитку БЖТ РЧ и так замкнутся на землю вторички ;)
Не говорите что мне делать, и я не скажу куда Вам идти.

Лучшее решение из возможных - самое простое. И наоборот.

Прежде чем судить

Ligeti

  • Сообщений: 891
  • GTLab - forever!
    • Просмотр профиля
Re: Блок Питания на 9в (+ 12/24) для педал борда.
« Ответ #36 : Августа 17, 2016, 09:06:11 am »
Денис, даже если заземление как таковое есть, то это еще ничего не значит :) вообще говоря, третий контакт это ЗАЩИТНОЕ заземление и его стоит применять при эксплуатации приборов, которые реально могут убить током :) к примеру замыкание через влагу силовых цепей стиральной машины и удар током от ее корпуса. В таком случае в целях безопасности мб и надо корпус заземлять. По какой-то причине европейские стандарты требуют защитного заземления буквально для любого оборудования, даже если напряжение на нем 9 вольт... Идиотизм одним словом. В связи с этим, в защитной земле гуляет такое простите говно от импульсников бытовых приборов, что третью жилу лучше не трогать вообще. Мне известны пара-тройка случаев, когда отключение фильтра эмп от защитной земли устраняло, казалось бы, неустранимый фон.
Насчет емкости после стаба - я бы не ставил больше 100 мкф, так как большие емкости могут привести к возбуду микросхемы. Сам сталкивался :(
А зачем вы рекомендуете электролиты разделять резисторами? Для создани рц цепочки и дополнительной фильтраци? Мне кажется по сравнению с возможностями лм-ки это капля в море

Peratron

  • Сообщений: 13579
  • GTLab - forever!
    • Просмотр профиля
    • E-mail
Re: Блок Питания на 9в (+ 12/24) для педал борда.
« Ответ #37 : Августа 17, 2016, 09:08:52 am »
От лукавого: замкнутся или не замкнутся - и гадалка не нагадает.

Потому заведомо правильная ёмкость (работающая на РЧ) снимает всю неопределённость раз и навсегда.
Схемотехническая мантра: титцешенкохоровицехилл. Повторять до просветления...

Denn

  • Global Moderator
  • *****
  • Сообщений: 14277
  • είμαι ο μουσικός και ο ραδιομηχανίκός
    • ICQ клиент - 322153053
    • Просмотр профиля
    • E-mail
Re: Блок Питания на 9в (+ 12/24) для педал борда.
« Ответ #38 : Августа 17, 2016, 09:25:35 am »
@ Ligeti

Броски пусковых токов (ака помехи) действуют в цепи из нулевых и фазных проводов, по проводам заземления токи потребителей не текут. Стало быть уровень этих самых помех на проводе заземления считаем пренебрежительно малым относительно "Ф" и "0". Если у кого-то в реальной сети провод заземления используется для питания, то это скорее форс-мажор.

Цитировать
Насчет емкости после стаба - я бы не ставил больше 100 мкф, так как большие емкости могут привести к возбуду микросхемы. Сам сталкивался
А зачем вы рекомендуете электролиты разделять резисторами? Для создани рц цепочки и дополнительной фильтраци? Мне кажется по сравнению с возможностями лм-ки это капля в море

Больше ёмкость = все процессы уходят в НЧ-область, а там их проще обезвреживать. Это если на пальцах.
Резисторы как раз от "звона" КРЕНки при импульсном потреблении.
Скажем так, резистор + большая банка - это вариант "чтоб наверняка" в любой ситуации.
Чтобы не было просадок и КРЕНка эффективно выполняла свою работу, приходится ставить резистор очень маленького сопротивления, поэтому для эффективной работы RC-цепочки приходится ставить С большой ёмкости.
« Последнее редактирование: Августа 17, 2016, 09:42:05 am от Denn »
Не говорите что мне делать, и я не скажу куда Вам идти.

Лучшее решение из возможных - самое простое. И наоборот.

Прежде чем судить

Ligeti

  • Сообщений: 891
  • GTLab - forever!
    • Просмотр профиля
Re: Блок Питания на 9в (+ 12/24) для педал борда.
« Ответ #39 : Августа 17, 2016, 09:45:35 am »
Помехи возникают не только от бросков пусковых токов, но и по многим другим причинам, основной из которых на сегодня является работа импульсных блоков питания, генерирующих вч помехи от переключений. Они действительно в основном проникают в фазу и ноль сети, но и неминуемо присутствуют в защитном заземлении через паразитные пути. В любом случае это личное дело каждого, но я ни в коем случае не подключаю защитное заземление в аудио устройствах.