Автор Тема: А подскажите где почитать про форму звуковой волны  (Прочитано 8121 раз)

0 Пользователей и 2 Гостей просматривают эту тему.

Bananas

  • Сообщений: 479
  • Lord, I'd have to play the blues.
    • Просмотр профиля
    • E-mail
Интересует связь между тембром, количеством обертонов и формой звуковой волны. Как пила или синусоида будет меняться от частотного фильтра и все такое. Они везде о тембре без картинок пишут, может есть чего-то такое, что бы именно "потрогать" это дело можно было.
ЗЫ GTLab 4ever!

Travka

  • Сообщений: 659
  • GtLab.Net forever!
    • Просмотр профиля
    • E-mail
Настало время приобрести осцилограФФ. 8-)
Может ли быть одноногая микросхема?

myinf@mail.ru

  • Гость
Цитировать
Настало время приобрести осцилограФФ. 8-)

Проще поставить LTSpice....там и спектр можно посмотреть заодно.


http://gtlab.net/gtlab2/articles.php?cat_id=9

Удачи!
« Последнее редактирование: Августа 18, 2015, 08:20:02 am от myinf@mail.ru »

KSG

  • Сообщений: 5766
  • GtLab.Net forever!
    • Просмотр профиля
    • E-mail
Можно сказать вполне определённо: острые углы - это песок.
Практика - критерий истины

Denn

  • Global Moderator
  • *****
  • Сообщений: 14277
  • είμαι ο μουσικός και ο ραδιομηχανίκός
    • ICQ клиент - 322153053
    • Просмотр профиля
    • E-mail
Как ни странно, почитать можно в Интернете! Заодно и поупражняться в составлении правильных поисковых запросов ;)
Не говорите что мне делать, и я не скажу куда Вам идти.

Лучшее решение из возможных - самое простое. И наоборот.

Прежде чем судить

FreeMan

  • Сообщений: 450
  • GTLab - forever!
    • ICQ клиент - 423814674
    • Просмотр профиля
    • E-mail
Пока они тут умствуют, почитай это:
Леонид Алексеевич Кузнецов
Основы теории, конструирования, производства и ремонта электромузыкальных инструментов
/ Л. А. Кузнецов
312 с. ил. 22 см.
М. Лег. и пищ. пром-сть 1981
1982

При надлежащем везении, можно скачать в инете.


TylerDurden

  • Сообщений: 1447
  • Вы знакомы с м-ром Дерденом?
    • Просмотр профиля
Внезапно еще:
https://yadi.sk/d/LDGvDsljbnaEy
[size=9] Кто спер мою подпись? [/size]


Bananas

  • Сообщений: 479
  • Lord, I'd have to play the blues.
    • Просмотр профиля
    • E-mail
Спасибо за книжки, посмотрю.
На счет поисковых запросов - я могу найти все, если знать что искать. А я не могу найти как это называется правильно.
 
Вот волна -

Вот сложение двух кратных волн -

Вот сложение трех кратных волн - (ну почти кратных)

Т.е. вот это вот тембр. Ок. А где частоты?

Я когда на осциллографе смотрю на тембрблок БигМафа - оно в одном месте синусоиду искажает нафиг просто, в процессе регулировки, причем явствено проявляется какой-то свист, явно связанный с точкой перегиба.

Я не понимаю где на синусоиде низкие, а где высокие частоты. Как влияют изменения синусоиды на тембр, в смысле частотный окрас?
« Последнее редактирование: Августа 18, 2015, 03:33:56 pm от Bananas »
ЗЫ GTLab 4ever!

Bananas

  • Сообщений: 479
  • Lord, I'd have to play the blues.
    • Просмотр профиля
    • E-mail
Цитировать
Можно сказать вполне определённо: острые углы - это песок.
В самую точку!!!
А вот скажем резкий подъем синусоиды, вертикальный как на квадратной синусоиде - он же заставит колонку попытаться поставить в одно мгновение мембрану динамика в определенное положение. От этого произойдет типа ударная атака - правильно же?

Но получается, что вроде угол наклона и есть частота. Как это связано?

Может подскажите какой нибудь способ поменять частотку без моста Винна (или чего там на БигМаффе) или какой-то проверенный, что бы работал хорошо, что бы посмотреть на синусойду без этого перегиба.
« Последнее редактирование: Августа 18, 2015, 03:22:30 pm от Bananas »
ЗЫ GTLab 4ever!

FreeMan

  • Сообщений: 450
  • GTLab - forever!
    • ICQ клиент - 423814674
    • Просмотр профиля
    • E-mail
Ты почитай сначала.
У Кузнецова внятно растолковано об аддитивном синтезе и формантных темброблоках.
Буквально страниц 20 и надо-то осилить.

Bananas

  • Сообщений: 479
  • Lord, I'd have to play the blues.
    • Просмотр профиля
    • E-mail
FreeMan, спасибо, я именно об этом и просил, книжку.
Просто ответ сел писать после первого комента, а и пока скачал алгуду, построил макетик, отрендрил гифки - появилось ответов по существу. Т.е. спасибо, уже смотрю.
ЗЫ GTLab 4ever!

Bananas

  • Сообщений: 479
  • Lord, I'd have to play the blues.
    • Просмотр профиля
    • E-mail
Цитировать
Ты почитай сначала.
прикольно:


ЗЫ GTLab 4ever!

KSG

  • Сообщений: 5766
  • GtLab.Net forever!
    • Просмотр профиля
    • E-mail
Цитировать
прикольно:
Когда я делал первые шаги в гитаристике (а это было начало 70-х), вокруг был ужасающий информационный вакуум и приходилось тыкаться вслепую.
Я тоже одно время возлагал большие надежды на пилообразные сигналы - ходил слух, что это якобы даёт скрипичный звук, а иметь певучий звук вместо скучного фузозудения было весьма заманчиво.
Но на практике всё казалось неожиданно проще: для воссоздания профессионального, фирменного звука в первую очередь необходим регулируемый ФНЧ-пескорез со значительной крутизной среза, традиционные же тон-стеки в плане темброобразования приличных звуков хилы и слабосильны.
Однако же, своё персональное ИМХО навязывать всем остальным не берусь: акустика - наука скользкая, а индивидуальные предпочтения причудливы и непредсказуемы...
Практика - критерий истины

KSG

  • Сообщений: 5766
  • GtLab.Net forever!
    • Просмотр профиля
    • E-mail
Вдогонку к сказанному - картинка для размышления:



Ничтожный сдвиг АЧХ влево-вправо меняет звук (и, соответственно, форму сигнала) радикально. Вот в этом и есть главный секрет...
Практика - критерий истины

Travka

  • Сообщений: 659
  • GtLab.Net forever!
    • Просмотр профиля
    • E-mail
Вот ещё для размышления:
[/img]
Может ли быть одноногая микросхема?

Bananas

  • Сообщений: 479
  • Lord, I'd have to play the blues.
    • Просмотр профиля
    • E-mail
KSG, Крутизну среза - я понимаю вроде, но это же из спектральной картины. Вот понимаю, что непонимание у меня какое-то плевое, вот один шаг и я пойму в чем там дело. Как когда-то была запара понять в чем разница между битрейтом и частотой дискретизации, так и тут.
« Последнее редактирование: Августа 19, 2015, 08:30:34 am от Bananas »
ЗЫ GTLab 4ever!

Bananas

  • Сообщений: 479
  • Lord, I'd have to play the blues.
    • Просмотр профиля
    • E-mail
FreeMan, ну одно упоминание у него нашел. С картинкой для пилообразной волны. Ну хоть что-то. Получается вроде как наклон меняется.

С формантами - все просто. Т.е. набор соотношений длин волн - это все понятно. Просто я же могу эквалайзером звук трубы и со всеми его формантами, сделать глухим или прозрачным. И это дело отразиться на осциллограмме. Вот что за что отвечает?

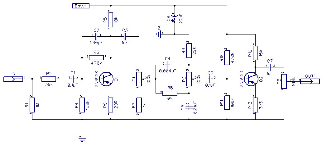
Вот взял я такую штуку:


Это тело БигМафа без души, так сказать, ну и модификация, само-собой.
Я на нем (в том числе) пытался понять как оно влияет.

Ну вот обычная синусоида:


Вот звук этой схемы. Масштаб такой-же как и чистая синусоида. Уровень нарулил P1 и P3, нарулил так - сначала выставил все на 12 часов, потом чуток прибрал P1 и добавил P3 (P1 быстрее стремится сделать из синусоиды трапецию, потому его я старался поменьше трогать).

И так - положение P2 на минимуме:


P2 на 12 часов:


P2 на максимуме:
- ну лажа же полная.

Т.е., вот и тут отмечали, что уголки - это высокочастотный сып. Так, что, регулятор тембра - это сгладить вершины пиков или усилить? Вряд-ли, это скорее всего это схема лажает.

Вот я попробовал картинку на осциллографе смасштабировать, что бы нагляднее сравнение было (в основном настройками осциллографа  и в меньшей степени потенциометром Р3).

Еще раз - Р2 на минимуме:


Р2 на середине:


Р2 на максимуме:


Причем эти вот "рога" уже проявляются и по звуку и на осциллограмме уже в середине настройки Р2. Вот они:
  - такой свисто-сып, наверное это песок и есть.

Ну даже если предположить, что регулировка частот влияет на форму волны, не добавлением такого перегиба-рогов, а как-то по другому, то как?

Я вот наложил Р2 мин на Р2 по середине:


Типа одна картинка по басистее, вторая нет. Ну и где оно? Вот это наклон в верху и внизу? Это оно и есть, баса и высокие на осциллограмме?





« Последнее редактирование: Августа 19, 2015, 08:35:30 am от Bananas »
ЗЫ GTLab 4ever!

KSG

  • Сообщений: 5766
  • GtLab.Net forever!
    • Просмотр профиля
    • E-mail
Нельзя оценивать работу темброблока по осциллограмме на одной частоте, это неинформативно.
Для исследования лучше объединить визуальный контроль со слуховым. Тогда дело пойдёт веселее.
А по поводу что на что влияет, то в своём пытливом детстве, ввиду отсутствия теоретических познаний, я делал так: наугад менял номиналы (:2 и х2) всех компонентов и вылавливал тенденции - что на что влияет и в какой степени. Это было очень полезно!
Кстати, должен отметить, что звук чистого синуса сам по себе скучен и стерилен. Те же картинки, что получились в последний раз, выглядят вполне пристойно.  ;)
Практика - критерий истины

Bananas

  • Сообщений: 479
  • Lord, I'd have to play the blues.
    • Просмотр профиля
    • E-mail
KSG, спасибо огромное!  :D
ЗЫ GTLab 4ever!