Автор Тема: Два напряжения с одной обмотки  (Прочитано 6089 раз)

0 Пользователей и 1 Гость просматривают эту тему.

Serchey

  • Сообщений: 589
  • GTLab - forever!
    • Просмотр профиля
Два напряжения с одной обмотки
« : Августа 20, 2009, 06:24:03 am »
Всем привет!

У меня такая ситуация - нужно сделать 6 и 12 вольт постоянки с одной катушки трансформатора, например на 6В. Такое возможно? (например паралельно подключить мост и удвоитель напряжения)

Спасибо!!!
Нету невыполнимых задач, бывают неправильно поставленные :)

От работы дохнут кони, но я маленький бессмертный пони :)

kebab

  • Сообщений: 235
  • GTLab - forever!
    • Просмотр профиля
    • E-mail
Re: Два напряжения с одной обмотки
« Ответ #1 : Августа 20, 2009, 08:56:41 am »
посмотри на форуме, была такая тема, можно и сто напруг снять с одной обмотки.
И выражайся ясней, пиши сколько обмотка у транса, чем согём-помогём!
"А волшебное слово? - Рок'н'рол, чувак!!!"

Serchey

  • Сообщений: 589
  • GTLab - forever!
    • Просмотр профиля
Re: Два напряжения с одной обмотки
« Ответ #2 : Августа 20, 2009, 11:33:10 am »
Извиняюсь, если не ясно выразился...

Суть в том, чтобы с оной вторички(ее можно сделать любой на заказ) получить 12В для релюх и 6В для накала ламп. Вторая вторичка для анодного. Просто планирую сделать пред, с выносным БП. Хочется "подавать" 3-мя проводами два напряжения, например(320В - 0В - 6В) А из них уже делать 400В анодного, 6В накала и 12В для релюх. Такое можно сделать?
Нету невыполнимых задач, бывают неправильно поставленные :)

От работы дохнут кони, но я маленький бессмертный пони :)

Ден2

  • Сообщений: 1204
    • ICQ клиент - 301117512
    • Просмотр профиля
    • E-mail
Re: Два напряжения с одной обмотки
« Ответ #3 : Августа 20, 2009, 12:09:17 pm »
Мне такая идея (мост на накал и удвоитель на реле/камни от одной вторички) кажется вполне съедобной. А можно поступить ещё проще: использовать 12АХ7 и запитать накал тоже от 12в. тогда вообще огород городить не нужно.
З-й закон Кирхгофа: если взяться правой рукой за анодный провод, а левой - за нулевой, то ноги укажут направление выноса тела.

KMG

  • Сообщений: 3776
    • ICQ клиент - 412221711
    • AOL клиент - Mike
    • Просмотр профиля
    • E-mail
Re: Два напряжения с одной обмотки
« Ответ #4 : Августа 20, 2009, 12:16:31 pm »
Если ты потянешь 3-мя проводами переменку, то выпрямление можно будет сделать только однополупериодное, а это большие пульсации.
Лучше в бп поставить мостики (много места не займут) и общий объединить после них, а кондеры фильтров уже в преде.

Serchey

  • Сообщений: 589
  • GTLab - forever!
    • Просмотр профиля
Re: Два напряжения с одной обмотки
« Ответ #5 : Августа 20, 2009, 12:44:26 pm »
Спасибо, народ!!! ))))
Нету невыполнимых задач, бывают неправильно поставленные :)

От работы дохнут кони, но я маленький бессмертный пони :)

bekar1961

  • Сообщений: 268
  • GTLab - forever!
    • Просмотр профиля
    • E-mail
Re: Два напряжения с одной обмотки
« Ответ #6 : Сентября 05, 2009, 05:39:03 pm »
Ребята,присоединюсь ка я к этой теме: можно ли включить параллельно два моста, чтобы с одного брать однополярное напряжение, а с другого разделить на маломощное двуполярное.Вот не дает покоя мысль, гоню я или нет?

KMG

  • Сообщений: 3776
    • ICQ клиент - 412221711
    • AOL клиент - Mike
    • Просмотр профиля
    • E-mail
Re: Два напряжения с одной обмотки
« Ответ #7 : Сентября 05, 2009, 05:57:12 pm »
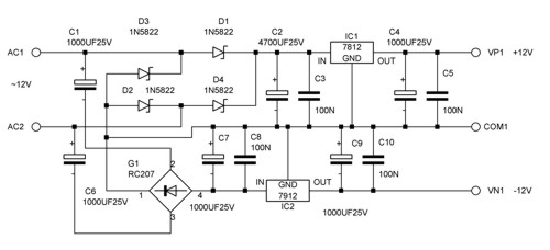
Вот вариант получения двуполярки от одной переменки

bekar1961

  • Сообщений: 268
  • GTLab - forever!
    • Просмотр профиля
    • E-mail
Re: Два напряжения с одной обмотки
« Ответ #8 : Сентября 05, 2009, 06:06:07 pm »
Я бы хотел получить еще мощное однополярное вместе с этим, может у меня слишком большие запросы?

KMG

  • Сообщений: 3776
    • ICQ клиент - 412221711
    • AOL клиент - Mike
    • Просмотр профиля
    • E-mail
Re: Два напряжения с одной обмотки
« Ответ #9 : Сентября 05, 2009, 06:10:04 pm »
Положительное здесь как раз мощное.

bekar1961

  • Сообщений: 268
  • GTLab - forever!
    • Просмотр профиля
    • E-mail
Re: Два напряжения с одной обмотки
« Ответ #10 : Сентября 05, 2009, 06:17:26 pm »
То есть я смогу запитать полжительным оконечник на TDAшке, а от двуполярного пред на 2 TL072?

KMG

  • Сообщений: 3776
    • ICQ клиент - 412221711
    • AOL клиент - Mike
    • Просмотр профиля
    • E-mail
Re: Два напряжения с одной обмотки
« Ответ #11 : Сентября 05, 2009, 06:36:32 pm »
На  TDAшку подавай с C2,C3 а +-12 на операционники.

bekar1961

  • Сообщений: 268
  • GTLab - forever!
    • Просмотр профиля
    • E-mail
Re: Два напряжения с одной обмотки
« Ответ #12 : Сентября 05, 2009, 06:42:20 pm »
KMG,огромное тебе спасибо, камень с плеч свалился,и еще один вопрос : выбор диодов в мостах непринципиален?Я к тому что мосты у меня есть

KMG

  • Сообщений: 3776
    • ICQ клиент - 412221711
    • AOL клиент - Mike
    • Просмотр профиля
    • E-mail
Re: Два напряжения с одной обмотки
« Ответ #13 : Сентября 05, 2009, 06:47:07 pm »
Главное тобы держали ток и напругу. Шоттки у меня стоит для уменьшения падения напряжения на диодах.

bekar1961

  • Сообщений: 268
  • GTLab - forever!
    • Просмотр профиля
    • E-mail
Re: Два напряжения с одной обмотки
« Ответ #14 : Сентября 05, 2009, 07:15:13 pm »
Еще раз огромное спасибо, дружище, ты мне очень помог, пусть сбудутся все твои мечты, удачи тебе на музыкальном фронте