Gtlab Forum
Старый форум: http://old.guitartonelab.ru
Добро пожаловать,
Гость
. Пожалуйста,
войдите
или
зарегистрируйтесь
.
Не получили
письмо с кодом активации
?
1 час
1 день
1 неделя
1 месяц
Навсегда
Новости:
Gtlab снова работает!
Начало
Помощь
Поиск
Вход
Регистрация
Gtlab Forum
»
Тематический
»
Вопросы от абсолютных новичков
»
Эквалайзеры басовые
« предыдущая тема
следующая тема »
Печать
Страницы: [
1
]
Автор
Тема: Эквалайзеры басовые (Прочитано 2690 раз)
0 Пользователей и 1 Гость просматривают эту тему.
Vitalka
Сообщений: 1746
Эквалайзеры басовые
«
:
Октября 05, 2011, 09:13:22 am »
Несколько вопросов по эвалайзерам для баса (графическим):
Сколько полос надо для басового преампа (бытует мнение, что 7)? Какими должны быть частоты? Если возможно, то из каких преампов можно выдрать эквалайзер на RC-цепочках?
Записан
Мои соседи слушают офигенные песни, и мне все равно, хотят они этого или нет
Jinx
Сообщений: 4123
Re: Эквалайзеры басовые
«
Ответ #1 :
Октября 05, 2011, 03:54:19 pm »
Посмотри боссовский басовый тюнер в примочке - там можно подглядеть сколько полос и какие частоты. Я юзал мне понравился.
Схему можно взять от месовского марк4, но он на индуктивностях.
Записан
Если хочешь, чтобы что-то было сделано хорошо - сделай сам.
R2DNY
Vitalka
Сообщений: 1746
Re: Эквалайзеры басовые
«
Ответ #2 :
Октября 05, 2011, 06:28:13 pm »
Спасибо)
Этот боссовский имеется в виду?
http://www.6v6power.ru/inf/Equalization/BOSS%20Equalizer%20GE-7.jpg
Мне кажется, что из таким обилием ОУ я сломаю голову
За марковский эквалайзер знаю, но эти катушки там мотать :-?
Записан
Мои соседи слушают офигенные песни, и мне все равно, хотят они этого или нет
Che
Сообщений: 13
GTLab - forever!
Re: Эквалайзеры басовые
«
Ответ #3 :
Октября 12, 2011, 08:25:51 am »
Присоединяюсь к теме.
Тоже интересует басовый эквалайзер, возможно кто-то может посоветовать или подкинуть готовые испробованые проекты.
В принципе пойдёт эквалайзер басовых частот типа high - high midle-low midle - low взятый из какого-то преампа.
Появилась идея и желание добавить подобный эквалайзер на выходной канал педали.
Записан
zEROID
Сообщений: 3021
Играю на гитаре и паяю с детства :-)
Re: Эквалайзеры басовые
«
Ответ #4 :
Октября 12, 2011, 09:01:13 am »
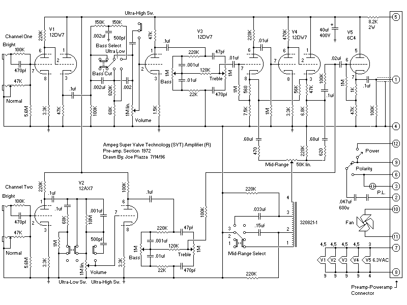
Ампеги смотри, там много вариантов.
Записан
sergeyguitar
Сообщений: 81
GTLab - forever!
Re: Эквалайзеры басовые
«
Ответ #5 :
Октября 12, 2011, 09:32:05 am »
Где то встречал такой вариант басового лампового эквалайзера, правда его кто то ругал
http://narod.ru/disk/28160538001/EQ_bass.GIF.html
Записан
Che
Сообщений: 13
GTLab - forever!
Re: Эквалайзеры басовые
«
Ответ #6 :
Октября 12, 2011, 09:34:03 am »
zEROID
, с учётом непрохаванности немного конкретики не помешает и будет очень кстати. Я по этому и попросил посоветовать какие-то конкретные проекты.
Буду признателен.
sergeyguitar
, спасибо. Что-то в таком духе и имел ввиду, ток не ламповое бы ))
«
Последнее редактирование: Октября 12, 2011, 10:02:41 am от Che
»
Записан
zEROID
Сообщений: 3021
Играю на гитаре и паяю с детства :-)
Re: Эквалайзеры басовые
«
Ответ #7 :
Октября 12, 2011, 12:40:49 pm »
да полно...
http://www.schematicsunlimited.com/?z=ampeg
http://drtube.com/guitamp.htm#Ampeg
навскидку
«
Последнее редактирование: Октября 12, 2011, 12:41:49 pm от zeroid
»
Записан
Vitalka
Сообщений: 1746
Re: Эквалайзеры басовые
«
Ответ #8 :
Октября 31, 2011, 04:30:55 pm »
А как можно организовать полосовой фильтр в районе "приятных" 400 Гц, желательно на RC-цепочках?
Записан
Мои соседи слушают офигенные песни, и мне все равно, хотят они этого или нет
zEROID
Сообщений: 3021
Играю на гитаре и паяю с детства :-)
Re: Эквалайзеры басовые
«
Ответ #9 :
Октября 31, 2011, 07:07:14 pm »
Двойной T-Moст в помощь...
Записан
Vitalka
Сообщений: 1746
Re: Эквалайзеры басовые
«
Ответ #10 :
Октября 31, 2011, 08:00:31 pm »
Спасибо, сейчас начну просвещатся в данном вопросе)
Записан
Мои соседи слушают офигенные песни, и мне все равно, хотят они этого или нет
Печать
Страницы: [
1
]
« предыдущая тема
следующая тема »
Gtlab Forum
»
Тематический
»
Вопросы от абсолютных новичков
»
Эквалайзеры басовые