Автор Тема: Mesa FX на ПТ  (Прочитано 4208 раз)

0 Пользователей и 1 Гость просматривают эту тему.

Kurtcsplayer

  • Сообщений: 96
  • GtLab.Net forever!
    • Просмотр профиля
    • E-mail
Mesa FX на ПТ
« : Июня 26, 2012, 09:20:50 am »
Имеется у месы всем известная схема


Т.к. мощи у силовика моего уже нет, да и места тоже, то надумал сделать сие на ПТ.

Вопрос к знатокам: как следует доработать схему, и какие ПТ туда нужно ставить?
И еще добавлю, у меня пред жсм 800, там перед фазиком тоже КП, может его можно подкорректировать, что бы ставить всего лишь один транзистор?

KMG

  • Сообщений: 3776
    • ICQ клиент - 412221711
    • AOL клиент - Mike
    • Просмотр профиля
    • E-mail
Re: Mesa FX на ПТ
« Ответ #1 : Июня 26, 2012, 09:28:22 am »
В JCM800 КП перед ТБ, прямо с ТБ в посыл отправлять нельзя.
Почитай эту тему, там разбор как раз петель на полевиках LND150
http://forum.guitarplayer.ru/index.php?topic=229613.0

Denn

  • Global Moderator
  • *****
  • Сообщений: 14277
  • είμαι ο μουσικός και ο ραδιομηχανίκός
    • ICQ клиент - 322153053
    • Просмотр профиля
    • E-mail
Re: Mesa FX на ПТ
« Ответ #2 : Июня 26, 2012, 09:32:12 am »
Цитировать
В JCM800 КП перед ТБ, прямо с ТБ в посыл отправлять нельзя.

Можно сделать как в SLO-100, например.
Не говорите что мне делать, и я не скажу куда Вам идти.

Лучшее решение из возможных - самое простое. И наоборот.

Прежде чем судить

KMG

  • Сообщений: 3776
    • ICQ клиент - 412221711
    • AOL клиент - Mike
    • Просмотр профиля
    • E-mail
Re: Mesa FX на ПТ
« Ответ #3 : Июня 26, 2012, 09:36:58 am »
Денис, SLO-100 другой аппарат, там ТБ после петли.
И главное:
Цитировать
Т.к. мощи у силовика моего уже нет, да и места тоже, то надумал сделать сие на ПТ.

Kurtcsplayer

  • Сообщений: 96
  • GtLab.Net forever!
    • Просмотр профиля
    • E-mail
Re: Mesa FX на ПТ
« Ответ #4 : Июня 26, 2012, 09:40:11 am »
Цитировать
Почитай эту тему, там разбор как раз петель на полевиках LND150
А с использование каких-нибудь более доступных полевиков есть? Например IRF840

KMG

  • Сообщений: 3776
    • ICQ клиент - 412221711
    • AOL клиент - Mike
    • Просмотр профиля
    • E-mail
Re: Mesa FX на ПТ
« Ответ #5 : Июня 26, 2012, 09:41:24 am »
В повторителе на сенд можно, а вот на раскачку после ретурна не пойдет

Kurtcsplayer

  • Сообщений: 96
  • GtLab.Net forever!
    • Просмотр профиля
    • E-mail
Re: Mesa FX на ПТ
« Ответ #6 : Июня 26, 2012, 09:46:04 am »
один lnd150 у меня есть, уже легче.
он не заменим совсем в ретурне?

Kurtcsplayer

  • Сообщений: 96
  • GtLab.Net forever!
    • Просмотр профиля
    • E-mail
Re: Mesa FX на ПТ
« Ответ #7 : Июня 26, 2012, 02:38:43 pm »
KMG, а как на счет MPSA42, которые вы использовали   в свем первом варинате 800го?

OlegFX

  • Сообщений: 5097
    • Просмотр профиля
Re: Mesa FX на ПТ
« Ответ #8 : Июня 26, 2012, 03:04:49 pm »
Цитировать
Цитировать
Почитай эту тему, там разбор как раз петель на полевиках LND150
А с использование каких-нибудь более доступных полевиков есть? Например IRF840
840-е имеют очень большие ёмкости, т.к. они сильнотоковые. Советую что-то вроде STN1NK60Z, BSP135 или, хотя бы, IRFBC20.

Kurtcsplayer

  • Сообщений: 96
  • GtLab.Net forever!
    • Просмотр профиля
    • E-mail
Re: Mesa FX на ПТ
« Ответ #9 : Июня 26, 2012, 03:51:03 pm »
Вобщем если я тупо заменю первый транзистор в этой схеме на IRF840 она будет работать?

KMG

  • Сообщений: 3776
    • ICQ клиент - 412221711
    • AOL клиент - Mike
    • Просмотр профиля
    • E-mail
Re: Mesa FX на ПТ
« Ответ #10 : Июня 26, 2012, 04:16:20 pm »
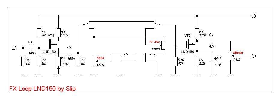
Kurtcsplayer, ты взял самый бредовый вариант сенда, с этими номиналами на R4 должно падать в 10 раз больше чем на R5.
Но на R5 половина питания, это же повтоитель и он повторяет напряжение на делителе R2R3.
R4 нужно перенести между истоком и точкой соединения С2R5.

Kurtcsplayer

  • Сообщений: 96
  • GtLab.Net forever!
    • Просмотр профиля
    • E-mail
Re: Mesa FX на ПТ
« Ответ #11 : Июня 26, 2012, 04:35:05 pm »
Цитировать
Kurtcsplayer, ты взял самый бредовый вариант сенда, с этими номиналами на R4 должно падать в 10 раз больше чем на R5.
Но на R5 половина питания, это же повтоитель и он повторяет напряжение на делителе R2R3.
R4 нужно перенести между истоком и точкой соединения С2R5.
Я про это тоже подумал,  что мол по ошибке резистор не туда нарисовал. Но мысль о том, что это оптимизация под транзистор перевесила.
IRF туда встанет без всяких переделок?

KMG

  • Сообщений: 3776
    • ICQ клиент - 412221711
    • AOL клиент - Mike
    • Просмотр профиля
    • E-mail
Re: Mesa FX на ПТ
« Ответ #12 : Июня 26, 2012, 04:37:08 pm »
С перенесенным R4, да.

Kurtcsplayer

  • Сообщений: 96
  • GtLab.Net forever!
    • Просмотр профиля
    • E-mail
Re: Mesa FX на ПТ
« Ответ #13 : Июня 26, 2012, 04:49:32 pm »
Цитировать
С перенесенным R4, да.
Спасибо) буду пробовать! :D

Kurtcsplayer

  • Сообщений: 96
  • GtLab.Net forever!
    • Просмотр профиля
    • E-mail
Re: Mesa FX на ПТ
« Ответ #14 : Июля 12, 2012, 01:16:32 pm »
а как может клин быть больше по аплитуде чем драйв, если в динамике его слышно гораздо тише?

THRASH

  • Сообщений: 5719
  • GTLab - forever!
    • Просмотр профиля
    • E-mail
Re: Mesa FX на ПТ
« Ответ #15 : Июля 13, 2012, 02:21:03 pm »
обычно наоборот. Че то сильно урезал.
Jackson JS32RT Dinky->X2N, Gavrilenko custom shop baritone 27*-> AHB-2-->DIY 2х12( governor+v12)

Kurtcsplayer

  • Сообщений: 96
  • GtLab.Net forever!
    • Просмотр профиля
    • E-mail
Re: Mesa FX на ПТ
« Ответ #16 : Июля 13, 2012, 03:24:36 pm »
Так вот и я так думал, что наоборот должно быть...
ничего не урезал, собрал приведенную выше схему

и еще на клине у меня раньше возбуд начинается чем на драйве :o
но возбуд этот меня не пугает, т.к. при такой громкости он уже не клин становится
м.б. это как-то связано?