Автор Тема: LFO для Nurse Quacky  (Прочитано 2412 раз)

0 Пользователей и 1 Гость просматривают эту тему.

Danimal

  • Сообщений: 19
  • GtLab.Net forever!
    • Просмотр профиля
    • E-mail
LFO для Nurse Quacky
« : Июля 19, 2013, 10:27:48 am »
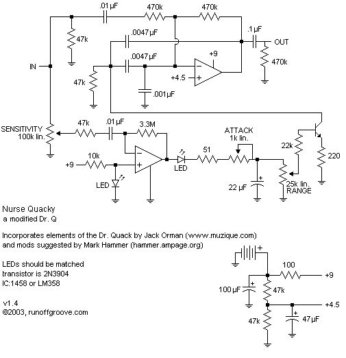
Здравствуйте! После сборки автоквака Nurse Quacky захотелось из хулиганских побуждений приделать вместо детектора генератор низкой частоты(через переключатель), чтобы получить модулированный квак. Пока я рассматриваю в качестве "донора" LFO - EHX Pulsar.
Мои проблемы
1) Подойдет ли генератор от пульсара? Если да, как выдернуть его из схемы? как я понимаю нижняя часть от базы Q1 и R12 - это точно он, но определенно это не все :)
2)Есть конечно прекрасная схема модулирующего квака здесь
http://www.madbeanpedals.com/forum/index.php?topic=6055.0
Но тут у генератора выход оптический. :( К Nurse Quacky его не приделать (а может я не прав?).Может можно переделать Nurse Quacky на оптику?
Прилагаю схемы :
Nurse Quacky


EHX Pulsar

Danimal

  • Сообщений: 19
  • GtLab.Net forever!
    • Просмотр профиля
    • E-mail
Re: LFO для Nurse Quacky
« Ответ #1 : Июля 19, 2013, 11:04:03 pm »
Подцепил ГНЧ от пульса к Nurse Quacky - работает, но  форма волны фактически квадратная и скважность не симметричная :(Как я нагуглил: ни сгладить выход ГНЧ ни скажность поменять нельзя.
Может кто-нибудь предложит схемку LFO (естественно с треугольным выходом), чтобы подцепить к этому несчастном кваку? :)
« Последнее редактирование: Июля 19, 2013, 11:04:52 pm от Danimal »

Сэр

  • Сообщений: 190
  • GtLab.Net forever!
    • Просмотр профиля
    • E-mail
Re: LFO для Nurse Quacky
« Ответ #2 : Июля 20, 2013, 07:03:43 am »
Треугольный LFO можешь взять из хоруса CE-2
http://www.madbeanpedals.com/projects/PorkBarrel/docs/PorkBarrel.pdf
Но лучше будет оптический вариант.
http://www.madbeanpedals.com/projects/DoubleFlush/docs/DoubleFlush.pdf
Фоторезистор подключи вместо 47к, к которому прицеплен управляемый транзистор.

Danimal

  • Сообщений: 19
  • GtLab.Net forever!
    • Просмотр профиля
    • E-mail
Re: LFO для Nurse Quacky
« Ответ #3 : Июля 20, 2013, 02:10:54 pm »
Спасибо большое! Как я понял вот так вот можно Nurse Quacky под оптическое управление переделать?

KSG

  • Сообщений: 5766
  • GtLab.Net forever!
    • Просмотр профиля
    • E-mail
Re: LFO для Nurse Quacky
« Ответ #4 : Июля 20, 2013, 06:12:35 pm »
С оптопарой есть такой нюанс: играбельная зона для перестраиваемого резистора в схеме этого квака - от сотни Ом до десятка килоОм. Вот эту зону не грех предварительно проверить на соответствие, ибо темновое и световое сопротивление фоторезисторов очень вариабельно по природе своей...
Практика - критерий истины