Автор Тема: задумал собрать jcm800_15watt_el84  (Прочитано 7566 раз)

0 Пользователей и 1 Гость просматривают эту тему.

runing

  • Сообщений: 865
  • GTLab - forever!
    • ICQ клиент - 92413313
    • Просмотр профиля
    • E-mail
Re: задумал собрать jcm800_15watt_el84
« Ответ #80 : Апреля 24, 2010, 12:34:47 pm »
Под нагрузкой будет меньше всё равно. Главное, что бы не упало ниже 300вольт.

tslav

  • Сообщений: 96
  • GtLab.Net forever!
    • Просмотр профиля
    • E-mail
Re: задумал собрать jcm800_15watt_el84
« Ответ #81 : Апреля 24, 2010, 02:38:12 pm »
Цитировать
Под нагрузкой будет меньше всё равно. Главное, что бы не упало ниже 300вольт.

Про 300 в. мне известно. Очень надеюсь, что ниже не упадет, запас по току вроде бы 2х кратный

melan

  • Сообщений: 226
  • Убийца ламп
    • Просмотр профиля
    • E-mail
Re: задумал собрать jcm800_15watt_el84
« Ответ #82 : Апреля 25, 2010, 11:11:35 am »
Подскажите, люди добрые срочно!
Я делаю оконечник по схеме AZG 15, можно ли взять для смещения резисторы 220к мощностью 0,125Вт... В них вся загвоздка... хочется сегодня протестировать аппарат, магазины радиотоваров не работают(
Да и по 4 штуки не хочется лепить - извращаться

Vitalka

  • Сообщений: 1746
    • Просмотр профиля
    • E-mail
Re: задумал собрать jcm800_15watt_el84
« Ответ #83 : Апреля 25, 2010, 11:28:38 am »
Можно
Мои соседи слушают офигенные песни, и мне все равно, хотят они этого или нет

runing

  • Сообщений: 865
  • GTLab - forever!
    • ICQ клиент - 92413313
    • Просмотр профиля
    • E-mail
Re: задумал собрать jcm800_15watt_el84
« Ответ #84 : Апреля 25, 2010, 01:45:47 pm »
Конечно можно, только я бы поставил туда на 470к и очень желательно подобрать их в пару, то есть что бы вольтметр показывал максимально одинаковое сопротивление в этой паре.

melan

  • Сообщений: 226
  • Убийца ламп
    • Просмотр профиля
    • E-mail
Re: задумал собрать jcm800_15watt_el84
« Ответ #85 : Апреля 25, 2010, 01:48:08 pm »
о, спасибо.. тогда так и поступлю, благо 470к есть помощнее)
Вот к сожалению сложно жить, когда не понимаешь как рассчитывать номиналы для различных режимов...

runing

  • Сообщений: 865
  • GTLab - forever!
    • ICQ клиент - 92413313
    • Просмотр профиля
    • E-mail
Re: задумал собрать jcm800_15watt_el84
« Ответ #86 : Апреля 25, 2010, 01:53:14 pm »
Цитировать
о, спасибо.. тогда так и поступлю, благо 470к есть помощнее)
Вот к сожалению сложно жить, когда не понимаешь как рассчитывать номиналы для различных режимов...
Я надеюсь оконечник у тебя будет с автоматическим смещением? :)

melan

  • Сообщений: 226
  • Убийца ламп
    • Просмотр профиля
    • E-mail
Re: задумал собрать jcm800_15watt_el84
« Ответ #87 : Апреля 25, 2010, 07:29:51 pm »
Цитировать
Цитировать
о, спасибо.. тогда так и поступлю, благо 470к есть помощнее)
Вот к сожалению сложно жить, когда не понимаешь как рассчитывать номиналы для различных режимов...
Я надеюсь оконечник у тебя будет с автоматическим смещением? :)
Да, пока что автомат... если добуду подобранную пару, то возможно предприму попытку сделать фикс.
Тест оконечника прошёл отлично. На слух разницы никакой не ощутил, когда на смещение поставил 470к и 220к.
Немного 50Гц лезет, пока что устранить не смог, как только устраню, займусь предом... думаю, проблеммы это не сделает... уже не однократно его собирал)

runing

  • Сообщений: 865
  • GTLab - forever!
    • ICQ клиент - 92413313
    • Просмотр профиля
    • E-mail
Re: задумал собрать jcm800_15watt_el84
« Ответ #88 : Апреля 25, 2010, 08:04:38 pm »
Это не смещение, это привязка сетки к "земле".
Смещение в катодах, мощный резистор на "землю".
« Последнее редактирование: Апреля 26, 2010, 07:12:27 am от runing »

tslav

  • Сообщений: 96
  • GtLab.Net forever!
    • Просмотр профиля
    • E-mail
Re: задумал собрать jcm800_15watt_el84
« Ответ #89 : Апреля 26, 2010, 04:03:18 pm »
Хочется сделать одно входное гнездо. Поставить несколько реле тумблер на панели и футсвич. Можно ли сделать еще проще чем на моей схемке??? А то у меня релюхи с одной группой контактов, придется ставить три штуки - потребление на 15-0-15 обмотке соответственно тоже растет, да еще и не разбить их симметрично, а я хочу пружинный ревер на ОУ сделать и на неё повесить
« Последнее редактирование: Апреля 26, 2010, 04:21:01 pm от tslav »

T-34

  • Сообщений: 714
  • GTLab - forever!
    • Просмотр профиля
Re: задумал собрать jcm800_15watt_el84
« Ответ #90 : Апреля 26, 2010, 04:46:07 pm »

tslav

  • Сообщений: 96
  • GtLab.Net forever!
    • Просмотр профиля
    • E-mail
Re: задумал собрать jcm800_15watt_el84
« Ответ #91 : Апреля 27, 2010, 12:40:37 am »


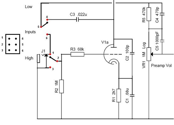
to T-34 :       4 контакт в кнопке(реле) не обязательно на массу переключать? и что за кондер С2 ? Вроде у меня его нет
« Последнее редактирование: Апреля 27, 2010, 12:51:38 am от tslav »

T-34

  • Сообщений: 714
  • GTLab - forever!
    • Просмотр профиля
Re: задумал собрать jcm800_15watt_el84
« Ответ #92 : Апреля 27, 2010, 09:55:06 am »
Не обязательно, потому что этот каскад будет мютится подругому - вход на сетку триода (контакт 2) на землю (3). С2 это опционально, в оригинальной схеме его вроде нету, а во многих других есть - ставят от возбуда.

runing

  • Сообщений: 865
  • GTLab - forever!
    • ICQ клиент - 92413313
    • Просмотр профиля
    • E-mail
Re: задумал собрать jcm800_15watt_el84
« Ответ #93 : Апреля 27, 2010, 12:18:43 pm »
Цитировать
С2 это опционально, в оригинальной схеме его вроде нету, а во многих других есть - ставят от возбуда.

В оригинальных моделях 2203, 2204 этот кондёр есть.

tslav

  • Сообщений: 96
  • GtLab.Net forever!
    • Просмотр профиля
    • E-mail
Re: задумал собрать jcm800_15watt_el84
« Ответ #94 : Апреля 27, 2010, 03:21:27 pm »
а если релюшки захлопают при включениях, что делать?

runing

  • Сообщений: 865
  • GTLab - forever!
    • ICQ клиент - 92413313
    • Просмотр профиля
    • E-mail
Re: задумал собрать jcm800_15watt_el84
« Ответ #95 : Апреля 27, 2010, 03:38:12 pm »
Цитировать
а если релюшки захлопают при включениях, что делать?

Написать письмо в редакцию!

Бороться с этим ;)
« Последнее редактирование: Апреля 27, 2010, 03:39:05 pm от runing »

tslav

  • Сообщений: 96
  • GtLab.Net forever!
    • Просмотр профиля
    • E-mail
Re: задумал собрать jcm800_15watt_el84
« Ответ #96 : Апреля 27, 2010, 03:45:00 pm »
Каким образом обычно с этим борятся?

T-34

  • Сообщений: 714
  • GTLab - forever!
    • Просмотр профиля

BASS

  • Сообщений: 81
  • GtLab.Net forever!
    • Просмотр профиля
    • E-mail
Re: задумал собрать jcm800_15watt_el84
« Ответ #98 : Апреля 27, 2010, 07:25:14 pm »
Здравствуйте! Объясните пожалуйста несмышленному : в оригинале 800-ого  первый триод в преампе питают  334 В , а здесь 233 В без изменения  номиналов резисторов.  Это нормально? Как это влияет на звук ?

runing

  • Сообщений: 865
  • GTLab - forever!
    • ICQ клиент - 92413313
    • Просмотр профиля
    • E-mail
Re: задумал собрать jcm800_15watt_el84
« Ответ #99 : Апреля 27, 2010, 08:56:44 pm »
Цитировать
Здравствуйте! Объясните пожалуйста несмышленному : в оригинале 800-ого  первый триод в преампе питают  334 В , а здесь 233 В без изменения  номиналов резисторов.  Это нормально? Как это влияет на звук ?

В оригинале 800-й на 50-100ватт, а в этой теме собирают на 15-18ватт. Следовательно другие выходные лампы, другие трансформаторы и соответственно другие напряжения. А на звук влияет всё, даже материал стен помещения, в котором установлен усилитель и кабинет.
« Последнее редактирование: Апреля 27, 2010, 08:58:53 pm от runing »