Автор Тема: выходной усилитель на 2 лампах 6п3се. нужна помощь  (Прочитано 128074 раз)

0 Пользователей и 1 Гость просматривают эту тему.

myinf@mail.ru

  • Гость
Я же говорил Вам сто раз, Берите схему Bassman 5F6A, а лучше Marshall JTM45 и не морочьте голову ни себе, ни остальным. Тем более для них есть готовый, провереный лэйаут.

depeschzeu

  • Сообщений: 274
    • Просмотр профиля
    • E-mail
подскажите как при монтаже всей требухи на печатных платах сделать правильно заземление, в какие точки и тд.

допустим я вырежу из какого-то листового металла например П-образное шасси, что и как лучше на нем расположить всю эту радость, если панели ламп не на шасси.
Куда и что с заземлением и тд, чтобы было правильно без огрех.

Peratron

  • Сообщений: 13579
  • GTLab - forever!
    • Просмотр профиля
    • E-mail
Соединение корпуса с "землёй" схемы называется "металлизация" - поскольку строго говоря, "заземлением" является соединение корпуса электроагрегата с контуром заземления помещения, в котором электроустановка эксплуатируется.

Истинное заземление - защитная мера электробезопасности, предотвращающая касание токоведущих частей человеком.

Металлизация же имеет целью снижение помех - потому технологически в общем случае отличается от заземления.

Так вот, металлизация осуществляется соединением корпуса со схемой в единственной точке - это исключает протекание сигнальных токов по корпусу путём исключения земельных петель.
Это самый важный момент - единственность соединения!

Сама точка выбирается по соображениям наименьших паразитных наводок электростатического характера - как и для заземления экранирующей оплётки сигнального кабеля.
Обычно это катод первого каскада - в точке соединения катодного резистора с общим проводом.
Как правило, в эту точку заземлён холодный конец потенциометра регулировки громкости, если он стоит в первом каскаде. Или же земляной конец входного джека.

Хотя могут быть варианты...
Схемотехническая мантра: титцешенкохоровицехилл. Повторять до просветления...

myinf@mail.ru

  • Гость
Цитировать
"заземлением" является соединение корпуса электроагрегата с контуром заземления помещения, в котором электроустановка эксплуатируется...

Цитировать
Как правило, в эту точку заземлён холодный конец потенциометра регулировки громкости, если.....

Вы меня запутали...

-"Я ж вам сказал, что я это совсем не я. Вам может казаться, что это я, но даже мне уже кажется, что это не я!"

Peratron

  • Сообщений: 13579
  • GTLab - forever!
    • Просмотр профиля
    • E-mail
@ Jimmy Page

Путаница происходит из-за того, что термин "заземление", общепринятый в радиотехнической тусовке, на самом деле употребляется неправильно - для правильного понимания физической сути он должен заменяться понятием "общий провод".
Но привычки есть привычки - потому жаргонное "заземление" неистребимо.
И понимание того, что именно в данном конкретном случае подразумевается при употреблении термина, придётся извлекать из контекста.

Я не намереваюсь заставлять тусовку говорить, "как надо" - это бессмысленная задача.
Потому привычно использую "неправильный" термин - собственно, потому, что если употреблять строгую терминологию, то большинство начинающих радиотехников просто не поймёт, о чём речь:  "общий провод" - это про что? Про землю? Аааа... Тогда понял... [если действительно понял]

Схемотехническая мантра: титцешенкохоровицехилл. Повторять до просветления...

KMG

  • Сообщений: 3776
    • ICQ клиент - 412221711
    • AOL клиент - Mike
    • Просмотр профиля
    • E-mail
Путаница возникает только в постсоветской тусовке, где подавляющее количество "бытовой" проводки не имеет "земляного" провода.

Peratron

  • Сообщений: 13579
  • GTLab - forever!
    • Просмотр профиля
    • E-mail
Земляной провод сети, как в целом и электросети никакого влияния не оказывают - термином "земля" в отношении радиоэлектронного "общего провода" пользуется вся русскоговорящая тусовка, включая профессиональных разработчиков, занимающихся схемотехникой в том числе и бортовой электроники.

Правильная терминология используется только в официальной конструкторской документации, язык который весьма далёк от профессионального же радиоэлектронного сленга. Более того - написать правильный документ для комплекта КД способны далеко не все профессиональные разработчики: просто не все владеют правильной терминологией.

ХИНТ: как с этой проблемой обстоит в англоязычном сообществе разработчиков - понятия не имею...
Схемотехническая мантра: титцешенкохоровицехилл. Повторять до просветления...

KMG

  • Сообщений: 3776
    • ICQ клиент - 412221711
    • AOL клиент - Mike
    • Просмотр профиля
    • E-mail
Цитировать
как с этой проблемой обстоит в англоязычном сообществе разработчиков - понятия не имею...
Там "земля" (Ground, Signal Ground, Chassis Ground, GND) всегда Ground. В случаях когда "земля" не соединена с реальным заземлением (например при Ground Lift), для последнего используется термин Protective Earth (PE) иногда Earth Ground.
Скорее всего "земля", "заземление" прижились в нашей гитарной тусовке именно из англоязычной.
« Последнее редактирование: Июля 28, 2016, 02:51:42 pm от mike »

Peratron

  • Сообщений: 13579
  • GTLab - forever!
    • Просмотр профиля
    • E-mail
Гитарная тусовка слишком мала, что б диктовать законы всем электронным разработчикам.

А фигня, значит, начинается с буржуев - русскоязычные разработчики просто следуют за мировым трендом. При этом, у них понятия разделены, а в русском они сливаются...
Схемотехническая мантра: титцешенкохоровицехилл. Повторять до просветления...

KMG

  • Сообщений: 3776
    • ICQ клиент - 412221711
    • AOL клиент - Mike
    • Просмотр профиля
    • E-mail
На самом деле в современной электронике (не только в гитарной), везде используется "земля", достаточно в кадах посмотреть символы для "земли" - GND, DGND, AGND, PGND.... Так что скорее всего к нам это пришло в первую очередь из англоязычных кадов а также "забугорных" датишитов.
Меня гораздо больше напрягает в русскоязычной гитарной тусовке термин "проходные" конденсаторы (специфические, отличающиеся по конструкции и применению) вместо правильного "межкаскадные" или "разделительные" конденсаторы.
« Последнее редактирование: Июля 28, 2016, 03:19:04 pm от mike »

Peratron

  • Сообщений: 13579
  • GTLab - forever!
    • Просмотр профиля
    • E-mail
Цитировать
Меня гораздо больше напрягает в русскоязычной гитарной тусовке термин "проходные" конденсаторы (специфические, отличающиеся по конструкции и применению) вместо правильного "межкаскадные" или "разделительные" конденсаторы.
И это тоже.
Для меня "проходные" - это те, что в дырку между отсеками вставляются  :(

 А межкаскадные - пЕреходные...
« Последнее редактирование: Июля 28, 2016, 05:12:04 pm от peratron »
Схемотехническая мантра: титцешенкохоровицехилл. Повторять до просветления...

depeschzeu

  • Сообщений: 274
    • Просмотр профиля
    • E-mail
Цитировать
Сама точка выбирается по соображениям наименьших паразитных наводок электростатического характера - как и для заземления экранирующей оплётки сигнального кабеля.
Обычно это катод первого каскада - в точке соединения катодного резистора с общим проводом.
Как правило, в эту точку заземлён холодный конец потенциометра регулировки громкости, если он стоит в первом каскаде. Или же земляной конец входного джека.
благодарю за пояснение.

я также читал в пособиях, что на лампы в предусилителе рекомендуется устанавливать металлический экран для снижения наводок, которые затем, если не позаботиться об экранировании, многократно усиливаются по всем каскадам усилителя и засоряют сигнал. каким образом можно сделать такой экран, и как его соединить с металлом шасси, учитывая тот факт, что упомянутые лампы установлены в панелях для печатного монтажа и не имеют никаких скоб и прочего (голая керамика с группой выводов под панелью, не плк-9).
Проводами в описанную вами точку "звездой"? Можно ли для этих целей прижать выводы на шасси просто прикрутив петлю из них саморезом по металлу или желательно припаять?

Каким образом должны быть смонтированы трансформаторы, дроссель (если найду), плата блока питания? Есть ли какие-то рекомендации по их правильному размещению, монтажу, коммутации. Имеют ли они тоже некую экранировку и т.п. С такими деталями как трансформаторы на практике не имел дела, поэтому узнаю для справки.
Изначально я думал разместить силовой трансформатор и дроссель (если будет) отдельно от всей системы на пластине, прикрученной к фанере. На всякий случай. Мне что-то помнится о том что мощные трансформаторы создают большое по размаху и плотности магнитное поле, которое может давать помехи, и что только трансформаторы с тороидальным сердечником оказывают меньшее влияние имея малые размеры магнитного поля, что само по себе снижает наводки.
Насколько я понял правильная топология очень важна, но почитав в интернете так и не понял какая она - правильная топология.

И еще вопрос - подойдут ли обычные углеродистые потенциометры и какие желательно использовать тумблеры на внешней панели?
Могу ли я смонтировать их на дерево? или на дерево с алюминиевой накладкой под всеми?

Как правильно поставить конденсатор на входное гнездо? какой у него должен быть номинал, тип и характеристики?

Если в такой усилитель подключается гитара, мне кажется ее электроника должна коммутироваться с усилителем через конденсатор из соображений электробезопасности
« Последнее редактирование: Июля 29, 2016, 08:59:53 pm от depeschzeu »

Peratron

  • Сообщений: 13579
  • GTLab - forever!
    • Просмотр профиля
    • E-mail
Цитировать
каким образом можно сделать такой экран, и как его соединить с металлом шасси, учитывая тот факт, что упомянутые лампы установлены в панелях для печатного монтажа и не имеют никаких скоб и прочего (голая керамика с группой выводов под панелью, не плк-9).
Ну, тут уже выбор типа панелек изначально надо было делать в соответствии с требованием экранировки...

Не, если б мне приспичило - я б, конечно, вывернулся б. Да хоть в фольгу от шоколадки завернул бы, закатав туда же провод, вторым концом под какой нибудь винт на шасси. Саморез тоже годится...

Но рекомендовать такое - не стану: халтура и есть халтура.
Так, что даже и не знаю, что подсказывать - придётся автору конструкции выкручиваться самостоятельно...

Цитировать
Каким образом должны быть смонтированы трансформаторы, дроссель (если найду), плата блока питания? Есть ли какие-то рекомендации по их правильному размещению, монтажу, коммутации. Имеют ли они тоже некую экранировку и т.п.
С трансформаторами придётся пошурупить извилинами - они лучат магнитное поле и обязательно нужно от них схему защищать.

Для начала - нужно вспомнить школьный курс физики, а именно - законы индукции. Это, что б понимать, откуда ноги растут...

А дальше... Ну, к примеру, взять какой-нибудь усь с выходом на наушнички, подцепить ему на вход пробничек, изготовленный из катушечки (можно попробовать дросселёчек мелкий или катушку от реле) и, напялив наушники, и подключив транс к сети, поисследовать распределение магнитных потоков вокруг трансформатора.
Надеюсь, что-то в головушке и прояснится - куда, в какую сторону транс лучит больше, а в какую меньше. И как его ориентировать, по отношению к помехочувствительным цепям.

ХИНТ: ориентация звукового транса так же очень важна!!!
Но если с силовиком помеха слышна в отсутствие сигнала и можно искать минимум, то со звуковым трансом всё хуже - помеха определяется самим звуком (звуковыми токами в обмотках) и в паузах помехи тоже нет, а при наличии звука - маскируется звуком.
При этом, влияние помехи таково, что она формирует обратную связь по сигналу - и тем вносит искажения в сигнал.
То есть, грязнит звук (и порой - очень сильно).

При этом, ООС или ПОС по основной частоте влияет на АЧХ  уся - при достаточном усилении тракта может возникнуть самовозбуд, который исчезает при отнесении транса на большое расстояние или его пространственном вращении.

ХИНТ: в двухтактных схемах разный характер ОС для разных полуволн выливается в сильные искажения.

Для изучения помехового поля звукового транса его можно подключить на время исследований к сети через резистор, предохраняющий обмотки от сгорания. Можно так же запитать от звукового генератора или другого уся - и исследовать поле тем же пробничком-катушечкой, как описано выше.

ХИНТ:  про помехоподавление для звукового (выходного) транса очень часто забывают - потому что в паузе не анноит. Но на качество звучание ошибка с ориентацией может повлиять катастрофически разрушительно.
И что характерно - про это никто никогда в тусовках не трепется.
Просто забывают про то, как это может нагадить в звуке...

Цитировать
Насколько я понял правильная топология очень важна, но почитав в интернете так и не понял какая она - правильная топология.
А это - то самое Сакральное Знание, которым Умные Дядьки не хотят делиться с неофитами!  :P

На самом деле априори невозможно простыми словами указать, как надо эту подлянку побеждать - тут может помочь только опыт в сплаве со знанием и интуицией. Каждый раз - это загадка, которую конструктор решает с нуля.

ХИНТ: рекомендую так же ознакомиться с этой статьёй - http://peratronika.ucoz.ru/publ/mikrofonika/prostoj_mikrofonnyj_usilitel/3-1-0-3

Здесь в упрощённой форме затрагивается ещё одна важная проблема - защита от высокочастотных помех. В статье она прописана через проблемы при строительстве микрофонного предусилителя - но для любого другого усилителя физика остаётся той же...
« Последнее редактирование: Июля 29, 2016, 09:57:09 pm от peratron »
Схемотехническая мантра: титцешенкохоровицехилл. Повторять до просветления...

kwlw

  • Сообщений: 2408
  • Тёплый, ламповый
    • Просмотр профиля
Цитировать
Каким образом должны быть смонтированы трансформаторы, дроссель (если найду), плата блока питания?

Если не помогут за вечер выученные три курса (рассчитанные на 5 лет учёбы каждый) электроники для ВУЗ'ов (что обычно советуется), нажимаем сюда и смотрим картинку. Образование  пострадает, но трансформаторы можно будет разместить оптимально в рамках устройств уровня гитарного усилителя ;).

Sau
У меня - свой путь.

myinf@mail.ru

  • Гость
Я так понимаю, что в шасси всё равно есть дырки и лампы проходят сквозь шасси? В таком случае экран сделать очень просто. Берёшь обычную панельку с экраном, саму керамику с контактами удаляешь, оставляешь "юбку" с монтажными ушками и экранирующий "стакан", крепишь как обычно юбку на шасси. Получится что баллон лампы проёдет сквозь юбку где раньше была керамика с контактами ну и надеваешь сверху стакан.


@ Peratron

Твой сайт однако опознан как потенциально вредоносный...  :-/

« Последнее редактирование: Июля 30, 2016, 06:26:23 am от myinf@mail.ru »

Peratron

  • Сообщений: 13579
  • GTLab - forever!
    • Просмотр профиля
    • E-mail
Цитировать
Твой сайт однако опознан как потенциально вредоносный...
Ща пойду верёвку мылить...
Схемотехническая мантра: титцешенкохоровицехилл. Повторять до просветления...

depeschzeu

  • Сообщений: 274
    • Просмотр профиля
    • E-mail
Re: выходной усилитель на 2 лампах 6п3се. нужна помощь
« Ответ #96 : Августа 05, 2016, 01:54:29 pm »
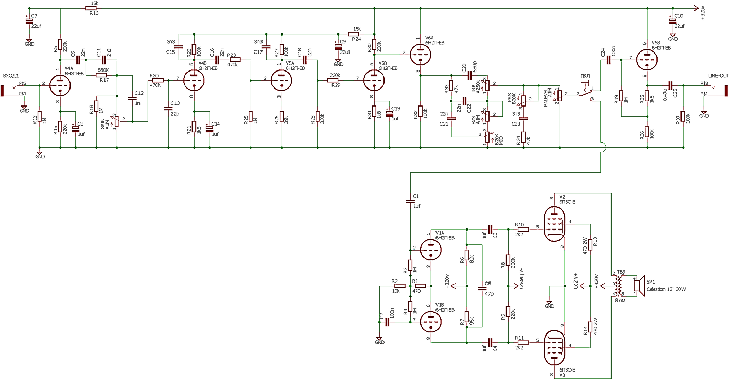
Вот я перековырял схему

« Последнее редактирование: Августа 05, 2016, 01:58:53 pm от depeschzeu »

KMG

  • Сообщений: 3776
    • ICQ клиент - 412221711
    • AOL клиент - Mike
    • Просмотр профиля
    • E-mail
Re: выходной усилитель на 2 лампах 6п3се. нужна помощь
« Ответ #97 : Августа 05, 2016, 02:37:27 pm »
не притянутые к "земле" выводы С1, С24 (со стороны перключателя) источник щелчков и фона.

OlegFX

  • Сообщений: 5097
    • Просмотр профиля
Re: выходной усилитель на 2 лампах 6п3се. нужна помощь
« Ответ #98 : Августа 05, 2016, 08:43:20 pm »
Резистор в катоде первой лампы...

Bpjkznjh

  • Гость
Re: выходной усилитель на 2 лампах 6п3се. нужна помощь
« Ответ #99 : Августа 05, 2016, 09:18:30 pm »
Частота среза R20 и С13+Ку*Са-с - в районе 2,5К. ИМХО, мыла и так в схеме хватает: R22+C15, R27+C17.
В сетку первого каскада резюк-таки просится.
С1, С3, С4 по 1 мкф - это много.
Возможно, я отстал от моды - что за регулятор PRS? Типа такой презенс? Его работа будет сильно зависеть от положения Treble, и номинал переменника в 20К кажется неправильным.