Автор Тема: выходной усилитель на 2 лампах 6п3се. нужна помощь  (Прочитано 128145 раз)

0 Пользователей и 1 Гость просматривают эту тему.

myinf@mail.ru

  • Гость
Re: выходной усилитель на 2 лампах 6п3се. нужна помощь
« Ответ #120 : Августа 10, 2016, 02:30:17 pm »
@ LawrIg

Вы ранее просили обосновать, затем скорректировали. Так вот...обосновываю. Автор 6 страниц мусолит тему и всё никак не может сшить готовый преамп с готовым (обкатаный десятками других фирм) маршалловским оконечником (надеюсь никто не будет сорить с тем что в любом другом усилителе те же яйца только вид сбоку).
Зато при этом заплевал изящную идею как быстро и просто из подручных средств сделать пикушный кондёр и поубавить так называемую им ядовитость.

Идём далее.

Цитировать
чтобы я без вас делал.

Ну чесное слово...на глупый ворос получил человеческий ответ и еще при этом язвит.

@ depeschzeu

Насчет женственности и портета... эт типа попытка что-то там задеть во мне и что-то вам доказать? Гы.
А вот насчет портрета весьма интересно...чисто поржать. Этой теме немного флуда уж точно не навредит.

LawrIg

  • Сообщений: 82
  • GtLab.Net forever!
    • Просмотр профиля
    • E-mail
Re: выходной усилитель на 2 лампах 6п3се. нужна помощь
« Ответ #121 : Августа 10, 2016, 02:41:00 pm »
Что греха таить, лёгкий флуд иногда украшает тему.

depeschzeu

  • Сообщений: 274
    • Просмотр профиля
    • E-mail
Re: выходной усилитель на 2 лампах 6п3се. нужна помощь
« Ответ #122 : Августа 10, 2016, 03:37:01 pm »
Цитировать
Ну чесное слово...на глупый ворос получил человеческий ответ и еще при этом язвит.
у человека которому искреннее выражение благодарности кажется язвлением - это конкретный неадекват и параноя

я поблагодарил человека за то что он подсказал как это называется чтобы почитать но это оказывается и хамство и еще черт знает что. откуда мне догадаться что это называется эффект миллера?

знаете что! это вообще клиника!
полная жесть
« Последнее редактирование: Августа 10, 2016, 03:39:47 pm от depeschzeu »

Bpjkznjh

  • Гость
Re: выходной усилитель на 2 лампах 6п3се. нужна помощь
« Ответ #123 : Августа 10, 2016, 03:43:31 pm »
@ depeschzeu

 [smiley=thumbdown.gif]

depeschzeu

  • Сообщений: 274
    • Просмотр профиля
    • E-mail
Re: выходной усилитель на 2 лампах 6п3се. нужна помощь
« Ответ #124 : Августа 10, 2016, 05:51:11 pm »
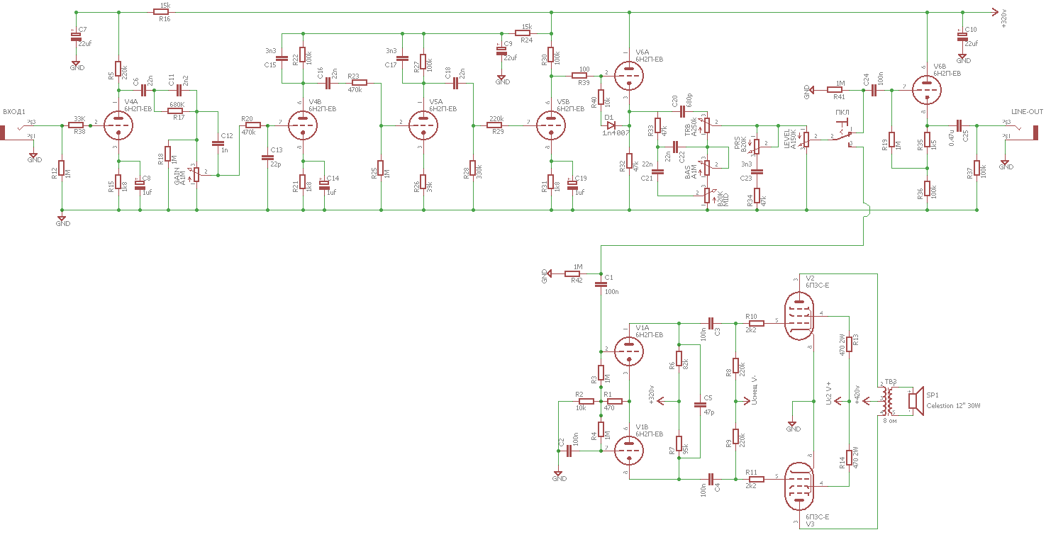
учел замечания насколько их понял. пока без хитрых эффектов миллера. а еще ввел в преамп эксперимент с катодным повторителем. анодный резистор выставил на 100к вместо 220к... по картинкам осциллографа, которые показаны к такой схеме это должно давать компрессию. вычитал такой способ сделать звук мягче на перегрузе у англичанца в статье "The DC Coupled Cathode Follower".


Цитировать
@ depeschzeu

 [smiley=thumbdown.gif]
как обычно. кто-то начинает откровенно гнать, и что самое смешное тут же кто-то еще и подмахивает.
я может и не спец в электронике, но это не значит что я не могу сам вас тут повоспитывать и поучить правильному поведению как малых испроченных детей
 :'(  :'(
« Последнее редактирование: Августа 10, 2016, 07:08:46 pm от depeschzeu »

KMG

  • Сообщений: 3776
    • ICQ клиент - 412221711
    • AOL клиент - Mike
    • Просмотр профиля
    • E-mail
Re: выходной усилитель на 2 лампах 6п3се. нужна помощь
« Ответ #125 : Августа 10, 2016, 07:27:47 pm »
Цитировать
откуда мне догадаться что это называется эффект миллера?
А в гугле набрать хотя-бы просто по русски "влияние емкости сетка-анод в ламповом каскаде"?
Одна из первых ссылок, где как раз и говорится про эффект Миллера.
http://tubeamplifier.narod.ru/mess075.htm
На ГП на такие вопросы (как у тебя про емкость сетка-анод) обычно следует ответ "неужто в гугле забанили?"

Bpjkznjh

  • Гость
Re: выходной усилитель на 2 лампах 6п3се. нужна помощь
« Ответ #126 : Августа 10, 2016, 07:41:20 pm »
@ depeschzeu
Странная у тебя логика...
Ну как угодно, общаться с хамовитым персонажем, и тем более помогать ему, не собираюсь. 

depeschzeu

  • Сообщений: 274
    • Просмотр профиля
    • E-mail
Re: выходной усилитель на 2 лампах 6п3се. нужна помощь
« Ответ #127 : Августа 10, 2016, 08:21:08 pm »
Цитировать
Цитировать
@ depeschzeu
Странная у тебя логика...
Ну как угодно, общаться с хамовитым персонажем, и тем более помогать ему, не собираюсь.  
у меня ФОРМАЛЬНАЯ логика. Единственная и неизменная форма логики во вселенной.
ты и другой решили что если будете тыкать на меня пальцем и говорить что я например фиолетового цвета то это прикладывает к словам знак истинности? потому что это ВЫ так сказали? Вы всего навсего люди. не более.

человек не понял моих слов истолковал их как хамство, что само по себе очевидный бред, оскорбил меня по ходу дела ни за что, не извинился, а затем продолжил гнуть свою линию, а ты тут еще подмахиваешь? очень по-мужски. причем если мои слова были весьма "вольно" истолкованы, то мне уже прямым неприкрыто пишут какую-то гадость.

благодарю за своеты, но девиации вашего личностного психического восприятия - это ваши и только ваши проблемы. с этим жить вам, а я не покупаю.
и я не продаю свою Честь в обмен за некую вероятность помощи людей, которые навязчиво и грубо демонстрируют очевидную болезнь характера и искаженное восприятие.

Цитировать
На ГП на такие вопросы (как у тебя про емкость сетка-анод) обычно следует ответ "неужто в гугле забанили?"
тут было написано "для абсолютных новичков"
я ошибся веткой форума?
если в яслям вам скучно, то зачем вы в яслях рассказываете детям про экзамены в институт?

я далеко не ребенок, впору мне самому замечания делать.

ох, природа человеческая...  :-[
« Последнее редактирование: Августа 10, 2016, 08:39:49 pm от depeschzeu »

myinf@mail.ru

  • Гость
Re: выходной усилитель на 2 лампах 6п3се. нужна помощь
« Ответ #128 : Августа 10, 2016, 08:35:33 pm »
Угораздило же пол темы (если не больше) столько всего разжевывать и в клювик класть, чтоб потом за вполне себе деликатное замечние на тебя вылили кадушку дерьма. Да, Наблюдатель промазал с пальцем. Молодец! [smiley=thumbup.gif] [smiley=thumbup.gif] [smiley=thumbup.gif]
« Последнее редактирование: Августа 10, 2016, 08:35:50 pm от myinf@mail.ru »

depeschzeu

  • Сообщений: 274
    • Просмотр профиля
    • E-mail
Re: выходной усилитель на 2 лампах 6п3се. нужна помощь
« Ответ #129 : Августа 10, 2016, 08:37:12 pm »

Цитировать
Угораздило же пол темы (если не больше) столько всего разжевывать и в клювик класть, чтоб потом за вполне себе деликатное замечние на тебя вылили кадушку дерьма. Да, Наблюдатель промазал с пальцем. Молодец! [smiley=thumbup.gif] [smiley=thumbup.gif] [smiley=thumbup.gif]
плохой способ выйти сухим из воды.

я не слышу извинений ЗА НАЕЗДЫ НИ ЗА ЧТО.
не надо изображать оскорбленную невинность.
ты на меня ни за что катишь баллон. признай это.
а лебезить в обмен на брошенную на пол косточку я не привык! я не собачка, а взрослый мужик, который, кстати таким как я в похожей ситуации помогаю, а не вытираю об них свои руки

если "что бы я без вас делал" для тебя хамство - то это реально больная фантазия.
я специально прочел все что писал в тщетной попытке найти "хамство". зря убил время

я все пишу прямым текстом. в буквальном смысле. ровно то что пишу то это и значит.
а те кто читает не текст и ему мерещится что-то между строк - все это чистейшая дурь.
у меня острый язык, но я НИКОГДА НЕ ХАМЛЮ.

ты меня извини если я тебя чем то обидел, но ты действительно очень сильно не прав. это не моя хотелка, это факт.
« Последнее редактирование: Августа 10, 2016, 10:29:22 pm от depeschzeu »

myinf@mail.ru

  • Гость
Re: выходной усилитель на 2 лампах 6п3се. нужна помощь
« Ответ #130 : Августа 10, 2016, 09:32:35 pm »
Любезейший. Для того чтоб выходить из воды, в неё надо войти. Я даже в том сообщении, не смотря на выраженное мной возмущение подсказал тебе что можно сделать, причём в первую очередь. Остапа же однако понесло. Посиди, почитай что я тебе написал и что ты мне, проанализируй, авось всё таки дойдёт...

Да, ты меня задел. Задел тоном не в мой адрес, а в адрес участников которые говорили дело, я тоже с острым языком и не из тех кто мудро промолчит.
Рекомендую впредь дважды подумать, перед тем как "заплёвывать" чей-то совет, будучи "чайником" в конкретном деле и воздерживаться от двусмысленных фраз из рода "чтоб я без тебя делал". Если ты действительно имел ввиду благодарность в адрес Ператрона, касатльно этого беру слова обратно.

Тему по желанию могу почистить.
« Последнее редактирование: Августа 10, 2016, 09:56:08 pm от myinf@mail.ru »

depeschzeu

  • Сообщений: 274
    • Просмотр профиля
    • E-mail
Re: выходной усилитель на 2 лампах 6п3се. нужна помощь
« Ответ #131 : Августа 10, 2016, 10:15:48 pm »
ты будь добр отвечай за себя, а не за то что ты подумал или трактовал и откровенно высосал из пальца из написанного, сказанное не тебе и не о том, и не имеющее ровным счетом никакой окраски, оттенка, не содержащее оскорблений личности и прочего. Многоопытный товарищ написал что 1пф это вообще два проводка перекрученных рядом. Почему ж на него не напустился? статус не тот?
неспособность это понять тобой и движет.
ты не прав и сам развел эти дебри.

на счет благодарности я еще раз повторю раз не понятно.
я пишу прямым текстом и значит это ровно то что написано. читать между строк, приписывать какой-то смысл ОТ СЕБЯ к моим словам - это полный бред.

сказанное означало выражение благодарности за подсказку. ты из этого сделал целый балет. и продолжаешь фантазировать на тему какого-то ой-как воображаемого "заплевывания".
ты про текстолит? и что же тебя там так задело? ну хоть какой-то истинный аргумент что же там такого обидного? да нету его. И кстати, если по делу - докажи мне что делать конденсатор из текстолита, кроме как от очень сильно нечего делать или полной безысходности - стоит затраченного труда и что это как минимум не странно? это странно. и это ФАКТ. такой же факт как совет сварить яйцо в бумажном пакете, что из книжки занимательная физика.
ах я сказал что это странно? как я посмел! а главное надо обязательно лизнуть подол плаща или сапог. кто не лизнул - тот естественно хам. и не важно что это слово означает другое и имеет другой смысл хотя бы в толковом словаре. боже, какой же я "хам". ребята, да это же возмутительно! как земля меня носит?! расстрелять! уничтожить! стереть с лица земли! приказ- кварат А7Л44 - массированный ядерный удар! ключ на старт

это реально женская логика.

ну так и не надо переносить на меня свои сугубо личные особенности восприятия и прочее "я так вижу". не надо воображать себе несуществующие голоса и превращать все в пьесу с положительными и отрицательными ролями.

никто не умер. никого пальцем не трогали а столько шума и рефлексии.
возмущаться надо по делу а не по придуманным из головы причинам.
« Последнее редактирование: Августа 10, 2016, 10:33:02 pm от depeschzeu »

depeschzeu

  • Сообщений: 274
    • Просмотр профиля
    • E-mail
Re: выходной усилитель на 2 лампах 6п3се. нужна помощь
« Ответ #132 : Августа 10, 2016, 10:28:59 pm »
меня больше интересует, как на практике реализовать полноценное обесточивание усилителя мощности при включении катодного повторителя на выход джека.
Там нужно одновременно вырубить и накал и анодку при включении согласующего буфера второй половины последней 6н2п.
Возможно ли это безопасно реализовать одним тумблером вроде с несколькими каналами переключения контактов. скажем, одна группа распаяна чтобы переключить сигнальную шину, а другие группы на обрыв.
Сложность на мой взгляд (для моего понимания) в том, что усилитель мощности содержит одну лампу 6н2п, предположительно питаемую от той же шины питания что и преамп (одно напряжение). Или же мне нужен отдельный отвод на питание только этой лампы?

суммарно накалы трех ламп требуют более 2А с блока питания. примерно 2,2А. с запасом 10% это 2,5А или вообще 3А чтобы в принципе не перенапрягать трансформатор. приличный ток. К тому же переменный. Если на тумблер вывести такой это в одном корпусе будет фонить на сигнальный контакт. А анодное напряжение не полезно для здоровья. Как же выкрутиться?

я планировал сделать усилитель, который можно использовать как голый преамп для линейного входа компьютера, не гоняя вхолостую недешевые и не самые доступные лампы на выходнике.

Если кто-то знает как следует поступить буду вам очень признателен за наводку.
надеюсь никто не подумает что это еще одно "хамство" или "сарказм". а то что-то народ глючит на пустом месте
« Последнее редактирование: Августа 10, 2016, 10:39:57 pm от depeschzeu »

myinf@mail.ru

  • Гость
Re: выходной усилитель на 2 лампах 6п3се. нужна помощь
« Ответ #133 : Августа 10, 2016, 10:39:12 pm »
Цитировать
Довольно странно, как это вы на фоне своей легкой хамливости ожидаете какой либо помощи.
Удачи в изысканиях. 
Видимо намерено вставленое слово "легокй" было прогнорировано...ну куда уж деликатней то?
Но и не в этом суть, смысл был не в том чтоб назвать тебя хамом, большим или маленьким, а в том что отвечая в таком духе ты отбиваешь желание, (как минимум мне лично) тебе впредь что то подсказывать.

И насчет Ператрона...пораздумав, пришел к выводу что он оказался прав. Никто не оставляет параллельно такие длинные выводы у такой маленькой емкости. Если их оставить как есть, там и два пико наберётся. Ты еще в этом убедишься, когда твой усилитель начнёт свистеть в осцилляции, из-за какого нибудь криво проложенного провода.

А еще я очень хочу спрыгнуть с этой нескончаемой беседы, за неимением возможности что либо донести. Надоело. Сухим, мокрым, хоть каким нибудь уже.

depeschzeu

  • Сообщений: 274
    • Просмотр профиля
    • E-mail
Re: выходной усилитель на 2 лампах 6п3се. нужна помощь
« Ответ #134 : Августа 10, 2016, 10:41:50 pm »
послушай брат. ты явно имел в виду неимение возможности признать что ты был изначально не прав, прогнал, а затем повел себя крайне некрасиво

а вот что я по делу пишу - всем ровно пофигу.
вы случайно не ловите покемонов на телефоне?
у меня покемонов нет. хватит меня пинать и изображать оскорбленную невинность

на счет дельных советов которых мне "в клювике" разжевали было несколько практических.
но самые разжеванные в клювике советы - почитать где-то там, учебник и тд, отговорки всякие. причем в ответ на прямо поставленные вопросы.

обобщенный вид того что я спрашивал  -
- я обладатель ламп 6н2пев и пары 6п3се хочу сделать усилитель из них, печатка и схема преампа у меня уже есть. но нет усилителя мощности. и не из чего сделать питание. вот я еще схему нарисовал.
ответы разжеванные до состояния переваренного пюре и в клювике:
- нет.
- почему?
- возьми другой готовый.
- но я спросил не это
- сделай не так.
- почему?
- все неправильно
- где?
- странное какое-то
- но почему?
- потому что.
- а как сделать?
- сделай по этой схеме
- как она работает?
- все уже придумано просто бери
- но я спросил не это, а как она работает? какое выходное сопротивление чтобы найти трансформатор. и так далее и так далее.
- читай учебник
- но я спросил у людей чтобы они может на словах понятней объяснили, ведь тут написано что это место для таких как я неопытных?
- ты рылом не вышел. не сказал ку и не присел четыре раза на малиновые штаны и не носишь цак в носу как положено.
конец клювика.

в итоге я сижу и ломаю голову по убогости своей ощущая себя полным невежеством которое послали на все буквы даже не смотря на вывеску "вопросы от новичков" не ответив на самые интересные вопросы.

если бы я был на вашем месте я бы ссылку дал или название как с эффектом миллера, что конкретно нужно прочесть или о чем конкретно. плюс еще что-то по делу, чтобы можно было разобраться.
« Последнее редактирование: Августа 10, 2016, 11:09:24 pm от depeschzeu »

myinf@mail.ru

  • Гость
Re: выходной усилитель на 2 лампах 6п3се. нужна помощь
« Ответ #135 : Августа 11, 2016, 06:02:13 am »
Прости брат. Pеально не прав. Прости что не написал в гугле вместо тебя "типы фазоинверторов" и не открыл первые 5 безполезных ссылок, чтоб на шестой наткнуться на эту http://heavil.ru/?p=1053

Дать тебе адрес админа? Скажи ему тиграм в клетках мяса недодают!

kwlw

  • Сообщений: 2408
  • Тёплый, ламповый
    • Просмотр профиля
Re: выходной усилитель на 2 лампах 6п3се. нужна помощь
« Ответ #136 : Августа 11, 2016, 06:44:53 am »
Нда, интересно тут тема пошла.

depeschzeu - вам вообще-то никто ничего не обязан отвечать. Во вторых - свои ранговые заявки, советую засунуть поглубже, если есть мысли получить информацию. Подробности можно почитать в теме про передачу информации в форуме, но смысл простой: если вы чего-то не знаете - вы просите. А не требуете. И если кто нибудь вам ответит - будьте благодарны или хоть уважайте тех кто посвятил вам те минуты своей жизни, что писали посты. Если хотите делать по своему - придётся читать учебники. Да, мне пришлось читать учебники, но советы людей с этого форума часто были более полезными. Так что - пришлось нравы и старые привычки немножко "подогнать" под сообщество.

Sau
У меня - свой путь.

depeschzeu

  • Сообщений: 274
    • Просмотр профиля
    • E-mail
Re: выходной усилитель на 2 лампах 6п3се. нужна помощь
« Ответ #137 : Августа 11, 2016, 08:02:25 am »
Цитировать
depeschzeu - вам вообще-то никто ничего не обязан отвечать. Во вторых - свои ранговые заявки, советую засунуть поглубже, если есть мысли получить информацию. Подробности можно почитать в теме про передачу информации в форуме, но смысл простой: если вы чего-то не знаете - вы просите. А не требуете. И если кто нибудь вам ответит - будьте благодарны или хоть уважайте тех кто посвятил вам те минуты своей жизни, что писали посты. Если хотите делать по своему - придётся читать учебники. Да, мне пришлось читать учебники, но советы людей с этого форума часто были более полезными. Так что - пришлось нравы и старые привычки немножко "подогнать" под сообщество.
я не уважаю тех кто только имитирует уважение, на деле его не имея вообще. совсем. никакого. только требуют безграничного уважения к своим виртуальным персонам.

и тем более всякие там разговоры о воспитании, которые просто на лету по ходу дела возводятся в ранг правил и подгоняются под свои нужды всеми кто этого пожелает.
менторский тон от людей которые делают это лишь чтобы вставить свои пять копеек меня не впечатляет.

если вы разбираетесь в электронике, даже если только конкретно ламповой, а я например разбираюсь в химии и молекулярной генетике так что вам и не снилось, не делает вас выше меня по адамовой лестнице. нечего меня воспитывать. я и сам могу кого угодно поучить хорошим манерам.

столько мусора понаписано и ничего об усилителе.
Цитировать
Прости брат. Pеально не прав. Прости что не написал в гугле вместо тебя "типы фазоинверторов" и не открыл первые 5 безполезных ссылок, чтоб на шестой наткнуться на эту http://heavil.ru/?p=1053
Дать тебе адрес админа? Скажи ему тиграм в клетках мяса недодают!
брат, разве я про фазоинвертер спросил? я с ними уже разобрался и один уже применил в схеме, которую даже выложил. гонишь ведь.
я спросил сейчас как лучше всего реализовать полное отключение усм с одновременным переключением чистый пред и выход с буферной половинку лампы с выходом на jack. чтобы его можно было держать обесточенным (ПКЛ на схеме)
вообще что меня реально интересует:
[size=14]Вопросы[/size]
1. вопрос упомянутый выше
2. если попросить накрутить выходной трансформатор - какие параметры будет правильно спросить у рукодельщика, чтобы было как надо с моей схемкой? какие попросить магнитоэлектрические параметры?
дело в том что я смотрю в книгу вижу фигу.
это просто вопрос по проекту.
также я буду очень благодарен если кто-то встречал на просторах интернета где-то где разжевано доходчивым языком. я много смотрел ссылок и там почему то мало слов много формул... без многолетнего опыта с этой темой это откровенно выносит мозг. например пишут формулу а откуда взяты коэффициенты и от чего они зависят не упомянуто. в общем, то на что я натыкаюсь, выдернуто из контекста а поэтому непонятно неискушенному человеку.

3. можно ли убрать силовой трансформатор вообще в другой отсек если сделать например комбик - вниз где динамик, и не собирать усилитель - ящик и кабинет по отдельности?

4. если попросить товарища намотать силовой транс какие попросить характеристики его если есть выбор?

я так понял что накал ламп усм желательно сделать отдельной шиной от накалов преда, а питание анодов поделить на отдельные шины по назначению. пред одна шина. фазоинвертор другая. выходной каскад - третья.
какие характеристки сил транса попросить задать если есть возможность попросить сделать сразу как надо.
есть ли смысл попросить сделать две накальные обмотки уже со средней точкой?

5. можно ли использовать для выпрямителя диоды 1n4007? Или лучше использовать другие диоды или диодную сборку????

5. если получится достать или уломаю сделать настоящий дроссель какие у него должны быть характеристики на всю схему. Какие значения тока будут действовать по всему устройству и какой нужен запас у меня не получается самому разобраться.

6. анодное питание выходного каскада порядка или более 400 вольт. можно ли использовать китайские электролиты 450/500в.

7. я хотел взять в радиодеталях высоковольтную пленку китайского происхождения - красные подушки. CBB21 или CBB22 - якобы это полипропилен металлизированный. Или лавсан отечественный К73 или чтото такое. Можно ли?

8. из слов людей дающих конкретные советы я к сожалению и горю своему не сумел понять какие конденсаторы в схеме можно было бы использовать без ограничений по их типу, а где желательно использовать определенные типы их. увы я не знаю по каким критериям определить что тут нужен пленочный а вот там достаточно диск керамический поставить и сойдет.

9. подскажите как легче всего определить какую мощность должны иметь резисторы, потому что я не разобрался какое реально напряжение будет проходить в некоторых частях схемы.

10. можно ли както навскидку достаточно простым способом определить общую потребляемую мощность устройства и прикинуть насколько просядет напряжение с блока питания, нагруженного всей схемой???? зависит ли это от запаса по току трансформатора?

11. можно ли в двух словах пояснить как ограничится расчетный запас по току питания с трансформатора, выпрямленного через блок питания?

12. подойдут ли обычные стандартные потенциометры Alpha углеродистые?

13. В блоке питания должен быть подстроечный резистор для задания отрицательного U смещения сеток 6п3с.
Какой это должен быть подстроечный резистор? с какими техническими характеристиками какого типа?

14. Как определить какой должен быть ток покоя при настройке напряжения смещения?
для замера используют впаянные в катоды резисторы с эквив. сопротивлением типа 1 ом высокой мощности. на нем вольтметром смотрят сколько милливольт падает что является эквивалентом тока через лампу. Как производить процедуру?
Что делать правильно, а что не правильно. статьи в интернете внесли путаницу
в мою глупую и невоспитанную голову.

у меня есть еще непонятки но узнать пока хоть это.
« Последнее редактирование: Августа 11, 2016, 11:42:27 am от depeschzeu »

LawrIg

  • Сообщений: 82
  • GtLab.Net forever!
    • Просмотр профиля
    • E-mail
Re: выходной усилитель на 2 лампах 6п3се. нужна помощь
« Ответ #138 : Августа 11, 2016, 08:28:07 am »
Всю тему читать нет времени. Что в усилителе не понятного? Может я смогу помочь? У меня опыта не занимать.
« Последнее редактирование: Августа 11, 2016, 08:38:25 am от LawrIg »

depeschzeu

  • Сообщений: 274
    • Просмотр профиля
    • E-mail
Re: выходной усилитель на 2 лампах 6п3се. нужна помощь
« Ответ #139 : Августа 11, 2016, 10:28:55 am »
Цитировать
Всю тему читать нет времени. Что в усилителе не понятного? Может я смогу помочь? У меня опыта не занимать.
я буду искренне рад помощи в плане пояснений в духе "как это работает" и "чего не следует делать" и "как можно быстро и просто сделать", потому что у меня песок сыпется и я туго воспринимаю книжки написанные для технических специалистов и свеженьких студентов с молодыми и неубитыми узкой специализацией за десятки лет мозгами..... если не слишком в тягость иногда почти что на пальцах.....
старый конь борозды не портит, но и глубоко не вспашет..... надо было лет 15 хотя бы назад этим заняться....  :-[
еще я могу иногда спросить "почему". прошу не бить  :(

пожалуйста, посмотри ту схему которую я чуть выше положил а еще я совсем рядом выше спискок затыков прямо с номерами написал...

заранее большое спасибо за любую посильную помощь знаниями.
« Последнее редактирование: Августа 11, 2016, 11:37:27 am от depeschzeu »