Автор Тема: Переключатель выходных ламп PP EL84/6v6  (Прочитано 5130 раз)

0 Пользователей и 2 Гостей просматривают эту тему.

Maestro

  • Сообщений: 136
  • GtLab.Net forever!
    • Просмотр профиля
    • E-mail
Добрый день!
Набросал черновик:

Идеи следующие:
-переключение происходит при выключенном усилителе.
-переключается а) накал б) смещение (фикс/авто) в) аноды.
Переключение накала:


Нет ли какого криминала в схеме? Например можно ли оставлять все время подключенными катоды и сетки всех выходных ламп?

p.s. схема на основе темы с форума: GuitarPlayer.Ru - Форумы для гитаристов » Оборудование » equipment.effects.amps (Модераторы: hell, Kotjara) » Тема:  Classic 45 "заваливает" верха
« Последнее редактирование: Марта 02, 2016, 07:32:40 am от Maestro »

Bpjkznjh

  • Гость
Re: Переключатель выходных ламп PP EL84/6v6
« Ответ #1 : Мая 31, 2015, 10:20:23 am »
Для перевода в фикс смещение надо между ползунками мастера и 10к поставить конденсаторы.
Резюки 1М на смещение желательно уменьшить раз в 5.
Аноды отключать необязательно, если у неработающих ламп не будет накала.
« Последнее редактирование: Мая 31, 2015, 10:21:28 am от Bpjkznjh »

Maestro

  • Сообщений: 136
  • GtLab.Net forever!
    • Просмотр профиля
    • E-mail
Re: Переключатель выходных ламп PP EL84/6v6
« Ответ #2 : Мая 31, 2015, 10:40:15 am »
Поправил схему. Конденсаторы нормально по 10n слева и справа от Master(1MA)?
« Последнее редактирование: Мая 31, 2015, 10:51:00 am от Maestro »

Bpjkznjh

  • Гость
Re: Переключатель выходных ламп PP EL84/6v6
« Ответ #3 : Мая 31, 2015, 10:53:18 am »
Кондёры надо побольше, типа 0,047...

Maestro

  • Сообщений: 136
  • GtLab.Net forever!
    • Просмотр профиля
    • E-mail
Re: Переключатель выходных ламп PP EL84/6v6
« Ответ #4 : Мая 31, 2015, 11:38:27 am »
Хорошо.

Maestro

  • Сообщений: 136
  • GtLab.Net forever!
    • Просмотр профиля
    • E-mail
Re: Переключатель выходных ламп PP EL84/6v6
« Ответ #5 : Августа 20, 2015, 07:59:50 am »
Чтобы не плодить темы, напишу тут. Развожу земли. Схема вверху, в первом посте. Две земли - основная и сигнальная. Вопрос следующий:
Предусмотрен подъем накала делителем с анодного напряжения. Так вот земли сигнальная и блока питания развязаны встречно-параллельными диодами. Относительно чего будет подниматься накал?  :-?
[img width=800 height=703 ]http://i71.fastpic.ru/big/2015/0907/e4/9583c9f23af237b8490d55e0433912e4.jpg[/img]
И в целом, все ли хорошо?

p.s. В лейке косяк, Presence/Resonance резистор 47К должен быть между Depth и выходом CAB.
« Последнее редактирование: Апреля 05, 2017, 12:27:03 pm от Maestro »

Travka

  • Сообщений: 659
  • GtLab.Net forever!
    • Просмотр профиля
    • E-mail
Re: Переключатель выходных ламп PP EL84/6v6
« Ответ #6 : Августа 20, 2015, 08:24:36 am »
"И в целом, все ли хорошо?"
Надо закоротить эти диоды и тогда всё будет хорошо.
« Последнее редактирование: Августа 20, 2015, 08:30:22 am от Travka »
Может ли быть одноногая микросхема?

Maestro

  • Сообщений: 136
  • GtLab.Net forever!
    • Просмотр профиля
    • E-mail
Re: Переключатель выходных ламп PP EL84/6v6
« Ответ #7 : Августа 20, 2015, 08:27:15 am »
Логично.. относительно земли блока питания, а относительно сигнальной земли?

Travka

  • Сообщений: 659
  • GtLab.Net forever!
    • Просмотр профиля
    • E-mail
Re: Переключатель выходных ламп PP EL84/6v6
« Ответ #8 : Августа 20, 2015, 08:38:13 am »
Там рулит допустимое напряжение между накалом и катодом.
Может ли быть одноногая микросхема?

Bpjkznjh

  • Гость
Re: Переключатель выходных ламп PP EL84/6v6
« Ответ #9 : Августа 20, 2015, 10:58:20 am »
Я насчитал 9 или 10 обозначенных точек заземления... :o
Т.н. "развязка" встречно-параллельными диодами...что значит земля блока питания? Ты питание на схему через эти диоды подавать собираешься?

Maestro

  • Сообщений: 136
  • GtLab.Net forever!
    • Просмотр профиля
    • E-mail
Re: Переключатель выходных ламп PP EL84/6v6
« Ответ #10 : Августа 20, 2015, 05:00:52 pm »
9 или 10 заземлений уберутся. Я их нарисовал, чтоб видно было куда провода тянуть. Т.е. настоящее заземление в одном месте - Main Ground, к нему подсоединен через диоды Signal Ground. Диоды для отключения шумов (при наличии земляной петли через подключенные девайсы). Если нет в них необходимости-отключаются замыканием сигнальной земли и основной. Последний вопрос предыдущего поста не прошарил..

Bpjkznjh

  • Гость
Re: Переключатель выходных ламп PP EL84/6v6
« Ответ #11 : Августа 20, 2015, 06:38:44 pm »
Странная идея, и боюсь, малоперспективная.
Если тумблер Ground lift разомкнут, то питание на схему идёт через эти диоды, точнее, через один. Поскольку дифференциальное сопротивление открытого диода  - доли ома, думаю, земляную петлю такое решение не уничтожит.

Maestro

  • Сообщений: 136
  • GtLab.Net forever!
    • Просмотр профиля
    • E-mail
Re: Переключатель выходных ламп PP EL84/6v6
« Ответ #12 : Августа 21, 2015, 12:32:48 pm »
Не могу найти, видел на каком-то форуме тему про это решение со схемой, может даже тут. Эту фичу используют в заводских моделях. Насколько понял идея в следующем - отрезать шумы, которые по амплитуде ниже напряжения открытия диода, а если в схеме накапливается большая разность потенциалов между основной землей и сигнальной(в т.ч. аварийные случаи) - диоды открываются.  При этом диоды должны быть с запасом по току, чтобы предохранитель БП расплавился в аварийном случае.
« Последнее редактирование: Августа 21, 2015, 12:38:28 pm от Maestro »

Bpjkznjh

  • Гость
Re: Переключатель выходных ламп PP EL84/6v6
« Ответ #13 : Августа 21, 2015, 01:43:12 pm »
@ Maestro

Если через диод у тебя идёт питание схемы, то он открыт всегда, и не является препятствием токовой помехи, характерной для земляных петель.

Maestro

  • Сообщений: 136
  • GtLab.Net forever!
    • Просмотр профиля
    • E-mail
Re: Переключатель выходных ламп PP EL84/6v6
« Ответ #14 : Августа 21, 2015, 03:51:35 pm »
Все. Дошло. Мой косяк. Земля БП должна идти к сигнальной земле. Диоды должны отделять только землю из розетки. Которая прикручена к корпусу. Поправил картинку.

Собираем по-тихоньку..



« Последнее редактирование: Февраля 17, 2016, 11:19:55 am от Maestro »

Maestro

  • Сообщений: 136
  • GtLab.Net forever!
    • Просмотр профиля
    • E-mail
Re: Переключатель выходных ламп PP EL84/6v6
« Ответ #15 : Марта 21, 2016, 06:04:59 am »
Допилил!

kwlw

  • Сообщений: 2408
  • Тёплый, ламповый
    • Просмотр профиля
Re: Переключатель выходных ламп PP EL84/6v6
« Ответ #16 : Марта 21, 2016, 10:14:54 am »
И как, разница чувствуется в лампах? Про коробку - то вид немножко портит оформление сетки: по всему дизайну - она должна быть более тёмной, чёрной или комбинированной со цветом корпуса. Что хорошо наблюдается в фото вверху, где усилитель без сетки выглядит оч неплохо. Ну и как всегда блестящие саморезы уголков.

Кстати, чем сделаны надписи?

Sau
У меня - свой путь.

Maestro

  • Сообщений: 136
  • GtLab.Net forever!
    • Просмотр профиля
    • E-mail
Re: Переключатель выходных ламп PP EL84/6v6
« Ответ #17 : Марта 22, 2016, 08:10:02 am »
Прослушка (нормальная) на этой неделе планируется.
Глова делалась в стиле кабинета:

Надписи спереди краской из баллона по трафарету. Надписи вверху - оракал и лак.
« Последнее редактирование: Апреля 19, 2017, 06:25:40 am от Maestro »

smex03

  • Сообщений: 1337
  • GTLab - forever!
    • Просмотр профиля
    • E-mail
Re: Переключатель выходных ламп PP EL84/6v6
« Ответ #18 : Марта 28, 2016, 01:22:28 pm »
Maestro

поддержу вариант озвученный камрадом kwlw

попробуйте на уголки поставить потайные шурупы черного цвета, и на передок чёрную сетку с одного куска. Сетку прикрутите по контуру саморезами с шляпками окрашенными в черный цвет.
Внешний вид будет лучшим на порядок!  ;)

з.ы при желании, на сетку можна дополнительно запилить лобзиком из пластика или алюминия какую-то свою прикольную емблему
« Последнее редактирование: Марта 28, 2016, 01:24:17 pm от smex03 »

Maestro

  • Сообщений: 136
  • GtLab.Net forever!
    • Просмотр профиля
    • E-mail
Re: Переключатель выходных ламп PP EL84/6v6
« Ответ #19 : Апреля 10, 2017, 05:57:38 am »
Переделал пред:




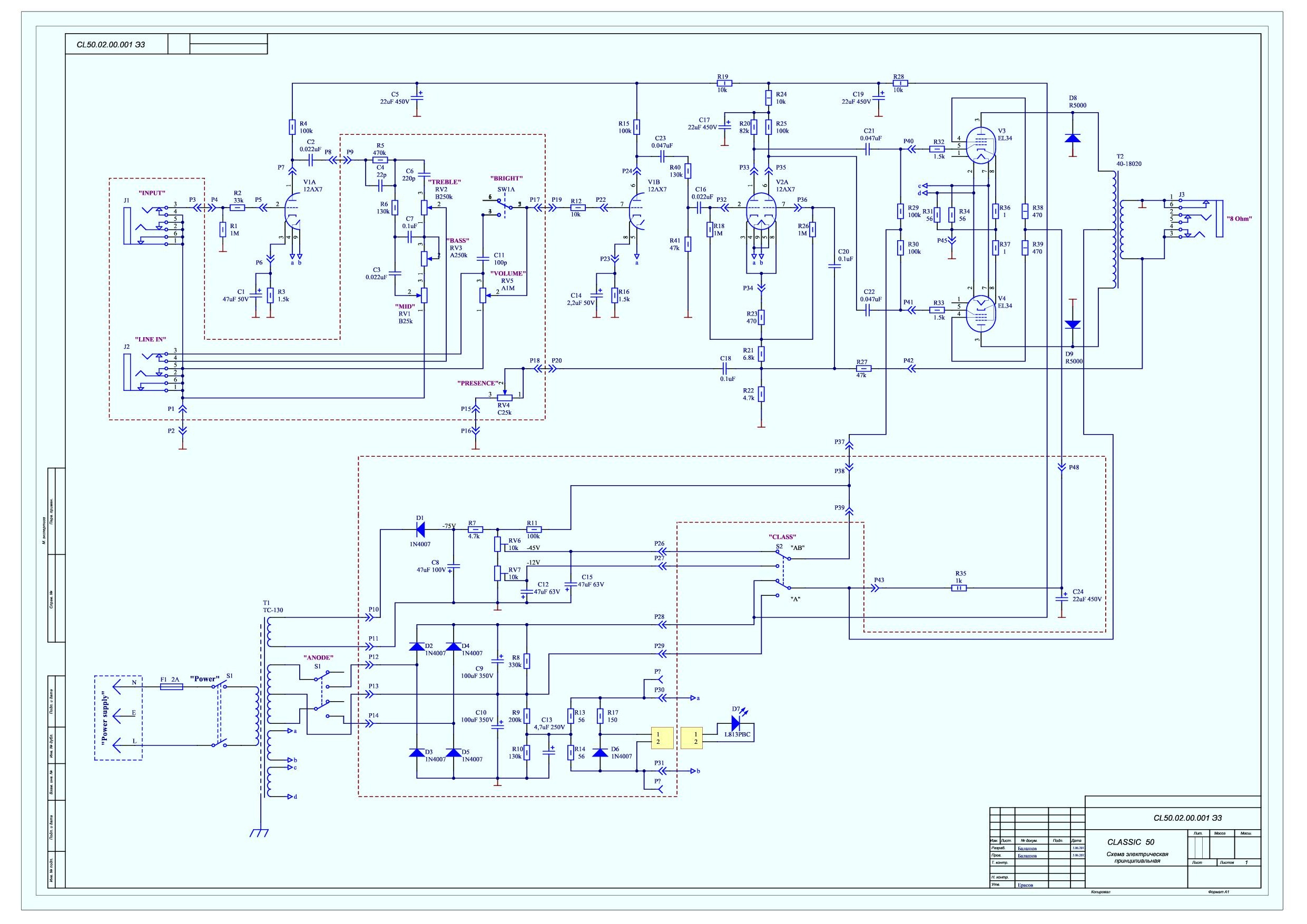
Вопрос про Presence.
Ручка добавляет высоких частот. При доворачивании до максимума слышно, как он начинает резко вырезать некие частоты, ближе к средним(возможно ниже).

В сравнении с Yerasov Classic50, где Presence просто добавляет верхних частот, ничего не вырезая:


Можно как-то исправить ситуацию в схеме где Presence и Depth вместе, или оно так и должно работать?
« Последнее редактирование: Апреля 19, 2017, 05:16:25 am от Maestro »