Автор Тема: Басовая активка от Ibanez  (Прочитано 1501 раз)

0 Пользователей и 1 Гость просматривают эту тему.

Alex156

  • Сообщений: 195
  • GTLab - forever!
    • Просмотр профиля
Басовая активка от Ibanez
« : Апреля 02, 2015, 01:21:06 pm »
Ищу схемы активной электроники от Ибанезовских басов , типа Ibanez Custom Electronics 3-band EQ , Ibanez Vari-Mid 3 band EQ . или что то похожее , надо сделать басисту из его пассивного Ибанеза , активный .

Denn

  • Global Moderator
  • *****
  • Сообщений: 14277
  • είμαι ο μουσικός και ο ραδιομηχανίκός
    • ICQ клиент - 322153053
    • Просмотр профиля
    • E-mail
Re: Басовая активка от Ibanez
« Ответ #1 : Апреля 03, 2015, 08:34:24 am »
Вот тут у меня есть подборка всякой активки из бас-гитар.

Цитировать
надо сделать басисту из его пассивного Ибанеза , активный .

Обычно всегда наоборот советую выкинуть весь активный "хлам" и пустить на выход чистый и - главное - динамичный сигнал с пассивных датчиков. А регуляторы тона есть в любом басовом усилении. С гейном, в общем-то, тоже нынче проблем нигде нет.
Не говорите что мне делать, и я не скажу куда Вам идти.

Лучшее решение из возможных - самое простое. И наоборот.

Прежде чем судить

Alex156

  • Сообщений: 195
  • GTLab - forever!
    • Просмотр профиля
Re: Басовая активка от Ibanez
« Ответ #2 : Апреля 03, 2015, 10:58:14 am »
@ Denn
если палка недорогая , то с активкой получше звучит .


Travka

  • Сообщений: 659
  • GtLab.Net forever!
    • Просмотр профиля
    • E-mail
Re: Басовая активка от Ibanez
« Ответ #3 : Апреля 04, 2015, 01:09:06 am »
Если струны старые, ни какая активка не поможет.
Может ли быть одноногая микросхема?

Denn

  • Global Moderator
  • *****
  • Сообщений: 14277
  • είμαι ο μουσικός και ο ραδιομηχανίκός
    • ICQ клиент - 322153053
    • Просмотр профиля
    • E-mail
Re: Басовая активка от Ibanez
« Ответ #4 : Апреля 04, 2015, 08:57:23 am »
Цитировать
@ Denn
если палка недорогая , то с активкой получше звучит .

 

Активка убивает динамику (нехватка ДД) и делает звук "плоским" ("медленные" ОУ + ООС).
Не говорите что мне делать, и я не скажу куда Вам идти.

Лучшее решение из возможных - самое простое. И наоборот.

Прежде чем судить

blackbuzz

  • Сообщений: 1432
  • ГэТэлаб - форева!
    • ICQ клиент - 279385999
    • Просмотр профиля
    • E-mail
Re: Басовая активка от Ibanez
« Ответ #5 : Апреля 04, 2015, 03:17:34 pm »
ОУ там не более медленные, чем во всяких педальках, в которые потенциально народ втыкается.

Alex156

  • Сообщений: 195
  • GTLab - forever!
    • Просмотр профиля
Re: Басовая активка от Ibanez
« Ответ #6 : Апреля 06, 2015, 05:17:31 am »
Ну не надо развозить тему на сто страниц ))) если у кого есть схемы , дайте пожалста .

Alex156

  • Сообщений: 195
  • GTLab - forever!
    • Просмотр профиля
Re: Басовая активка от Ibanez
« Ответ #7 : Апреля 22, 2015, 12:30:48 pm »
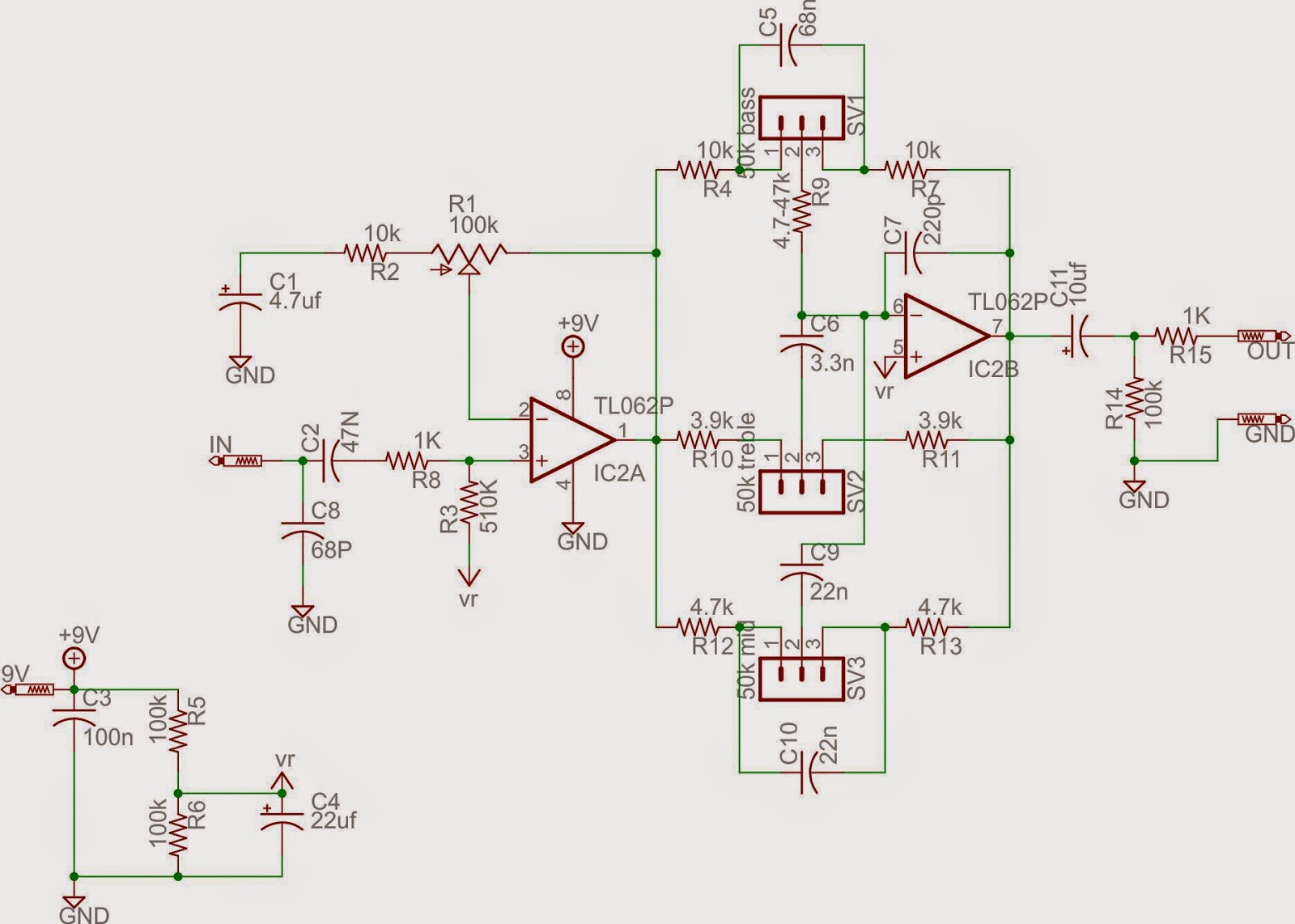
Наконец таки попала ко мне активка от бюджетного баса ибанеза , бустер Ibanes Phat II EQ . Собран весь на СМД компонентах , схему передрал , но вот вопрос в голову закрался ... а что лучше , СМД танталовые , или обычные электролитические конденсоторы в качестве разделительных по входам\выходам ОУ ?

DDD

  • Сообщений: 10347
  • Имею личный текст
    • Просмотр профиля
    • E-mail
Re: Басовая активка от Ibanez
« Ответ #8 : Апреля 23, 2015, 03:08:16 am »
Я ставлю танталовые: они удобнее и занимают меньше места на плате.
В остальном разница с алюминьками пофигу, что бы там ни пели досужие любители пустой болтовни про конденсаторы.
Готов подписаться под каждым своим словом

Alex156

  • Сообщений: 195
  • GTLab - forever!
    • Просмотр профиля
Re: Басовая активка от Ibanez
« Ответ #9 : Апреля 23, 2015, 05:40:43 am »
Цитировать
Я ставлю танталовые: они удобнее и занимают меньше места на плате.
В остальном разница с алюминьками пофигу, что бы там ни пели досужие любители пустой болтовни про конденсаторы.
И чего они поют ?  :D
А куда ставишь , есть схемы басовой активки ?
Собсно , вопрос темы открыт , у кого есть схемы , поделитесь . Бустер это хорошо , но для баса актуальней двух\трёхполосный эквалайзер .

Alex156

  • Сообщений: 195
  • GTLab - forever!
    • Просмотр профиля
Re: Басовая активка от Ibanez
« Ответ #10 : Апреля 27, 2015, 11:08:25 am »
Вот случайно нашёл то что искал ))) может кому то понадобится ...



http://www.rcustomspedals.blogspot.ru/2014/07/preamp-eq-tipo-esp-tetsuya-lc-1.html

ESP original pickups has been released from the LAKLAND tetsuya model (* 1) is installed, and tone circuit is the ultimate, was born in order to create tetsuya sound perfect Assembly. You can get the perfect sound that uses set pickup and tone circuit can be used alone, but in.
* 1 only USA 55-69, SL55-69 is installed.

Active 3-band EQ to cover a wide range of frequencies. Is based 100 Hz mainly ± 15 dB, Middle roamed old 450 Hz, mainly ± 9 dB, treble 5 kHz mainly ± 12 dB each boost & cut. Can your intuitive project from the timbre of the instrument, while tight sound until warm sound without the stress. By using the trim pot 0 dB ~ can also use buffer or booster + 9 dB the output gain adjustment is possible. Passive pickups, of course, corresponds to the active pickup.

Accessories
Control pot (50 k [ch937] B[ch215]3), trimmer pot (100 k [ch937] x 1), output Jack the battery snap
* In the case of image pickup is not included.
http://global.rakuten.com/en/store/apollon/item/1210-esp-lc1/?s-id=borderless_recommend_item_en

dks

  • Сообщений: 3284
  • GTLab - forever!
    • Просмотр профиля
    • E-mail
Re: Басовая активка от Ibanez
« Ответ #11 : Апреля 28, 2015, 06:39:01 am »
Я вот из своего баса Ibanez SR900 активку выкинул и переделал на пассив, но если бы делал преамп, то по такой схеме http://www.albertkreuzer.com/preamp_onboard.htm

Только от 18в, и там еще разное интересное можно - кондеры в истоках добавить отключаемые и пр.
« Последнее редактирование: Апреля 28, 2015, 06:40:01 am от dks »
"Любое изолированное сообщество со временем отстаёт от общемировой цивилизации." К.Клименко

Denn

  • Global Moderator
  • *****
  • Сообщений: 14277
  • είμαι ο μουσικός και ο ραδιομηχανίκός
    • ICQ клиент - 322153053
    • Просмотр профиля
    • E-mail
Re: Басовая активка от Ibanez
« Ответ #12 : Апреля 28, 2015, 08:28:31 am »
Цитировать
Я вот из своего баса Ibanez SR900 активку выкинул и переделал на пассив

 [smiley=thumbsup.gif]

Самое лучшее решение!
Не говорите что мне делать, и я не скажу куда Вам идти.

Лучшее решение из возможных - самое простое. И наоборот.

Прежде чем судить

Alex156

  • Сообщений: 195
  • GTLab - forever!
    • Просмотр профиля
Re: Басовая активка от Ibanez
« Ответ #13 : Апреля 30, 2015, 05:36:34 am »
Цитировать
Цитировать
Я вот из своего баса Ibanez SR900 активку выкинул и переделал на пассив

 [smiley=thumbsup.gif]

Самое лучшее решение!
да ни кто не против !
будет стоять микротумблер на три группы , для полного отключения активки .
часто бывает так , что на площадках не бывает басового аппарата , а с активкой можно спокойно работать напрямую в пульт .  ;D

Alex156

  • Сообщений: 195
  • GTLab - forever!
    • Просмотр профиля
Re: Басовая активка от Ibanez
« Ответ #14 : Апреля 30, 2015, 08:21:20 am »
Цитировать
Я вот из своего баса Ibanez SR900 активку выкинул и переделал на пассив, но если бы делал преамп, то по такой схеме http://www.albertkreuzer.com/preamp_onboard.htm

Только от 18в, и там еще разное интересное можно - кондеры в истоках добавить отключаемые и пр.
а куда дел активку ? может срисуешь схемку ? или подробные фоты выложешь .

dks

  • Сообщений: 3284
  • GTLab - forever!
    • Просмотр профиля
    • E-mail
Re: Басовая активка от Ibanez
« Ответ #15 : Апреля 30, 2015, 08:34:01 am »
Цитировать
Цитировать
Я вот из своего баса Ibanez SR900 активку выкинул и переделал на пассив, но если бы делал преамп, то по такой схеме http://www.albertkreuzer.com/preamp_onboard.htm

Только от 18в, и там еще разное интересное можно - кондеры в истоках добавить отключаемые и пр.
а куда дел активку ? может срисуешь схемку ? или подробные фоты выложешь .

Ту схемку только в печку, там было штук 6 TL062 вроде и звук туда уходил умирать - я удивлялся: такая классная звучная деревяха без подключки и ничего похожего в подключении. Я же схемку указал, которая более перспективна в плане звука, вот эта: http://www.albertkreuzer.com/preamp_onboard.htm
"Любое изолированное сообщество со временем отстаёт от общемировой цивилизации." К.Клименко