Автор Тема: EMMA ReezaFRATzitz  (Прочитано 23307 раз)

0 Пользователей и 2 Гостей просматривают эту тему.

Peratron

  • Сообщений: 13579
  • GTLab - forever!
    • Просмотр профиля
    • E-mail
Re: EMMA ReezaFRATzitz
« Ответ #300 : Июня 19, 2014, 06:28:06 am »
Цитировать
Peratron, на вкус и цвет (звук), товарища нет.
А к чему в раздел темы, касающийся профилактики возбуждения хайгейновых примочек вставлять неинформативную вкусовщину?
Схемотехническая мантра: титцешенкохоровицехилл. Повторять до просветления...

new_man

  • Сообщений: 2053
  • GtLab.Net
    • Просмотр профиля
    • E-mail
Re: EMMA ReezaFRATzitz
« Ответ #301 : Июня 19, 2014, 02:48:11 pm »
Uncle_Cherry, меня твой Радикал забодал уже.

Третьего дня по фото в теме "Микрокомбо", минус 300. Сегодня по схеме в #295, минус 60.
Щелкаешь по картинке - вместо Радикала направляют на какой-то портал с подпиской на фильмы. Даже если тут-же ушел оттуда, одно перенаправление - минус 60.
Меня уже задрало посещать офис Мегафона и объясняться с менеджерами.

Предупреждаю форум, что картинки Радикала ядовиты, особенно для использующих мобильный интернет.

Иван, я знаю твою упертость - не первый год на форуме. Радикал ты не оставишь. Так знай по крайней мере, что у твоих отчетов отныне стало на одного читателя меньше.

KDA

  • Сообщений: 1247
  • GTLab - forever!
    • Просмотр профиля
    • E-mail
Re: EMMA ReezaFRATzitz
« Ответ #302 : Июня 19, 2014, 07:04:26 pm »
Uncle_Cherry - по сабжу - сэмплы не понравились. Сухо, скучно, лично меня не вперло. Может для нью - металла сгодится, не более... В твой микрокомбо лучше всего впихнуть что-то на LM 386 - например https://www.youtube.com/watch?v=ISXKhNpGdwk Сам спаял недавно такую педаль (причем, без разницы какая LM 386 - кактит любая, проверено!), она стала моим фаворитом! Гораздо проще Кранка, но звук - просто разрывает!!!  :D
« Последнее редактирование: Июня 19, 2014, 07:05:13 pm от ChNPP »
Несчастен человек, который не делает того, что он может, и берется за то, чего он не понимает.

Uncle_Cherry

  • Сообщений: 5237
  • GTLab - forever
    • Просмотр профиля
    • E-mail
Re: EMMA ReezaFRATzitz
« Ответ #303 : Июня 20, 2014, 04:57:34 am »
Ребята, мне нравится такой поворот событий. Когда на меня все скопом накинулись.
@ new_man, тот полюбил выкладывать лишние деньги на радикал. Ператрон хоть и классный теоретик, но гитару в руках к сожалению не научился держать.

А я тертый жук, меня на мякине не проведешь. Запишу еще семплы, и утру всем нос.
Риза для меня пройденный этап. Нутро ее звука мне нравится.

Кстати, я тоже за LM386. И тоже - независимо от буквы - вытащу из кристалла и любой буквы нужный мне звук.

« Последнее редактирование: Октября 12, 2015, 04:14:59 pm от Ivan_Vishenko »
Время подобно змее, укусившей свой хвост

KDA

  • Сообщений: 1247
  • GTLab - forever!
    • Просмотр профиля
    • E-mail
Re: EMMA ReezaFRATzitz
« Ответ #304 : Июня 21, 2014, 04:45:40 pm »
Uncle_Cherry Насчет твоего чутья - не сомневаюсь. Сам играл в свое время на твоих приборах, но если ты старый рокер, и знаешь толк в колбасных обрезках, то звук АС/DC в ранних реинкарнациях в маленьком микрокомбо будет самое то!..  :D
Несчастен человек, который не делает того, что он может, и берется за то, чего он не понимает.

Uncle_Cherry

  • Сообщений: 5237
  • GTLab - forever
    • Просмотр профиля
    • E-mail
Re: EMMA ReezaFRATzitz
« Ответ #305 : Июля 05, 2014, 03:23:02 pm »
Цитировать
Uncle_Cherry Насчет твоего чутья - не сомневаюсь. Сам играл в свое время на твоих приборах, но если ты старый рокер, и знаешь толк в колбасных обрезках, то звук АС/DC в ранних реинкарнациях в маленьком микрокомбо будет самое то!..  :D
Толк в колбасных обрезках знаю. И если только чуть что - выложу соответствующие семплы.
А тема микрокомбо (извиняюсь :-[) несколько в стороне. Там отдельный разговор.
Время подобно змее, укусившей свой хвост

Uncle_Cherry

  • Сообщений: 5237
  • GTLab - forever
    • Просмотр профиля
    • E-mail
Re: EMMA ReezaFRATzitz
« Ответ #306 : Июля 05, 2014, 03:24:28 pm »
Скоро и микрокомбо в паузах между делами закончу.
Там всего-то осталось - несложную плату развести.

Самому интересно, какая отдача будет от пассивного радиатора.
« Последнее редактирование: Октября 12, 2015, 04:18:47 pm от Ivan_Vishenko »
Время подобно змее, укусившей свой хвост

Uncle_Cherry

  • Сообщений: 5237
  • GTLab - forever
    • Просмотр профиля
    • E-mail
Re: EMMA ReezaFRATzitz
« Ответ #307 : Ноября 08, 2014, 11:58:58 am »
Записал для разнообразия еще один реамп сабжа:

https://soundcloud.com/ncleherry/aiv-my-version-reeza
« Последнее редактирование: Октября 12, 2015, 04:22:43 pm от Ivan_Vishenko »
Время подобно змее, укусившей свой хвост

Uncle_Cherry

  • Сообщений: 5237
  • GTLab - forever
    • Просмотр профиля
    • E-mail
Re: EMMA ReezaFRATzitz
« Ответ #308 : Октября 12, 2015, 04:25:24 pm »
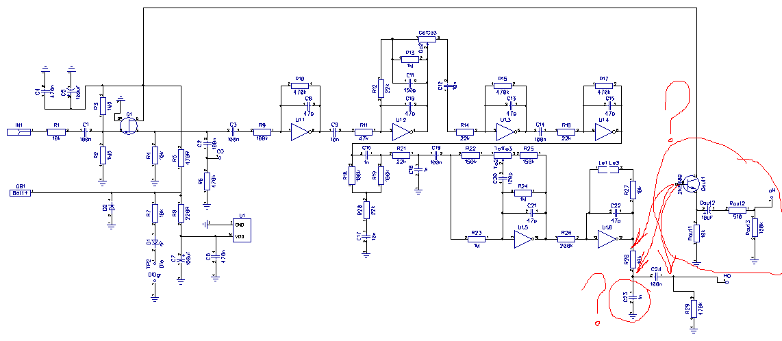
Последняя, слегка модифицированная версия сабжа, отличается оптимизированной АЧХ тракта перегруза и добавлением цвета в дизайн корпуса.
Время подобно змее, укусившей свой хвост

Bananas

  • Сообщений: 479
  • Lord, I'd have to play the blues.
    • Просмотр профиля
    • E-mail
Re: EMMA ReezaFRATzitz
« Ответ #309 : Января 13, 2017, 11:37:40 pm »
А можно к ней выходной повторитель приделать?



До R26, после R26, после С24?
Если после R26, оставлять С23?

И С24 и R29 уже есть на повторителе или С24 нужен?

Подскажите пожалуйста.
ЗЫ GTLab 4ever!

Peratron

  • Сообщений: 13579
  • GTLab - forever!
    • Просмотр профиля
    • E-mail
Re: EMMA ReezaFRATzitz
« Ответ #310 : Января 14, 2017, 09:55:48 am »
Цитировать
А можно к ней выходной повторитель приделать?
А зачем?!
Схемотехническая мантра: титцешенкохоровицехилл. Повторять до просветления...

Bananas

  • Сообщений: 479
  • Lord, I'd have to play the blues.
    • Просмотр профиля
    • E-mail
Re: EMMA ReezaFRATzitz
« Ответ #311 : Января 14, 2017, 03:01:01 pm »
@ Peratron

ну такое вот сомнение образовалось.

У меня цепь примочек - cry_baby - Reeza - Vox_Duel_Overdrive - Tremolus_Lunе - PT80_Delay.

На лУне я вывел громкость на пот отдельный и при настройке примочек настраиваю громкость тремоло изначально (иногда надо громче, когда тремоло не плотное).

И вот на днях не взял Вокс на репу, ну и цепочка была, все как раньше, но без вокса.

Ну и заметил такую штуку, что при работающей ризе (в смысле, когда эффект искажалки есть, а так она все время работает - т.е. у меня там как и тут у дядьки не холодный байпас) громкость тремоло становится значительно громче, чем при настройке на чистом звуке.

Т.е. настроил громкость тремоло на чистом звуке, проверил с квакушкой - все ок.
Настроил громкость Ризы, проверил с квакушкой - все ок.
Включил тремоло на чистом звуке - все ок, громкость как надо.
Включил Ризу и тремоло - опа и громкость с тремоло ощутимо громче, чем без него.

Если между ризой и тремоло стоит Вокс_овердрайв, такой фигни не происходит.

Квакушка у меня переделанная CryBaby-Q95 на холодный байпас.
Тремоло и дилей я сам сделал и там холодный байпас.

А вот риза мне досталась от знакомого мастера за небольшие деньги. Но я знаю, что это его любимая примочка была, пока он играл. Ну и там внутри все красиво заделано, с лаком, с проводкой. И она не с холодным байпасом.

Овердрайв воксовский я не разбирал, но чего-то уверен, что там не холодный байпас.

И от сюда мысль, но на выходе ризы может быть и не помешал бы повторитель.

Ах, да! И ризу я настраиваю с минимальным гейном, но почти максимальной выходной громкостью (иначе она тише чем чистый звук звучит), мне надо, чтобы она немножечка овердрайвила и просто свою плотность привносила. Музыка около блюзовая, хайгейн не надо.
« Последнее редактирование: Января 14, 2017, 03:08:29 pm от Bananas »
ЗЫ GTLab 4ever!

Peratron

  • Сообщений: 13579
  • GTLab - forever!
    • Просмотр профиля
    • E-mail
Re: EMMA ReezaFRATzitz
« Ответ #312 : Января 15, 2017, 01:09:55 am »
В данном случае следует подумать о повторителе на входе тремоло!

Выходное сопротивление ризы - меньше 10 кОм, и меньше делать совсем ни к чему.
А вот прыжки громкости происходят из-за того, что тремоло откровенно шунтирует чистую гитару, у которой выходной импеданс во первых, частотозависимый, и во вторых - составляет многие десятки кОм.
Схемотехническая мантра: титцешенкохоровицехилл. Повторять до просветления...

Bananas

  • Сообщений: 479
  • Lord, I'd have to play the blues.
    • Просмотр профиля
    • E-mail
Re: EMMA ReezaFRATzitz
« Ответ #313 : Января 15, 2017, 09:49:32 am »
Спасибо!
Т.е. тремоло не делает Ризу громче, тремоло делает чистую гитару тише.
ЗЫ GTLab 4ever!

Peratron

  • Сообщений: 13579
  • GTLab - forever!
    • Просмотр профиля
    • E-mail
Re: EMMA ReezaFRATzitz
« Ответ #314 : Января 15, 2017, 12:07:46 pm »
Цитировать
Т.е. тремоло не делает Ризу громче, тремоло делает чистую гитару тише.
Именно...
И не только тише - но и тембр меняет.
Если именно такое изменение тембра желательно - то его следует реализовать соответствующей коррекцией внутри вибрато...
Схемотехническая мантра: титцешенкохоровицехилл. Повторять до просветления...

AK-47

  • Сообщений: 1254
  • Общенье всегда на пользу. Вс
    • Просмотр профиля
    • E-mail
Re: EMMA ReezaFRATzitz
« Ответ #315 : Января 19, 2017, 06:57:27 pm »
Нарвался в Youtube на деморолик сабжа.
Захотелось проверить, так ли будет на самом деле. Собрал вначале на ЛН-ке, потом заменил на 4069.  Звук впечатляет. Один к одному повторять не стал: регулировку гейна сделал в первом каскаде, Т-фильтр нужен, убедился, не мудрствуя особо, сразу везде поставил ёмкости по 100пФ. Никакого возбуда. После фильтра с инвертора у меня кабсим (Condor без входного полевика) и трёхручечный "гавноровский" регулятор тембра.
ЛН-ки входят в ограничение пораньше 4069, но форма сигнала у последних выгодно отличается. Одиозного шума не заметил в обоих вариантах.
Запитывал от регулируемого БП. Пробовал понижать питалово:  где-то вольт с пяти всплывает дичайший сустейн, нота тянется как с компрессором, но вылазит и шум на фоне значительного падения громкости. В общем такой режим не рабочий, жаль  :-?
Всё своими руками. Принцип....  и интересно!

Bananas

  • Сообщений: 479
  • Lord, I'd have to play the blues.
    • Просмотр профиля
    • E-mail
Re: EMMA ReezaFRATzitz
« Ответ #316 : Января 20, 2017, 02:02:47 pm »
Как по-мне регулировка питания ненужна. Она на 9в отлично звучит.
Снимал осциллограмму той что есть у меня (точный набор номиналов не скажу) и сравнивал с разными перегрузами на boss wah pw-10 (это цифровая квакуха, с эмуляцией типа "классических" искажалок.) Так Риза типа овердрайв. Она из синуса типа пилу делает с разной кривизной на восходящей и нисходящей полуволне.

И вот такое дело - ближе всего по виду искажения синуса Риза к Vox Duel Overdrive. Причем они вообще по виду очень похожи, хотя Ризовская волна округлее что ли. Но риза какой-то такой сок добавляет по-сравнению.
Причем даже не в низких частотах дело, она течет. Такой эффект только германий дает в примочках, чисто на слух. МОжет мосфеты виноваты, но она очень теплая и мокрая.

А на максимальном гейне (не смотря на то, что волна там - ну вот очень плавная) она такую плотность выдает, что на пустых струнах "тук-тук-тук" звучит как "бык-бык-бык" и воообще напоминает звук вертолета.

Она очень странно ведет себе по грамкости в зависимости от-того где она стоит в цепочке. Если она после всех перегрузов то как-то она обрубает максимально-возможную громкость. Т.е. любой из моих перегрузов последним звучит громче ее.

Но вот по части сока - она всех уделывает.

Она на средних настройках (типа все по середине, питание на макс) и квакуха (квакуха первая, она вторая) - это просто праздник жизни какой-то. Она звучит аки Джими Хендрикс на первом альбоме. Все глубокое, плотное, живое.

Я так понимаю, что удачное решение эта Риза на логической микрухе с мосфетами.
Есть особенности, но в целом довольно гибкая штуковина. И не только на хайгейне она звучит выгодно лучше дорогих штуковин.

Хочу вот запихать ее в квакуху, прям на кнопку. Причем именно грелкой, пусть слегонца подрыкивает и добавляет соку, как ламповый овер.

А регулировка питалова - ну такое. Она хорошая, сама примочка, самом по себе, на максимальном питании. Регулировка питания хороша на ухудшайзерах, как мне кажется, а тут настоящая грелка + какой-то запредельный хайгейн. Чего его курочить, уж лучше сразу какую-то гадость собирать страннозвучащую, но гораздо страннее Ризы на пониженном пинатии.
ЗЫ GTLab 4ever!

Peratron

  • Сообщений: 13579
  • GTLab - forever!
    • Просмотр профиля
    • E-mail
Re: EMMA ReezaFRATzitz
« Ответ #317 : Января 20, 2017, 02:34:01 pm »
Цитировать
Как по-мне регулировка питания ненужна. Она на 9в отлично звучит.
Регулировка нужна для поиска компромисса между усилением и потребляемым током!

От 9 В она жрёт немеряно - потому, что характеристика тока от напряжения стабилитронная.

Цитировать
Она из синуса типа пилу делает с разной кривизной на восходящей и нисходящей полуволне.
Ничего подобного - ВАХ клиппера мало чем отличается от диодной и в широкой полосе даёт на выходе после всех каскадов очень чёткий прямоугольник.

Всё завалы фронтов и полок обеспечивает межкаскадная коррекция - по типу перегруза Риза относится к тем самым многокаскадникам, что сейчас обсуждаются в соседней теме.
Риза - очень яркий пример эстафетных клипперов и характеризуется очень тщательно подобранной межкаскадной коррекцией.
Я б сказал - образцовой...

Цитировать
Я так понимаю, что удачное решение эта Риза на логической микрухе с мосфетами.
Смотри тему PERATRONIKA E20 - там сохранена структура, но на биполярах.
http://peratronika.ucoz.ru/forum/8-81-1


« Последнее редактирование: Января 20, 2017, 02:47:07 pm от peratron »
Схемотехническая мантра: титцешенкохоровицехилл. Повторять до просветления...

AK-47

  • Сообщений: 1254
  • Общенье всегда на пользу. Вс
    • Просмотр профиля
    • E-mail
Re: EMMA ReezaFRATzitz
« Ответ #318 : Января 21, 2017, 05:34:23 pm »
Ну не знаю....  мне мой зелёный телевизор при порядочном гейне напомнил о SanaAmp-е. Те же прямоугольники, но фишка в том, что если выбрать уровень гейна чуть по-меньше, вылезет такая красота - глаз не отвести  ;)  Там и округлости, и скосы, и явная несимметрия. Чего же такую сказку пускать в роли грелки? Для грелки задача гораздо проще - откорректировать ачху и приподнять по амплитуде, тут парой инверторов можно обойтись.

Вообще, тут хозяин - барин  :)
Всё своими руками. Принцип....  и интересно!

AK-47

  • Сообщений: 1254
  • Общенье всегда на пользу. Вс
    • Просмотр профиля
    • E-mail
Re: EMMA ReezaFRATzitz
« Ответ #319 : Января 26, 2017, 07:11:07 am »
Всё оказывается проще: тут. в Reeza фильтр заимствованный  из кабсима Condor, но как-то  непонятно "доработанный". Провал на 400Гц в итоге настолько незаметный, что резонно возникает вопрос про козу и баян  ;D
Поэтому смело цепочку 100К  6.8Н заменяем  просто на 15н. получаем все задуманные красивости и радуемся жизни  ::)
Ну а чтобы совсем стало приятно, после Т-фильтра номиналы цепочки  100К и 680пФ на землю.
http://my-files.ru/gast0y
« Последнее редактирование: Января 26, 2017, 08:15:49 am от AK-47 »
Всё своими руками. Принцип....  и интересно!