Предлагаю на суд практиков еще один вариант КП.

Задумался на досуге о применении нашего с KMG варианта КП к Банановским схемам...И решил переделать схему ограничения верхней полуволны. Дело в том, что амплитуды сигналов в схемах на JFETах много меньше ламповых и даже небольшая температурная нестабильность будет чувствительно менять характеристики при изменениях температуры, возможно, все не так страшно, но толчок к размышлениям я получил..И вот что придумалось:

Красная осциллограмма - затвор повторителя, синяя - выход на ТБ, сетка шкалы - 5 В. ТБ на схеме не показан - обычная Маршалловская схема, одинаковая для всех моих эмуляций (положение регуляторов тоже одинаковое). Диод D1 не обязателен - функцию диода с успехом выполняет переход затвор-канал JFETа, но для надежности (там все ж обратное напряжение может превысить предельно допустимое) его лучше поставить. Теперь о "странном" резисторе R44. Без него верхняя полка не имеет наклона, характерного для ограничения на ИП. Скорее всего дело в том, что на затворе присутствует отрицательное напряжение относительно истока и в момент отсечки ток через переход З-И не течет, пока сигнал не вырастет на величину этого напряжения +0,6 В на переходе. При выбранном стабилитроне (выбирался по максимальному соответствию формы сигнала ламповому аналогу) этого не происходит во всем диапазоне сигнала и вершина остается плоской. Для эмуляции наклона верхней полки и стоит этот резистор. Думаю, вместо 3-х вольтового стабилитрона можно поставить пару светодиодов (может, и одного будет достаточно, зависит от отсечки полевика), тогда вход в ограничение плавней будет.
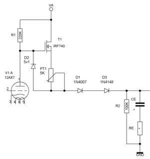
Возникла закономерная мысль попробовать тот же принцип и для MOSFETа в ламповой схеме. Возможным преимуществом такой схемы стало бы отсутствие подстроечных элементов и операции по настройке каскада.
Вот что получилось:

Осциллограммы - красная - затвор, синяя - выход на ТБ (тот же). Зеленая - это выход классического КП на 12АХ7 для сравнения, подключенного вместо ИП. Сетка шкалы 50 В.
Все соображения для диода D4, обсуждавшиеся ранее, остаются в силе - эмуляция этого не показывает, но зубец должен остаться, если он не нужен - ставим второй диод последовательно. Стабилитрон D3 чисто защитный, без него MOSFET может выйти из строя. Как ни странно, резистор R43 понадобился и здесь - без него полка тоже не имеет характерного наклона. Скорее всего дело вот в чем: лампа даже при протекании сеточного тока продолжает увеличивать ток анода с увеличением сеточного напряжения, которое зависит от сеточного тока по экспоненте, т.е. даже в этом режиме лампа обладает некоторыми усилительными свойствами (почти транзистор, блин - ведь усилитель тока получается!

), отсюда и наклон полки - одного тока через анодный резистор для этого явно недостаточно, примерно то же происходит и в схеме, где отсечка MOSFETа формируется стабилитроном в затворной цепи - схема переходит в режим источника тока. А стабилитрон в стоке без резистора дает жесткую отсечку, привязанную к собственному напряжению стабилизации и полка получается ровной. Резистор выполняет функцию неидеального источника тока на лампе или MOSFETе очень похоже, форма сигнала на выходе очень близка (см. осциллограммы эмулятора).
Выводы. Еще один способ эмуляции формы ограниченного КП сигнала, не требует подстроек.
Нужна слуховая экспертиза!