Автор Тема: К вопросу об эмуляции лампового триода на ПТ  (Прочитано 68716 раз)

0 Пользователей и 2 Гостей просматривают эту тему.

VasiliuS

  • Сообщений: 454
  • GTLab - forever!
    • ICQ клиент - 122816791
    • Просмотр профиля
    • E-mail
Re: К вопросу об эмуляции лампового триода на ПТ
« Ответ #120 : Июля 11, 2009, 02:17:15 pm »
Цитировать
С фотографий :). Схем то нет. На мелких фотках разглядел только СМД компоненты. Если в проходе пленка - тогда претензий нет вообще, вот когда попадет в ручонки, тогда и появится собственное мнение...

во всех звуковых цепях там пленка - зеленые орбиты, а пикушные не знаю как правильно называются, пленка в прозрачной корпусе....
вообщем пленка -)

с этим там все впорядке...

а на счет маленькая коробока и большая :
имно как-то не правильно подходить с таким критерием,
серия ЛА как и Ваша разработка направлены на земену преампа лампового на полевой....  значит и надо сравнивать только как преампы.... спикосимы не в счет - это просто опция... - тоесть преамп АМТ в ретурн (на вход фазика) прародителя

если сравнивать только преампы, то и Ваш результат и результат АМТ стоят оч близко (рядом) с ламповым прародителем, и убежден, что при опреденных обстоятельствах границу между ними можно смело свести к нулю...

« Последнее редактирование: Июля 11, 2009, 02:19:39 pm от vasilius »

Антон Калина

  • Сообщений: 1101
  • TUBE SATISFACTION!
    • Просмотр профиля
    • E-mail
Re: К вопросу об эмуляции лампового триода на ПТ
« Ответ #121 : Июля 11, 2009, 03:04:03 pm »
Цитата от LP (рискну предположить, что это Владимир Колпаков)
Цитировать
2. Мощник. Это следующая тема. Я расскажу как не очень дорогой профессиональный транзисторный усилок (хотя бы из комба) "испортить" до состояния лампового с помощью 1-4 неактивных радиодеталей деталей.
Господи (Джими Пейдж, где ты?!), избави нас от лукавого!
Володя, приезжай на море ко мне, пообщаемся, порешаем, кто есть дятел?
Я совершенно серьезно. Предложение действует до сентября.
Здесь не было блатных. Были только нормальные хорошие люди: шпионы, диверсанты, террористы.

KMG

  • Сообщений: 3776
    • ICQ клиент - 412221711
    • AOL клиент - Mike
    • Просмотр профиля
    • E-mail
Re: К вопросу об эмуляции лампового триода на ПТ
« Ответ #122 : Июля 11, 2009, 05:33:37 pm »
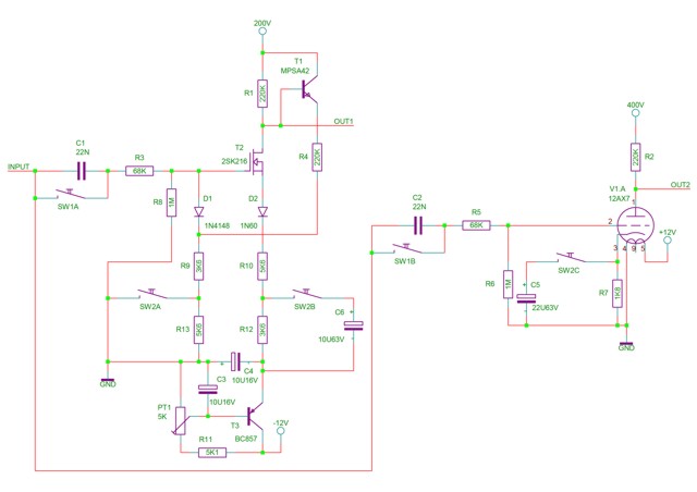
Попробовал эмуляцию сеточного тока, на высоковольтных аудио мосфетах.
Вот тестовая схема:

Непосредственная связь, C1 и C2 замкнуты.
Справа осциллограммы смещены по вертикали на клетку относительно друг друга, чтобы лучше была видна разница.






Есть различие в форме входа и выхода из ограничения.

Развязка по постоянке, C1 и C2 не замкнуты.






Привязка постоянной составляющей на разделительных конденсаторах сеточным и "сеточным" током происходит аналогично в обеих схемах.
« Последнее редактирование: Июля 11, 2009, 07:59:07 pm от mike »

OldMike

  • Сообщений: 1963
  • Сложно сделать - просто, наоборот - сложнее...
    • ICQ клиент - 366028254
    • Просмотр профиля
    • E-mail
Re: К вопросу об эмуляции лампового триода на ПТ
« Ответ #123 : Июля 11, 2009, 09:31:19 pm »
Миша, молодец! Форму ограничения нижней полуволны можно еще было немного подправить подбором резисторов ОС. А если сместится порог - добавить резистор с "-" питания. А вход в ограничение - подобрать тип диода. Но и так - весьма близко.
Хотя я бы по аналогии со своим вариантом добавил еще один резистор на минус - так легче подбирать параметры. В смысле - сделать смещение порога отдельной регулировкой, а форму нижнего ограничения - другой. Особенно отмечу идентичный сдвиг рабочих точек (вторая серия осциллограмм) - ИМХО именно это дает больше половины эффекта "ламповости" в звуке.
PS Собери Сольдану, послушаем :)
« Последнее редактирование: Июля 12, 2009, 08:13:34 am от OldMike »
производится и предлагается к продаже линия примочек/преампов RedCat BM-4/5/6/7 и SL100/FSL100

KMG

  • Сообщений: 3776
    • ICQ клиент - 412221711
    • AOL клиент - Mike
    • Просмотр профиля
    • E-mail
Re: К вопросу об эмуляции лампового триода на ПТ
« Ответ #124 : Июля 12, 2009, 12:40:38 pm »
С бустом, SW2A, SW2B и SW2C замкнуты.
Непосредственная связь, SW1A и SW1B замкнуты.







Развязка по постоянке, SW1A и SW1B зазомкнуты.






Антон Калина

  • Сообщений: 1101
  • TUBE SATISFACTION!
    • Просмотр профиля
    • E-mail
Re: К вопросу об эмуляции лампового триода на ПТ
« Ответ #125 : Июля 12, 2009, 12:48:13 pm »
Вернули микрофон, решил по-быстрому сделать пару семплов. Михаил, думаю тебе будет интересно.
http://www.onlinedisk.ru/file/177372/
http://www.onlinedisk.ru/file/177378/
Итак, первый семпл - это мод сольданы с настройкой формы ограничения путем подбора резисторов в эмиттерных цепях транзисторов повторителей.
Второй - "чисто" сло с настройкой режимов только по постоянному току. Михаил, слышишь разницу, и какова она на твой взгляд?
Кстати, у меня с гейном все в порядке :), видимо, потому, что я поставил в повторители ВС550. Ну и в гитаре активка :)
ЗЫ. Извиняюсь, что семплы большеватые вышли, я специально оставил немного паузы в начале и конце - оцените уровень шумов!
Здесь не было блатных. Были только нормальные хорошие люди: шпионы, диверсанты, террористы.

KMG

  • Сообщений: 3776
    • ICQ клиент - 412221711
    • AOL клиент - Mike
    • Просмотр профиля
    • E-mail
Re: К вопросу об эмуляции лампового триода на ПТ
« Ответ #126 : Июля 12, 2009, 01:11:44 pm »
Реакция на резкое увеличение сигнала:



« Последнее редактирование: Июля 12, 2009, 01:36:01 pm от mike »

OldMike

  • Сообщений: 1963
  • Сложно сделать - просто, наоборот - сложнее...
    • ICQ клиент - 366028254
    • Просмотр профиля
    • E-mail
Re: К вопросу об эмуляции лампового триода на ПТ
« Ответ #127 : Июля 12, 2009, 02:10:31 pm »
2 Антон Калина
Тот, сэмпл, который "мод", содержит больше серединки, а в "сло-просто" серединка немного задавлена, но по структуре звука они похожи, причем мне больше понравился сло-просто, но это отличие устраняется простым поворотом ручки тембра и принципиальным не является, ИМХО.

2 KMG
Отличная и тщательная работа! Обращаю внимание общественности на последнюю группу осциллограмм - вот об этом-то явлении я и толковал, говоря, что именно это и дает большую часть "ламповости" звуку. Обратите внимание!
Собери таки чего нибудь законченное, послушаем!
« Последнее редактирование: Июля 12, 2009, 02:11:54 pm от OldMike »
производится и предлагается к продаже линия примочек/преампов RedCat BM-4/5/6/7 и SL100/FSL100

Ал-ндр

  • Сообщений: 3160
  • GTLab - forever!
    • Просмотр профиля
    • E-mail
Re: К вопросу об эмуляции лампового триода на ПТ
« Ответ #128 : Июля 12, 2009, 03:09:27 pm »
Кто нибудь может из участвующих записать маленький фрагмент сэмпла прямо в линию или в линию через спикерсим?

VasiliuS

  • Сообщений: 454
  • GTLab - forever!
    • ICQ клиент - 122816791
    • Просмотр профиля
    • E-mail
Re: К вопросу об эмуляции лампового триода на ПТ
« Ответ #129 : Июля 12, 2009, 03:44:41 pm »
Цитировать
Цитата от LP (рискну предположить, что это Владимир Колпаков)
Цитировать
2. Мощник. Это следующая тема. Я расскажу как не очень дорогой профессиональный транзисторный усилок (хотя бы из комба) "испортить" до состояния лампового с помощью 1-4 неактивных радиодеталей деталей.
Господи (Джими Пейдж, где ты?!), избави нас от лукавого!
Володя, приезжай на море ко мне, пообщаемся, порешаем, кто есть дятел?
Я совершенно серьезно. Предложение действует до сентября.

Скорее всего имелось ввиду увеличения выходного сопротивления выходного каскада. Там действительно 4 резистора и все. Кста этот прием использовали практически все фирмачи с конца 80-х годов : пиви, маршал, лани... И действительно такой подход оч эффективен в гитарных делах, так как в колонках не используются фильтры - динамик на прямую.
 Этому явлению в последнее время уделено много внимания, в том числе и в периодике. Так что не надо иронизировать не по месту ;-)

Антон Калина

  • Сообщений: 1101
  • TUBE SATISFACTION!
    • Просмотр профиля
    • E-mail
Re: К вопросу об эмуляции лампового триода на ПТ
« Ответ #130 : Июля 12, 2009, 04:55:03 pm »
Цитировать
Скорее всего имелось ввиду увеличения выходного сопротивления выходного каскада. Там действительно 4 резистора и все. Кста этот прием использовали практически все фирмачи с конца 80-х годов : пиви, маршал, лани... И действительно такой подход оч эффективен в гитарных делах, так как в колонках не используются фильтры - динамик на прямую.
Этому явлению в последнее время уделено много внимания, в том числе и в периодике. Так что не надо иронизировать не по месту
Это Вам не надо иронизировать.
Никогда не превратить транзисторный усилитель с помощью 4-х (да хотя бы и 100 резисторов) в ламповый.
Тот, кто удтверждает обратное, либо безумец, либо шарлатан.
Если уж Вы упомянули периодику - читайте серьезную аудиофильскую литературу на эту тему - и вопросы отпадут, там очень популярно рассказано про этот эффект.
А вообще, хватит уже засорять тему.
Если есть желание пообщаться, пишите в личку, пожалуйста.
Здесь не было блатных. Были только нормальные хорошие люди: шпионы, диверсанты, террористы.

Антон Калина

  • Сообщений: 1101
  • TUBE SATISFACTION!
    • Просмотр профиля
    • E-mail
Re: К вопросу об эмуляции лампового триода на ПТ
« Ответ #131 : Июля 12, 2009, 05:01:24 pm »
Цитировать
Кто нибудь может из участвующих записать маленький фрагмент сэмпла прямо в линию или в линию через спикерсим?
Александр, а что именно записать? Какой семпл?
Прости за любопытство, а зачем?
Здесь не было блатных. Были только нормальные хорошие люди: шпионы, диверсанты, террористы.

Ал-ндр

  • Сообщений: 3160
  • GTLab - forever!
    • Просмотр профиля
    • E-mail
Re: К вопросу об эмуляции лампового триода на ПТ
« Ответ #132 : Июля 12, 2009, 05:16:23 pm »
Цитировать
а что именно записать? Какой семпл?

Да то же самое, только в линию.

Зачем? В данный момент на рабочем месте каба нет, и трудно анализировать то что слушаешь и то что делаешь. И параллельно еще делаю примочь на мини лампах, поэтому хотелось бы сравнить, что называется "сырой" звук и сделать для себя нужный приоритет.

guitarist

  • Гость
Re: К вопросу об эмуляции лампового триода на ПТ
« Ответ #133 : Июля 12, 2009, 05:19:07 pm »
Антон, а ты печатку еще не развел?
У меня никак не получается втиснуть в размеры коробочки, тоже будет шесть ручек. Помоги плиз.
А что с питанием?

Антон Калина

  • Сообщений: 1101
  • TUBE SATISFACTION!
    • Просмотр профиля
    • E-mail
Re: К вопросу об эмуляции лампового триода на ПТ
« Ответ #134 : Июля 12, 2009, 05:27:44 pm »
2Александр
Завтра запишу. В линию или лучше через сим?

2guitarist
Еще пока не разводил.
Не переживай, как сделаю, обязательно выложу.
С питанием см. что Михаил предлагал, имхо это самый удобный вариант (по крайней мере, для меня :))
Здесь не было блатных. Были только нормальные хорошие люди: шпионы, диверсанты, террористы.

Ал-ндр

  • Сообщений: 3160
  • GTLab - forever!
    • Просмотр профиля
    • E-mail
Re: К вопросу об эмуляции лампового триода на ПТ
« Ответ #135 : Июля 12, 2009, 05:34:34 pm »
Цитировать
[Завтра запишу. В линию или лучше через сим?/quote]

Да лучше прямо в линию :). Зараннее спасибо.

LP

  • Гость
Re: К вопросу об эмуляции лампового триода на ПТ
« Ответ #136 : Июля 12, 2009, 07:30:00 pm »
Антону
Йа йа, Колпакофф ;) Поскольку пар я выпустил в прошлый раз, а люди тут куда более культурные, нежели большинство на гитарплеере, в целях расширения кругозора для общего развития и, так сказать, подъема культурного уровня на недосягаемую высоту прилагается оффтопом ссылочка на текст про дятлов http://zhurnal.lib.ru/d/don2_p_r/internet_diatel.shtml И каждый сможет в нем найти себя ;) Потому что дятел - это не обидно. Это жизнь  ;D
И опять же Антон, ну откуда у тебя такое самомнение? Про мощники, литературу и т.д. Ты знаешь, я ведь читал книжечку 60х годов написания про лампочки. В СССР тогда не было ни маркеттинга, ни всяких лампофилов, аудиофилов и прочих излишеств нехороших. Больше скажу, даже секса в СССР не было! Вот ведь ужос  :D И вот такую очень научную и совсем-совсем непопулярную книженцию и даже не одну я почитал. Самое смешно, что даже умом не тронулся, хотя глубина широта и научная база изложения книжечек может с ума стронуть. Поэтому всю тряхомудию и разные рассуждения про лампы в современных изданиях я не читаю, и считаю её вредной для некрепкого знанием и психикой ума современного человека. Чтобы не засорять далее тему ламповым мощником, скажу проще: тема пишется. И будет выложена в течение недели на гитарплеере. Следите за публикациями. Там все будет и анализ схем,  и АЧХ динамиков, сравнительные АЧХ, записанные на одном и том же оборудовании, но на транзисторном и ламповом мощнике, и, наконец, как "легким движеним руки брюки превращаются в элегантные шорты" причем без каких-либо технических неувязок. Премного удивитесь, до чего просто. И сколько заблуждения кругом.
Да Антон, за предложение большое искреннее спасибо. Но на море уже был в этом году. Крит - чудесное место на планете. Теперь на север :))) Стокгольм - отличный спокойный  город. Швеция - сделано с умом.

Майку. Каждый имеет право на свое мнение - это абсолютно правильно. Особенно если может аргументированно его защитить. Никаких наездов - просто мое мнение о праве на мнение.
Как пел Макаревич:
Каждый, право, имеет право
На то что слева и то что справа,
На черное поле, на белое поле,
На вольную волю и на неволю...
На тему емкостей. Надо понимать, что искажения, вносимые емкостями, будут ощутимы, если источник имеет высокий импеданс. Поэтому, конечно, на вход и проход надо ставить пленку и, желательно, не полиэтилентерефталат (К73), а полистирол или даже тефлон. Но в любом случае даже полиэтилентерефталатная пленка значительно лучше, чем керамика :) Во всех остальных местах вобщем все равно, какие стоят емкости. В АМТ стоит пленка там, где положено. Какая пленка - это не ко мне.

OldMike

  • Сообщений: 1963
  • Сложно сделать - просто, наоборот - сложнее...
    • ICQ клиент - 366028254
    • Просмотр профиля
    • E-mail
Re: К вопросу об эмуляции лампового триода на ПТ
« Ответ #137 : Июля 12, 2009, 07:43:05 pm »
2 LP
Ну что ж, я рад, что в главном наши мнения схожи - заниматься эмуляцией лампового звука можно и должно! :)
Если не трудно - опубликуешься на Гитарплеере - маякни здесь, или выложи и у нас - интересно.
А АМТ - ну когда нибудь в руки таки попадет и в нашей провинции, хотя почему-то кажется, что АМТ меня приятно удивит.
производится и предлагается к продаже линия примочек/преампов RedCat BM-4/5/6/7 и SL100/FSL100

LP

  • Гость
Re: К вопросу об эмуляции лампового триода на ПТ
« Ответ #138 : Июля 12, 2009, 08:58:04 pm »
2 OldMike
Всенепременно. Как только, так сразу.

rust

  • Сообщений: 1429
  • ...и только грусти в блюзе нет...
    • Просмотр профиля
    • E-mail
Re: К вопросу об эмуляции лампового триода на ПТ
« Ответ #139 : Июля 13, 2009, 03:36:40 am »
А давайте ка отправим все эти мысли об эмуляции в...САМЫЕ ОБСУЖДАЕМЫЕ. Хватит уже здесь)))
[size=8]...оказалось в мире полно людей, и все умней меня...[/color][/i][/size]