Автор Тема: Простой дисторшн на 2-х транзюках.  (Прочитано 25010 раз)

0 Пользователей и 1 Гость просматривают эту тему.

Uncle_Cherry

  • Сообщений: 5237
  • GTLab - forever
    • Просмотр профиля
    • E-mail
Re: Простой дисторшн на 2-х транзюках.
« Ответ #320 : Сентября 26, 2012, 09:43:14 am »
Цитировать
Это все хорошо и поэтично, но форум-то технический...
Здесь физики и лирики в одном лице. Одно без другого существовать не может.
Время подобно змее, укусившей свой хвост

OlegFX

  • Сообщений: 5097
    • Просмотр профиля
Re: Простой дисторшн на 2-х транзюках.
« Ответ #321 : Сентября 26, 2012, 02:00:47 pm »
Цитировать
5. Клиппирование бывает двух типов - входное и выходное.
Ператрон, поясни, плиз, что ты имеешь ввиду под вх и вых клиппированием.

Peratron

  • Сообщений: 13579
  • GTLab - forever!
    • Просмотр профиля
    • E-mail
Re: Простой дисторшн на 2-х транзюках.
« Ответ #322 : Сентября 26, 2012, 02:30:34 pm »
@ OlegFX

1. Входное.
Берём лампу, цепляем катод на землю, анод на питание, сетку - к входу.
Следим за током анода: видим две отсечки (сами знаете какие).
По току имеем полный размах - от запирания до максимально возможного.

Включаем в анод сопротивление и смотрим сигнал на нём - при достаточно малой величине этого сопротивления, оно не оказывает влллияния на анодный ток и форма сигнала соответствует полному размаху тока.

2. Выходное.
Увеличиваем анодное сопротивление до величины, когда оно станет ограничивать максимальный ток - лампа входит в насыщение и ограничение на аноде наступает раньше, чем в предыдущем случае. Пик тока через лампу меньше.

Добавим в катод сопротивление - оно тоже будет управлять током в линейном и нелинейном режиме. Можно сформировать обратный прогиб вместо скруглённой или прямой полки.

Это простейший - но важнейший для примочкостроения пример. Более сложные схемы могут по иному формировать нелинейность - но всё равно разделение на "входные" и "выходные" искажения позволяет более эффективно понимать суть процессов. К примеру, можно оставлять усилительный элемент в активном режиме, а на вход вешать диодный ограничитель - такой вариант уудобно рассматривать, как "входной".

Ну, и так далее...
Схемотехническая мантра: титцешенкохоровицехилл. Повторять до просветления...

TrueVAL

  • Сообщений: 653
  • GtLab.Net forever!
    • Просмотр профиля
    • E-mail
Re: Простой дисторшн на 2-х транзюках.
« Ответ #323 : Сентября 26, 2012, 03:56:55 pm »
@ Ал-ндр, спасибо, убедили! Сижу, рисую печать. Хорошо бы еще попробовать вариант темброблока из второй моей схемы. Правда уже пятый транзистор будет, но провал середины добавит плотности на рифах.

@ Peratron, если вы про мою схему, то там по входу нет ограничения, а гейн не зависит от напряжения питания. Ограничение всегда будет на уровне 0.6 вольт. Сверху помягче, снизу пожестче.

@ Elick, на хайгейне подушечками не играют! Там выход из ограничения наступает при входной амплитуде порядка 200-500мкВ. И "динамику" уже нойзгейт задает.

Elick

  • Гость
Re: Простой дисторшн на 2-х транзюках.
« Ответ #324 : Сентября 26, 2012, 05:28:21 pm »
@ TrueVAL

Во первых, это пример, а во вторых читайте внимательно, хайгейн в АТАКЕ. Это соответствует примерно мидгейну. Конечно, если хочешь потренчать перебором на хайгейне, есть регулятор громкости на гитаре. Ни в Рокмастере, ни в писятодинписят нет нойзгейта.

то Peratron

Я уже отмечал, что я не могу описАть ощущения от игры техническими терминами. Пока, из неламповых преампов (примочек) опробованых мною, такой фидбэк был только у примочи на каскодах ОИ-ОБ с питанием 320В, где-то тут недообсуждённой. Пока нету времени ею заниматься, но это у меня на первом месте, как только освобожусь.

P.S. Кста, насчёт быка, если бы было так просто, то я наиграл бы Вам полную гамму, и работайте софтом, реампите эмуляторами, складывайте импровизации и т.д.
Музыку играет музыкант, а режисёр делает мастеринг. Чем комфортнее музыканту играть, тем интереснее партия. Никакие режисёрские приблуды это не поправят. Так что каждый должен заниматься своим делом. Это скорее как пчела и продавец мёда. Если пчеле не создать условия, продавец тоже голодный останется...
« Последнее редактирование: Сентября 26, 2012, 07:20:01 pm от Elick »

TrueVAL

  • Сообщений: 653
  • GtLab.Net forever!
    • Просмотр профиля
    • E-mail
Re: Простой дисторшн на 2-х транзюках.
« Ответ #325 : Сентября 27, 2012, 03:30:26 pm »
@ Elick, как вы думаете, у какого из двух сигналов больше "динамики" в вашем понимании этого термина?:
 http://www.onlinedisk.ru/image/951737/Dinamika.JPG
 Два устройства с одинаковым гейном. На входе - один и тот же затухающий по экспоненте синус. 

Elick

  • Гость
Re: Простой дисторшн на 2-х транзюках.
« Ответ #326 : Сентября 27, 2012, 07:27:18 pm »
@ TrueVAL

Форму-амплитуду входного сигнала можно увидеть?
Или дайте модель, сам погоняю.
« Последнее редактирование: Сентября 27, 2012, 08:30:53 pm от Elick »

TrueVAL

  • Сообщений: 653
  • GtLab.Net forever!
    • Просмотр профиля
    • E-mail
Re: Простой дисторшн на 2-х транзюках.
« Ответ #327 : Сентября 28, 2012, 03:44:48 pm »
Нарисовал печать для "1.5V Hi-Gain Distortion" из поста #280. "Зеркалка" для ЛУТа (SL, lay-файл) и схема:
https://app.box.com/s/aq1vehg61k7cw4d0lg20
https://app.box.com/s/lhsevf9mup5prmw33vwz
Сам еще по этой печати не делал.

@ Elick
Форма - затухающий по экспоненте синус.
Амплитуда -  не важно какая, ну, пусть  будет 2 вольта.
Мой вопрос - остается!
« Последнее редактирование: Января 05, 2014, 02:27:55 pm от andvasiljev »

Elick

  • Гость
Re: Простой дисторшн на 2-х транзюках.
« Ответ #328 : Сентября 28, 2012, 05:43:39 pm »
Похоже у верхнего, но!  Это симулятор... Точную модель триода пока не написали... Да и всё это слушать надо! Есть звук? Хотя и его мало. Как я уже отмечал, тактильные ощущения никакой симулятор не симулирует.

TrueVAL

  • Сообщений: 653
  • GtLab.Net forever!
    • Просмотр профиля
    • E-mail
Re: Простой дисторшн на 2-х транзюках.
« Ответ #329 : Сентября 28, 2012, 08:16:18 pm »
Ответ не верный! Динамики больше у нижнего сигнала, так как его огибающая при выходе из режима жесткого ограничения повторяет огибающую входного сигнала, то есть амплитуда просто спадает по экспоненте. А у верхнего сигнала есть переходная зона от чистого сигнала к жестко ограниченному. Это зона мягких искажений. Верхняя картинка - обычный ламповый хайгейновый преамп, а нижняя - схема на двух ОУ, типа DriveMaster`a, но без светодиодов на выходе. Уверяю, ощущения при игре на малых оборотах отличаться не будут, если, как Вы справедливо отмечаете, играть в комбик и с акустической ОС. Это по динамике. А вот сам звук - разный. Но это уже по другим причинам. Вот такая динамика! Коллеги Peratron и OlegFX тоже самое пытались Вам объяснить в общем то.

Elick

  • Гость
Re: Простой дисторшн на 2-х транзюках.
« Ответ #330 : Сентября 28, 2012, 09:22:01 pm »
@ TrueVAL

Звуки в студию.
Цитировать
Это симулятор... Точную модель триода пока не написали...

А Ператрон и ОлегЭФИКС, они не музыканты... Я, как то пытался объяснить местному "профессору" от электроники, и даже руками показывал, с инструментом, на камне с питанием 30В и лампе, в чём разница акустически и тактильно.  Нихрена не понял... Дык, это я ему ПОКАЗЫВАЛ ЛИЧНО! А тут, где я , где "профессоры"...
А насчёт динамики, ну нету её при низком питалове, да и выход из ограничения у камней кривее.
Кароче, ниубидил  :P

OlegFX

  • Сообщений: 5097
    • Просмотр профиля
Re: Простой дисторшн на 2-х транзюках.
« Ответ #331 : Сентября 28, 2012, 10:11:41 pm »
Цитировать
...и ОлегЭФИКС, они не музыканты...
Откуда такие сведения, если не секрет?

Elick

  • Гость
Re: Простой дисторшн на 2-х транзюках.
« Ответ #332 : Сентября 28, 2012, 10:43:52 pm »
@ OlegFX

Сужу по отсутствию понимания природы фидбэка (многогранного, а не только акустического) у разного типа примочек. ;)

P.S. Поправлюсь, пожалуй
Цитировать
Ператрон и ОлегЭФИКС, они не ГИТАРИСТЫ
Так правильнее?

OlegFX

  • Сообщений: 5097
    • Просмотр профиля
Re: Простой дисторшн на 2-х транзюках.
« Ответ #333 : Сентября 29, 2012, 09:15:50 am »
Цитировать
@ OlegFX

Сужу по отсутствию понимания природы фидбэка (многогранного, а не только акустического) у разного типа примочек. ;)

P.S. Поправлюсь, пожалуй
Цитировать
Ператрон и ОлегЭФИКС, они не ГИТАРИСТЫ
Так правильнее?

Пример того, как не стоит вести спор.
1) Когда не хватает технических аргументов, а так хочется, чтобы поверили/приняли какую-либо озвученную по третьему кругу идею/концепцию, в ход идут примерно такие "аргументы": "я 15 лет разрабатываю аппаратуру", "я гитарист, и...", "сколько собирал камней, и сколько ламп, уже и не сосчитать...", ну, и.т.п.
2) По той же причине включается переход на личность оппонента: "не музыкант", "не гитарист", поэтому, мол, нефиг.

И всё это в теме и близко не про лампы_vs_камни. Кстати, если Вы, в отличие от нас, "понимаете природу фидбэка у разного типа примочек", то почему бы её не озвучить?

ПС. Я гитарист, кстати. И по образованию, и насчёт поиграть (правда, сейчас не играю). Играл и в маленьких клубах, и на стадионах с тем самым фидбэком, и в стек, и в линию, и в комбики, и так, и сяк. Про "15 лет разрабатываю аппаратуру" надо отвечать? Вообще-то, это называется "мериться х@@ми", так что, не стану.
« Последнее редактирование: Сентября 29, 2012, 10:36:44 am от olegfx »

Tubeman

  • Сообщений: 1056
  • GTLab - forever!
    • Просмотр профиля
Re: Простой дисторшн на 2-х транзюках.
« Ответ #334 : Сентября 29, 2012, 10:19:31 am »
Это надо же, какой "холивар" разгорелся…и заметте: все из-за примочки на «2х» транзисторах.
Наверное, есть только один выход, это в соответствующем разделе создать тему, где можно меряться причиндалами. А здесь, (коль уж технические термины и обычные объяснения не помогают) предлагаю меряться записанными сэмплами. А вдруг поможет?
С предложением, Tubeman.
« Последнее редактирование: Сентября 29, 2012, 07:26:43 pm от uber_bulb »

Elick

  • Гость
Re: Простой дисторшн на 2-х транзюках.
« Ответ #335 : Сентября 29, 2012, 03:24:21 pm »
@ OlegFX

Я не веду спор. Спорить не о чем. Пока не сделали каменную примочь (во всяком случае я об этом не знаю), полностью заменяющую ламповую. Или звук похож, или фидбэк, или просто надпись, или ещё что. Полную схожесть ну никак. Я не понимаю природу фидбэка, я её ощущаю, чувствую, как хотите, но не понимаю. Поэтому сказать мне Вам нечего... Если Вы не чувствуете это пальцами, я не смогу Вам помочь.
Да и теория это хорошо, но есть вещи, которые может понять только профессиональный гитарист, он же доктор наук касательно электроники, и то не факт. Я таких не знаю. А за переход на личность, простите, я думал, что мало мальски хорошие гитаристы это должны чувствовать. Возможно ошибался.

@ Tubeman

Вот я и говорю, звуки в студию. Но тут только теоретически... Я в этом не силён, простите.

P.S. Чтобы собирать, ремонтировать и разрабатывать аппаратуру, не обязательно знать теорию наизусть. То, что я умею, я делаю, что не умею, не берусь. Я выкладывал тут, по крайней мере, одну свою разработку, доведённую до готового решения. И, представляете, она работает! Моих знаний на это хватило. НО, это только то, что я выложил, а сколько их я уже забыл! И пока не несут в ремонт, значит тоже работает. И не надо пинать по поводу ведения спора. Я не спорю. Я пытаюсь вам объяснить, но, техтерминами я не владею в полной мере, да и, видимо, вам это не больно надо. ЗВИНЯЙТЕ!

TrueVAL

  • Сообщений: 653
  • GtLab.Net forever!
    • Просмотр профиля
    • E-mail
Re: Простой дисторшн на 2-х транзюках.
« Ответ #336 : Января 23, 2013, 05:43:04 pm »
Транзюки, вы мои транзюки...
А не сделать ли на них что-нибудь простенькое, на две ручки, в духе "MXR Distortion +"? Подумал, и нарисовал такую схему:
https://www.box.com/s/g0slsehjtoy3q95ssoqb
Собрал макет и послушал. Не просто грелка получилась! Звук очень яркий, хорошо идут старый рок и блюзовый кранч. Потребляет такая схема всего 1мА, а Ку, как и у прототипа, равен 46дБ. Если фильтрующий конденсатор по питанию будет керамическим, многослойным, то переполюсовки можно не бояться. Проверил такой "режим"!
Недостаток схемы - необходимость подбора транзисторов. Полевик, например КП303В, нужен с напряжением отсечки в пределах Uo=1.5...2.0В. Простые транзисторы, например КТ3102Е и КТ3107Л, должны иметь близкие значения коэффициентов передачи тока базы. Настройка сводится к установке напряжения около 6 вольт на стоке ПТ подбором резистора в стоке, и к проверке напряжения на коллекторах выходного каскада. Там должно быть 0.59...0.61 вольт. Мерить нужно цифровым мультиметром!
Есть зеркалка для ЛУТ`а в SL:
https://www.box.com/s/nt0q17p2ecip343dc7p5
Плата подходит для вертикального размещения в корпусе GAINTA G0124.

Peratron

  • Сообщений: 13579
  • GTLab - forever!
    • Просмотр профиля
    • E-mail
Re: Простой дисторшн на 2-х транзюках.
« Ответ #337 : Января 23, 2013, 06:09:38 pm »
Цитировать
Недостаток схемы - необходимость подбора транзисторов. Полевик, например КП303В, нужен с напряжением отсечки в пределах Uo=1.5...2.0В.
Попробуй входной каскад из этой темы!
http://forum.gtlab.net/cgi-bin/yabb2/YaBB.pl?num=1347445931
Схемотехническая мантра: титцешенкохоровицехилл. Повторять до просветления...

Сэр

  • Сообщений: 190
  • GtLab.Net forever!
    • Просмотр профиля
    • E-mail
Re: Простой дисторшн на 2-х транзюках.
« Ответ #338 : Января 23, 2013, 06:53:37 pm »
В таком формате есть классическая схемотехника  у BOSS например в BD-2. Пара n-канальных JFET и pnp транзистор. Просто и сердито и ничего настраивать не надо.  Очень низкий уровень шумов, высокое входное и низкое выходное сопротивление, легко  изменяется Кус, при минимальном усилении работает с большими сигналами без искажений, при максимальном усилении вход в ограничении похож на лампу.
« Последнее редактирование: Января 23, 2013, 06:59:16 pm от nitrogen »

lart

  • Сообщений: 1334
    • Просмотр профиля
Re: Простой дисторшн на 2-х транзюках.
« Ответ #339 : Января 23, 2013, 11:29:00 pm »
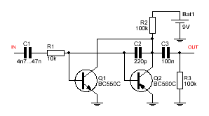
Простенькая фузилка с гейт-эффектом, уровень срабатывания которого вполне позволяет считаться ему шумодавом :-)


По сути, это небольшая модификация следующей схемки:

Включение означенным способом pnp-транзистора вместо диода позволяет достичь гейт-эффекта.