Автор Тема: Сподвигся на сборку лампового Hi-Fi усилителя  (Прочитано 26923 раз)

0 Пользователей и 1 Гость просматривают эту тему.

dks

  • Сообщений: 3284
  • GTLab - forever!
    • Просмотр профиля
    • E-mail
Re: Сподвигся на сборку лампового Hi-Fi усилителя
« Ответ #20 : Апреля 14, 2010, 08:45:30 am »
Цитировать
А с триодным включением пробовал сравнивать?
только на 6п14п и на гитаре.
"Любое изолированное сообщество со временем отстаёт от общемировой цивилизации." К.Клименко

kholonkin

  • Сообщений: 4352
    • ICQ клиент - 406512389
    • Просмотр профиля
Re: Сподвигся на сборку лампового Hi-Fi усилителя
« Ответ #21 : Апреля 14, 2010, 08:52:57 am »
а ты вот с музыкой попробуй триодное  включение.
ИМХО пентод гитаре, триод музыке

dks

  • Сообщений: 3284
  • GTLab - forever!
    • Просмотр профиля
    • E-mail
Re: Сподвигся на сборку лампового Hi-Fi усилителя
« Ответ #22 : Апреля 14, 2010, 11:42:02 am »
Давно хотел попробовать фазоинвертор такого плана:

Посмотреть на Яндекс.Фотках
Попробовал - не айс...
"Любое изолированное сообщество со временем отстаёт от общемировой цивилизации." К.Клименко

kholonkin

  • Сообщений: 4352
    • ICQ клиент - 406512389
    • Просмотр профиля
Re: Сподвигся на сборку лампового Hi-Fi усилителя
« Ответ #23 : Апреля 14, 2010, 02:24:07 pm »
А куда пробовал то?

dks

  • Сообщений: 3284
  • GTLab - forever!
    • Просмотр профиля
    • E-mail
Re: Сподвигся на сборку лампового Hi-Fi усилителя
« Ответ #24 : Апреля 15, 2010, 07:15:14 am »
Цитировать
А куда пробовал то?
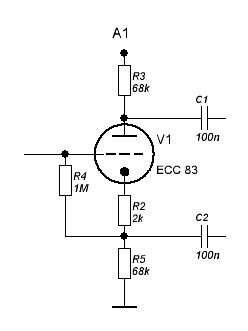
Пока по такой схеме

Посмотреть на Яндекс.Фотках

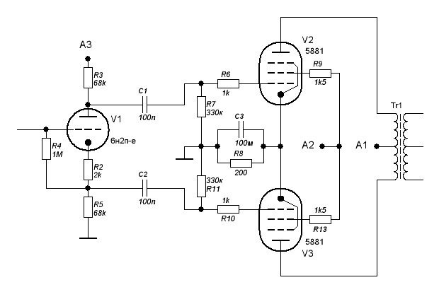
Но скорее всего пересоберу так:

Посмотреть на Яндекс.Фотках

Примечания: R5-47k, R15-2k, R8-220 ом
« Последнее редактирование: Апреля 16, 2010, 08:59:30 am от dks »
"Любое изолированное сообщество со временем отстаёт от общемировой цивилизации." К.Клименко

kholonkin

  • Сообщений: 4352
    • ICQ клиент - 406512389
    • Просмотр профиля
Re: Сподвигся на сборку лампового Hi-Fi усилителя
« Ответ #25 : Апреля 15, 2010, 12:14:57 pm »
для музыки попробуй сначала триодное включение выходных ламп, потом уж до фазика докапывайся

dks

  • Сообщений: 3284
  • GTLab - forever!
    • Просмотр профиля
    • E-mail
Re: Сподвигся на сборку лампового Hi-Fi усилителя
« Ответ #26 : Апреля 15, 2010, 12:25:53 pm »
Цитировать
для музыки попробуй сначала триодное включение выходных ламп, потом уж до фазика докапывайся
Думаю - не сделать ли там переключатель, а то захочет дискотеку провести, а в триоде то усилок будет слабоват.

При прочих равных PP1 имеет гораздо большую чувствительность.

После полевых испытаний схема PP1 одержала сокрушительную победу.
« Последнее редактирование: Апреля 15, 2010, 05:27:05 pm от dks »
"Любое изолированное сообщество со временем отстаёт от общемировой цивилизации." К.Клименко

Elvis_Sergeevich

  • Сообщений: 448
  • Привет всем!
    • Просмотр профиля
    • E-mail
Re: Сподвигся на сборку лампового Hi-Fi усилителя
« Ответ #27 : Апреля 15, 2010, 09:19:54 pm »
@ dks
представил бородатых аудиофилов, тусящих на ламповой труъ дискотеке ;D
извините за оффтоп)

kholonkin

  • Сообщений: 4352
    • ICQ клиент - 406512389
    • Просмотр профиля
Re: Сподвигся на сборку лампового Hi-Fi усилителя
« Ответ #28 : Апреля 16, 2010, 02:33:40 am »
Цитировать
Лучше SE может быть только SE c трансом побольше
А как же подпись?

dks

  • Сообщений: 3284
  • GTLab - forever!
    • Просмотр профиля
    • E-mail
Re: Сподвигся на сборку лампового Hi-Fi усилителя
« Ответ #29 : Апреля 16, 2010, 06:39:11 am »
Цитировать
Цитировать
Лучше SE может быть только SE c трансом побольше
А как же подпись?
Такие изыски такой мощности в смету не уложились  ;D

Ну и так уже качает не по детски "с мурашами" даже от MP3, фазоинверторы в колонках придется затыкать.
« Последнее редактирование: Апреля 16, 2010, 06:39:46 am от dks »
"Любое изолированное сообщество со временем отстаёт от общемировой цивилизации." К.Клименко

dks

  • Сообщений: 3284
  • GTLab - forever!
    • Просмотр профиля
    • E-mail
Re: Сподвигся на сборку лампового Hi-Fi усилителя
« Ответ #30 : Апреля 16, 2010, 06:45:45 am »
Цитировать
@ dks
представил бородатых аудиофилов, тусящих на ламповой труъ дискотеке ;D
извините за оффтоп)
Бородатые аудифилы никогда не чурались хорошей музыки, независимо от жанра  ;D

Посмотреть на Яндекс.Фотках
"Любое изолированное сообщество со временем отстаёт от общемировой цивилизации." К.Клименко

Peratron

  • Сообщений: 13579
  • GTLab - forever!
    • Просмотр профиля
    • E-mail
Re: Сподвигся на сборку лампового Hi-Fi усилителя
« Ответ #31 : Апреля 16, 2010, 07:51:01 am »
Эхотажней было б найти картинку Дедушки, внимающего магическим пассам Лёвы Термена...
Схемотехническая мантра: титцешенкохоровицехилл. Повторять до просветления...

dks

  • Сообщений: 3284
  • GTLab - forever!
    • Просмотр профиля
    • E-mail
Re: Сподвигся на сборку лампового Hi-Fi усилителя
« Ответ #32 : Апреля 16, 2010, 07:55:15 am »
Цитировать
Эхотажней было б найти картинку Дедушки, внимающего магическим пассам Лёвы Термена...
Или Льва Толстого, записывающегося на восковый валик, но не нашел  ;D
"Любое изолированное сообщество со временем отстаёт от общемировой цивилизации." К.Клименко

ThankOfff

  • Сообщений: 219
  • GTLab - forever!
    • Просмотр профиля
    • E-mail
Re: Сподвигся на сборку лампового Hi-Fi усилителя
« Ответ #33 : Апреля 16, 2010, 08:49:22 am »
Знатный зверюга! Значит, поёт негодяй?
Знакомый-то доволен? :D
Так это ты усь делал для вот того дяденьки бородатого аудиофила, который на снимке?
« Последнее редактирование: Апреля 16, 2010, 08:51:58 am от RA3LCW »

dks

  • Сообщений: 3284
  • GTLab - forever!
    • Просмотр профиля
    • E-mail
Re: Сподвигся на сборку лампового Hi-Fi усилителя
« Ответ #34 : Апреля 16, 2010, 08:57:02 am »
Дяденька слава богу уже давно не беспокоит никого, а звук пока слышал только я и соседи  ;D И собран только 1 канал для опытов, на выходных окончание проекта. Еще 6ж32п надо (в триоде видимо) для низкоуровневых источников запустить.

Кстати вопрос созрел: в гитарных усилках резисторы утечек сеток выходных ламп по 470К, у меня их не нашлось и поставил 330К, а в даташите на 6П3С - написано вроде как для автоматического смещения - не ставить более 150К. Какой номинал будет правильнее?
« Последнее редактирование: Апреля 16, 2010, 09:05:20 am от dks »
"Любое изолированное сообщество со временем отстаёт от общемировой цивилизации." К.Клименко

kholonkin

  • Сообщений: 4352
    • ICQ клиент - 406512389
    • Просмотр профиля
Re: Сподвигся на сборку лампового Hi-Fi усилителя
« Ответ #35 : Апреля 16, 2010, 01:38:59 pm »
Ну чем меньше тем лучше, но надо смотреть на предыдущий каскад, чтоб справился с нагрузкой.

sfairat

  • Гость
Re: Сподвигся на сборку лампового Hi-Fi усилителя
« Ответ #36 : Апреля 16, 2010, 06:09:32 pm »
У топик стартера прошу прощение за несанкционированное проникновение в тему  :)
но раз тут говорят про мощные hi-fi мне это оч интересно тк имеются такие ребята
http://keep4u.ru/full/0be80f7fcac0e3d4a40957dce4767d2a.html

-колонки pioneer s-x4004
входное сопротивление 8 ом, 140 ватт (те которые поменьше)
-думаю всем известные колонки Корвет 8 ом, 300
ватт пик.
-убожище   :o radiotehnika S 90B-хорошо звучат только падая
- и моя радость ненаглядная  ;D JVC Zero 5, 8 ом 200 ватт
______
может чего посоветуете собрать на будущее тк опыта мало :(

kholonkin

  • Сообщений: 4352
    • ICQ клиент - 406512389
    • Просмотр профиля
Re: Сподвигся на сборку лампового Hi-Fi усилителя
« Ответ #37 : Апреля 16, 2010, 06:18:45 pm »
Цитировать
Такие изыски такой мощности в смету не уложились  ;D

Ну и так уже качает не по детски "с мурашами" даже от MP3, фазоинверторы в колонках придется затыкать.
Вообще конечно правильно говорят что к усю еще и акустику нужно подходящую, а не СЕ лепить на ГМ70 под 35Вт чтоб Ы90 качало.
У самого дома 6н9с СРПП + 6п13с+ТВ6СЕ в триоде, около 5 Вт мощи и динамики, гусары молчать!!!!, 25гдш-12д4. Всего хватает. Просто на то что получше нужно сильно больше тратиться....... :(
А этот в полене себе бюджетный вариант.

dks

  • Сообщений: 3284
  • GTLab - forever!
    • Просмотр профиля
    • E-mail
Re: Сподвигся на сборку лампового Hi-Fi усилителя
« Ответ #38 : Апреля 16, 2010, 07:03:29 pm »
Цитировать
У топик стартера прошу прощение за несанкционированное проникновение в тему  :)
но раз тут говорят про мощные hi-fi мне это оч интересно тк имеются такие ребята
http://keep4u.ru/full/0be80f7fcac0e3d4a40957dce4767d2a.html

-колонки pioneer s-x4004
входное сопротивление 8 ом, 140 ватт (те которые поменьше)
-думаю всем известные колонки Корвет 8 ом, 300
ватт пик.
-убожище   :o radiotehnika S 90B-хорошо звучат только падая
- и моя радость ненаглядная  ;D JVC Zero 5, 8 ом 200 ватт
______
может чего посоветуете собрать на будущее тк опыта мало :(
Для таких товарищей только двухтактный усилитель, он собственно в теме и обсуждается.
"Любое изолированное сообщество со временем отстаёт от общемировой цивилизации." К.Клименко

dks

  • Сообщений: 3284
  • GTLab - forever!
    • Просмотр профиля
    • E-mail
Re: Сподвигся на сборку лампового Hi-Fi усилителя
« Ответ #39 : Апреля 18, 2010, 09:10:04 am »
Тем временем проект близок к завершению (извиняюсь -фотки на телефон)

Посмотреть на Яндекс.Фотках
Поставлен на прогон и ждет финальной стадии сборки (ручки, крышки и пр.).
Слушаем: AL JARREAU "Accentuate the positive"
« Последнее редактирование: Апреля 18, 2010, 09:11:05 am от dks »
"Любое изолированное сообщество со временем отстаёт от общемировой цивилизации." К.Клименко