Автор Тема: Хочу сделать Wah Wah. Посоветуйте схему  (Прочитано 16826 раз)

0 Пользователей и 2 Гостей просматривают эту тему.

Travka

  • Сообщений: 659
  • GtLab.Net forever!
    • Просмотр профиля
    • E-mail
Re: Хочу сделать Wah Wah. Посоветуйте схему
« Ответ #200 : Января 19, 2016, 07:50:58 am »
Эт запросто ;D
Может ли быть одноногая микросхема?

new_man

  • Сообщений: 2053
  • GtLab.Net
    • Просмотр профиля
    • E-mail
Re: Хочу сделать Wah Wah. Посоветуйте схему
« Ответ #201 : Января 19, 2016, 06:11:05 pm »
@ Travka
Как-то подозрительно включен R1. В схеме нет ошибки?

OlegFX

  • Сообщений: 5097
    • Просмотр профиля
Re: Хочу сделать Wah Wah. Посоветуйте схему
« Ответ #202 : Января 19, 2016, 06:23:16 pm »
А как организована ООС в DA1.2 !
И почему VAH? Тогда, уж, лучше VAU.
« Последнее редактирование: Января 19, 2016, 06:25:08 pm от olegfx »

Travka

  • Сообщений: 659
  • GtLab.Net forever!
    • Просмотр профиля
    • E-mail
Re: Хочу сделать Wah Wah. Посоветуйте схему
« Ответ #203 : Января 20, 2016, 03:44:32 am »
@ new_man
@ OlegFX
Спасибо за подсказки, исправил :)
Может ли быть одноногая микросхема?

Bananas

  • Сообщений: 479
  • Lord, I'd have to play the blues.
    • Просмотр профиля
    • E-mail
Re: Хочу сделать Wah Wah. Посоветуйте схему
« Ответ #204 : Января 24, 2016, 01:07:13 pm »
А подскажите пожалуйста, вот тут думал, а можно ли подгонять максимальное сопротивление фоторезисторов без светофильтров всяких и надумал "гениальную" идею (ну наверняка не очень или где-то было, но не суть, суть вот):


Т.е. суть в том, чтобы эта штука работала более похожей на 100К потенциометр. Будет?
 
ЗЫ GTLab 4ever!

OlegFX

  • Сообщений: 5097
    • Просмотр профиля
Re: Хочу сделать Wah Wah. Посоветуйте схему
« Ответ #205 : Января 24, 2016, 01:52:53 pm »
И что даст это приближение к 100 ком-ному поту? Т.к. вы не сможете полностью "открыть" нижний ФР, диапазон сверху будет чуть сужен (я об этом уже писал - пост про переделку Босс). Зато, в верхнем положении "движка" можно воспользоваться тем, что "тёмный" нижний ФР будет не номинальные 100 кОм, а больше, скажем 1 МОм. Нагрузка на усил. каскад уменьшится, его Кус возрастёт, Кумножения увеличится, F_low уменьшится (и об этом я писал там же). Т.е. дельта F можно сохранить примерно таким же, только весь диапазон съедет немного вниз. Для меня это плюс, а если кому не понравится, то можно уменьшить C контура (с эм повторителя на L) с номинальных 10 до, например, 7,5 нФ - дельта f сохранится, и границы встанут на своё прежнее место.

Кроме того - и это самое главное! - плавность и равномерность "сами собой" получаются идеальными - ну, чудесным образом так всё срослось. Лучше уже не будет, но если хочется попробовать - попробуйте, расскажете.
« Последнее редактирование: Января 24, 2016, 01:54:55 pm от olegfx »

Travka

  • Сообщений: 659
  • GtLab.Net forever!
    • Просмотр профиля
    • E-mail
Re: Хочу сделать Wah Wah. Посоветуйте схему
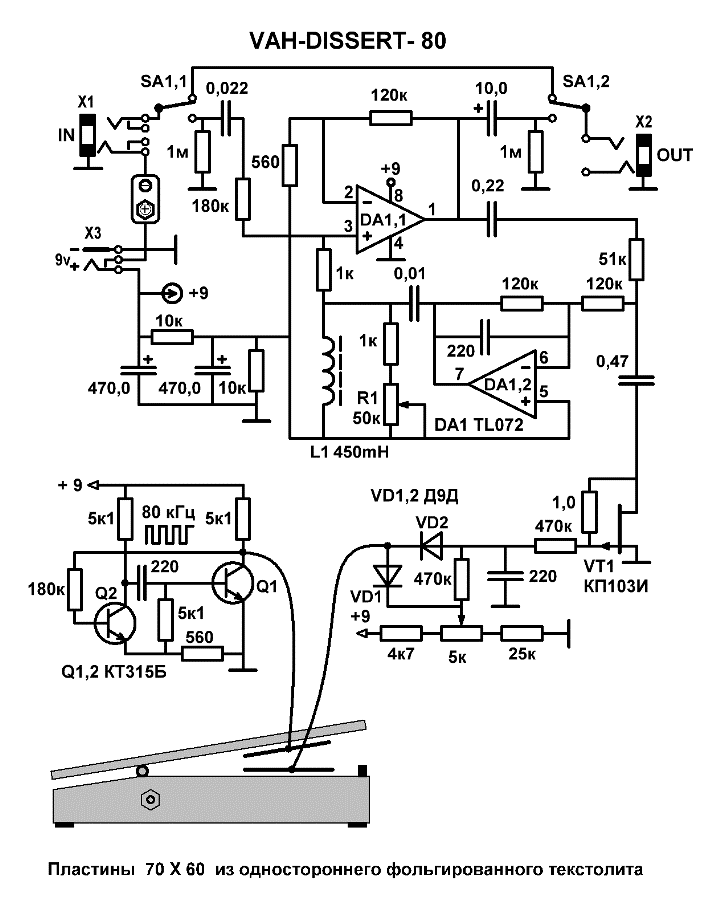
« Ответ #206 : Января 24, 2016, 04:59:00 pm »
Я продолжил построение своей кваки и теперь она вот такая.



« Последнее редактирование: Января 27, 2016, 05:33:41 am от Travka »
Может ли быть одноногая микросхема?

OlegFX

  • Сообщений: 5097
    • Просмотр профиля
Re: Хочу сделать Wah Wah. Посоветуйте схему
« Ответ #207 : Января 24, 2016, 05:54:38 pm »
Будут очень большие искажения. На ПТ нельзя подавать большое напр. СИ. Навскидку, 20-50 мВ (не рмс, а амплитудное), "так себе" - 100 мВ, за гранью 200-300 мВ. Здесь же будет несколько В(!) при НЧ-положении педали.
Так можно управлять квакушкой "Т-мост".
« Последнее редактирование: Января 24, 2016, 05:56:08 pm от olegfx »

Travka

  • Сообщений: 659
  • GtLab.Net forever!
    • Просмотр профиля
    • E-mail
Re: Хочу сделать Wah Wah. Посоветуйте схему
« Ответ #208 : Января 25, 2016, 12:49:58 am »
Для уменьшения искажений,  ПТ обвешан парой сопротивлений, которые выравнивают его характеристики примерно до уровня 1,5 - 2 вольта. Благодаря делителю выходного  напряжения на 51к и 120к к ПТ будет приложено напряжение на одну треть меньше. Это помогло свести искажения  к минимуму (практически не слышно). Сегодня постараюсь записать демки.
Конечно, можно было поставить оптрон, но под рукой не оказалось.
Пробывал кваки на Т-мостах, они не так красиво звучт, как на катушках.
« Последнее редактирование: Января 25, 2016, 12:58:36 am от Travka »
Может ли быть одноногая микросхема?

OlegFX

  • Сообщений: 5097
    • Просмотр профиля
Re: Хочу сделать Wah Wah. Посоветуйте схему
« Ответ #209 : Января 25, 2016, 01:38:53 am »
Я писал с учётом этих элементов.
Цитировать
которые выравнивают его характеристики примерно до уровня 1,5 - 2 вольта.
Никогда в жизни. Макс 300 мВ.

Travka

  • Сообщений: 659
  • GtLab.Net forever!
    • Просмотр профиля
    • E-mail
Re: Хочу сделать Wah Wah. Посоветуйте схему
« Ответ #210 : Января 25, 2016, 04:20:34 am »
Да, так оно и есть. В моей схеме, проверял на гитаре, примерно средний уровень 300 мв сигнала  на ПТ. С гитары выхлоп довольно приличный, в пике до 1,5 вольт.
Хочется ещё вот эту схемку попробовать.
« Последнее редактирование: Января 25, 2016, 04:34:15 am от Travka »
Может ли быть одноногая микросхема?

Bananas

  • Сообщений: 479
  • Lord, I'd have to play the blues.
    • Просмотр профиля
    • E-mail
Re: Хочу сделать Wah Wah. Посоветуйте схему
« Ответ #211 : Января 25, 2016, 06:02:46 am »
Цитировать
Хочется ещё вот эту схемку попробовать.
Так это ж классический, разве что 47 ом на катушке. Я в итоге тоже вешаю, только 22 Ома.

Без буфера эта схема будет звучать по разному будь она первой или какой-то-там после гитары. OlegFX классный буфер приводил выше.

Система с одним фоторезистором работает хорошо. Сделать только как OlegFX выше писал, без шторок. Отчетливый квак будет, ну и может немного меньше в высокие забираться будет при "ah" по сравнению с потенциометром роторным.

Я к сожалению вчера свой макет не "поднял", чтобы проверить как будет работать два фоторезистора. Но суть в том, что лучше сразу по совету OLegFX поставить второй фоторезистор на эту схему, параллельно 100К.
ЗЫ GTLab 4ever!

new_man

  • Сообщений: 2053
  • GtLab.Net
    • Просмотр профиля
    • E-mail
Re: Хочу сделать Wah Wah. Посоветуйте схему
« Ответ #212 : Января 25, 2016, 07:07:09 am »
А я хотел-хотел, да и застрял.
Ерасовский корпус по глубине отсека мелкий. Думал использовать индуктор на чашках Б30 - дык непонятно, влезет али нет. Но главный трабл в питании. Как организовать 100В? Перевертыш не поместится. Умножитель на 50Гц - уж очень неизящно. Вроде бы один выход просматривается - импульсный повышающий преобразователь. Но, блин, как неохота влезать в незнакомую область!...

Ах да, еще. Корпус пластмассовый. Пластмасса, Карл! Как бы не пришлось фольгой изнутри обклеивать.

Bananas

  • Сообщений: 479
  • Lord, I'd have to play the blues.
    • Просмотр профиля
    • E-mail
Re: Хочу сделать Wah Wah. Посоветуйте схему
« Ответ #213 : Января 25, 2016, 10:09:55 am »
@new_man, у меня сам макет на брэдборде в жестяной коробке из под печенья. На боках коробки все подключения и поты (если нужны). Так вот пока я там лажу в макете, крышка (само-собой) открыта. Как крышку закрываю - земля и небо по наводкам. Т.е. я не очень уверен конечно на счет кваки с повышенным питающим напряжением, но мне кажется кваки с катушкой довольно чувствительны к наводкам вообще.

И на счет разместить - так выведите в отдельную коробку, блоки питания бывают отдельной коробочкой - глаз не режет.

Я вот пару лет назад (будучи далеким от электроники) заказывал ламповую примочку у мастера и буквально мозг ему проел на этапе утряски ТЗ по поводу того, чтобы БП был в отдельной коробочке и подключался экранированным кабелем. И не смотря на все его уверения, что это делать абсолютно не обязательно - после получения примочки я не упускал шанса похвастаться перед коллегами из музыкального цеха, что питание во избежание наводок у меня в отдельной коробке. И каждый раз это упоминание встречало у музыкантов понимающее уважение (которое скорее всего не связанно с объективной действительностью) :)
ЗЫ GTLab 4ever!

Bananas

  • Сообщений: 479
  • Lord, I'd have to play the blues.
    • Просмотр профиля
    • E-mail
Re: Хочу сделать Wah Wah. Посоветуйте схему
« Ответ #214 : Января 25, 2016, 09:34:44 pm »
Цитировать
Лучше уже не будет, но если хочется попробовать - попробуйте, расскажете.

Докладываю. Просто два фоторезистора - лучше всего. Да, кстати, я тут увлекаюсь чертежной формой графомании, поэтому вот:


Если Вы против - сотру тут же и с хостинга. Но работает эта штука замечательно, даже без ноу-хау. Т.е. есть небольшой гестерезис (условно) если быстро качаешь педаль, но он не так уж критичен. Я сравнил с край-беби - играть абсолютно комфортно все мои партии с Вау.

Ну и по сути. Условно представим что на вау схеме мы его ставим (верх ногами) РР.1 на землю, а РР.3 на выход (по аналогии с выводами ваупота).

Если поставить постоянный резистор между РР.1 и РР.2 - конкретно сокращается глубина в низком положении педали. (Я конкретно слышу  небольшое "уа" если бъю по струне и тут же ставлю постоянный резистор между РР.1 и РР.2.) Т.е. я исключил полностью из области интереса такой вариант.

Если поставить постоянный  резистор между  РР.3 и РР.2 происходит такая штука - вроде как квак становится более резким. Но если вслушиваться, кажется что педаль начинает срабатывать после какого-то положения, т.е. в начале хода есть мертвая зона, а потом весь квак проявляется в более узком диапазоне. В принципе не плохо с учетом того что у меня будет кнопка на пятке - очень не плохо, но область регулировки сокращается. Но наверное можно подобрать резистор. Еще побалуюсь - отпишусь.

Ну, а вот просто такой вариант как на картинке, даже без настройки - офигенное, просто таки отличное управление. Нет, есть мааааленький гестерезис, который от скорости взмахов педали зависит, но он даже чем-то приколен и добавляет капризной души эффекту. Собственно, Вы рассказывали как это лечить и кому надо прочтет. Но даже в таком виде оно офигено работает. Еще раз благодарю за штукенцию - просто таки натуральная радиодеталь в копилку! Низко кланяюсь!
« Последнее редактирование: Января 25, 2016, 09:44:51 pm от Bananas »
ЗЫ GTLab 4ever!

new_man

  • Сообщений: 2053
  • GtLab.Net
    • Просмотр профиля
    • E-mail
Re: Хочу сделать Wah Wah. Посоветуйте схему
« Ответ #215 : Января 26, 2016, 07:36:38 am »
@ Bananas пришла напоследок еще одна мысль - заказать в Транследе.
Штатный блок кваки питания у меня есть, там стоит ТП132-7. Ну и заказать на том-же железе 132 и со вторичкой на 90-100В переменки. После выпрямления и стабилизации как-раз то, что я хочу, и будет.


Bananas

  • Сообщений: 479
  • Lord, I'd have to play the blues.
    • Просмотр профиля
    • E-mail
Re: Хочу сделать Wah Wah. Посоветуйте схему
« Ответ #216 : Января 26, 2016, 08:14:03 am »
Цитировать
@ Bananas пришла напоследок еще одна мысль - заказать в Транследе.
Штатный блок кваки питания у меня есть, там стоит ТП132-7. Ну и заказать на том-же железе 132 и со вторичкой на 90-100В переменки. После выпрямления и стабилизации как-раз то, что я хочу, и будет.

 
Мистика. Набрал "тп132-7" в гугле и вместо "картинки" случайно нажал "карты". Оно нашло мне некий ТрансЛед в Великом Новгороде :) Причем стоИт он недалеко от улицы Полевой (прям букет полевых транзисторов), а чуть южнее находится населенный пункт Панковка. Простите за флуд, но черт меня подери, я не вбивал "транслед" в гугл ни разу, в истории поиска нет такого сочетания букв. Он (гугл) что-то конкретно знает про меня :-X
ЗЫ GTLab 4ever!

Peratron

  • Сообщений: 13579
  • GTLab - forever!
    • Просмотр профиля
    • E-mail
Re: Хочу сделать Wah Wah. Посоветуйте схему
« Ответ #217 : Января 26, 2016, 08:35:47 am »
Транслед в Новгороде и делают - родина у них там.
Потому гугля знает не про тебя, а про транс, индексированный по транследовски, который ты запросил...
Схемотехническая мантра: титцешенкохоровицехилл. Повторять до просветления...

Bananas

  • Сообщений: 479
  • Lord, I'd have to play the blues.
    • Просмотр профиля
    • E-mail
Re: Хочу сделать Wah Wah. Посоветуйте схему
« Ответ #218 : Января 26, 2016, 09:04:19 am »
Цитировать
Транслед в Новгороде и делают - родина у них там.
Потому гугля знает не про тебя, а про транс, индексированный по транследовски, который ты запросил...
Спасибо, а то меня в холодный пот бросило уже.

Чтобы оправдать флуд как-то.

Вид светокамеры, ну а теперь уже настоящего фотопотенциометра по системе подсказанной тут OlegFX:



Моя настоечная банка (уже без печеней но зато) со схемой Вау:


ЗЫ GTLab 4ever!

Travka

  • Сообщений: 659
  • GtLab.Net forever!
    • Просмотр профиля
    • E-mail
Re: Хочу сделать Wah Wah. Посоветуйте схему
« Ответ #219 : Января 26, 2016, 09:08:41 am »
Вот ещё один вариант.  Понравился всех больше. Не шумит, не искажает. Регулировки нужные. Схему отработал на макете. Буду рисовать печатку и собирать в корпус.

« Последнее редактирование: Января 26, 2016, 09:18:21 am от Travka »
Может ли быть одноногая микросхема?