Автор Тема: Хочу сделать Wah Wah. Посоветуйте схему  (Прочитано 20205 раз)

0 Пользователей и 1 Гость просматривают эту тему.

OlegFX

  • Сообщений: 5097
    • Просмотр профиля
Re: Хочу сделать Wah Wah. Посоветуйте схему
« Ответ #320 : Мая 21, 2016, 05:54:36 pm »
Цитировать
@ OlegFX
Несколько вопросов возникло.
1. Я правильно точки измерения выбрал?
2. Для входного буфера напряжение чуть больше 4,5 - нормально? Транзистор там 2sk170 - 0,6В/3,11мА.
3. Я так понимаю для начала нужно подобрать R11, чтобы напряжение поднять, для измеряемой точки выходного буфера?
4. Учитывая ваш совет про возможную необходимость уменьшить R8 сделал его на макете переменным, потенциометр 1к. Если уменьшать сопротивление, то напряжение на измеряемой точке падает. На звуке это отражается как-то, но не очень выражено. (Вообще звук странный. Хотя это наверное самое близкое звучание к Вуду Чайлд, что мне удавалось "потрогать". Так вот) Как я понимаю, нужно будет подобрать и R11 и R8, так как они оба будут влиять на напряжение в измеряемой точке?
5. Как можно быть уверенным что выходной буфер будет с  "симметричным ограничением" (не отвечаю за точность, но вы советовали что-то типа "либо чуть больше полпитания, а лучше по симметричному ограничению")? Есть осциллограф с разметкой, но не очень понятна метода.
1. Правильно.
2. Отлично.
3. new_man ответил.
4. Если вход фузфейса подключён не постоянно к выходу, а коммутируется (отключается в байпасе), то менять ток нет необходимости, оставьте 1 кОм. Этот повторитель прокачает кабель любой разумной длинны.
Вообще-то, если эти повторители только для квакушки, то источники тока (ИТ) можно заменить резисторами по 10 кОм. Ничего заметно не поменяется. Если же они используются и для чистого сигнала (в режиме байпас), то первый повторитель можно оставить с ИТ, а второй - без него. Но это по желанию. 
5.  К ВЫХОДНОМУ повторителю подключить нагрузку (примочку, усилитель, резистор 50-100 кОм), подать сигнал 300-1000 Гц с генератора (смартфона), увеличивать сигнал до тех пор, пока не начнётся ограничение (подрезание) половинок синусоиды (смотреть на эмиттере). Идеально - подрезание должно начинаться одновременно. В случае, если нагрузка тяжёлая (фузфейс), то настройка повторителя будет сильно отличаться от обычной (нагрузка 100 кОм - 1 МОм). Вопрос, а стоит ли жёстко привязываться к этому фузу? Я бы не делал этого, лучше отключать вход фуза  в байпасе, чтобы он не влиял на чистый сигнал. Кстати, надо помнить, что аутентичный звук ФФ получается тогда, когда сигнал на его вход поступает прямо с пассивной гитары безо всяких буферов. Возможно, поэтому звук вау+фуз вам так не понравился.
« Последнее редактирование: Мая 23, 2016, 01:36:18 pm от olegfx »

Bananas

  • Сообщений: 479
  • Lord, I'd have to play the blues.
    • Просмотр профиля
    • E-mail
Re: Хочу сделать Wah Wah. Посоветуйте схему
« Ответ #321 : Мая 21, 2016, 10:13:38 pm »
@ OlegFX
Спасибо огромное!

Ну идея наиболее универсальную схему получить, которую и "в огонь и в воду". А фуз фейс я использовал как наиболее неблагоприятный вариант. Чтобы и с такой штукой работало (хоть как-то).
А так я к нему привязываться не буду, звук дюже не универсальный. Т.е. от идеи комбайна с ФФ я отказался, пусть будет квакушкой пока.

На счет ФФ и Хендрикса, есть запись концерта, где видно, что у него первой в цепочке квакушка, а за ней ФФ и после нее сразу маршалы.
На самом деле, сколько я всяких жужалок ни ставил после квакушки, такого звука как у него в начале slight return, где он бьет по пустым струнам, так вот такого звука я не получал ни разу. А вот с выходным буфером и ФФ после - очень похоже. Требуется настройка, частотная коррекция, но звук тот. Я думаю если включить в маршалы, подгрузить их, добавить низов - звук будет аутентичный. Есть теперь у меня подозрение, что был у него буфер в квакушке. Причем скорее всего такая же конструкция как в Октавии или в Эксис фузе. Но я не фиксируюсь на этом ФФ :) просто наблюдение интересное.

Признаться не хочется мне ее упрощать. Первая рабочая схема, которую я собрал, и которой не было в интернете целиком :) Определенную сентиментальность к ней питаю :)   

К тому же, если в некоторых случаях вариант с ИТ будет иметь преимущества перед вариантом с 10кОм, так пусть будет с "погремушками" :) .

А как правильно коммутировать эти буферы, если хочется чтобы примочка работала буфером при отключенной квакушке?
Т.е. вход на первый буфер, потом на второй или скажем вход сразу на второй (на С2 получается, по схеме из Ответ #317)?
« Последнее редактирование: Мая 21, 2016, 11:38:20 pm от Bananas »
ЗЫ GTLab 4ever!

OlegFX

  • Сообщений: 5097
    • Просмотр профиля
Re: Хочу сделать Wah Wah. Посоветуйте схему
« Ответ #322 : Мая 21, 2016, 10:43:03 pm »
Цитировать
А как правильно коммутировать эти буферы, если хочется чтобы примочка работала буфером при отключенной квакушке?
Т.е. вход на первый буфер, потом на второй или скажем вход сразу на второй (на С2 получается, по схеме из Ответ #317)?
Ни то, ни другое. В байпасе идеально - гитара в первый буфер (высокое R_вх, самые малые шумы с гитарой как источником), выход - с этого же буфера. Вход квакушки при этом отключать нет необходимости, т.к. повторитель просто "не заметит" такой незначительной нагрузки (как минимум) 68 кОм. Повторю, выходной ЧИСТЫЙ сигнал снимать с этого же повторителя, второй не требуется. Второй повторитель используется только для умощнения самой квакушки, и в этом случае источник тока в эмиттере имеет смысл заменить просто на 10 кОм. Всё это реализуется с помощью кнопки dpdt (2 группы контактов). Или даже spdt (одна группа), если не требуется индикация. Т.е. выходной джек соединяется то со входным, то с выходным повторителем. Переключающий контакт надо не забыть притянуть к земле через 100-220 кОм.
Сразу оба повторителя необходимы, если применена электронная коммутация, да и то, не всегда (были DOD'ы без вых. повторителя).
« Последнее редактирование: Мая 22, 2016, 11:03:49 pm от olegfx »

Bananas

  • Сообщений: 479
  • Lord, I'd have to play the blues.
    • Просмотр профиля
    • E-mail
Re: Хочу сделать Wah Wah. Посоветуйте схему
« Ответ #323 : Мая 21, 2016, 11:33:58 pm »
@ OlegFX

А RCR цепочка нужна если просто первый буфер включать (10uF+500+150k которая)?
А что значит "притянуть к земле переключающий контакт"?

Ох-ох..10к.. ох-ох. Наверное лучше сейчас нарисую. Я, признаться, не очень понимаю где границы Источника Тока. Вы говорили об этом немножко в ответе №126 и в №233, но без схематического уточнения.

Вот так? -


ЗЫ GTLab 4ever!

OlegFX

  • Сообщений: 5097
    • Просмотр профиля
Re: Хочу сделать Wah Wah. Посоветуйте схему
« Ответ #324 : Мая 22, 2016, 01:22:51 am »
Цитировать
А RCR цепочка нужна если просто первый буфер включать (10uF+500+150k которая)?
Да, нужна, она изолирует буфер от влияния ёмкости нагрузки и попадания РЧ (это делает 500 Ом), устраняет постоянную составляющую в сигнале (10 мкФ), а 150 кОм обеспечивает чОткие "ноль вольт" постоянки на "-" конденсатора - это устраняет щелчки при переключении. Это и называется "притянуть к земле", т.е. желательно не оставлять "висящими в воздухе" обкладки конденсаторов, которые будут коммутироваться.

Цитировать
Ох-ох..10к.. ох-ох. Наверное лучше сейчас нарисую. Я, признаться, не очень понимаю где границы Источника Тока. Вы говорили об этом немножко в ответе №126 и в №233, но без схематического уточнения. Вот так?
Да, всё верно. Но, с учётом поправок, R11 = 100 кОм (или около того, если подбирать его по симметричному ограничению).

Цитировать
А что значит "притянуть к земле переключающий контакт"?
Строго говоря, сам по себе контакт не надо притягивать к земле, т.к. на него, в отличие от конденсатора, неоткуда натечь какому-то потенциалу. Но дело в том, что последующие примочки с конденсаторами на входе часто не обеспечивают соединение с землёй входной обкладки этого конденсатора - вот на нём в момент коммутации может быть какой угодно, отличный от 0, потенциал, что может создать щелчки и грохот при переключении чистый/вау.
Этот конденсатор будет висеть в воздухе непродолжительное время - только во время пролёта контактов кнопки. Но в особых случаях (большая утечка входных электролитов в ретро-примочках и т.п.) и этого времени будет достаточно, чтобы щелчки стали заметными. Поэтому, лучше не пожлобиться на копеечный резистор 100...220 кОм и вообще забыть об этом.
« Последнее редактирование: Мая 23, 2016, 08:50:19 pm от olegfx »

Bananas

  • Сообщений: 479
  • Lord, I'd have to play the blues.
    • Просмотр профиля
    • E-mail
Re: Хочу сделать Wah Wah. Посоветуйте схему
« Ответ #325 : Мая 22, 2016, 02:30:54 am »
@ OlegFX
И снова - огромное спасибо!

На счет переключающего контакта - а R13 это же в принципе тот резистор который с переключающего контакта и есть? Я не могу понять где точка приложения этого резистора, т.е. прям между землей и сигнальным контактом на выходе?  Так R13 же вроде с сигнала и на землю. Я немного запутался. Смущает еще, что на вашей схеме буфера, вы диапазон номиналов этого R13 так же указали 100...220кОм.

П.С. А все, точно он, вы ж о том в самом начале ответа и рассказываете. Спасибо еще раз.


Ну похоже осталось проверить Йо-Йо и можно рисовать окончательный вариант и печатку. Всего-то пол года прошло  :D
« Последнее редактирование: Мая 22, 2016, 02:42:42 am от Bananas »
ЗЫ GTLab 4ever!

TrueVAL

  • Сообщений: 653
  • GtLab.Net forever!
    • Просмотр профиля
    • E-mail
Re: Хочу сделать Wah Wah. Посоветуйте схему
« Ответ #326 : Мая 22, 2016, 06:46:36 am »
Bananas, если Хендрикс действительно играл на модифицированной квакушке,  типа "Dunlop JH-1", то может есть смысл поставить еще сдвоенный тумблер и подключать кондер 22нФ между движком переменника и корпусом, а 10нФ - к выводам индуктора: http://guitarwork.ru/electronic/Dunlop/Jimi_Hendrix_Wah_JH-1/
У такого варианта резонансный горб почти не сдвигается по частоте, а просто появляется и пропадает в районе 1.8кГц, то-есть уже за границей основных тонов гитары. Картинку выкладывал уже: https://yadi.sk/i/jeksRbqkrZc9L
А вот здесь хорошо слышно различие в звуке мода "JH-1" и обычной Crybaby :
https://www.youtube.com/watch?v=8Dq3USaFBcI

Bananas

  • Сообщений: 479
  • Lord, I'd have to play the blues.
    • Просмотр профиля
    • E-mail
Re: Хочу сделать Wah Wah. Посоветуйте схему
« Ответ #327 : Мая 22, 2016, 09:12:56 am »
@ TrueVAL

 Офигеть. Спасибо, не знал. Я почему-то был убежден, что JH просто по-басовее. В прочем это мои проблемы.
 Звук отличается у нее от остальных. Спасибо еще раз за ссылки и картинку - очень интересно.
ЗЫ GTLab 4ever!

TrueVAL

  • Сообщений: 653
  • GtLab.Net forever!
    • Просмотр профиля
    • E-mail
Re: Хочу сделать Wah Wah. Посоветуйте схему
« Ответ #328 : Мая 22, 2016, 09:41:07 am »
Подозреваю, что Хендрикс специально убрал резонансы из полосы 400Гц-1кГц, чтобы его Фуззфейс мог нормально работать без сильного перегруза по входу сигналами с размахом под 9 вольт.

Bananas

  • Сообщений: 479
  • Lord, I'd have to play the blues.
    • Просмотр профиля
    • E-mail
Re: Хочу сделать Wah Wah. Посоветуйте схему
« Ответ #329 : Мая 22, 2016, 08:38:13 pm »
@ TrueVAL
Подтверждаю, JH-mod убирает резонанс с ФФ в низких положениях педали. Громкость звука выравнивается, нет паразитных звуков. Но вот в чистую, реально, звучит скучно)) Я даже не знаю, плоско как-то, не музыкально, магия пропадает. Если немного понижать резистор с эммитера второго транзистора (первого на схеме квакушки, без учета транзистора в буфере), то звук веселее становится. У меня там стоит 470 Ом, а на схеме JH-1 - 390 Ом. Вот если я у себя так же понижаю до 390 - звук приятнее становится. Т.е. я наверное переключение сделаю еще и с этим резистором включительно.
А так, довольно полезная штука. Имеет место быть и как раз есть смысл ее сделать отключаемой, на "случаи бывают разные". 
ЗЫ GTLab 4ever!

Bananas

  • Сообщений: 479
  • Lord, I'd have to play the blues.
    • Просмотр профиля
    • E-mail
Re: Хочу сделать Wah Wah. Посоветуйте схему
« Ответ #330 : Мая 22, 2016, 08:53:29 pm »
@ OlegFX
Собрал выходной буфер на BC550 с 10К как в Ответ #323. R11=91к Ом и напряжение 4,71В (сегодня на первом буфере измерение показало 4,79В).
На днях проверю по методе с параллельным ограничением, но на слух звучит очень приятно. И вроде как даже лучше чем вариант с ИТ, чище фуз стал, хотя он по разному в разное время суток звучит, тут конечно не скажешь.

Попробовал схему Йо-Йо (по вашему варианту из Ответ #304 с параллельным резистором 100к) - это просто отпад какой-то :D Играл не мог оторваться. Звук очень необычный, выразительный, интересный. Катушку использовал 0,565 Гн, 20 Ом (Основная 0,5Гн 15 Ом). Пока остановился на Cyo=22n, но реально переключатель стоит сделать, звук меняется, а с 22n это просто поющий гномик какой-то по звуку  ;D очень необычно и действительно похоже на голос, только не "Йо", а "Эу" скорее. КОроче говоря - Класс!

А я все возвращаясь к вопросу второй оси управления эффектом. А можно в качестве конденсатора Cyo приделать как бы схему вау вторую, которая бы меняла этот конденсатор?

Ну или точнее - а как сделать независимое управление формантами?

P.s. Звук не "Эу", а "Вов", т.е. wow-wow. Но получается гораздо выразительнее чем обычное wah-wah.
« Последнее редактирование: Мая 24, 2016, 06:28:35 am от Bananas »
ЗЫ GTLab 4ever!

OlegFX

  • Сообщений: 5097
    • Просмотр профиля
Re: Хочу сделать Wah Wah. Посоветуйте схему
« Ответ #331 : Мая 22, 2016, 10:08:57 pm »
Цитировать
Собрал выходной буфер на BC550 с 10К как в Ответ #323. R11=91к Ом и напряжение 4,71В
Так и оставьте.

Цитировать
На днях проверю по методе с параллельным ограничением,
Если на выходе пол-питания или чуть больше, как у вас, то можно особо и не заморачиваться, т.к. всё равно, подрезание верхушек на больших уровнях в 99 из 100 случаев будет проявляться намного раньше в последующих девайсах в цепи. Ловля блох, в общем-то...

Цитировать
Попробовал схему Йо-Йо (по вашему варианту из Ответ #304 с параллельным резистором 100к) - это просто отпад какой-то
Вот и славно!

Цитировать
А я все возвращаясь к вопросу второй оси управления эффектом. А можно в качестве конденсатора Cyo приделать как бы схему вау вторую, которая бы меняла этот конденсатор?
Можно, но очевидней сделать две независимые схемы с суммированием сигналов. Видимо, возможны варианты и попроще, но это думать надо.
« Последнее редактирование: Мая 23, 2016, 08:48:51 pm от olegfx »

Bananas

  • Сообщений: 479
  • Lord, I'd have to play the blues.
    • Просмотр профиля
    • E-mail
Re: Хочу сделать Wah Wah. Посоветуйте схему
« Ответ #332 : Мая 23, 2016, 05:44:37 pm »
Цитировать
Можно, но очевидней сделать две независимые схемы с суммированием сигналов. Видимо, существуют варианты и попроще, но это думать надо.
Но за, грубо говоря, положение одного горба относительно другого, при прочих равных условиях, отвечает Суо?

И еще, вы когда-то писали, что если повышать номинал Вау-потенциометра кроме увеличения низкого диапазона, повышается уровень шумов. И еще упоминали, что на старых схемах встречается 470кОм, а сейчас повсеместно 100кОм для схем с индуктором. Ну и я хочу настроить фото-потенциометр так, чтобы можно было его регулировать в этих пределах, т.е. добавить потенциометр параллельно одному плечу фото-пота. Так вот вопрос возник по шумам и вообще. Оба ли плеча вау-пота отвечают за шум?

Ну т.е. вот у меня то плечо с фоторезистором который засвечивается при полном нажатии педали, дает от 200 Ом до 300кОм примерно, а тот который засвечивается в низком положении ("на пятке") он 180 Ом до 1МОм (он по вашему совету затемнен кембриком).
Так, а надо ли мне выравнивать сопротивление на верхнем фоторезисторе вслед за нижним с точки зрения шумов и регулирования частотным характеристиками? Т.е. я так понимаю, что шумы проявляются в верхнем положении педали (на носке), когда на нижнем плече вау-пота самое большое сопротивление. В закрытом положении (в нижнем), по идее шумов-то и не будет слышно. Сейчас как бы 300к на верхнем плече, но если я затемню светокамеру настолько, что верхний фоторезистор будет в темном положении давать 700-800кОм, в этом случае есть ли смысл выравнивать верхнее плечо фото-пота с точки зрения именно шумов?


« Последнее редактирование: Мая 23, 2016, 05:45:51 pm от Bananas »
ЗЫ GTLab 4ever!

OlegFX

  • Сообщений: 5097
    • Просмотр профиля
Re: Хочу сделать Wah Wah. Посоветуйте схему
« Ответ #333 : Мая 23, 2016, 06:49:25 pm »
Цитировать
Но за, грубо говоря, положение одного горба относительно другого, при прочих равных условиях, отвечает Суо?
Да, он. И L, и С с эмиттера, разумеется.

Цитировать
Так вот вопрос возник по шумам и вообще. Оба ли плеча вау-пота отвечают за шум?
Оба, а точнее, эквивалентное последовательное с базой. В данном применении оно будет максимальным в среднем положении пота - в этой точке тепловой шум пота и токовая составляющая шума 2-го транзистора максимальны (сюда надо бы добавить поправку на вых импеданс первого каскада, но он почти на порядок ниже). Исходя из этого, считайте, что "нормально" - это две половинки по 50 кОм классической схемы. Что будет свыше - увеличивает шум примерно в корень из отношения новое/старое R. Но это без учёта шума первого каскада, которые совсем немаленький. Очень полезно будет посмотреть это в Микрокапе.

Цитировать
Т.е. я так понимаю, что шумы проявляются в верхнем положении педали (на носке), когда на нижнем плече вау-пота самое большое сопротивление.
Нет. В этом положении весь потенциометр (по переменному току) зашунтирован низким r вых первого каскада, поэтому суммарный шум определяется исключительно этим каскадом, а пот в этом положении вообще "невидим".

Цитировать
В закрытом положении (в нижнем), по идее шумов-то и не будет слышно.
Шумов пота слышно не будет - это да, но шум всей педали будет максимальным из-за шума вх. каскада (особенно шума резистора 68 кОм), который ослабляется в минимальной степени по причине макс. полосы частот (педаль в положении ВЧ).
 
Цитировать
Сейчас как бы 300к на верхнем плече, но если я затемню светокамеру настолько, что верхний фоторезистор будет в темном положении давать 700-800кОм, в этом случае есть ли смысл выравнивать верхнее плечо фото-пота с точки зрения именно шумов?
Важно макс. сумарное R половинок, включённых параллельно - вот, их и считайте. У классики - это две половинки по 50 кОм в параллель, т.е. суммарно 25 кОм. Иначе говоря, функция "две половинки в параллель" имеет максимум при равенстве этих половинок. То, что получается у вас, легко померить мультиметром - временно соедините верхний и нижний выводы своего (фото)пота, меряйте между средним и 1,3 выводами и найдите макс. значение. Сравните с 25 кОм-ами.
« Последнее редактирование: Мая 31, 2016, 05:47:07 am от olegfx »

Bananas

  • Сообщений: 479
  • Lord, I'd have to play the blues.
    • Просмотр профиля
    • E-mail
Re: Хочу сделать Wah Wah. Посоветуйте схему
« Ответ #334 : Мая 23, 2016, 08:11:25 pm »
@ OlegFX
Я понял, огромное спасибо!
ЗЫ GTLab 4ever!

Bananas

  • Сообщений: 479
  • Lord, I'd have to play the blues.
    • Просмотр профиля
    • E-mail
Re: Хочу сделать Wah Wah. Посоветуйте схему
« Ответ #335 : Мая 23, 2016, 09:09:57 pm »
Слушайте, сел делать и столкнулся со штукой. Короче осмелюсь вас поправить - 1 и 3 контакты - это будет не параллельно а последовательно, т.е. 100к.

Измерил заново, получилось 1М и 175к, соответственно в параллель поставить нужно 120к и 270к. Припаялся к выводам, измерил 1-2 - 100к, измерил 2-3 - 100к, поставил щупы на 1-3, прошелся педалью от края до края - от 100к до 100к, но в одном месте (получается ближе к закрытому положению, не совсем в центре) 160к. Замерил по отдельности - ну да - 100к (нижний) и 60к (верхний). Сел поиграть (... блин, этот Йо-Йо контур, это нечто  :D ) - закон изменения вау в норме, работает на всем диапазоне, после половины хода педали, ближе к носку вау проявляется сильнее - короче как надо все. Играть комфортно.
В принципе, наверное правильно было бы поколдавать над физикой и побаловаться зазорами и боковым засветом. Но, если я правильно таки понял, в старых квакухах сумарное сопротивление было больше, а тут все равно фоторезисторы не будут работать настолько симметрично, да и закон изменения вау может нарушиться.
Т.е. мне так кажется это правильное решение будет оставить в таком варианте. 

Немного не понятно, почему 300к со вчера превратилось в 175к, надо будет пронаблюдать. Но на крайний случай настоечные переменники поставить. Ну, а потенциометры чтобы регулировать - наверное излишне, лучше просто раз настроить под 100к оба плеча и оставить. 

А фоторезистор с поврежденным слоем эпоксидки защитной, у которого дорожка начнет окисляться, он же будет "темнеть" по-идее, завышать сопротивление?
« Последнее редактирование: Мая 23, 2016, 09:20:49 pm от Bananas »
ЗЫ GTLab 4ever!

OlegFX

  • Сообщений: 5097
    • Просмотр профиля
Re: Хочу сделать Wah Wah. Посоветуйте схему
« Ответ #336 : Мая 23, 2016, 10:54:18 pm »
Цитировать
Слушайте, сел делать и столкнулся со штукой. Короче осмелюсь вас поправить - 1 и 3 контакты - это будет не параллельно а последовательно, т.е. 100к.
В последнем абзаце мне стоило уточнить: "временно соедините перемычкой 1 и 3 выводы". В схеме они соединены тоже параллельно, но по переменному току - через относительно небольшое r_вых первого каскада. А мерить мультиметром удобно по постоянному - вот, для чего перемычка. Мораль такова: в смысле шумов, второй транзистор "видит" потенциометр как две части, включённые именно параллельно. С той поправкой, что к верхней половинке следует добавлять r_вых (пару десятков кОм), т.е. максимум шумов будет не точно по центру. Но это уже мелкие нюансы. Тем более, что рассматривать шумы только пота+эмит. повторителя без учёта шумов 1 каскада лишено всякого практического смысла. Просто, может наступить момент, когда вылезут шумы, вызванные чрезмерной высокоомностью фото-пота - вот, это важно помнить и контролировать.

Цитировать
Немного не понятно, почему 300к со вчера превратилось в 175к, надо будет пронаблюдать. Но на крайний случай настоечные переменники поставить. Ну, а потенциометры чтобы регулировать - наверное излишне, лучше просто раз настроить под 100к оба плеча и оставить.
Может, какие-то паразитные засветки. А подгонять так точно излишне, тем более, если удобно квакать (закон регулирования, в смысле).
 Я вот только что посмотрел в МК шумы. С 300 кОм потом шумы возросли менее, чем в 2 раза, да и то, в каком-то узком диапазоне частот. В крайних положениях - практически то же самое. Более того, для чуть бОльшего дельта_f полезней немного увеличить эти 100 кОм, т.к. они, являясь нагрузкой 1 каскада, немного снижают его Кус, т.е. нижнюю f, в конечном итоге. Я уже писал об этом когда-то. Примерно 150 кОм - золотая середина, ИМХО.

Цитировать
А фоторезистор с поврежденным слоем эпоксидки защитной, у которого дорожка начнет окисляться, он же будет "темнеть" по-идее, завышать сопротивление?
Насколько "повреждённый"? У меня сильно завышал, но они были вообще без защитного покрытия. Было 200-300 Ом, стало несколько кОм. Это где-то через год-другой.
« Последнее редактирование: Июня 27, 2016, 12:32:44 pm от olegfx »

Bananas

  • Сообщений: 479
  • Lord, I'd have to play the blues.
    • Просмотр профиля
    • E-mail
Re: Хочу сделать Wah Wah. Посоветуйте схему
« Ответ #337 : Мая 24, 2016, 05:29:18 am »
@ OlegFX
Вот уж не знаю как вас благодарить : ) Спасибо за невероятное терпение к моими расспросами , огромное спасибо за ответы.

На глаз повреждений нет на фоторезисторе. Он весь,  под самые ножки, покрыт как глазурью (это я пишу скорее такому нубу типа меня, который вдруг так же решит сделать квакушку и будет тему читать). Я вычитал, что это эпоксидка и что когда нарушается этот слой резистор портится. Не мог вспомнить как - просто уточнить хотел. Да, испугался немного что один фоторезистор накрылся (я его довольно "активно" устанавливал). Просто я все измерения записываю, а тут выпад такой - было 300, стало 175. Но, раз при повреждении они темнеют, так это чего-то в камере сдвинулось. Короче, не очень важно. :)

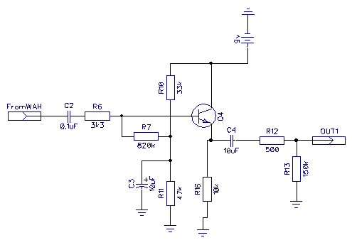
Схема:

« Последнее редактирование: Мая 26, 2016, 07:07:07 am от Bananas »
ЗЫ GTLab 4ever!

Bananas

  • Сообщений: 479
  • Lord, I'd have to play the blues.
    • Просмотр профиля
    • E-mail
Re: Хочу сделать Wah Wah. Посоветуйте схему
« Ответ #338 : Мая 26, 2016, 02:19:02 pm »
А вот схема по которой буду печатку делать:



Пока бета версия, потому как не понятно с роторными переключателями (у меня 1 есть и он, по-моему, больше чем на 10 позиций).

Называется схема "Bananas пристает с тупыми вопросами к OlegFX и к всему GtLab" или

Whole Buffered Wah-Wah with Hot Bypass with Q-mod and Base-mod and Switchable JH-mod and Wow-Wow-mod with Photo-Resistors instead of the Geared Pot. (ну и ссылку бесполезную, чтобы гугл смотрел в первую очередь).
« Последнее редактирование: Мая 26, 2016, 02:20:49 pm от Bananas »
ЗЫ GTLab 4ever!

OlegFX

  • Сообщений: 5097
    • Просмотр профиля
Re: Хочу сделать Wah Wah. Посоветуйте схему
« Ответ #339 : Мая 26, 2016, 03:56:16 pm »
Цитировать
Вот уж не знаю как вас благодарить : ) Спасибо за невероятное терпение к моими расспросами , огромное спасибо за ответы.
Пожалуйста! Я пользуюсь громадным массивом информации, бескорыстно выложенным в сеть "добрыми людьми", должно же быть с моей стороны хоть какое-нибудь движение в ответ. Простая понятная позиция, ничего особенного.

Цитировать
А вот схема по которой буду печатку делать:
Вы недопоняли основной принцип бесщелчковой коммутации - при переключении не будет щелчков, если коммутируемые цепи имеют один и тот же потенциал (проще всего - потенциал земли, т.н. "притянивание к земле). У вас же на истоке Q1 и эмиттере Q5 разные потенциалы, поэтому коммутация будет сопровождаться щелчками/грохотом, т.к. С11 будет каждый раз перезаряжаться. Цепочку R23, R24, C11 надо продублировать - одну из них подключить к истоку, другую  - к эмиттеру. И уже их коммутировать переключателем. Ну, и переключающий контакт притянуть к земле резистором 100-200 кОм - не обязательно, но желательно..
S1.1 совсем не нужен, я уже писал об этом. R7 постоянно соединён с истоком.
R17 не нужен - это рудимент.
С3 - не великоват ли, не басит?
R18 в данном случае лишний.
Почему нет регулировки Yo-yo? Ни последовательного с катушкой потенциометра, ни параллельного? По результатам прослушивания?
P2 будет шуршать, так лучше не делать. Или это только подстроечник? Для чего вы его поставили? Вы в курсе, что, помимо усиления, он также меняет режим Q3 по постоянному току?

Цитировать
Называется схема "Bananas пристает с тупыми вопросами к OlegFX и к всему GtLab"
Почему тупыми? Нормальные вопросы новичка. Не надо так писать - самоуничижение (- грех) паче гордыни.

Что значит "Base mod"?
« Последнее редактирование: Мая 26, 2016, 09:52:23 pm от olegfx »