Доделал печатку. Ну т.е. решил остановиться, потому что шестой вариант уже и все такое, пора признать что лучшее враг хорошего.
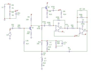
Схему я немножко переделал. Выкладываю версию 0.4:

Отказался от кое-каких лишних наворотов, но один (в итоге) ненужный добавил.
Собственно разговор о переключателе MAIN. Изначально он ненужен, но я подумал, что его наличие мне облегчит планирование платы. Ну вот фигушки, выводы этого переключателя плате оказались рядом и в принципе их можно закоротить. Но я уже не стал перерисовывать, а-то я его две недели рисую, пора заканчивать.
Для того, чтобы сосредоточить все выводы на периферии платы я все выводы заменил свободными контактами. Короче вот схема от которой я рисовал печатку. Условно замещающая схема (замещать там не много чего):

Обозначения самого переключателя (любого) соответствует на указанному в скобках названию, а номера, соответственно номерам вывода.
Ну т.е. переключатель Bass_Mod (B) на замещающей схеме обозначается двумя выводами B1 и B2. Ну и дальше все по аналогии.
Все что касалось второй катушки я обозначал значком "О", в том смысле, что он из "вАу" эффекта, делает "вОу" эффект, и потому конденсатор его Со, переменный резистор Ro, а потенциометр-выключатель So. Этот потенциометр, может быть и просто выключателем и потому я его назвал именно "S".
Вывод с переключателя конденсаторов Со (эффекта "вОу") - Со1 идет на контакт So1 ("выключатель"-потенциометр эффекта "вОу"), по-этому я выкинул из платы контакты Со1 и So1 и оставил Со2 и So2. Так же выкинул выход, потому как он будет с кнопки Hot\Cool Out будет браться, т.е. не нужен этот вывод на плате.
Кстати выводы оС и оН обозначают "outCool" и "outHot".
Вроде все по замечаниям. Вот плата (сильно не пинайте, она третья в жизни):

Я там все трехножечные детальки отметил другим цветом, чтобы понятно было. Все электролиты имеют квадратную площадку для плюса, эмиттер для всех транзисторов - тоже квадратик (и исток для полевка).
Рисовал с дюймовым шагом и потому такой размер.
Ну и сама картинка дорожек:

Должна быть 1860х720 точек, 600пиксель на дюйм, 78,74мм на 30,48мм. (проверял в фотошопе эти значения, распечатывал и перемерял распечатку штангенциркулем - соответствует).
P.s. Забыл добавить, что плату я задумывал для вертикального размещения. Внутренняя высота корпуса 33мм, соответственно высота платы 30-31 мм самое оно. Ну и опять таки все выводы хотел привести в линию, чтобы использовать
такие штучки.
P.p.s. Отверстия под крепеж маленькие, просто потому что их все равно сверлить. Но задуманы они под диаметр 2,5мм (+шайбочка). Ну и отверстия под крепеж сделаны на площадке "земля" для того, чтобы землю с корпуса на плату завести. Вроде раз видел такое.
P.p.p.s Переделал отверстие под посадку и крепеж индукторов, добавил название.
BAO[size=12]FX*[/size]Wah значит "Bananas вопрошает OlegFX - квак":
