Автор Тема: Красивый простенький УМ  (Прочитано 25600 раз)

0 Пользователей и 1 Гость просматривают эту тему.

Peratron

  • Сообщений: 13579
  • GTLab - forever!
    • Просмотр профиля
    • E-mail
Re: Красивый простенький УМ
« Ответ #40 : Января 24, 2016, 07:16:33 pm »
Цитировать
Прошу прощения, но я так и не понял, чем именно СТАБИЛИЗИРУЕТСЯ ток покоя? (чем устанавливается - это понятно).
Ни в одной из обсуждённых здесь схем ток покоя не стабилизируется! Как и в двухтактных АВ-усилителях вообще.
Просто по определению.
Он может термокомпенсироваться тем или иным макаром - но это уже другая епархия.

И я сказал же - я не заморачивался в данном примере с этим аспектом.
Я только топологию по сигналу предлагаю.

Так, что с термостабилизацией можно разбираться, как захочет левая пятка...
« Последнее редактирование: Января 24, 2016, 07:21:09 pm от peratron »
Схемотехническая мантра: титцешенкохоровицехилл. Повторять до просветления...

DDD

  • Сообщений: 10347
  • Имею личный текст
    • Просмотр профиля
    • E-mail
Re: Красивый простенький УМ
« Ответ #41 : Января 24, 2016, 07:34:07 pm »
Цитировать
Цитировать
Прошу прощения, но я так и не понял, чем именно СТАБИЛИЗИРУЕТСЯ ток покоя? (чем устанавливается - это понятно).
Ни в одной из обсуждённых здесь схем ток покоя не стабилизируется! Как и в двухтактных АВ-усилителях вообще.
.......
Так, что с термостабилизацией можно разбираться, как захочет левая пятка...
Как сказать...
В моей исходной схеме ток покоя стабилизирован:
а) Против гуляний температуры - собсно, полевики серии IRF при начальных токах стока не более 100 мА имею отрицательный ТК тока, так что они САМИ термокомпенсируют себя.
б) Против гуляний питающего напряжения - стабилитронами и источником тока в их цепи.
Как показал мне сим, гуляния питающего напряжения, вызванные нестабильностью напруги в розетки, вызывают значительные изменения тока покоя МОСФЕТов. Мало того, что это может вызвать перегрев триодов, так оно еще и сильно меняет коэффициент усиления каскада и выходное сопротивление УМ.
Эти факторы я оцениваю как довольно существенные, а потому считаю стабилизацию тока покоя против изменения питающего напряжения весьмав важным делом.
*** Рекомендую просимить сей момент, там хорошо будет видно.
Готов подписаться под каждым своим словом

Peratron

  • Сообщений: 13579
  • GTLab - forever!
    • Просмотр профиля
    • E-mail
Re: Красивый простенький УМ
« Ответ #42 : Января 24, 2016, 09:04:28 pm »
Вообще-то я всегда полагаю питание предварительного усилителя стабилизированным: 78L 12 поставил и решил все проблемы.

Но ещё раз повторю - этот аспект я не предлагал.
А если б предлагал бы - то тупо воткнул бы между затворами МОПов "стабилитрон" из 2N700 и двух резисторов...
Схемотехническая мантра: титцешенкохоровицехилл. Повторять до просветления...

DDD

  • Сообщений: 10347
  • Имею личный текст
    • Просмотр профиля
    • E-mail
Re: Красивый простенький УМ
« Ответ #43 : Января 24, 2016, 09:24:19 pm »
Посимил схему Medved'а.
Работает шикарно, ограничивает красиво, при питании 2х12 Вольт шпарит в нагрузку без малого 22 Вольта размаха, симметрия красивая, все регулируется без проблем (юзал 2SK1058).
НО! Эта схема нифига НЕ ИМЕЕТ ВЫСОКОГО ВЫХОДНОГО СОПРОТИВЛЕНИЯ, по прикидкам не более 1-2 Ом, как оно и указано в описании.
Полагаю, что и все другие схемы с разделенным источником питания также низкоомные по выходу - исправляю: был совершенно не прав
В сабжевой схеме топология не просто двухтактная, а типа "с динамической активной нагрузкой", то есть один из транзисторов служит динамической (то бишь высокоомной) нагрузкой для другого. Засим выход высокоомный, т.к. штатная нагрузка (динмик) шунтирует эту "динамическую нагрузку, пропорционально уменьшая усиление.
Схемы с разделенным источником питания такого не предполоагают, увы- исправляю: был совершенно не прав

  :-/
« Последнее редактирование: Января 25, 2016, 01:17:35 pm от DDD »
Готов подписаться под каждым своим словом

Peratron

  • Сообщений: 13579
  • GTLab - forever!
    • Просмотр профиля
    • E-mail
Re: Красивый простенький УМ
« Ответ #44 : Января 25, 2016, 03:25:40 am »
Цитировать
Полагаю, что и все другие схемы с разделенным источником питания также низкоомные по выходу.
Питание к этому не имеет отношения - всё определяется включением выходных камней и/или ООС. В цирклотроне использованы истоковые повторители.
А мы пытаемся синтезировать схему с общим истоком.

Цитировать
есть один из транзисторов служит динамической (то бишь высокоомной) нагрузкой для другого.
Вообще-то попеременная работа типична для двухтактных схем с любым включением камней.

Цитировать
Схемы с разделенным источником питания такого не предполоагают, увы.
Совершенно ошибочное умозаключение!
Схемотехническая мантра: титцешенкохоровицехилл. Повторять до просветления...

DDD

  • Сообщений: 10347
  • Имею личный текст
    • Просмотр профиля
    • E-mail
Re: Красивый простенький УМ
« Ответ #45 : Января 25, 2016, 08:06:25 am »
Фантастически красиво работает схема коллеги Ператрона из ответа #35.
Я пару часов симил её на триодах 2SJ162-2SK1058, получил большое удовольствие(!).
Все работает как надо, регулируется легко, усиливается, ограничивает мягенько и динамично, очень приличное выходное сопротивление и т.д.
Намереваюсь еще проверить стабильность параметров по температуре и гулянке питающих напряжений.
Также попробую обойтись всего двумя источниками питания (вместо четырех, которые исходно), и, кажется, это сделать несложно.
Коллега Ператрон - респект и +10500 баллов за профессионализм!
==================
ДОПОЛНЕНО
- Намереваюсь еще проверить стабильность параметров по температуре и гулянке питающихнапряжений.  - проверено: превосходно.
- Пролезание грязи из источников питания: отлично (То есть давится в 30+ раз, и это не предел).
- "...обойтись всего двумя источниками питания (вместо четырех, которые исходно)..." - сделано легко.
Замечательная схемная идея! Я такого нигде не встречал до этого. Одна из лучших схемных идей на этом сайте.
Беру безоговорочно  ::)
« Последнее редактирование: Января 25, 2016, 01:14:32 pm от DDD »
Готов подписаться под каждым своим словом

Peratron

  • Сообщений: 13579
  • GTLab - forever!
    • Просмотр профиля
    • E-mail
Re: Красивый простенький УМ
« Ответ #46 : Января 25, 2016, 09:13:52 pm »
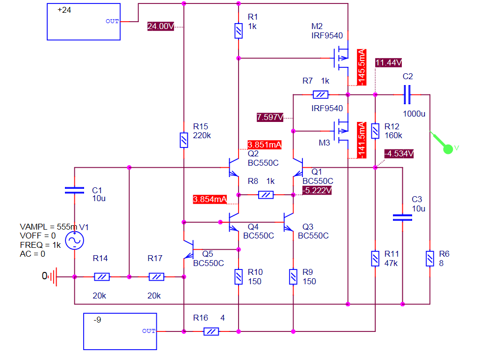
Ну, что ж. Вот и кошечка #3 поспела.



И хотя предыдущая кошечка, так пришедшаяся по душе камраду DDD, несомненно является самым простым и весьма эффективным воплощением главной идеи, заявленной в теме (обеспечение усиления лишь выходными камнями), а текущий вариант явно сложней, я всё ж рекомендую обратить на свежеиспечённую самое пристальное внимание.

Главная фишка - это использование идентичных МОПов в обоих плечах выходного каскада.
Это сразу снимает ряд проблем - в первую очередь, обеспечивает гораздо большую симметричность плеч и тем существенно уменьшает чётные гармоники, неизбежно возникающие из-за неодинаковости крутизны комплементаров.

Вторая фишка - весьма глубокое управление перераспределением усилений между предваком и оконечником!
Это достигается игрой R8 и Кпер ООС по переменного току (для введения ООС по переменке нужно ввести сопротивление последовательно с С3).

При нулевом R8 усиление дифкаскада весьма прилично и можно сильно уменьшить влияние кривизны МОПов при помощи ОООС.

Это позволяет надеяться на высокий потенциал топологии для ХЭ - звучать должно очень прилично, если правильно перераспределить усиление и выбрать оптимальную глубину ОООС.

Из других фишек: смещение полевиков формируется бэ-переходм Q5 и является термокомпенсированным (к слову, можно использовать не только МОПы, но и биполяры - но только правильно разобраться с усилением по току, использовав, к примеру, дарлингтоны).

Из очевидных недостатков - необходимость во вспомогательном источнике отрицательного напряжения, что строго говоря, не кажется обременительным (он маломощный и может использоваться для питания предварительного тракта).

ХИНТ: вместо биполяра на месте Q5 можно использовать МОП - например, 2N7000, рассчитывая при этом на улучшение термокомпенсации.
Надо только проверить формирователь на отсутствие насыщения - можно при этом тупо вместо -9 использовать -12, пересчитав делитель ООС для выставления средней точки (она зависит от отрицательного питания, поскольку делитель привязан к отрицательной шине.

Ну, и т.д., и т.п.

Да, чуть не забыл уточнить: в данной отрисовке точное значение начального тока выходников задаётся R16 - я воткнул его в эмиттеры токогенераторов, но можно разместить его в эмиттере задатчика Q5, тогда его номинал будет более вменяемым и можно ставить триммер.

В этом случае R10 и R9 выбираются так, что б выходники были призакрыты, а падение напряжения на сопротивлении в эмиттере Q5 будет добавляться к бэ-эталону и можно плавно приоткрывать выходники.
Правда, следует учитывать, что обрыв в цепи триммера в этом случае приведёт к максимальному открыванию токогенераторов и, соответственно, раскалит МОПы.
Именно из-за этого я идеологически перенёс регулировку в эмиттеры токогенераторов - но номинал получился невменяемый.
Впрочем, я не заморачивался с выбором R9/R10 - по идее надо их выбрать по максимальному току выходников в покое и добавочным резюком работать на уменьшение.
В этом случае при обрыве в триммере МОПы уйдут в глухой ноль...
« Последнее редактирование: Января 25, 2016, 09:28:26 pm от peratron »
Схемотехническая мантра: титцешенкохоровицехилл. Повторять до просветления...

Peratron

  • Сообщений: 13579
  • GTLab - forever!
    • Просмотр профиля
    • E-mail
Re: Красивый простенький УМ
« Ответ #47 : Января 25, 2016, 10:06:45 pm »
Отдельно проиллюстрирую игру с ООС.

1. Спектр при амплитуде, близкой к клиппингу - без ООС. То есть, в конфигурации изначальной (усиление сформировано только МОПами).


2. Спектр при тех же условиях, но при разгоне усиления диффкаскада (R8=0) и введение ОООС (последовательно с С3 вставлено сопротивление 10 кОм)


Как видим, разница существенная!

Общие искажения сильно упали и, главное, спектр укоротился (!).

Результат кажется парадоксальным - для тех, кто рассуждает об этих фишках на пальцах, оперируя общепринятой в той или иной секте "теорией".

На самом деле (С) :P это ровно то, что я ожидал - в первом случае искажения природные МОПские. И потому весьма вульгарные - длинный спектр может порождать не только глубокая ОООС.

Во втором случае глубина ООС не столь фатальна, что б вырастить забор (нужно ещё учитывать, что полоса простого дифкаскада весьма широка - и потому по петле сигнал не запаздывает), но зато ООС выровняла передаточные характеристики МОПов и потому общие искажения упали, и при этом спектр укоротился очень кошерно.

Так, что полагаю эту топологию весьма перспективной для выскокачественного слушанья музыки - по моему разумению, это будет весьма близко к пресловутому "тёплому ламповому" ХЭ...
Схемотехническая мантра: титцешенкохоровицехилл. Повторять до просветления...

DDD

  • Сообщений: 10347
  • Имею личный текст
    • Просмотр профиля
    • E-mail
Re: Красивый простенький УМ
« Ответ #48 : Января 26, 2016, 05:34:16 am »
Вариант К#3 выбивается из темы: он не простенький и не красивый, как бы хорошо он ни работал. Хотя, чего в нем сложного? - добавлен вполне логичный дифкаскад с генераторами тока.
В схеме явно виден один из принципов адептов ХЭ: на выходе лучше использовать одинаковые транзисторы по несимметричной топологии ОЭ-ОК (ОИ-ОС), чем комплементарные, но, тем не менее, очень разные транзисторы по симметричной схеме ОЭ-ОЭ (ОИ-ОИ) или ОК-ОК (ОС-ОС).
Я по этому поводу неоднократно и страстно дискутировал с поклонниками небезизвестного УНЧ Quad, у которого выход сделан именно на транзисторах единого типа, пытаясь им доказать, что абсурд, доведенный до совершенства, все равно остается абсурдом.
Они не слышат слово "абсурд", но слышат слово "совершенство". )))
Правда, должен сказать, что один из самых лучших УНЧ, которые я слышал, был именно Quad, как это меня ни ломало.
Однако, хватит про ХЭ, здесь гитарный форум.
----------------
Повозился еще часок со схемой К#2 (из ответа #35).
Согласен, она дает заметную несимметрию при повышенных выходных сигналах, но для гитарного усилителя это ИМХО не так существенно, и можно это дело свалить на искажения в ФИ, если чё...
Также, она существенно искажает при перекосах питания, что может привести к порче динамика постоянным током (там на выходе нет разделительного кондера, и ставить его проблемно) - наткнулся на этот факт сегодня, буду проверять.
И, хотелось бы иметь побольше гейна, чтобы можно было регулировать выходной импеданс введением неглубокой ООС по напряжению. С транзисторами 2SJ162-2SK1058 добавить гейн не получается, с парами IRF530-9530 и подобными гейн выше, но схема сильно усложняется спецификой цепей их смещения, а несимметрия усиления гораздо более заметна.
Ну, буду думать дальше, а пока поищу пару идентичных источников питания, чтобы попробовать )))
« Последнее редактирование: Января 26, 2016, 06:06:01 am от DDD »
Готов подписаться под каждым своим словом

new_man

  • Сообщений: 2053
  • GtLab.Net
    • Просмотр профиля
    • E-mail
Re: Красивый простенький УМ
« Ответ #49 : Января 26, 2016, 06:38:19 am »
Какая интересная схема в #46! И неожиданная. Вроде все узлы знакомые, но в таком сочетании...
Восхищен гибкостью мышления.

Rst7

  • Сообщений: 1619
  • Мимо проходил...
    • Просмотр профиля
    • E-mail
Re: Красивый простенький УМ
« Ответ #50 : Января 26, 2016, 06:46:25 am »
Я не помню, я кажется очень давно выкладывал вот такое (кликабельно):



В качестве отрицательного источника можно взять какой-нибудь инвертор на летающих конденсаторах.
"Практика выше (теоретического) познания, ибо она имеет не только достоинство всеобщности, но и непосредствен

DDD

  • Сообщений: 10347
  • Имею личный текст
    • Просмотр профиля
    • E-mail
Re: Красивый простенький УМ
« Ответ #51 : Января 26, 2016, 07:02:29 am »
Цитировать
Я не помню, я кажется очень давно выкладывал вот такое (кликабельно):



В качестве отрицательного источника можно взять какой-нибудь инвертор на летающих конденсаторах.
Долго врубался, где там выходной каскад, пока не допёр, что КОНДЁР С2(4,7m) есть 4700 мКФ, а не 4.7 микрофарады  :-X
Готов подписаться под каждым своим словом

Peratron

  • Сообщений: 13579
  • GTLab - forever!
    • Просмотр профиля
    • E-mail
Re: Красивый простенький УМ
« Ответ #52 : Января 26, 2016, 08:29:53 am »
Цитировать
на выходе лучше использовать одинаковые транзисторы по несимметричной топологии ОЭ-ОК (ОИ-ОС), чем комплементарные, но, тем не менее, очень разные транзисторы по симметричной схеме ОЭ-ОЭ (ОИ-ОИ) или ОК-ОК (ОС-ОС).
В данном случае плечи симметричны! Как симметричны они, к примеру в цирклотроне из #36.
Да и в целом усь не сложней #36, при том, что мощное питание одно, а не раздельно-летающее, как в цирклотроне, в котором тоже требуется отдельное питание на раскачивающую часть.

Я уже говорил, что сторонник использования разделительной ёмкости в цепи динамика - которая поглощает ИНЧ грязь, бессмысленно качающую говоритель, уменьшая его ресурс.
Но если приспичит - можно в эту топологию ввести и высококачественный стабилизатор средней точки и отказаться от этой разделительной ёмкости, перейдя на классическое двуполярное питание.

И ещё раз обращаю внимание, что на рисунке - именно гитарный вариант, концептуально моделирующий ламповую классику, где всё усиление определяется тоже только выходными камнями (баллонами).

Здесь камни работают во включении ОИ (или ОЭ, если приспичит перейти на мощные биполяры) - потому, что питание затвора осуществляется током, образующим на затворных сопротивлениях управляющее падение напряжения. Оба плеча в этом отношении одинаковы.

ХИНТ: если кто хочет - то можем обсудить перспективы ХЭ-реализации в отдельном топике. Там есть куда шагать.
Но в текущем виде это именно гитарная реализация - на мой взгляд вполне минималистичная, но с хорошим запасом параметров (например, по входной чувствительности).

ХИНТ: при желании можно в качестве выходных камней использовать и лампы!
Причём, в двух вариантах - в полумосте, с разделительной ёмкостью и однофазным трансформатором, или же в классическом двухтактнике с классическим же трансформатором.

Если кто таким гибридом заинтересуется - могу прорисовать...
Схемотехническая мантра: титцешенкохоровицехилл. Повторять до просветления...

kwlw

  • Сообщений: 2408
  • Тёплый, ламповый
    • Просмотр профиля
Re: Красивый простенький УМ
« Ответ #53 : Января 26, 2016, 10:08:57 am »
Цитировать
Если кто таким гибридом заинтересуется - могу прорисовать...

Был бы благодарен.

Sau
У меня - свой путь.

DDD

  • Сообщений: 10347
  • Имею личный текст
    • Просмотр профиля
    • E-mail
Re: Красивый простенький УМ
« Ответ #54 : Января 26, 2016, 10:56:14 am »
Ну, вариант К#3 я тогда вообще не понимаю: "...В данном случае плечи симметричны! Как симметричны они, к примеру в цирклотроне из #36..." - не для среднего интеллекта, я вообще в таких схемах путаюсь, честно говоря (((.
Спектрограммы убедительные, слов нет, но перед остальным - пасую, увы.
Готов подписаться под каждым своим словом

Peratron

  • Сообщений: 13579
  • GTLab - forever!
    • Просмотр профиля
    • E-mail
Re: Красивый простенький УМ
« Ответ #55 : Января 26, 2016, 12:13:03 pm »
Цитировать
Ну, вариант К#3 я тогда вообще не понимаю: "...В данном случае плечи симметричны! Как симметричны они, к примеру в цирклотроне из #36..." - не для среднего интеллекта, я вообще в таких схемах путаюсь, честно говоря (((.
Спектрограммы убедительные, слов нет, но перед остальным - пасую, увы.
А всё просто: напряжение ЗИ определяется исключительно падением напряжения управляющего тока на резисторах, включённых между ЗИ выходных камней.
В обоих плечах оно одинаково!
То, что исток одного камня привязан к "неподвижной" шине питания, а другого - к "летающей" средней точке, значения не имеет: ведь ток формируется биполярами в режиме "генератор тока" и изменения напряжения на коллекторе на процесс не влияют.

Таким образом, каждый МОП оказывается открытым ровно на столько, сколько задаст ток (а не напряжение).

ХИНТ: есть небольшая ассиметрия - ток управления внешним плечом дальше идет на шину питания, а ток с нижнего плеча, поступивший в среднюю точку, дальше проходит в шину питания через верхний камень.
Потому начальный ток верхнего камня больше нижнего на величину тока управления - это видно по меткам токов на схеме.
Но разница незначительна - 3 мА на фоне сотен мА тока покоя. Потому пофиг - на работе не сказывается.

ХИНТ: вот выбор начального тока во всех этих схемах, в которых всё усиление определяется исключительно выходными камнями - весьма критичен!
От начального тока зависит начальная крутизна камней и, соответственно, чувствительность уся.
По симулятору у меня получается, что для этих камней надо не меньше 150 мА, а лучше - и побольше.
Это с одной стороны недостаток против общепринятых усей - но это неизбежная плата за саму идею.

И ещё: спектр сильно зависит от ширины зоны, в которой каскад остаётся в режиме А - без отсечки второго плеча.
Но это, опять же, аналогично ламповому прототипу. Правда там ВАХ помягче - но всё равно свойства те же.

Эти уси должны очень качественно звучать в режиме А - если есть возможность (питатель, радиаторы), то следует ставить их в чистый А. Или А, переходящий в АВ при уровнях -6...-10 дБ от клипа.

Тогда фактура звука должна получиться очень правильной - мягко и музыкально в тихом/среднем звуке (которого в музыке большинство) и переход к более резкому звуку на пиках, что оказывается максимально экологично для слуха.

(Вспомним кривую КНИ для лампового и транзисторного усей).
Схемотехническая мантра: титцешенкохоровицехилл. Повторять до просветления...

aeromail

  • Гость
Re: Красивый простенький УМ
« Ответ #56 : Января 26, 2016, 01:57:48 pm »
Наконец-то интересная тема! DDD и Peratron - спасибо.
@DDD - Вас не затруднит выложить полную схему, которую Вы симили и очень хвалили из Peratron #35 (К2) ? Особо интересует вариант на 12в основного питания.
@Peratron - схема К3 не кажется сложной в изготовлении. Но, правда, сложновата в понимиании. Как правильно пересчитать ее на 12в?
Желаемая мощность на выходе - до 1Вт.
« Последнее редактирование: Января 26, 2016, 02:12:55 pm от aeromail »

Peratron

  • Сообщений: 13579
  • GTLab - forever!
    • Просмотр профиля
    • E-mail
Re: Красивый простенький УМ
« Ответ #57 : Января 26, 2016, 02:27:32 pm »
Цитировать
@Peratron - схема К3 не кажется сложной в изготовлении. Но, правда, сложновата в понимиании. Как правильно пересчитать ее на 12в?
Желаемая мощность на выходе - до 1Вт.
Надо пересчитать/подобрать делитель, управляющий средней точкой - R12/R11.

Но вообще-то для такой малой мощности выходные камни получаются совсем уж избыточными.
Попробуйте подобрать их из ассортимента МОП-сборок - будет удобно: два камня в одной упаковке...

ХИНТ: найдёте подходящий тип сборки - напишите. Я попробую отсимить, если, конечно, модель найдётся...
Схемотехническая мантра: титцешенкохоровицехилл. Повторять до просветления...

Peratron

  • Сообщений: 13579
  • GTLab - forever!
    • Просмотр профиля
    • E-mail
Re: Красивый простенький УМ
« Ответ #58 : Января 26, 2016, 02:34:01 pm »
Сорри меня - ашипка  :-[

На схеме К3 нижнее плечо делителя ОС R12/R11 должно быть привязано к отрицательной шине питания, а не к R16!!!

Собственно, из-за этого и номинал R16 оказался невменяемый  :'( :'( :'(
Схемотехническая мантра: титцешенкохоровицехилл. Повторять до просветления...

DDD

  • Сообщений: 10347
  • Имею личный текст
    • Просмотр профиля
    • E-mail
Re: Красивый простенький УМ
« Ответ #59 : Января 26, 2016, 02:34:45 pm »
Цитировать
Наконец-то интересная тема! DDD и Peratron - спасибо.
@DDD - Вас не затруднит выложить полную схему, которую Вы симили и очень хвалили из Peratron #35 (К2) ? Особо интересует вариант на 12в основного питания.
@Peratron - схема К3 не кажется сложной в изготовлении. Но, правда, сложновата в понимиании. Как правильно пересчитать ее на 12в?
Желаемая мощность на выходе - до 1Вт.
Если питание стабилизированное, то проще всего будет мой исходный вариант, но БЕЗ стабилитронов. Это был начальный вариант, играет красиво.
При стабилизированном питании стабилитроны нафик выкидываются, и с ними уходят ВСЕ проблемы этого УМ.
Могу поискать, где-то есть схема. Самому стало интересно про 1 Ватт, надо заняться... вот сейчас и займусь.
Для 1 Ватта это самый оптимальный вариант, там всего 1 источник питания, а в схеме Peratron #35 (К2) по-любому надо 3 (три) независимых источника питания.
Его даже можно на 9 Вольт переделать, как раз будет 1 Ватт в максимуме, и питать можно от штатной питалки педалборда (он потреблять будет-то всего ничего).

"...найдёте подходящий тип сборки - напишите. Я попробую отсимить, если, конечно, модель найдётся..." - кажется, сюда отлично покатит AOD606, если не вру. Но ее нет в моем симе.
Коллега Ператрон прав: на 1 Ватт можно (и нужно) что-то полегче.
« Последнее редактирование: Января 27, 2016, 04:15:17 am от DDD »
Готов подписаться под каждым своим словом