Автор Тема: Примочки Можаева(Архив).  (Прочитано 22883 раз)

0 Пользователей и 2 Гостей просматривают эту тему.

Можаев

  • Сообщений: 562
  • Вот она какая
    • Просмотр профиля
    • E-mail
Re: Примочки Можаева(Архив).
« Ответ #20 : Января 11, 2019, 11:31:14 am »
Степан до сих пор играет на зтом комбике дома и ещё кое-где.

[media]https://vk.com/video27800607_456239190?list=eccbf1e3fa28be47b9[/media]
https://vk.com/video-162721903_456239026
« Последнее редактирование: Октября 06, 2020, 03:58:35 pm от SM »
Создатель МС-ПЕРЕГРУЗ

Можаев

  • Сообщений: 562
  • Вот она какая
    • Просмотр профиля
    • E-mail
Re: Примочки Можаева(Архив).
« Ответ #21 : Января 18, 2019, 01:05:11 pm »
Схема с компрессией для Олега Маджидова
https://youtu.be/O8tsNfjv6Ks
[media]https://youtu.be/O8tsNfjv6Ks[/media]

« Последнее редактирование: Марта 15, 2026, 11:48:11 am от Thorn »
Создатель МС-ПЕРЕГРУЗ

Можаев

  • Сообщений: 562
  • Вот она какая
    • Просмотр профиля
    • E-mail
Re: Примочки Можаева(Архив).
« Ответ #22 : Января 19, 2019, 05:48:59 am »
Конструктивизм ейной примы




« Последнее редактирование: Марта 15, 2026, 11:51:16 am от Thorn »
Создатель МС-ПЕРЕГРУЗ

Можаев

  • Сообщений: 562
  • Вот она какая
    • Просмотр профиля
    • E-mail
Re: Примочки Можаева(Архив).
« Ответ #23 : Февраля 05, 2019, 09:50:54 pm »
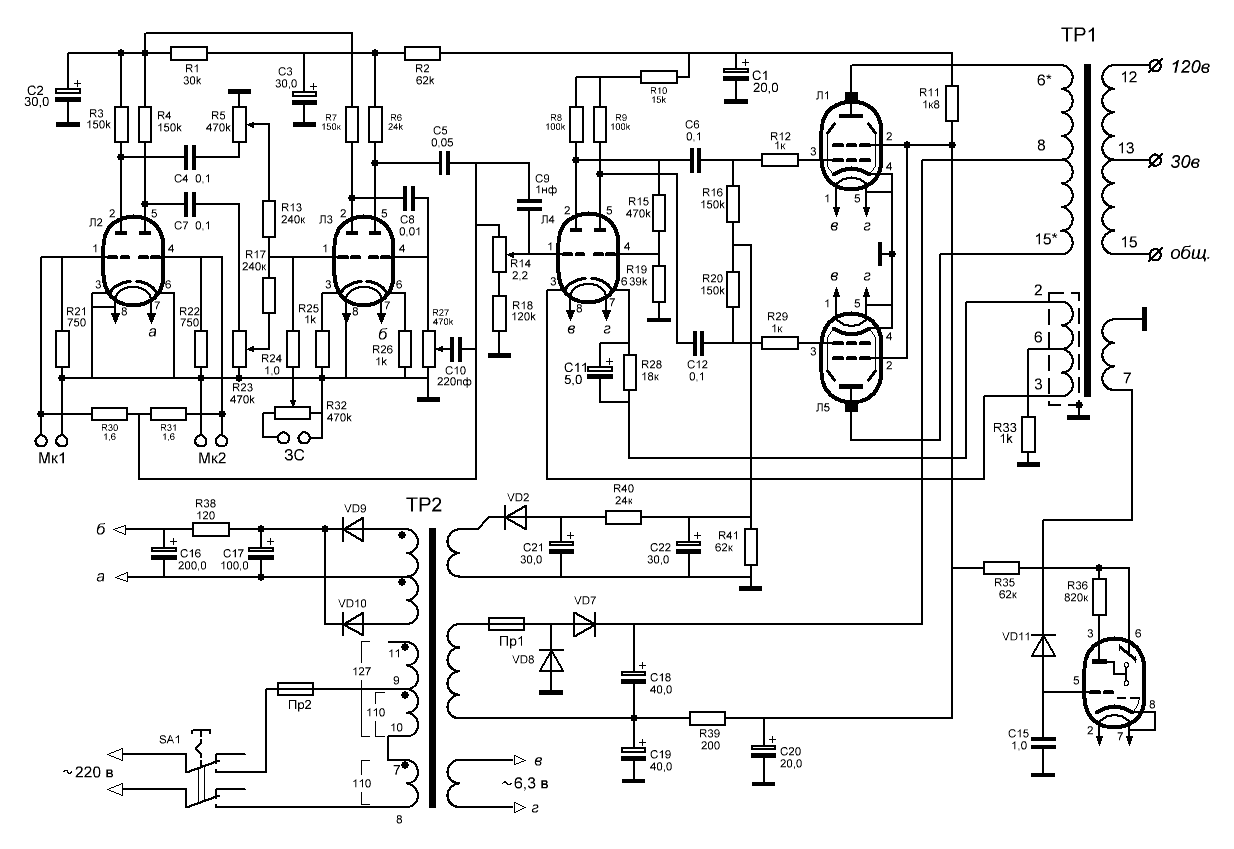
УМ-50, вторая жизнь.
https://youtu.be/V9z6ceAxz1k
[media]https://youtu.be/V9z6ceAxz1k[/media]

- На выходном трансформаторе есть перемычка толстым проводом - это средина 30-ти вольтовой вторички. Если аккуратно разрезать перемычку и две полу-обмотки соединить параллельно - можно подключать нагрузку 4/8 Ом. Если оставить как есть - 16 Ом.
- Исходная схема
- Мод. схема


« Последнее редактирование: Марта 15, 2026, 11:53:11 am от Thorn »
Создатель МС-ПЕРЕГРУЗ

Можаев

  • Сообщений: 562
  • Вот она какая
    • Просмотр профиля
    • E-mail
Re: Примочки Можаева(Архив).
« Ответ #24 : Марта 25, 2019, 03:19:24 pm »
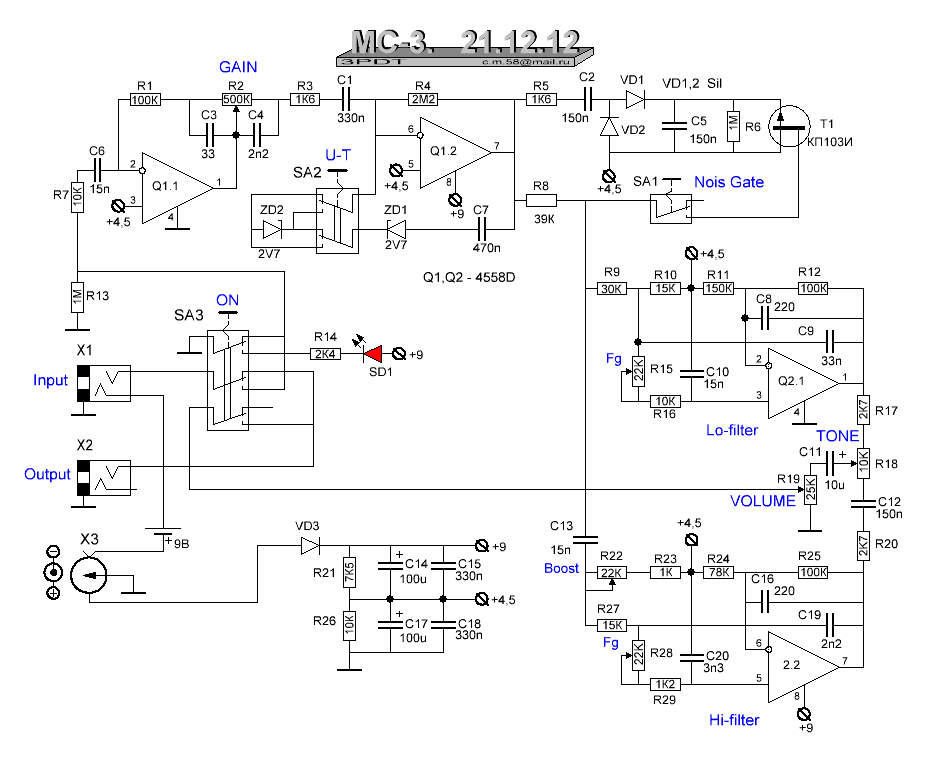
Примочка Семаеву Александру от 29.01.10.
МС-Перегруз 3-4

https://youtu.be/3kn9IiBlzxU
[media]https://youtu.be/3kn9IiBlzxU[/media]
https://youtu.be/btIdHZHYIAw
[media]https://youtu.be/btIdHZHYIAw[/media]


« Последнее редактирование: Марта 15, 2026, 11:54:59 am от Thorn »
Создатель МС-ПЕРЕГРУЗ

Можаев

  • Сообщений: 562
  • Вот она какая
    • Просмотр профиля
    • E-mail
Re: Примочки Можаева(Архив).
« Ответ #25 : Апреля 01, 2019, 04:03:14 pm »
Примочка для Виктора Бузнаева
https://youtu.be/vC4Xs_sLza4
[media]https://youtu.be/vC4Xs_sLza4[/media]
И вот что сейчас , мои ребята
https://youtu.be/rXCWhFnWqFo?t=136
[media]https://youtu.be/rXCWhFnWqFo?t=136[/media]
Его страничка вконтакте https://vk.com/vitold_9
« Последнее редактирование: Октября 10, 2020, 04:28:43 pm от SM »
Создатель МС-ПЕРЕГРУЗ

Можаев

  • Сообщений: 562
  • Вот она какая
    • Просмотр профиля
    • E-mail
Re: Примочки Можаева(Архив).
« Ответ #26 : Июня 19, 2019, 10:15:20 am »
Собрал САБ. по заказу, 800ВТ. А у китайского усилителя не оказалось индикатора клипа. Вот и сочинил простенькую схемку для индикации перегрузки с питанием от самого сигнала УМ. Её можно применить в пассивных колонках для индикации сверх разрешённой мощности.
« Последнее редактирование: Июня 19, 2019, 11:15:50 am от SM »
Создатель МС-ПЕРЕГРУЗ

Можаев

  • Сообщений: 562
  • Вот она какая
    • Просмотр профиля
    • E-mail
Re: Примочки Можаева(Архив).
« Ответ #27 : Января 22, 2020, 08:53:52 pm »
Booster с регулируемым подгрузом.
[media]https://youtu.be/oproi6rC2Uk[/media]
« Последнее редактирование: Января 30, 2020, 11:38:55 pm от SM »
Создатель МС-ПЕРЕГРУЗ

Можаев

  • Сообщений: 562
  • Вот она какая
    • Просмотр профиля
    • E-mail
Re: Примочки Можаева(Архив).
« Ответ #28 : Февраля 01, 2020, 01:24:38 pm »
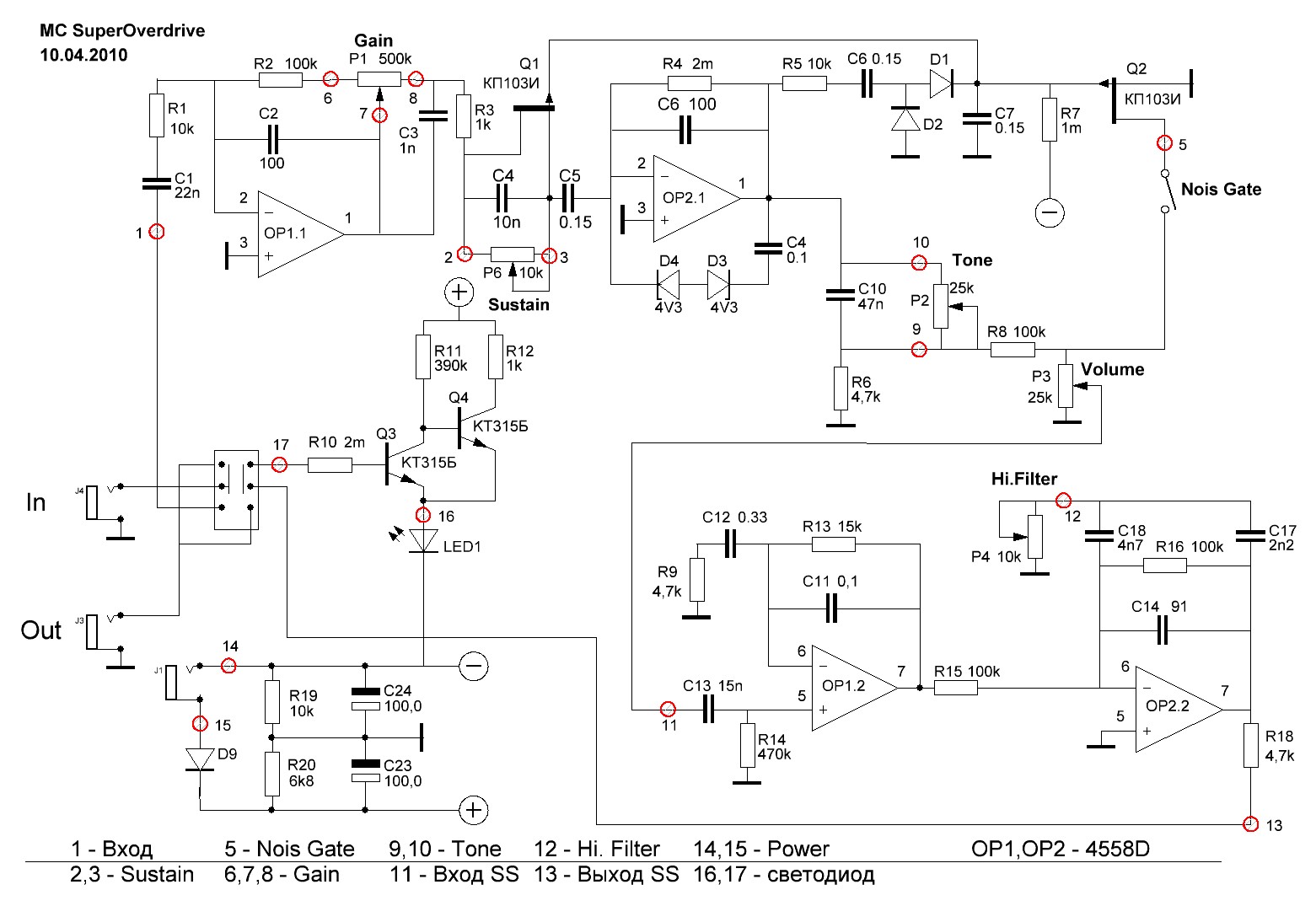
 Представляю очередную, свою схему примочки, “Jimmi Page” от 10.09.2020г.

Структурно, схема состоит из трёх каскадов.
     Первый собран на транзисторах VT1,VT4. Главная его особенность, низкий уровень шума, благодаря включению транзистора VT4 в режиме микротоков. Схема обеспечивает высоке входное и низкое выходное сопротивления, оптимальную АЧХ.
    Второй каскад представляет собой традиционную схему ограничения на микросхеме, в отрицательной обратной связи которой, включены диоды VD1-VD5 по “ламповой» схеме.
Через R15 и C18 подаётся постоянная составляющая выходного напряжения первого каскада на не инвертирующй вход 3 для нормальной работы MC Q1. C18 подобран так, что пропускает низкие частоты, что влияет на характер ограничения сигнала.
 R16 (TONE) регулирует уровень низких и высоких частот после ограничителя на МС Q1.
   Третий каскад представляет собой «нетрадиционную» схему тембровой обработки.
 Особенностью его является 2T-мост на C3,C4,C11,R11,R12,R19 и R17. R17 (FILTER) регулирует частоту режекции. На VT2 и VT3 собран усилитель, который благодаря обратной связи на нижнюю точку 2Т-моста и оптимизирует его частотную характеристику режекции(спад и подьём) .
R24 (TREBLE) регулирует частоту среза каскада по ВЧ для фильтрации  “песка”.   Благодаря такой схемотехнике, удалось получить интересные, по своему красивые, тембровые звучания и с довольно низким уровнем шума.

https://youtu.be/gDLebb5uEpg
[media]https://youtu.be/gDLebb5uEpg[/media]
« Последнее редактирование: Октября 07, 2020, 02:52:15 am от SM »
Создатель МС-ПЕРЕГРУЗ

Можаев

  • Сообщений: 562
  • Вот она какая
    • Просмотр профиля
    • E-mail
Re: Примочки Можаева(Архив).
« Ответ #29 : Февраля 02, 2020, 12:30:29 am »
Это не я играю. Выбрал, как бы для себя, пример деморолика.
https://youtu.be/GsmRvwNlh1Q
[media]https://youtu.be/GsmRvwNlh1Q[/media]
« Последнее редактирование: Октября 06, 2020, 03:16:10 pm от SM »
Создатель МС-ПЕРЕГРУЗ

Можаев

  • Сообщений: 562
  • Вот она какая
    • Просмотр профиля
    • E-mail
Re: Примочки Можаева(Архив).
« Ответ #30 : Февраля 02, 2020, 10:36:42 am »
Ещё пара роликов по вариантам звука.
Всё снимаю фотиком Nikon v1
https://youtu.be/CSR5foZeTO4
[media]https://youtu.be/CSR5foZeTO4[/media]
https://youtu.be/tklSh3mZtrM
[media]https://youtu.be/tklSh3mZtrM[/media]




« Последнее редактирование: Марта 15, 2026, 11:57:51 am от Thorn »
Создатель МС-ПЕРЕГРУЗ

Torbjörn

  • Сообщений: 136
  • GtLab.Net forever!
    • Просмотр профиля
    • E-mail
Re: Примочки Можаева(Архив).
« Ответ #31 : Февраля 02, 2020, 11:08:09 pm »
Все варианты звучания из видеоролика в посте #29 понравились. Хорошо, когда есть почитатели деятельности разработчика, способные сделать качественную презентацию. Честно и чисто, без обилия динамической и пространственной обработки.
P.S: Сергей, надеюсь, вот та желтенькая на подоконнике - ваша. А то я  сначала послушал примеры, а уж потом полез искать имя Можаева в описании. И не нашел. Надеюсь, троллинг не зашел настолько далеко.
« Последнее редактирование: Февраля 03, 2020, 01:56:38 am от tor12ax7eh »

Можаев

  • Сообщений: 562
  • Вот она какая
    • Просмотр профиля
    • E-mail
Re: Примочки Можаева(Архив).
« Ответ #32 : Февраля 14, 2020, 09:39:14 am »
@ Torbjörn

Пост №29 -  демо ролик не мой. Я бы так не сумел записать. Но постараюсь стремиться к такому варианту.
Создатель МС-ПЕРЕГРУЗ

Можаев

  • Сообщений: 562
  • Вот она какая
    • Просмотр профиля
    • E-mail
Re: Примочки Можаева(Архив).
« Ответ #33 : Июля 31, 2020, 01:49:26 pm »
УМ 120Вт. Голова на ГУ-72.
« Последнее редактирование: Августа 04, 2020, 05:09:01 am от SM »
Создатель МС-ПЕРЕГРУЗ

Можаев

  • Сообщений: 562
  • Вот она какая
    • Просмотр профиля
    • E-mail
Re: Примочки Можаева(Архив).
« Ответ #34 : Сентября 04, 2020, 11:04:31 am »
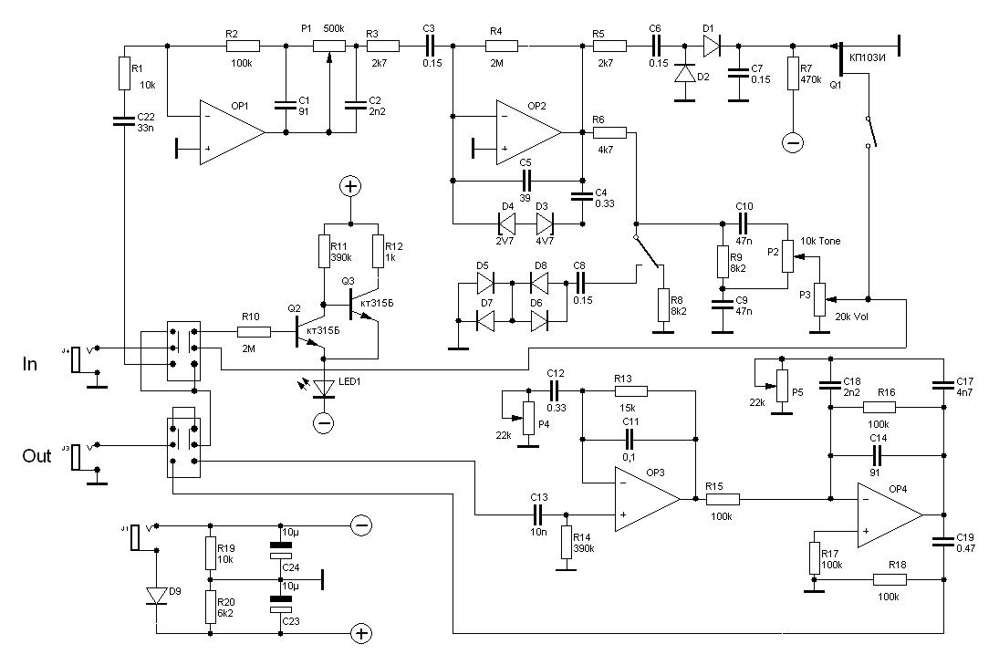
Мод over drive Arion SOD-1
Принесли эту примочку и пожаловались на плоский сухой звук.
Просили что нибудь сделать.
Моя простая доработка вызвала восторг у владельца.
Суть мода в прилагаемых картинках.



« Последнее редактирование: Марта 15, 2026, 12:00:21 pm от Thorn »
Создатель МС-ПЕРЕГРУЗ

Можаев

  • Сообщений: 562
  • Вот она какая
    • Просмотр профиля
    • E-mail
Re: Примочки Можаева(Архив).
« Ответ #35 : Октября 06, 2020, 11:27:22 am »
Саше Паламарчук


https://youtu.be/pEEYHXh41-k
[media]https://youtu.be/pEEYHXh41-k[/media]


« Последнее редактирование: Октября 06, 2020, 03:04:39 pm от SM »
Создатель МС-ПЕРЕГРУЗ

KSG

  • Сообщений: 5766
  • GtLab.Net forever!
    • Просмотр профиля
    • E-mail
Re: Примочки Можаева(Архив).
« Ответ #36 : Октября 06, 2020, 02:06:20 pm »
Всё замечательно, но с воспроизведением видео проблема - видимо, оно во что-то упаковано.
Лучше давать просто голую ссылку, без всяких наворотов.
Практика - критерий истины

Можаев

  • Сообщений: 562
  • Вот она какая
    • Просмотр профиля
    • E-mail
Re: Примочки Можаева(Архив).
« Ответ #37 : Октября 06, 2020, 03:06:58 pm »
@ KSG

Сделано. Проверь. Если всё нормально, продублирую во всех постах.
Создатель МС-ПЕРЕГРУЗ

KSG

  • Сообщений: 5766
  • GtLab.Net forever!
    • Просмотр профиля
    • E-mail
Re: Примочки Можаева(Архив).
« Ответ #38 : Октября 06, 2020, 05:00:41 pm »
Да, по обычной ссылке открывается нормально :)
Практика - критерий истины

Можаев

  • Сообщений: 562
  • Вот она какая
    • Просмотр профиля
    • E-mail
Re: Примочки Можаева(Архив).
« Ответ #39 : Октября 08, 2020, 03:19:03 pm »
Примочка "Когти"

Здесь семпл на фоне Гари Мура.
https://app.box.com/s/hfogla2cydl8o8226vfou7ocg82bbu1j




« Последнее редактирование: Марта 15, 2026, 12:02:24 pm от Thorn »
Создатель МС-ПЕРЕГРУЗ