Автор Тема: Параметрический Eq  (Прочитано 2386 раз)

0 Пользователей и 1 Гость просматривают эту тему.

deluxe

  • Сообщений: 235
  • GTLab - forever!
    • ICQ клиент - 402278468
    • Просмотр профиля
    • E-mail
Параметрический Eq
« : Февраля 21, 2014, 05:33:41 pm »
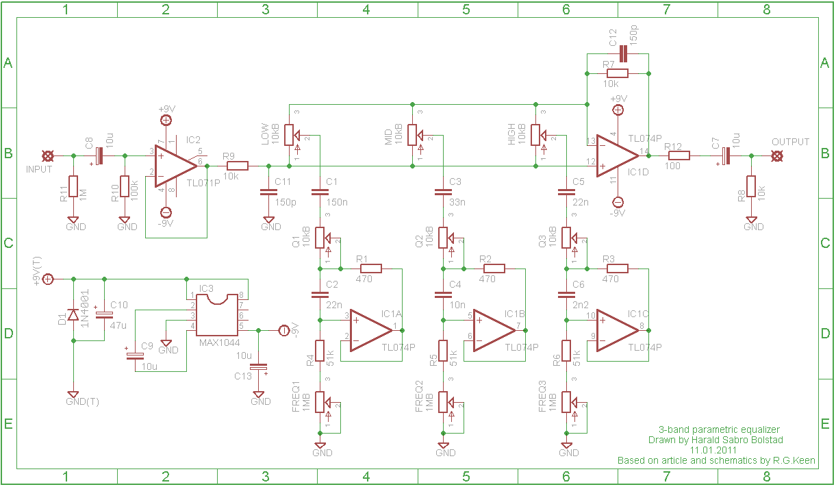
Добрый вечер! Друзья подскажите в выборе схемы параметрического эквалайзера. Я нашел две схемы   http://byocelectronics.com/schematics/byocPEQscheme.pdf

и 


и насколько критично питание 18 вольт двуполярное?

KSG

  • Сообщений: 5766
  • GtLab.Net forever!
    • Просмотр профиля
    • E-mail
Re: Параметрический Eq
« Ответ #1 : Февраля 21, 2014, 06:06:04 pm »
Не подавайте на вход огромный сигнал, и прекрасно обойдётесь 9 вольтами с искусственной средней точкой.
Практика - критерий истины

Denn

  • Global Moderator
  • *****
  • Сообщений: 14277
  • είμαι ο μουσικός και ο ραδιομηχανίκός
    • ICQ клиент - 322153053
    • Просмотр профиля
    • E-mail
Re: Параметрический Eq
« Ответ #2 : Февраля 21, 2014, 08:00:33 pm »
Цитировать
и насколько критично питание 18 вольт двуполярное?

Если пользоваться EQ для "задирания" полос, то очень желательно иметь хороший запас по ДД. Всё зависит от максимальной амплитуды входного сигнала.
Не говорите что мне делать, и я не скажу куда Вам идти.

Лучшее решение из возможных - самое простое. И наоборот.

Прежде чем судить

deluxe

  • Сообщений: 235
  • GTLab - forever!
    • ICQ клиент - 402278468
    • Просмотр профиля
    • E-mail
Re: Параметрический Eq
« Ответ #3 : Февраля 21, 2014, 10:02:54 pm »
спасибо, попробую сперва от 9 в. только подскажите пожалуйста - если я поставлю делитель напряжения, мне нужно 4.5 вольта  подключать к резисторам на которых была земля?
« Последнее редактирование: Февраля 23, 2014, 09:20:28 am от deluxe »