Автор Тема: ОУ на рассыпухе - это очень просто  (Прочитано 12297 раз)

0 Пользователей и 1 Гость просматривают эту тему.

OlegFX

  • Сообщений: 5097
    • Просмотр профиля
Re: ОУ на россыпухе - это очень просто
« Ответ #20 : Февраля 25, 2015, 09:01:05 pm »
На Ответ #26 (теперь уже на #19; потёрли флуд, правильно сделали).
+1. Правильный пост по многим пунктам. Про шумы можно поговорить позже (если будет желание), а сейчас о более важном.
Цитировать
Откуда там 62 дБ?
Усиление отдельно взятого каскада определяется сопротивлением нагрузки - функцию которого выполняет в том числе и резистор собственной параллельной ОС, а так же входной резистор последующего инвертирующего каскада.
При тех номиналах, которые задействованы на практике - 20 дБ/каскад уже в радость.
Подчеркну ещё раз: речь не об усилении, обрезанном ООС, а об исходном усилении каскада, определяемом усилительными свойствами единичного транзистора.
Ну, берём 1-й каскад схемы Е20. Замечание о том, что последующий каскад является нагрузкой предыдущего справедливо, поэтому подключаем 2-й каскад. Действительно, open loop gain упал с 63 дБ до 50,3 дБ, но не до 20 дБ же! Кус с ООС чуть больше 6 дб (220к/100к). Соответственно, глубина ООС составляет 43,7 дБ - это значение запредельное для ООС-ненавистника.
Обращаю внимание, что сабжевый ОУ, не имея вых. повторителя, точно так же снижает своё усиление из-за нагрузки (внешней и цепей ООС) и, как следствие, имеет такую же глубину ООС, поэтому рассуждения про "ОУ с его глубокой ООС" вдвойне несостоятельны в этой теме.
На слово поверишь или картинки выкладывать?


ПС. Исправить бы ошибочку в названии темы: рассыпуха.

« Последнее редактирование: Февраля 28, 2015, 03:48:35 pm от olegfx »

Peratron

  • Сообщений: 13579
  • GTLab - forever!
    • Просмотр профиля
    • E-mail
Re: ОУ на россыпухе - это очень просто
« Ответ #21 : Февраля 26, 2015, 01:07:00 am »
@ OlegFX

Взгляни на отсечку сабжа:



И сравни её с отсечкой Е20.

И всё станет ясно...
Схемотехническая мантра: титцешенкохоровицехилл. Повторять до просветления...

Peratron

  • Сообщений: 13579
  • GTLab - forever!
    • Просмотр профиля
    • E-mail
Re: ОУ на россыпухе - это очень просто
« Ответ #22 : Февраля 26, 2015, 01:53:40 am »
@ DDD

Предлагаю помедитировать над "кривым диффом" - используй вместо NPN биполяшки PNP, включённый между истоком и землёй.
Естественно, истоковый резистор тут не нужен - ток протекать будет через биполяр.

ХИНТ: а особого изощрения ты достигнешь, заменив pnp-биполяр p-jfetом...

ХИНТ: если что - то такие схемки применяются годков эдак с 70-х...

UPD: вообще то резистор между истоком и эмиттером (или истоком комплементарного фета может понадобиться - что б снять избыток усиления и точней нормировать режим...

UPD: только вот про ОУ в заголовке упоминать не стоит - что б не дезинформировать общественность.
Обычный усилитель, коих много - на ОУ он не тянет функционально...
« Последнее редактирование: Февраля 26, 2015, 01:58:40 am от peratron »
Схемотехническая мантра: титцешенкохоровицехилл. Повторять до просветления...

KSG

  • Сообщений: 5766
  • GtLab.Net forever!
    • Просмотр профиля
    • E-mail
Re: ОУ на россыпухе - это очень просто
« Ответ #23 : Февраля 26, 2015, 05:43:06 am »
Цитировать
более чем достаточную повторяемость
- кстати, у микфетов тоже минимальный разброс параметров.
Практика - критерий истины

Uncle_Cherry

  • Сообщений: 5237
  • GTLab - forever
    • Просмотр профиля
    • E-mail
Re: ОУ на россыпухе - это очень просто
« Ответ #24 : Февраля 26, 2015, 05:52:54 am »
Подброшу немного сухого хвороста в общий костер. Как раз в тему.

Обратите внимание на входной каскад фэйзера Small Stone от EH.
Что это, если не упрощенный операционник, с высококлассными параметрами?

Применял с 80-х годов, очень доволен. О подробностях пока не буду.
Время подобно змее, укусившей свой хвост

DDD

  • Сообщений: 10347
  • Имею личный текст
    • Просмотр профиля
    • E-mail
Re: ОУ на рассыпухе - это очень просто
« Ответ #25 : Февраля 26, 2015, 07:47:02 am »
Коллега Peratron,
Вы можете спасти фирму Roland, написав им о том, что они вот уже много лет подряд тысячами (если не десятками тысяч) продают примочки с нерабочими дифкаскадами на ПТ (!).
Более того, на этой фирме никогда не занимаются ручной настройкой каскадов, а полевики они применяют с гораздо большей крутизной, нежели в сабже... положение у них катастрофической (!)  :o
В качестве аргументации сошлитесь на свой опыт применения изделий КП101 и КП103, да подкиньте им пару-тройку своих обычных демагогических сентенций - это будет бесценной информацией для незадачливых японцев.
Мне же давно понятно полное незнание Вами специфики гитарной электроники и, как результат этого, прискорбно гипертрофированное желание замусорить мою тему вместо того, чтобы последовать моим очередным призывам создать свою тему, и конструктивно обретаться в ней на общую пользу.
Тем более, что идея с комбинированным дифкаскадом, на которую столь своевременно обратил внимание коллега OlegFX, достойна глубокого развития в разных направлениях и применениях.
А то получается очередное "... я не умею это делать, и не знаю, как делаете это вы, но я заранее уверен, что вы делаете это неправильно, и т.д., бла-бла-бла..."
« Последнее редактирование: Февраля 26, 2015, 12:03:01 pm от DDD »
Готов подписаться под каждым своим словом

DDD

  • Сообщений: 10347
  • Имею личный текст
    • Просмотр профиля
    • E-mail
Re: ОУ на рассыпухе - это очень просто
« Ответ #26 : Февраля 26, 2015, 12:12:27 pm »
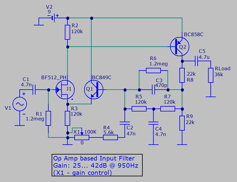
На основе сказанного ОУ можно запросто сделать входной каскад для примочки с тяжелым звуком, т.е. с подъемом АЧХ в районе 1 кГц.
На рисунке ниже схема такого фильтра с подъемом на частоте 950 Герц, и регулировкой усиления от 25 дБ до 42 дБ.
Резистор R6 устанавливает изначальную "добротность" фильтра.
Обращаю внимание на "завал" усиления в районе НЧ при повышенных уровнях усиления: это сделано намеренно для повышения разборчивости звука.
Как видно, для получения фильтра из ОУ необходимо добавить только один новый номинал - конденсатор 470 пФ, что еще раз подтверждает гибкость и перспективность схемного решения.
На нижней картинке - графики регулировки коэффициента передачи.





« Последнее редактирование: Февраля 26, 2015, 12:15:24 pm от DDD »
Готов подписаться под каждым своим словом

Uncle_Cherry

  • Сообщений: 5237
  • GTLab - forever
    • Просмотр профиля
    • E-mail
Re: ОУ на рассыпухе - это очень просто
« Ответ #27 : Февраля 26, 2015, 01:38:27 pm »
Немного о подробностях входного каскада Small Stone.

Ну да. Это собственно дифкаскад (часть, необходимая для операционника отрезана).
Достоинства:
Любые БТ без подбора работают одинаково.
Минимум деталей - меньше некуда.
В оригинале - коэффициент передачи 2:1. Можно сделать и повторитель (видел примеры). Дальше дергаться не стоит.
Ворота сигнала - практически равны напряжению питания.
Ограничение мягкое (привет Ператрону!)
Ну что еще сказать?
Думаю, я вас убедил. ;)
Время подобно змее, укусившей свой хвост

DDD

  • Сообщений: 10347
  • Имею личный текст
    • Просмотр профиля
    • E-mail
Re: ОУ на рассыпухе - это очень просто
« Ответ #28 : Февраля 26, 2015, 01:56:18 pm »
Дядька, а не худо бы эту схему запостить здесь же (?)
... да, и в чем же мы должны были убедиться, как-то непонятно?
Готов подписаться под каждым своим словом

Uncle_Cherry

  • Сообщений: 5237
  • GTLab - forever
    • Просмотр профиля
    • E-mail
Re: ОУ на рассыпухе - это очень просто
« Ответ #29 : Февраля 26, 2015, 02:26:27 pm »
Цитировать
Дядька, а не худо бы эту схему запостить здесь же (?)
... да, и в чем же мы должны были убедиться, как-то непонятно?
Я думал, что в гугле все это легко увидят.

Но раз так - запощу схему каскада, и ее отличия от классического операционника.

Только, ребята, извините. Попозже, я сейчас занят.
А в достоинствах сами убедитесь, как только спаяете. Два транзистора (любых) и несколько резисторов.
Вот потом и будем разговаривать. ;)
Время подобно змее, укусившей свой хвост

new_man

  • Сообщений: 2053
  • GtLab.Net
    • Просмотр профиля
    • E-mail
Re: ОУ на рассыпухе - это очень просто
« Ответ #30 : Февраля 26, 2015, 02:51:06 pm »
Цитировать
Немного о подробностях входного каскада Small Stone.

Ну да. Это собственно дифкаскад (часть, необходимая для операционника отрезана).
Достоинства:
Любые БТ без подбора работают одинаково.
Минимум деталей - меньше некуда.
В оригинале - коэффициент передачи 2:1. Можно сделать и повторитель (видел примеры). Дальше дергаться не стоит.
Ворота сигнала - практически равны напряжению питания.
Ограничение мягкое (привет Ператрону!)
Ну что еще сказать?
Думаю, я вас убедил. ;)

Что за развод караула? Обычный двухкаскадный усилитель с ООС подать как какое-то сокровище неоцененное. Ууууу, флуд!

Uncle_Cherry

  • Сообщений: 5237
  • GTLab - forever
    • Просмотр профиля
    • E-mail
Re: ОУ на рассыпухе - это очень просто
« Ответ #31 : Февраля 26, 2015, 03:05:53 pm »
Спаяй, и прощупай.
А потом будет "развод караула".

Я этих "караулов" развел по жизни немало.
Время подобно змее, укусившей свой хвост

TrueVAL

  • Сообщений: 653
  • GtLab.Net forever!
    • Просмотр профиля
    • E-mail
Re: ОУ на рассыпухе - это очень просто
« Ответ #32 : Февраля 26, 2015, 05:30:12 pm »
 DDD, для тяжелых стилей, да и для всех других, неправильно делать фильтр второго порядка с частотой 950Гц. Так вы уменьшаете сустейн нот в районе 24-го лада, это примерно 1.3кГц, и флажолеты тоже звучать не будут как надо. Лучше в ООС один конденсатор поставить и уменьшить входной резистор до 100кОм. Тогда просто резонансный горб датчика срежется и будет нормальный спад по ВЧ с 1.5кГц. Регулировать усиление правильнее резистором в цепи ООС. При уменьшении усиления будет расширяться полоса на ВЧ, а на НЧ начнет появляться полка - прямо ламповая классика!
 И шумы посмотрите все-таки. В Микрокапе это же можно? А то, боюсь, резисторы 120кОм дадут лишних 45нВ на корень из 1Гц.

OlegFX

  • Сообщений: 5097
    • Просмотр профиля
Re: ОУ на рассыпухе - это очень просто
« Ответ #33 : Февраля 27, 2015, 01:02:35 am »
Цитировать
DDD, для тяжелых стилей, да и для всех других, неправильно делать фильтр второго порядка с частотой 950Гц. Так вы уменьшаете сустейн нот в районе 24-го лада, это примерно 1.3кГц, и флажолеты тоже звучать не будут как надо.
Тем не менее, так делают поголовно все - как большие фирмы, так и всякие бутиковые конторы. Как Металзон появился, так эти 950-1000 Гц и не теряют актуальности. Практически, сустейн совсем не уменьшается. Кстати, этот фильтр предназначен, прежде всего, для подчёркивания акцента при щипке/ударе медиатором, что даёт четкую атаку даже в самых быстрых пассажах. А ещё этот фильтр круто режет всё, что выше 1 кГц, а это в некоторой степени убивает тембр самой гитары, поэтому часто невозможно понять, на какой гитаре играют. Ну, специфика у них такая.
А в схеме из #25 срез ВЧ не более 6 дБ/окт, поэтому тут особо не стоит беспокоится ни о сустейне, ни о гармониках самОй гитары. 

Цитировать
Регулировать усиление правильнее резистором в цепи ООС. При уменьшении усиления будет расширяться полоса на ВЧ, а на НЧ начнет появляться полка - прямо ламповая классика!
Да, это классика, плюсую. (Правильней будет "между инв. вх и выходом", т.к. в сабже пот находится также в цепи ООС, только "с другой стороны"). Кстати, металзон-type примочки совершенно невыносимо звучат на малых гейнах, т.к. срез ВЧ всегда максимален. Он, этот гейн, регулируется вообще в другом каскаде.

Цитировать
И шумы посмотрите все-таки. В Микрокапе это же можно? А то, боюсь, резисторы 120кОм дадут лишних 45нВ на корень из 1Гц.
Эти резисторы по переменке шунтируются потенциометром гейн. Поэтому, чем больше гейн, тем меньше будет вклад шума этой цепочки в общий шум. Кажется, автор упоминал об этом. Если промоделировать, то будет чётко видно, что приведённый ко входу шум падает быстрее, чем растёт гейн. Хотя выходной шум, конечно же, растёт с ростом гейна. Кстати, именно на этом моменте споткнулся Ператрон, критикуя схему:
Цитировать
К малому шуму полевика с закороченным входом добавляется шум высокоомной цепи ООС на всё том же инвертирующем входе. С шумовой точки зрения всё едино - где стоит высокоомная цепь.
Напомню, речь шла о сравнении сабжа с его схемой Е20, на входе которой стоит последовательный R 100 кОм, всецело определяющий высокий шум всей схемы (40 нВ/^Гц, а с учётом шума тока БТ - под сотню). Иначе говоря, в отличие от сабжа, в его схеме приведённое ко входу напряжение шума постоянно высокое. Глобально, в схеме на ОУ в неинверт. включении легко обеспечивается большое R_вх. без роста избыточных шумов, плюс, цепи регулир. усиления отвязаны от входа. В общем, для чувствительных схем такое включение ОУ предпочтительней.
« Последнее редактирование: Февраля 27, 2015, 02:20:32 am от olegfx »

DDD

  • Сообщений: 10347
  • Имею личный текст
    • Просмотр профиля
    • E-mail
Re: ОУ на рассыпухе - это очень просто
« Ответ #34 : Февраля 27, 2015, 05:09:59 am »
Добавлю, что сабжевое включение регулятора гейна позволяет снижать относительное усиление низких частот при общем увеличении гейна, что уменьшает запирание каскадов при сильной атаке на басах и в подобных случаях.
И, самое главное: предложенная схема ОУ является своего рода "болванкой", которую можно использовать в разных схемных решениях, и легко оптимизировать её под разные требования. Простота и гибкость её схемного решения позволяют делать это быстро и без проблем.
Вместе с тем, следует помнить, что всё имеет свою цену, и за всё нужно платить.
Например, улучшение шумовых характеристик схемы потребует увеличения тока покоя, равно как и увеличение нагрузочной способности по выходу, и т.п.
Можно, конечно, заняться усовершенствованием самого ОУ в плане, скажем, усложнения выходного каскада и т. п., но это уже выходит за рамки моих интересов, да и вообще ИМХО теряет смысл, т.к. потребует усложнения схемы, а потому нафик не надо.
У предложенной схемы ОУ, как мне кажется, есть еще парочка неожиданных свойств, которые я на днях проверю и доложу результаты.
Готов подписаться под каждым своим словом

DDD

  • Сообщений: 10347
  • Имею личный текст
    • Просмотр профиля
    • E-mail
Re: ОУ на рассыпухе - это очень просто
« Ответ #35 : Февраля 27, 2015, 08:12:57 am »
Одну интересную фишку проверил:
Сабж ЛИНЕЙНО работает С ОТРИЦАТЕЛЬНЫМИ ВХОДНЫМИ НАПРЯЖЕНИЯМИ (!) ПРИ ПИТАНИИ +9 ВОЛЬТ.
Это достаточно редкое свойство, которому можно найти заморочные применения, даже в гитарной технике.
Например, можно контролировать напряжение батарейки смещения в ламповых усилителях, или подключать звукосниматель без разделительного конденсатора (последнее возможно в большинстве схем на ПТ, но не с полевыми ОУ)
Я помню только про один операционник, который при однополярном положительном питании может обрабатывать по входу отрицательные сигналы, да и то не ниже минус 0,6 Вольт (если не ошибаюсь).
Это какой-то AD8XX или AD6XX, точно не помню, но удивлялся этому его свойству.
На верхней картинке показана схема испытаний, на нижней - зависимость выходного напряжения от входного.
На графике видно, что линейный диапазон выходного напряжения соответствует напряжениям входа от минус 1.7 Вольт до плюс 1.5 Вольт.



« Последнее редактирование: Февраля 27, 2015, 09:39:03 am от DDD »
Готов подписаться под каждым своим словом

access777

  • Сообщений: 691
  • GtLab.Net forever!
    • Просмотр профиля
    • E-mail
Re: ОУ на рассыпухе - это очень просто
« Ответ #36 : Февраля 27, 2015, 09:59:17 am »
А можно ли на базе этой фичи сделать SAGE ?

DDD

  • Сообщений: 10347
  • Имею личный текст
    • Просмотр профиля
    • E-mail
Re: ОУ на рассыпухе - это очень просто
« Ответ #37 : Февраля 27, 2015, 10:30:50 am »
Цитировать
А можно ли на базе этой фичи сделать SAGE ?
Коллега, с Вашим умением грех такое спрашивать  :)
Хотя, наверное, смысла не имеет по ряду показателей. Элементарный полевичок там будет лучше, насколько я помню про SAGE.
« Последнее редактирование: Февраля 28, 2015, 08:25:46 am от DDD »
Готов подписаться под каждым своим словом

new_man

  • Сообщений: 2053
  • GtLab.Net
    • Просмотр профиля
    • E-mail
Re: ОУ на рассыпухе - это очень просто
« Ответ #38 : Марта 13, 2015, 04:18:39 pm »
Еще применение гибридного "ДК".

1. Если в каскаде на jFET конденсатор в истоке нежелателен. Ставим тогда "ДК", подбираем делитель на базу биполяра под нужный режим. Входное сопротивление npn со стороны эмиттера на порядок меньше, чем сопротивление откр. канала jFET, потери усиления каскада почти не произойдет.

2. Эмуляция "кривого" солдановского каскада на jFET. Обычно схемотехнику оного повторяют не заморачиваясь: 39К в исток, 100К в сток. И при напряжении 9В получается вполне себе линейный каскад с минимальным усилением. На истоковом резисторе падает 0,7-1 В, на стоковом 1,8-2,5 В. Ламповый же каскад работает почти как инвертирующий диод, одна полуволна просто не пропускается.