Автор Тема: Booster из разных схем  (Прочитано 7574 раз)

0 Пользователей и 1 Гость просматривают эту тему.

Можаев

  • Сообщений: 562
  • Вот она какая
    • Просмотр профиля
    • E-mail
Booster из разных схем
« : Февраля 15, 2018, 11:39:49 pm »
Когда ко мне обратились с предложением спаять эту штуковину, то притащили кучу разных схем, выуженных из паутины. Какую бы выбрали Вы?





« Последнее редактирование: Марта 22, 2026, 09:54:41 am от Thorn »
Создатель МС-ПЕРЕГРУЗ

Можаев

  • Сообщений: 562
  • Вот она какая
    • Просмотр профиля
    • E-mail
Re: Booster из разных схем
« Ответ #1 : Февраля 15, 2018, 11:59:40 pm »
Эту дали пощупать
Создатель МС-ПЕРЕГРУЗ

DDD

  • Сообщений: 10347
  • Имею личный текст
    • Просмотр профиля
    • E-mail
Re: Booster из разных схем
« Ответ #2 : Февраля 16, 2018, 02:55:59 am »
А что не в своем разделе?
Готов подписаться под каждым своим словом

Можаев

  • Сообщений: 562
  • Вот она какая
    • Просмотр профиля
    • E-mail
Re: Booster из разных схем
« Ответ #3 : Февраля 16, 2018, 03:17:46 am »
Пообщаться захотелось ;)
Создатель МС-ПЕРЕГРУЗ

DDD

  • Сообщений: 10347
  • Имею личный текст
    • Просмотр профиля
    • E-mail
Re: Booster из разных схем
« Ответ #4 : Февраля 16, 2018, 11:50:51 am »
А вдруг забанят за нарушение Сухаревской конвенции?
Готов подписаться под каждым своим словом

Можаев

  • Сообщений: 562
  • Вот она какая
    • Просмотр профиля
    • E-mail
Re: Booster из разных схем
« Ответ #5 : Февраля 16, 2018, 01:01:16 pm »
Могут, так что лучше по существу.
Создатель МС-ПЕРЕГРУЗ

Добрый Кот

  • Global Moderator
  • *****
  • Сообщений: 1030
  • GtLab.Net forever!
    • Просмотр профиля
    • E-mail
Re: Booster из разных схем
« Ответ #6 : Февраля 16, 2018, 03:29:48 pm »
Цитировать
Могут, так что лучше по существу.

Бустер эхоплекс слушал с ламповым плекси. И усиление приличное и по тембру имхо соответствует скажем так общему духу звучания твоих примочек.

Версия 9в. Высокоомный делитель соответствует вых.сопр. реального ленточного дилея откуда выдран бустер. Говорят фишка в том числе в нём.


Можаев

  • Сообщений: 562
  • Вот она какая
    • Просмотр профиля
    • E-mail
Re: Booster из разных схем
« Ответ #7 : Февраля 17, 2018, 02:36:09 am »
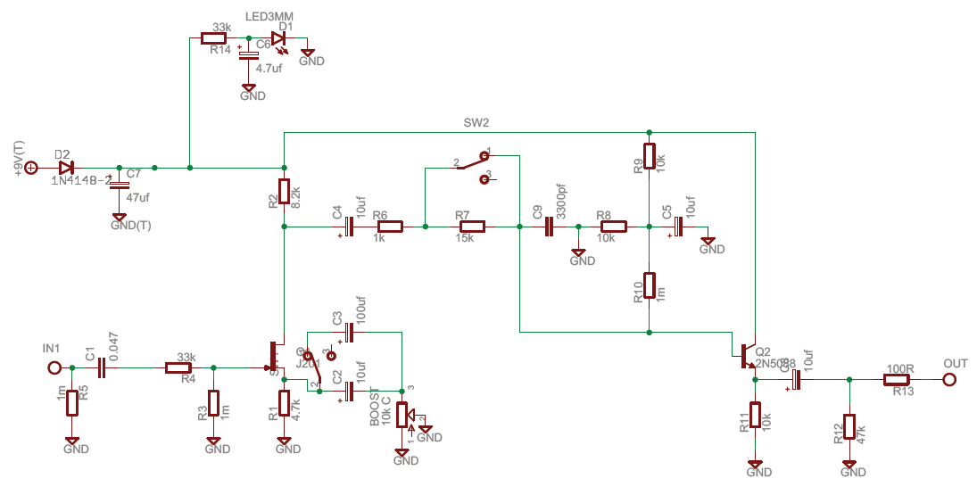
Ну в общем получилась вот такая схема.
Почти как у Доброго Котэ :)
Здесь семплы
https://yadi.sk/d/qhKJ81ml3SV3sN
https://yadi.sk/d/iPxyaTY93SV3mr
« Последнее редактирование: Февраля 21, 2018, 02:55:31 am от SM »
Создатель МС-ПЕРЕГРУЗ

DDD

  • Сообщений: 10347
  • Имею личный текст
    • Просмотр профиля
    • E-mail
Re: Booster из разных схем
« Ответ #8 : Февраля 17, 2018, 08:01:24 am »
Шумная схема, бесполезно жрущая батарею.
Проигнорирована оптимизация по шумам и току потребления.
Смахивает на очередную порцию флуда (?)
Готов подписаться под каждым своим словом

Добрый Кот

  • Global Moderator
  • *****
  • Сообщений: 1030
  • GtLab.Net forever!
    • Просмотр профиля
    • E-mail
Re: Booster из разных схем
« Ответ #9 : Февраля 17, 2018, 09:27:48 am »
Цитировать
Смахивает на очередную порцию флуда (?)

Довольно странное замечание от человека, который дважды нафлудил тут и открыл стопицот тем фузов в попытках за уши вытянуть активность форума из пропасти.
Thumbs down!
« Последнее редактирование: Февраля 17, 2018, 09:28:57 am от kote »

Peratron

  • Сообщений: 13579
  • GTLab - forever!
    • Просмотр профиля
    • E-mail
Re: Booster из разных схем
« Ответ #10 : Февраля 17, 2018, 11:15:21 am »
Цитировать
Шумная схема, бесполезно жрущая батарею.
С какой радости она будет шуметь?!
1 мА потребления - это несколько сотен часов работы.
Она скорей от саморазряда сдохнет...
Схемотехническая мантра: титцешенкохоровицехилл. Повторять до просветления...

Можаев

  • Сообщений: 562
  • Вот она какая
    • Просмотр профиля
    • E-mail
Re: Booster из разных схем
« Ответ #11 : Февраля 17, 2018, 12:13:06 pm »
Схема реализована в двух примочках для знакомых гитаристов по их заказу. Оба используют её с ПЕРЕГРУЗАМИ и отмечают очень маленький уровень шума. У одного встроена в гитару.

« Последнее редактирование: Марта 22, 2026, 09:57:17 am от Thorn »
Создатель МС-ПЕРЕГРУЗ

Можаев

  • Сообщений: 562
  • Вот она какая
    • Просмотр профиля
    • E-mail
Re: Booster из разных схем
« Ответ #12 : Февраля 20, 2018, 03:00:00 am »
Если обсуждение закончилось, заношу результаты в архив(моего имени) :)
Создатель МС-ПЕРЕГРУЗ

OlegFX

  • Сообщений: 5097
    • Просмотр профиля
Re: Booster из разных схем
« Ответ #13 : Февраля 20, 2018, 07:42:37 am »
33 кОм в затвор - совершенно бессмысленный. Ну, совместно с ёмкостями ПТ получается какой-то там ФНЧ 1/2 МГц-а. А вот шумят эти 33 кОм 23 нВ/^Гц, что хуже, чем у TL072 (18 нВ). Я бы не назвал это "очень маленький уровень шума". Если бы это было платой за какое-то преимущество /свойство, то можно было бы закрыть на это глаза. А так - смысла ноль. Достаточно включть 2...5 кОм и сотню пФ на землю.
Очень прикольный выходной рег. тона, я такого ешё не встречал. Или просто не узнаЮ.
« Последнее редактирование: Февраля 20, 2018, 08:15:43 am от olegfx »

Можаев

  • Сообщений: 562
  • Вот она какая
    • Просмотр профиля
    • E-mail
Re: Booster из разных схем
« Ответ #14 : Февраля 20, 2018, 07:54:07 am »
Очень прикольный выходной рег. тона, я такого ешё не встречал. Или просто не узнаЮ.
На верху есть схема на холсте в клеточку рукотворная. От туда почерпнул мысли.
« Последнее редактирование: Февраля 20, 2018, 07:57:49 am от SM »
Создатель МС-ПЕРЕГРУЗ

OlegFX

  • Сообщений: 5097
    • Просмотр профиля
Re: Booster из разных схем
« Ответ #15 : Февраля 20, 2018, 08:10:39 am »
Ага, вижу. А как оно "на зуб"? Эффективность регулировки, то есть.
« Последнее редактирование: Февраля 20, 2018, 08:17:10 am от olegfx »

new_man

  • Сообщений: 2053
  • GtLab.Net
    • Просмотр профиля
    • E-mail
Re: Booster из разных схем
« Ответ #16 : Февраля 20, 2018, 09:36:29 am »
По сравнению с классическим треблбустером все приведенные схемы не давят низы.
Что несколько странно...

OlegFX

  • Сообщений: 5097
    • Просмотр профиля
Re: Booster из разных схем
« Ответ #17 : Февраля 20, 2018, 10:38:20 am »
Цитировать
По сравнению с классическим треблбустером все приведенные схемы не давят низы.
Что несколько странно...
В схеме Сергея уменьшить 180 кОм раз в 10 - будет давить.

Можаев

  • Сообщений: 562
  • Вот она какая
    • Просмотр профиля
    • E-mail
Re: Booster из разных схем
« Ответ #18 : Февраля 20, 2018, 12:38:30 pm »
Регулировки довольно эффективные.
Кстати с басухой отлично работает.
Создатель МС-ПЕРЕГРУЗ