Автор Тема: Ремонт дилэя LINE6 DL4  (Прочитано 3414 раз)

0 Пользователей и 1 Гость просматривают эту тему.

Denn

  • Global Moderator
  • *****
  • Сообщений: 14277
  • είμαι ο μουσικός και ο ραδιομηχανίκός
    • ICQ клиент - 322153053
    • Просмотр профиля
    • E-mail
Ремонт дилэя LINE6 DL4
« : Июня 14, 2015, 04:18:56 pm »
Камрады, может кто-то в теме или у кого-то в данный момент есть разобранный LINE6 DL4. Пришёл в ремонт с выпаянным компонентом D16, предположительно это стабилитрон:





Без него питание не попадает на схему. На клеммах недостающей детальки меряется 6,2 Вольта.

Может кто в курсе, что там должно стоять?
« Последнее редактирование: Июня 14, 2015, 04:24:18 pm от Denn »
Не говорите что мне делать, и я не скажу куда Вам идти.

Лучшее решение из возможных - самое простое. И наоборот.

Прежде чем судить

KSG

  • Сообщений: 5766
  • GtLab.Net forever!
    • Просмотр профиля
    • E-mail
Re: Ремонт дилэя LINE6 DL4
« Ответ #1 : Июня 14, 2015, 07:36:38 pm »
Судя по символу, это диод Шутки.
Практика - критерий истины

Denn

  • Global Moderator
  • *****
  • Сообщений: 14277
  • είμαι ο μουσικός και ο ραδιομηχανίκός
    • ICQ клиент - 322153053
    • Просмотр профиля
    • E-mail
Re: Ремонт дилэя LINE6 DL4
« Ответ #2 : Июня 15, 2015, 10:00:16 am »
@ KSG

Возможно.

Похоже таки придётся заморочиться снять схему входной части БП, разобраться как она работает, может тогда прояснится.
Не говорите что мне делать, и я не скажу куда Вам идти.

Лучшее решение из возможных - самое простое. И наоборот.

Прежде чем судить

Слава

  • Сообщений: 405
  • GTLab - forever!
    • ICQ клиент - 244222247
    • Просмотр профиля
    • E-mail
странно...вроде нет арабских корней, а отверстия на плате сверлю справа налево...

Denn

  • Global Moderator
  • *****
  • Сообщений: 14277
  • είμαι ο μουσικός και ο ραδιομηχανίκός
    • ICQ клиент - 322153053
    • Просмотр профиля
    • E-mail
Re: Ремонт дилэя LINE6 DL4
« Ответ #4 : Июня 15, 2015, 10:31:36 am »
@ Слава

Спасибо огромное!  [smiley=thumbsup.gif]
Не говорите что мне делать, и я не скажу куда Вам идти.

Лучшее решение из возможных - самое простое. И наоборот.

Прежде чем судить

Denn

  • Global Moderator
  • *****
  • Сообщений: 14277
  • είμαι ο μουσικός και ο ραδιομηχανίκός
    • ICQ клиент - 322153053
    • Просмотр профиля
    • E-mail
Re: Ремонт дилэя LINE6 DL4
« Ответ #5 : Июня 15, 2015, 10:35:49 am »
Если ссылка "сгниёт", а кому-то понадобится, то перевыложил к себе:

Не говорите что мне делать, и я не скажу куда Вам идти.

Лучшее решение из возможных - самое простое. И наоборот.

Прежде чем судить

Denn

  • Global Moderator
  • *****
  • Сообщений: 14277
  • είμαι ο μουσικός και ο ραδιομηχανίκός
    • ICQ клиент - 322153053
    • Просмотр профиля
    • E-mail
Re: Ремонт дилэя LINE6 DL4
« Ответ #6 : Июня 15, 2015, 10:50:00 am »
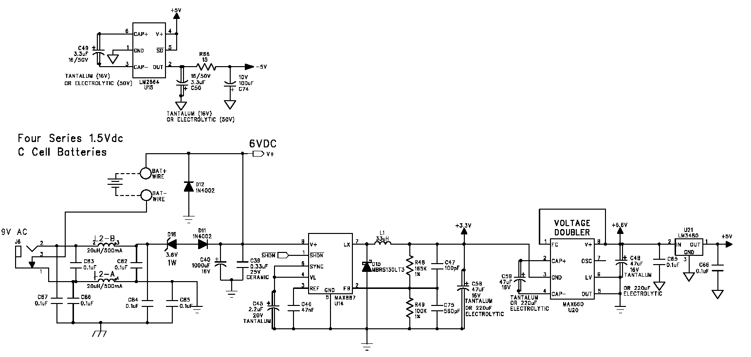
Господи, какой же изврат с питанием придумал разработчик!

Нестандартный адаптер на переменку, причём не на 6в, а на 9в, которые тут же уменьшаем до требуемых 6в с помощью... стабилитрона! Далее 6в уменьшаем до 3в, а затем поднимаем вновь до 6в, из которых делаем 5в!!! Из которых ещё делаем минус 5в. Разраб красава  :)
Не говорите что мне делать, и я не скажу куда Вам идти.

Лучшее решение из возможных - самое простое. И наоборот.

Прежде чем судить

Bpjkznjh

  • Гость
Re: Ремонт дилэя LINE6 DL4
« Ответ #7 : Июня 15, 2015, 01:58:00 pm »
Вообще - да, конкретно "китайская схемотехника", ещё и ОППВ...

Denn

  • Global Moderator
  • *****
  • Сообщений: 14277
  • είμαι ο μουσικός και ο ραδιομηχανίκός
    • ICQ клиент - 322153053
    • Просмотр профиля
    • E-mail
Re: Ремонт дилэя LINE6 DL4
« Ответ #8 : Июня 15, 2015, 02:09:15 pm »
Зато феньшуёвый EMI-фильтр на входе питания! Правда, в реальной конструкции вместо дросселей запаяны перемычки  :-/
Не говорите что мне делать, и я не скажу куда Вам идти.

Лучшее решение из возможных - самое простое. И наоборот.

Прежде чем судить

OlegFX

  • Сообщений: 5097
    • Просмотр профиля
Re: Ремонт дилэя LINE6 DL4
« Ответ #9 : Июня 15, 2015, 03:25:07 pm »
Я думаю, мы имеем дело не с чистой схемотехникой. Возможно, сначала (или в другой их схеме) были какие-то напряжения, затем они перешли на другой адаптер и, плюс к этому, им понадобилось ещё одно питающее напряж. для какого-то там чипа. Вот, они быстренько и допилили старую схему.
Если проектировать всё с нуля, то, разумеется, это глупость. Возможно, они слепо следовали каким-то аппликейшн ноутам по DC/DC чипам без включения головы - 3,3 получаем из 6-ти, 6,6 получаем удваиванием, анлог 5В - LDO-стаб. Ну, и т.п.
Вариант лоббирования интересов производителя чипов (Maxim) с "забиванием" в проект кучи ненужных деталей для последующего отката (как у нас) я не рассматриваю, хотя, вот, озвучил.
« Последнее редактирование: Июня 15, 2015, 10:48:26 pm от olegfx »