Автор Тема: Onboard preamp для баса на два сингла  (Прочитано 7525 раз)

0 Пользователей и 1 Гость просматривают эту тему.

Nil

  • Сообщений: 26
  • GtLab.Net forever!
    • Просмотр профиля
    • E-mail
Onboard preamp для баса на два сингла
« : Марта 26, 2010, 09:18:14 am »
Здравствуйте.
Подскажите, пожалуйста, несложную схемку onboard преампа для баса с двумя синглами, чтобы регулировка громкости каждого была отдельной.
Цель - увеличить уровень сигнала. Басист жалуется на слабый звук.  :)
Спасибо.

research

  • Гость
Re: Onboard preamp для баса на два сингла
« Ответ #1 : Марта 26, 2010, 12:08:14 pm »

Nil

  • Сообщений: 26
  • GtLab.Net forever!
    • Просмотр профиля
    • E-mail
Re: Onboard preamp для баса на два сингла
« Ответ #2 : Марта 26, 2010, 01:09:46 pm »
Спасибо !
Вопрос - такую схему нужно повесить на каждый звучок, правильно ?

Jinx

  • Сообщений: 4123
    • Просмотр профиля
    • E-mail
Re: Onboard preamp для баса на два сингла
« Ответ #3 : Марта 26, 2010, 04:23:18 pm »
Можно такую схему поставить непосредственно на выход. Т.е. уже после всех ручек тембра и громкости, которые на гитаре уже присутствуют. И вместо потенциометра впаяй резистор на 1.8к - 2.2к - получишь усиление 6 -9 Дб.
А уже сами датчики распаять на 2 громкости с уже имеющимися потцами. Получится как в лесполе в среднем положении переключателя.
Хотя можно и нагородить огород с отдельными предами к каждому звучку с последующим миксованием и ещё одним повторителем/каскадом на выходе для согласования с кабелем.
Если хочешь, чтобы что-то было сделано хорошо - сделай сам.
R2DNY

Nil

  • Сообщений: 26
  • GtLab.Net forever!
    • Просмотр профиля
    • E-mail
Re: Onboard preamp для баса на два сингла
« Ответ #4 : Марта 27, 2010, 08:04:39 am »
Спасибо большое !

Kostyan

  • Сообщений: 1442
  • GTLab - forever!
    • Просмотр профиля
    • E-mail
guitargear27/reborn amp https://vk.com/club46514558

diefet

  • Сообщений: 90
  • GtLab.Net forever!
    • Просмотр профиля
    • E-mail
Re: Onboard preamp для баса на два сингла
« Ответ #6 : Марта 28, 2010, 08:36:06 pm »
Тема с полевиками классная!
Поддерживаю!
Басс - основа ритм-секции!
Кто пробовал, что я на полевиках предложил?
Отзовись!
If I'm Here - I'm Drunk =)

Брат Пилот

  • Сообщений: 157
  • GTLab - forever!
    • Просмотр профиля
Re: Onboard preamp для баса на два сингла
« Ответ #7 : Марта 29, 2010, 12:16:47 am »
вот такое я хотел впихнуть в бас, но не решился курочить любимый инструмент.
http://www.sugardas.lt/~igoramps/article53.htm

Nil

  • Сообщений: 26
  • GtLab.Net forever!
    • Просмотр профиля
    • E-mail
Re: Onboard preamp для баса на два сингла
« Ответ #8 : Марта 30, 2010, 12:39:10 pm »
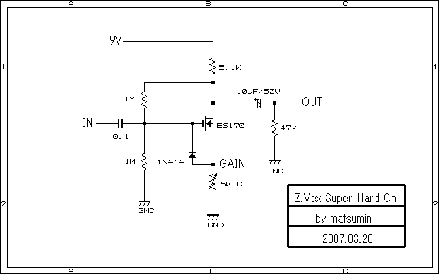
Собрал Zvex SHO.
Все номиналы и детали один в один по схеме. Транзистор вставил в панельку уже после пайки схемы навесом.
Звук есть, но без малейшего усиления. При подстроечнике на максимуме выдаёт стандартный уровень сигнала гитары.
Что бы это могло быть ?  :-[

Jinx

  • Сообщений: 4123
    • Просмотр профиля
    • E-mail
Re: Onboard preamp для баса на два сингла
« Ответ #9 : Марта 31, 2010, 12:57:01 pm »
А на минимуме? Чем меньше сопротивление переменника, тем больше усиление.
Если хочешь, чтобы что-то было сделано хорошо - сделай сам.
R2DNY

Nil

  • Сообщений: 26
  • GtLab.Net forever!
    • Просмотр профиля
    • E-mail
Re: Onboard preamp для баса на два сингла
« Ответ #10 : Марта 31, 2010, 02:57:43 pm »
На минимуме звука вообще нет.
Т.е. подстроечник работает как  регулятор громкости.

Jinx

  • Сообщений: 4123
    • Просмотр профиля
    • E-mail
Re: Onboard preamp для баса на два сингла
« Ответ #11 : Апреля 02, 2010, 12:34:50 pm »
Странно, а в промежуточных положениях?
Если хочешь, чтобы что-то было сделано хорошо - сделай сам.
R2DNY

santa

  • Сообщений: 1404
  • с помойки банки рулят, турреты нервно курят
    • Просмотр профиля
Re: Onboard preamp для баса на два сингла
« Ответ #12 : Апреля 03, 2010, 01:55:22 am »
                                                   
 надо проверить напругу  на  стоке ,

я бы немного изменил схему  настрой нижний
пот так чтобы на стоке было около 1/2 питания (4.5 вольта)  ,
а для того чтобы регулировать громкость нужен ещё один пот с конденсатором( 47 тире 100мКф)
включённым последовательно , подключи их ПАРАЛЛЕЛЬНО  поту который уже есть всхеме

теория убийца практики

slo100>slo100pt  >>  topsecret

research

  • Гость
Re: Onboard preamp для баса на два сингла
« Ответ #13 : Апреля 05, 2010, 02:43:49 pm »
Цитировать
Спасибо большое !

по уму, вместо регулировки громкости - подстроечник. и ставить бустер с выхода обычной басовой электроники. Это бустер чисто уровень поднять. Жрет архимало. Т.е.  в разрыв имеющегося гнезда ставится, и .. - профит :)

Вариантов масса, в общем-то. Но этот простой и эффективный.