Здравствуйте!
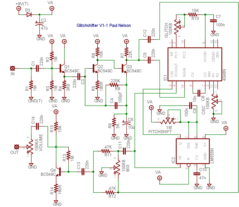
Рискнул собрать схему Glitchshifter Paula Nelsona. Она в свое время была опубликована в "Окно в Европу", кто захочет найдет этот пост. Схему далее прилагаю. На ней есть ошибка или скорей недочет - не подведено питание на МС 4046, возможно автор имел ввиду как само собой разумеющееся, в то же время на МС 555 оно подведено.
Собрал на монтажной плате, все заработало, но ..., есть один серьезный недостаток - девайс генерит в паузах. Схему проверил несколько раз - все сходиться. Возникает вопрос - наверно все ж схема недоработана.
Что касается эффекта, то он достаточно необычный. Это конечно не питчшифтер в привычном понимании, но эффект достаточно яркий. Ниже я дал ссылку на видео похожей доработанной педали - Parasit Studio "Into the Unknown" Guitar Synthesizer Deluxe. У меня звучит очень похоже, но проблема генератора в паузах. Чувствую, что схема где-то совпадает
Что я думаю по поводу доработки. Нужен пороговый шумоподавитель, блокирующий С11 с землей в паузах. Управляющий сигнал, думаю, снять с эмитера входного каскада повторителя.
Собственно, цель темы - найти схему подходящего шумодава. Предлагайте плз ваши варианты схем шумодамов. Желательно, что б она была не очень громоздкой. Понятно, что простота-качество - приоритет. Расматривается варианты переработки схемы, может можно обойтись без шумодава
Схема:

Видео педали Parasit Studio "Into the Unknown" Guitar Synthesizer Deluxe:
https://youtu.be/XNo-xFNKWdYБуду ждать Ваших предложений