Просмотр сообщений

В этом разделе можно просмотреть все сообщения, сделанные этим пользователем.


Сообщения - Booomer

Страницы: [1] 2 3
1
Приветствую. На досуге хочу собрать педаль в gainta 473, выбрал engl e530 но хочу только 2 канала. Нарисовал вот, с 1 реле. Хотелось бы услышать ваше мнения на тему схемы:)



Питание:


2
Цитировать
Гейн немного не по-энгловки нарисован, на мой взгляд. :) Там обычно последовательно с потенциометром на 100к резистор и 220к на землю.
Вот есть пара схем, тоже кто-то отрисовывал
(не помню кто делал пред по этой схеме, есть картинка печатки и фотки готового рэка)
(схема некоего Mzaar'а)

Да, похоже на то, спасибо!

Цитировать
Цитировать
Перечитайте внимательнее мое сообщение, пожалуйста.
"на выходе четверка 6п3с. С них 50вт будет сниматься."

Лучше посмотрите на преценс - вот в правильности его организации на схеме я сомневаюсь.
1. О.К., не обратил внимание на четвёрку.
2. R29 д.б 470 Ом. R32 в схемах разных производителей варьируется от 6,8 до 22К- дело вкуса. R30 и R31 обычно по 1М. Ну и движок регулятора презенс надо прицепить к R21 или С33... R36, R37 не прицеплены к смещению.

В общем взял от маршалла 800 организацию фазика и преценса:)

схему перезалил.

Думаю пора приступать к рисованию печатной платы?

3
Цитировать
Цитировать
Цитировать
начнем с блока питания -- чето там все криво -- вопервых напряжение анодное с транса фиг знает какое - надо 360 вольт  фильтры после него на 450 вольт маловато  - на 2 по 300 волть 220мкф  -- биас тоже чтото както не ахтунг....

Зачем? на выходе четверка 6п3с. С них 50вт будет сниматься. 360 анодное/270 сеточное. Биас исправил, да.
Никаких 50 Вт и в помине там не будет. Этот режим предполагает работу с токами первой сетки, чего данная схемотехника обеспечить не может. Так что ... не более 30 Вт.
 

Перечитайте внимательнее мое сообщение, пожалуйста.
"на выходе четверка 6п3с. С них 50вт будет сниматься."

Лучше посмотрите на преценс - вот в правильности его организации на схеме я сомневаюсь.

4
Цитировать
Смущает 1,5к в делителе между 2м и 3м триодом.

Спасибо.

Перезалил - правильный номинал 220К по идее

5
Цитировать
так все схемы Энглов в Инете есть  но они все фейк, кроме 530 преампа.

Вы имеете ввиду схемы с сайта енглов? Ну да - там нет цепей частот. коррекции. Но надо лучше искать. То что выложил я - это компиляция из найденного на форумах гитарного комьюнити.

По регулятору преценса - кто то может посоветовать, правильно ли отрисовал?

6
Цитировать
SF18 (на смещение) надо подключить к обмотке транса и поставить последовательно резистор где-то на 100 килоом. Регулятор смещения уменьшить до 22К приблиз. 

Ага..действительно ступил.
Перезалил обновленную схему.

Цитировать
начнем с блока питания -- чето там все криво -- вопервых напряжение анодное с транса фиг знает какое - надо 360 вольт  фильтры после него на 450 вольт маловато  - на 2 по 300 волть 220мкф  -- биас тоже чтото както не ахтунг....

Зачем? на выходе четверка 6п3с. С них 50вт будет сниматься. 360 анодное/270 сеточное. Биас исправил, да.

Цитировать
Так в нэте фэйк один.

Ну а где ж еще доставать) серфинг инета находит вполне, с виду, жизнеспособные схемы. В частности Zloy и Empu выкладывали. +на гитаргиаре кто то находил на зарубежных сайтах.

7
Цитировать
625 - это фаирбол который? Там же не так вроде... Откуда схема?

Да. Схема - сам рисовал, компоновка из того что по фаерболлу в нете нашел.
Не так? А как?:) С учетом того что петлю я убрал, кстати.

Цитировать
А сэмплы есть?

Пока только схему нарисовал.

8
Особенно интересует правильно ли отрисовал Presence?


9
Я решил делать так:
55-40-0-40-55 2.5А.
8в 1.5А
100в 0.01А

55в на 8 ом, 40в на 4 ома включать.

Ток 2.5А - планирую что на пиках сигнала будут отрабатывать емкости. Поэтому транс номинально не дает максимально потребляемую.

По хорошему транс должен 4А давать.

10
Печатка под преамп


11
Цитировать
А не мог бы кто-нибудь из знатоков прокомментировать схему защиты АС, представленной в первом посте? Может есть еще какие варианты реализации защиты АС?

Можно на рассыпухе. От усилка Lynx говорят хорошая. Но микруха эта вроде заменяется много транзисторов.

нашел схемку

12
Цитировать
Здраствуйте еще один вопрос:нужен 100ватный оконечник для Alembic f2b, прошу совета, подойдет ли такой усилитель из набора МАСТЕР КИТ nf406  http://www.masterkit.ru/main/set.php?code_id=171083 ;   В такой связке: Alembic f2b + NF406 + Celestion BL10-100 и если надо какие изменения произвести

Очень надеюсь на бистрый и исчерпывающий ответ!

Должно работать вполне. только за 1500 руб это уныло.

13
Задача:
Собрать не очень сложный басовый усилитель типа "голова" мощностью 250вт, лампово-транзисторный.

Регулировки:
гейн, мастер, 5 полос эквалайзера
Органы управления:
вкл/выкл питания, on/off standby
Индикация:
лампочка на передней панели (красная) горящая во время работы усилителя
Входы:
1 для активных зв. 1 для пассивных зв.

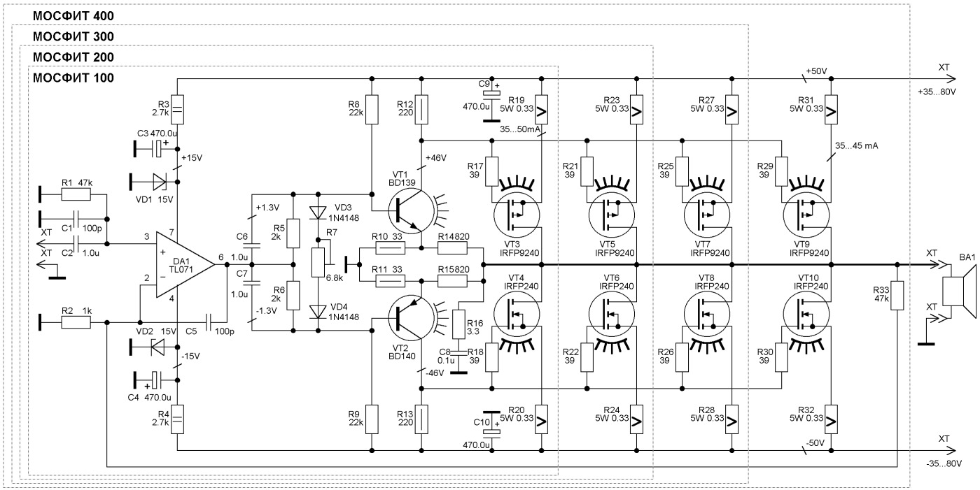
Планируемая реализация:

Блок-схема:


Схема оконечника:


Статья об оконечнике:
http://www.interlavka.narod.ru/nabor/nabmosfit.htm

Схема защиты АС:


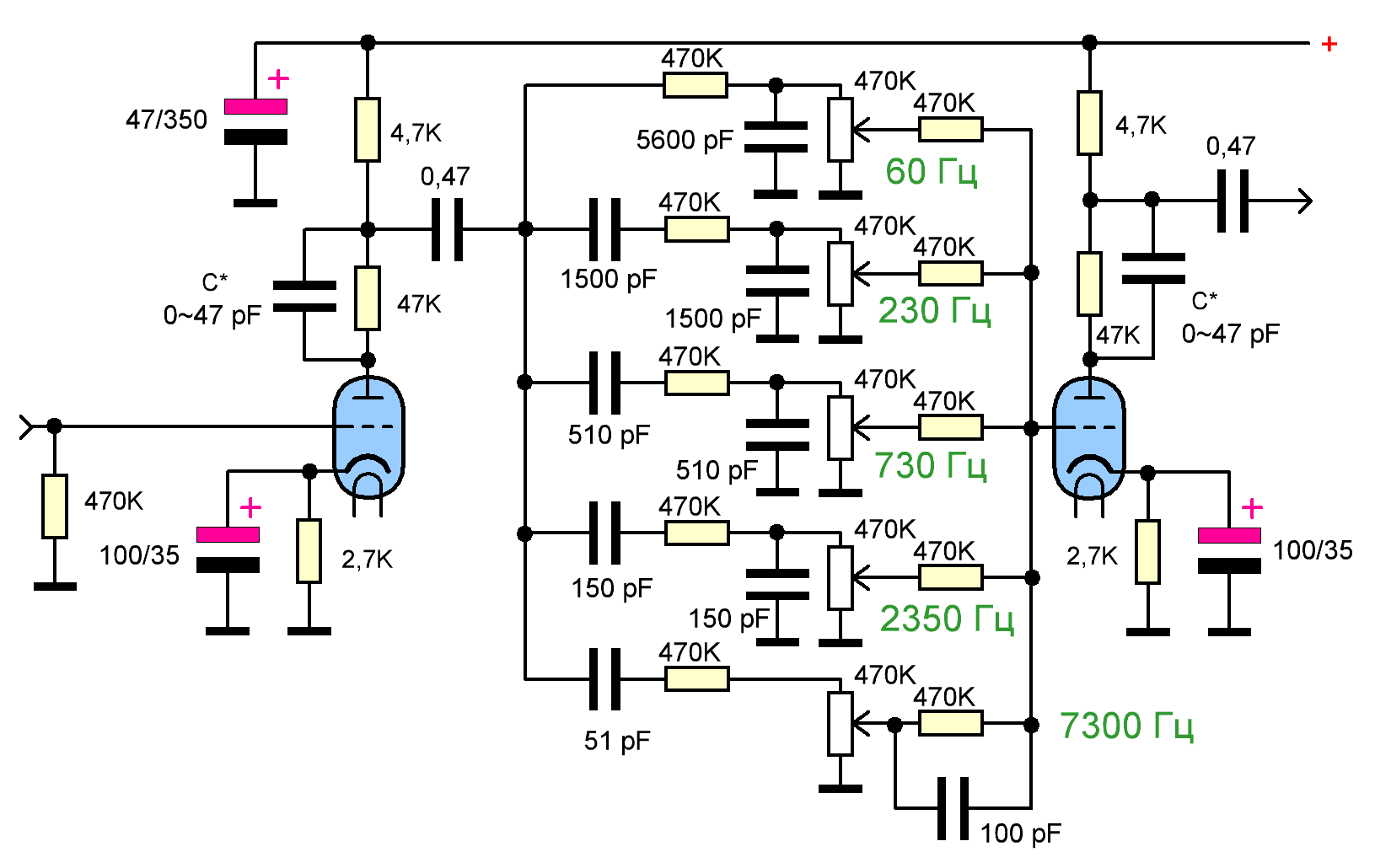
Схема предусилителя - вот тут то и возникают вопросы, кто то может подсказать как рассчитать пассивный пятиполосный эквалайзер под частоты:
LOW
center frequency: 40 Hz; level: ±16 dB
LOW MID
center frequency: 360 Hz, level: ±16 dB
HIGH MID
center frequency: 800 Hz, level: ±16 dB
HIGH
center frequency: 10 kHz, level: ±16 dB

В общем именно по вопросу эквалайзера пассивного между триодами и прошу помощи общественности - где можно найти расчет или подскажите умные мысли)

Конструктивно - будет плата предусилителя, переменники в ней, УМ крепиться прямо на радиатор, радиатор сверху шасси, плата УМ получается под шасси. Трансформатор питания сверху шасси.

14
А я думал полевик для согласования сопротивлений будет...как думаете? Он там повторителем включен жеж.\

Делитель после sw1.1 на сетке четвертого триода..или то не оно?

Так что там с наиб сопротивлением? не совсем понял)

Ну а на 1 печатке - это ж удобнее

15
Ага, перезалил схемку. Да, гейн пожалуй надо переделать - а подгружаться особо не будет т.к. там делитель есть после клина. Чего то я подумал сначало что раз гейн то пусть только на перегрузе будет, но изменю.

Да, петля тут для преампов скорее - не хочу городить еще один триод. Скорее это не сенд и ретурн а преамп аут и лайн ин:)

16
Нарисовал вот такую схемку, как вам?



И печатку к ней. Все на плате кроме ламп:


17
Ооо..фотки моих шасси. А я думал уж потерял контакты ваши.

18
Аа, понимаю. Тем не менее Evgen понадобился:)

2 THRASH я 0.315 мотаю что бы с запасом
0.1 маловат - если хочется нормальную полосу с низу получить и при этом ложить изоляцию послойно.

19
Да, на ОСМ016.

Как раз 12.5 квадратов и 160вт вполне достаточно для 50вт гитарника. Цена за такой трансик 300 грн будет, вторичка 4 и 8 ом.


Для удобства продублировал вам в ЛС сообщение.

20
Это в Украине! Могу высылать по Украине почтой или Автолюксом, например. Гарантию..ну год работать будет точно как у всех ;D

А вообще я могу изготовить, выслать, проверишь и если все устроит оплатишь, если нет - вернешь :)

Страницы: [1] 2 3