Автор Тема: Свистит El Grande Bass Fuzz  (Прочитано 2142 раз)

0 Пользователей и 1 Гость просматривают эту тему.

RebelsLG

  • Сообщений: 690
  • GTLab - forever!
    • ICQ клиент - 460498877
    • Просмотр профиля
    • E-mail
Свистит El Grande Bass Fuzz
« : Марта 14, 2014, 07:04:38 am »
Привет всем!

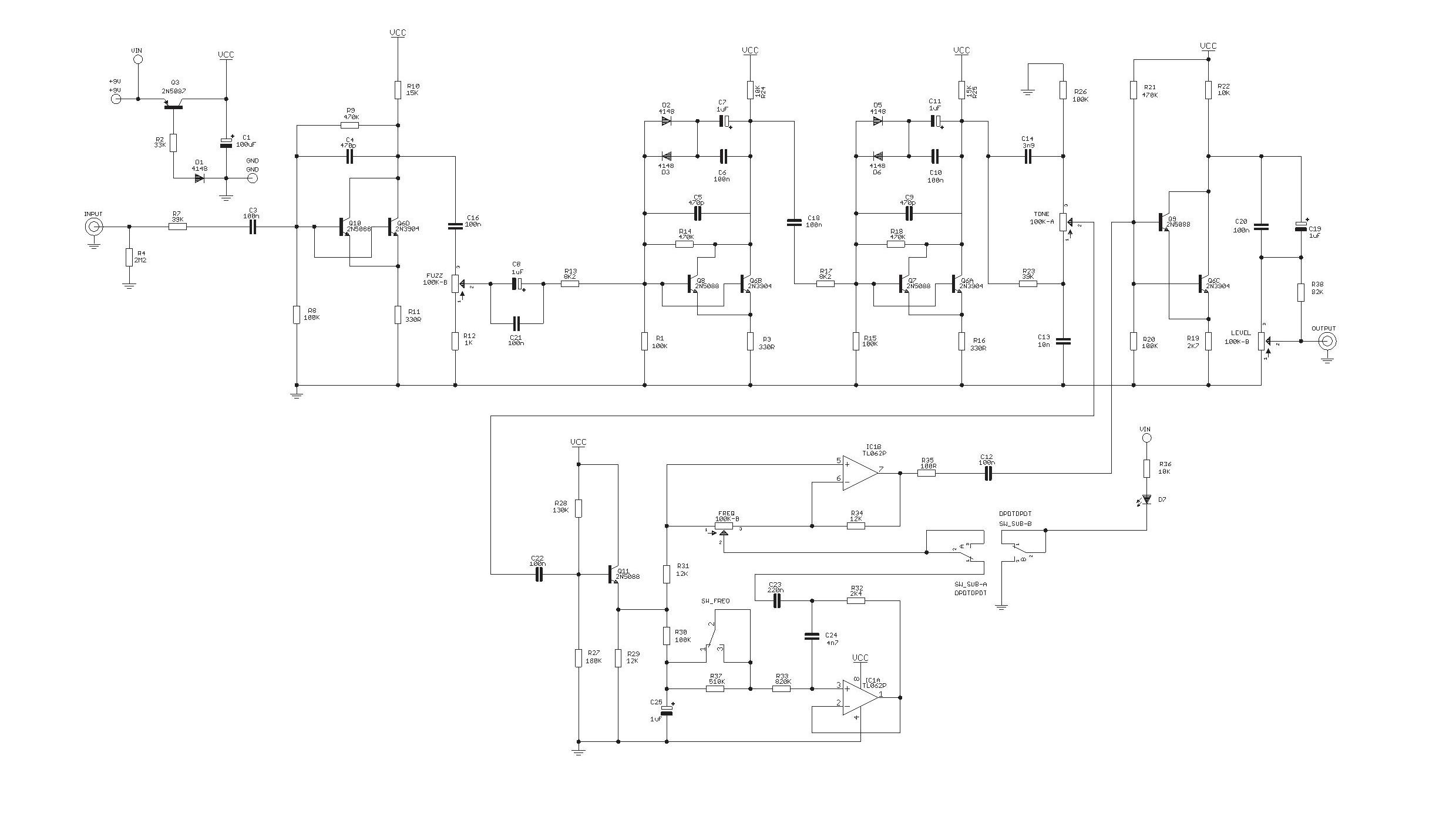
Решил отремонтировать сей девайс. Изначально педалька не работала вообще. Как выяснилось выгорел транзистор Q3. После замены (на аналог BC857) фуз заработал но возникает ВЧ генерация на частоте 1кГц сразу после подачи питания (пробовал и от кроны и от стабилизированного БП). Генерация срывается включением переключателя Deep (sw_sub по схеме), либо кратковременным касанием пальцем руки или конденсатором малой емокости контактов данного переключателя группы А (SW_SUB-A). После этой процедуры генерация не появляется до момента выключения питания. Не нажатии кнопки вкл/выкл, а именно отключения питания!. Т.е. физического отсоединения кроны или БП. При последующем подсоединении источника питания ситуация повторяется.

По замерам признаки генерации наблюдаются начиная с узла коллектора транзистора Q7 (на базе все чисто) и далее по схеме. При этом на базе Q11 амплитуда явно меньше. На окрас свиста ручка "Fuzz" не влияет никак. Влияет естественно "Tone" и "Level".

Мне не понятно одно - если генерация срывается вмешательством в "обвязку" операционника это ИМХО указывает на возникновения генерация именно в этой части схемы. Тогда откуда она присутствует на базе Q11?

Схему прикрепляю.


KSG

  • Сообщений: 5766
  • GtLab.Net forever!
    • Просмотр профиля
    • E-mail
Re: Свистит El Grande Bass Fuzz
« Ответ #1 : Марта 14, 2014, 07:32:19 am »
Похоже на паразитную ОС через питание. Поскольку все каскады объединены шиной VCC, напрашивается потеря ёмкости C1 100 мкФ.
Практика - критерий истины

RebelsLG

  • Сообщений: 690
  • GTLab - forever!
    • ICQ клиент - 460498877
    • Просмотр профиля
    • E-mail
Re: Свистит El Grande Bass Fuzz
« Ответ #2 : Марта 14, 2014, 08:52:36 am »
C1 пробовал менять - не помогает.

RebelsLG

  • Сообщений: 690
  • GTLab - forever!
    • ICQ клиент - 460498877
    • Просмотр профиля
    • E-mail
Re: Свистит El Grande Bass Fuzz
« Ответ #3 : Марта 14, 2014, 09:23:16 am »
Провел эксперимент: заменил C25 на конденсатор заметно большей емкости. Дак вот в момент включения (пока C25 разряжен) генерация отсутстует. Далее, по мере его заряда она в какой то момент появляется с более низкой частоты и постепенно вырастает до прежней.

RebelsLG

  • Сообщений: 690
  • GTLab - forever!
    • ICQ клиент - 460498877
    • Просмотр профиля
    • E-mail
Re: Свистит El Grande Bass Fuzz
« Ответ #4 : Марта 14, 2014, 02:26:48 pm »
Поставил конденсатор 47p между входами IC1A. Колебания надежно срывает. На звук вроде явно не влияет.

Может все таки операционнику плохо?