Автор Тема: ЛАБОРАТОРНЫЕ ПОЛЕЗНЯШКИ: универсальный блок питания для беспаечной макетной пла  (Прочитано 6025 раз)

0 Пользователей и 1 Гость просматривают эту тему.

Peratron

  • Сообщений: 13579
  • GTLab - forever!
    • Просмотр профиля
    • E-mail
Конструкция не содержит каких-то инженерных изысков и схемотехнических откровений - просто нужная в работе вещь, которой вездесущие китайцы предложить не удосужились и потому пришлось самостоятельно разработать её для своей лаборатории.

Впрочем, может быть на рынке и есть аналогичные модули - если сообщите мне о таких, буду признателен: мне оказалось проще сделать нужное из того, что нашлось в загашнике и не рыскать по интернету в поисках изготовителя.

Коллегам по DIY-цеху этот проект предлагается из соображений экономии времени: приспичило? Просто повтори и не трать время попусту!

ПРЕАМБУЛА.

На Али имеется предложение модулей только для цифровых поделий - два канала положительного питания с переключением 3.3В/5В.


Поскольку я занимаюсь в основном аналоговой схемотехникой, то мне нужен макетник с стандартизированным двуполярным питанием от 1.2 до 15...24 В.

Крепление модуля к макетке - это правильно. Но жалко занимать макетное пространство - лучше модуль закрепить на торце.

Исходя из этих соображений и был разработан модуль своей конструкции.

СХЕМА



Поскольку требуется питание двухполярное, то адаптер содержит только трансформатор - выпрямление обеспечивается в самом модуле.

Для того, что б не иметь проблем при отладке и не городить схему токовой защиты, используются стабилизаторы с встроенной защитой ~100 мА - LM317L/LM337L.

Режимы стабилизаторов переключаются джамперами - фиксированное напряжение 12 В и 15 В. Третий режим - плавная регулировка подстроечным резистором в диапазоне 1.5...27 В.

Никаких других особенностей нет.

Поскольку макетник у меня из пары соединённых впараллель досок имеет достаточную ширину, то нашлось место для цифрового импульсного источника, который взят готовым на али:


https://ru.aliexpress.com/item/1PCS-Ultra-small-LM2596-power-supply-module-DC-DC-BUCK-3A-adjustable-buck-module-regulator-ultra/32725197594.html

КОНСТРУКЦИЯ



Печатная плата выполнена по "полутораслойной" технологии: сторона деталей используется, как сплошной земляной полигон. Отверстия под выводы деталей со стороны полигона зенкуются, кроме тех, которые соединены с землёй. Эти выводы пропаиваются с обеих сторон.

Размещение деталей:


Перед установкой деталей полигон заклеивается скотчем - это предотвращает замыкания и придаёт хороший внешний вид, не уступающий промышленному изготовлению.
 

ПРОЕКТ в формате PROTEUS: http://peratronika.ucoz.ru/PP_files/LAB_PWR-2x15.pdsprj

Для ЛУТ распечатайте топологию, использовав в качестве принт-сервера программу PROTEUS версии не ниже 8.6.

Ну, и при наличии протеус-исходника не составит большого труда подправить конструкцию под свои персональные хотелки.
« Последнее редактирование: Августа 03, 2018, 11:02:12 am от peratron »
Схемотехническая мантра: титцешенкохоровицехилл. Повторять до просветления...

Peratron

  • Сообщений: 13579
  • GTLab - forever!
    • Просмотр профиля
    • E-mail
В развитие темы: отличный ЛБП на китайских корнях.

Вот получил давеча такую замечательную приблудку:



https://ru.aliexpress.com/item/Digital-Control-power-supply-DC-50V-5A-Adjustable-Constant-Voltage-Constant-current-tester-voltmeter-multimeter-Ammeter/32724001562.html

Компактный импульсный стабилизатор 50В/5А с цифровым управлением.
Много расписывать не буду - читайте описание у продавана.

Скажу только, что приехало за 17 дней!

Погонял на проверку на движочках сверлилочных - всё пучком. Параметры детально не проверял - это всё потом. Ясно пока, что вещь правильная - и заказал сразу же второй в пару к полученному.

Собственно, суть проекта понятная - двухканальный стаб для отладки УМЗЧ.
Китайчатина обеспечивает защиту, индикация наглядная.

Собственно, надо замутить только импульсный БП 2х55В - на 500 ВА и собрать всё в одну коробейку. Может, вентиляцию сразу заложить...

Эхх... Жаль, что раньше такое не попадалось - жить было б веселей  :D

ЗЫ: место для этого чудика уже присмотрел - жить будет под полкой. Сразу предусмотрю подвеску  ::)
« Последнее редактирование: Ноября 01, 2018, 01:13:48 am от peratron »
Схемотехническая мантра: титцешенкохоровицехилл. Повторять до просветления...


Denn

  • Global Moderator
  • *****
  • Сообщений: 14277
  • είμαι ο μουσικός και ο ραδιομηχανίκός
    • ICQ клиент - 322153053
    • Просмотр профиля
    • E-mail
Цитировать
Buck converter в корпусе TO220 как замена 78XX

Класс!
Не говорите что мне делать, и я не скажу куда Вам идти.

Лучшее решение из возможных - самое простое. И наоборот.

Прежде чем судить

Peratron

  • Сообщений: 13579
  • GTLab - forever!
    • Просмотр профиля
    • E-mail
Ахххрененть...
Пригнали цифроуправляемый БП за неделю!!!

 :o :o :o :o :o :o :-* :-* :-* :-*
Схемотехническая мантра: титцешенкохоровицехилл. Повторять до просветления...

Peratron

  • Сообщений: 13579
  • GTLab - forever!
    • Просмотр профиля
    • E-mail
Движуха в теме ЛБП 2х50/5.

Накидал схемку и разложил печатку.
Пока ещё не проверял - так, что считайте, что информация предварительная.
Рабочий вариант сброшу по результатам испытаний.

Параметры ИИП:
каналов - 2
напряжение - 55 В
ток - 5А

Итого:  550 ВА.
Так, что должен подойти для некислого аудиоусилителя...

« Последнее редактирование: Ноября 21, 2018, 06:16:23 pm от peratron »
Схемотехническая мантра: титцешенкохоровицехилл. Повторять до просветления...

Peratron

  • Сообщений: 13579
  • GTLab - forever!
    • Просмотр профиля
    • E-mail
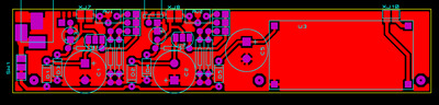
Движуха в разработке:  наЧПУшил и заЛУТил
Схемотехническая мантра: титцешенкохоровицехилл. Повторять до просветления...

KSG

  • Сообщений: 5766
  • GtLab.Net forever!
    • Просмотр профиля
    • E-mail
В тему, чисто для сравнения: импульсный источник питания 14V/5A.
Сделан 94/39 в Норвегии.
Не шумит, работает безотказно уже много-много лет.
https://yadi.sk/i/4sDAT4eKkWVSaQ
https://yadi.sk/i/z_jxC7cqDHgd0w
https://yadi.sk/i/OtofW9LUiEXqfw
Практика - критерий истины

KSG

  • Сообщений: 5766
  • GtLab.Net forever!
    • Просмотр профиля
    • E-mail
Практика - критерий истины

Peratron

  • Сообщений: 13579
  • GTLab - forever!
    • Просмотр профиля
    • E-mail
@ KSG

Только они здесь совершенно точно не в тему: тут речь идёт о конкретных разработках с конкретно заданными параметрами.
Для хлеборезки - это универсальное питание для ОУ.
Для мощного источника - совершенно конкретным является использование готовых модулей с цифровым управлением (в нём вся сермяга!) и двухканальность.
Для сравнения можно б взять источники с аналогичным функционалом, а вот просто "хороший импульсный источник" - точно не сюда. Даже если он хорош и если заслуживает отдельной темы...

В данный момент фокус НИОКРа - на создании "электронного трансформатора". И ничего функционально другого не надо.

Замечательно, если найдётся готовый ЭТ, подходящий к случаю (пусть даже в виде пары одноканальных модулей).
Главное - это параметры: 55В/5А. Они заданы входными параметрами стаб-модулей.

Поскольку я в такой готовый не верю - то предпочёл замутить проект по собственной идее.

ЗЫ: у китайцев видел некий питатель для аудиоусей - на 250 ВА. Но переделка - она сложней, чем изготовление с нуля обойдётся.

Ну, и деньги - совсем другие: жаба негодуэ  :(
Схемотехническая мантра: титцешенкохоровицехилл. Повторять до просветления...

KSG

  • Сообщений: 5766
  • GtLab.Net forever!
    • Просмотр профиля
    • E-mail
Приведённые фото иллюстрируют пристальное внимание разработчиков устройств к их электробезопасности и помехоподавлению :)
Практика - критерий истины

Peratron

  • Сообщений: 13579
  • GTLab - forever!
    • Просмотр профиля
    • E-mail
Закончил в производстве питатель для мощного БП.

К изначальной схеме пришлось добавить дроссели между выпрямителями и ёмкостями фильтра - без них на малых нагрузках недопустимо поднималось напряжение из-за звона.
А использованные цифроуправляемые стабилизаторы имеют малый запас по входному напряжению: при выходе 50 В на входе должно быть не более 55.

Индуктивный фильтр смягчает эту зависимость...

Индуктивности намотал на обычных колечках - по идее, при больших токах должны влетать в насыщение, но в данном случае это пофиг: главное, что б они работали при малых токах и не допускали завышения выходного напряжения.

Обошёлся без переработки топологии - воспользовался имеющимися перемычками, вместо которых впаял фильтры.

Уфф... Теперь можно лепить корпус: планирую по простоте - слепить из картона. точней из МДФ, ака оргалит.
Он у меня есть в достатке и обрабатывается/клеится легко.
Работать ему дома - потому с влагостойкостью вопроса нет.
Так, что нарезать, склеить - и брызнуть из баллончика...
Схемотехническая мантра: титцешенкохоровицехилл. Повторять до просветления...

Peratron

  • Сообщений: 13579
  • GTLab - forever!
    • Просмотр профиля
    • E-mail
Движуха в теме.

Сотворил коробочку - пока без финальной обработки.

Про технологию использования МДФ для корпусирования приборов распишу отдельно.

В общем, осталось немного рашпильных и шкурных работ и пыления (краской).

ЗЫ: ножик - для масштаба!
Напомню - в этой коробочке будут жить покиловатта мощей!
Схемотехническая мантра: титцешенкохоровицехилл. Повторять до просветления...

Peratron

  • Сообщений: 13579
  • GTLab - forever!
    • Просмотр профиля
    • E-mail
Та-дам!
Митинг, демонстрация и банкет - по случаю закрытия темы и сдачи объекта заказчику!

Акт подписан всеми сторонами.
Объект приступил к рабочему функционированию: заряжает акк на стригальной машинке...

ХИНТ: Эх... Теперь придётся осваивать управление - в силу специфики оно несколько сложней компа и чуть проще старых добрых наручных часов с одной кнопкой...

ЗЫ: концепция размещения под приборной полкой оказалась на 101% правильной - очень удачное место...
Схемотехническая мантра: титцешенкохоровицехилл. Повторять до просветления...

Елена Метрохина

  • Сообщений: 5
  • GtLab.Net forever!
    • Просмотр профиля
    • E-mail
Цитировать
Напомню - в этой коробочке будут жить покиловатта мощей!
Красиво реализовано, но коробочка у Вас стремная)

Peratron

  • Сообщений: 13579
  • GTLab - forever!
    • Просмотр профиля
    • E-mail
В коробочке - весь цимес!
На 80% именно коробочка представляет для меня ценность этой разработки - воткнуть в насыщенную рабочую зону полукиловаттный сдвоенный источник без того, что б подвинуть давно и привычно живущие на своих местах вещи, это для меня крайне важно...

Крышка отсутствует принципиально - что б уменьшить высоту. В данной концепции она всё равно не нужна - поскольку "потолком" для девайса является полка с приборами.
Это как ласточкино гнездо - "под стрехой"...
 :P

Схемотехническая мантра: титцешенкохоровицехилл. Повторять до просветления...