Автор Тема: "Полуторослойная" печать  (Прочитано 3167 раз)

0 Пользователей и 1 Гость просматривают эту тему.

Peratron

  • Сообщений: 13579
  • GTLab - forever!
    • Просмотр профиля
    • E-mail
"Полуторослойная" печать
« : Сентября 28, 2014, 11:49:05 am »
Во времена ЛУТ-технологий "единственно правильным" (тм) по моему разумению методом проектирования DIY-конструкций является "полуторослойный" метод.

Суть - в использовании топ-слоя (стороны деталей - при применении деталей с проволочными выводами) в качестве сплошного полигона, подключённого к земле.
Разводка солд-слоя (стороны пайки) осуществляется, как обычная однослойка - при необходимости используются перемычки.
Отверстия для выводов зенкуются - кроме тех выводов, которые подключены к земле.
После изготовления платы, сторона деталей изолируется цветным скотчем - получается очень симпатично и аккуратно.
Плёнка скотча помимо декоративной функции обеспечивает так же изоляцию и предотвращает контакт корпусов или частей выводов с земляным полигоном.

ХИНТ: для полноты счастья можно распечатать на самоклейке слой "силк" - то есть, шелкографию с номиналами компонентов, их позиционных обозначений и прикрыть этим топ-полигон перед укрытием цветным скотчем.
Скотч - полупрозрачный и разметка (псевдошелкография) отлично видна, что облегчает последующий монтаж.

Собственно, нужно только добавить, что нераззенкованные отверстия земляных контактов со стороны полигона надо слегка приоткрыть и залудить - а после установки деталей, пропаять с обеих сторон.

Этот метод даёт наилучший результат, как на НЧ - наименьшие помехи по земляным петлям и ёмкостным паразитным обратным связям - так и на ВЧ, вследствие минимальных индуктивностей земляной шины.

ХИНТ: на ВЧ имеет смысл заполнить полигонами и всю свободную сторону пайки - обязательно связывая с основным полигоном на топовой стороне множеством контактных отверстий, пропаянных проволокой с двух сторон.

На НЧ такие усложнения ни к чему - сплошного полигона на топе хватает за глаза и за уши...

ХИНТ: Точно так же производится проектирование конструкций с использованием смд-компонентов.

ХИНТ: лучше DIY-полуторки может быть только честная промышленная плата с металлизацией отверстий.
Я макетирую все свои устройства на полуторке - а потом эту отработанную и проверенную топологию отдаю в производство без каких либо геморроев и пустых телодвижений...
      
Схемотехническая мантра: титцешенкохоровицехилл. Повторять до просветления...

Peratron

  • Сообщений: 13579
  • GTLab - forever!
    • Просмотр профиля
    • E-mail
Re: "Полуторослойная" печать
« Ответ #1 : Сентября 28, 2014, 12:00:50 pm »
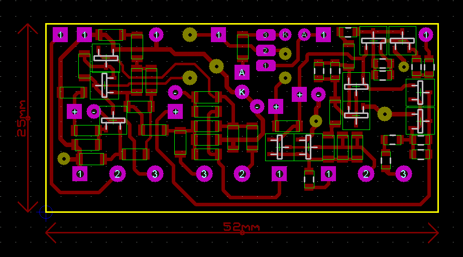
В качестве иллюстрации - конструкция примочки Project E20, выполненной на основе "полутораслойки".
(http://peratronika.ucoz.ru/forum/8-81-1)

Сторона деталей (топ):


Сторона проводников (солд):


3Д - сторона проводников:


3Д - сторона деталей:


Сорри, на этой версии 3Д-картинок изображения потенциометров и дочереней платы - схематические.
Более адекватный скрин дам чуть позднее.

Главное же - это иллюстрация того, какой ПП получается при использовании СМД на основе полутарослойки...
Схемотехническая мантра: титцешенкохоровицехилл. Повторять до просветления...