Автор Тема: Vox AC-30 из того что есть  (Прочитано 13600 раз)

0 Пользователей и 1 Гость просматривают эту тему.

Maestro

  • Сообщений: 136
  • GtLab.Net forever!
    • Просмотр профиля
    • E-mail
Vox AC-30 из того что есть
« : Апреля 12, 2016, 09:06:16 am »
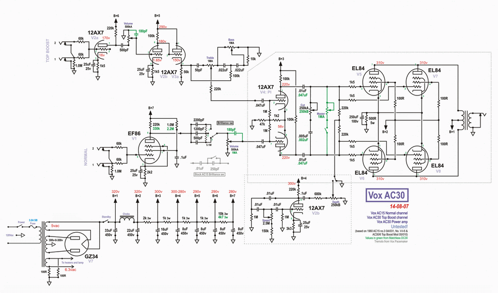
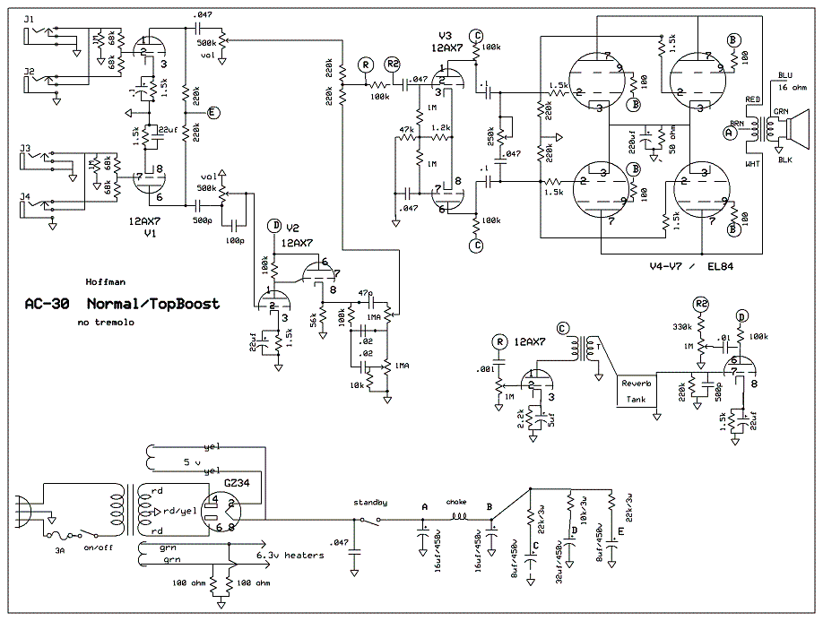
Имею намерение построить усилитель по схемотехнике VOX AC-30.

Пока планирую сделать только оконечник, возможно потом позже пружинный ревербератор, и какие-то каналы (TopBoost, Normal(EF86)).

Исходные данные.
Схемы:

С пружинным ревербератором:


Анодное питание комбинированная схема кенотрон/диоды:

GuitarPlayer.Ru - Форумы для гитаристов » Оборудование » equipment.craft (Модераторы: hell, Dying Fetus) » Тема:  комбинированая Схема выпрямления (кенотрон + ПП диоды)

Выходной трансформатор планируется TП-208-1331Р

По мере развития событий буду выкладывать сюда информацию. Ну и возможно вопросы, если появятся.
« Последнее редактирование: Сентября 13, 2016, 06:10:13 am от Maestro »

THRASH

  • Сообщений: 5719
  • GTLab - forever!
    • Просмотр профиля
    • E-mail
Re: Vox AC-30 из того что есть
« Ответ #1 : Апреля 12, 2016, 10:32:23 am »
Начинается. :-X
Jackson JS32RT Dinky->X2N, Gavrilenko custom shop baritone 27*-> AHB-2-->DIY 2х12( governor+v12)

Denn

  • Global Moderator
  • *****
  • Сообщений: 14277
  • είμαι ο μουσικός και ο ραδιομηχανίκός
    • ICQ клиент - 322153053
    • Просмотр профиля
    • E-mail
Re: Vox AC-30 из того что есть
« Ответ #2 : Апреля 12, 2016, 10:38:36 am »
На последней схеме у кенотрона очень печальное выражение лица, похоже ему не нравятся п/п диоды :)
Не говорите что мне делать, и я не скажу куда Вам идти.

Лучшее решение из возможных - самое простое. И наоборот.

Прежде чем судить

smex03

  • Сообщений: 1337
  • GTLab - forever!
    • Просмотр профиля
    • E-mail
Re: Vox AC-30 из того что есть
« Ответ #3 : Апреля 12, 2016, 04:01:16 pm »
Кто может сказать зачем диоды пихают туда? :-?

Уже дошло)))  :)
« Последнее редактирование: Апреля 12, 2016, 04:12:12 pm от smex03 »

Peratron

  • Сообщений: 13579
  • GTLab - forever!
    • Просмотр профиля
    • E-mail
Re: Vox AC-30 из того что есть
« Ответ #4 : Апреля 12, 2016, 04:09:37 pm »
Цитировать
Кто может сказать зачем диоды пихают туда?
Для того, что б не делать отвод средней точки на вторичной обмотке.

ХИНТ: кроме того, протекание токов через обмотку в обоих полупериодах улучшает её использование и помимо конструктивного удобства уменьшает нагрев...
Схемотехническая мантра: титцешенкохоровицехилл. Повторять до просветления...

KPYU

  • Сообщений: 9
  • GtLab.Net forever!
    • Просмотр профиля
    • E-mail
Re: Vox AC-30 из того что есть
« Ответ #5 : Апреля 17, 2016, 03:36:44 pm »
Цитировать
Цитировать
Кто может сказать зачем диоды пихают туда?
Для того, что б не делать отвод средней точки на вторичной обмотке.

ХИНТ: кроме того, протекание токов через обмотку в обоих полупериодах улучшает её использование и помимо конструктивного удобства уменьшает нагрев...
Почему нагрев уменьшается?

Peratron

  • Сообщений: 13579
  • GTLab - forever!
    • Просмотр профиля
    • E-mail
Re: Vox AC-30 из того что есть
« Ответ #6 : Апреля 17, 2016, 05:09:07 pm »
Импульсный ток имеет ухудшенное соотношение  между средним и среднеквадратичным значением (ухудшенный коэффициент формы).
Схемотехническая мантра: титцешенкохоровицехилл. Повторять до просветления...

Maestro

  • Сообщений: 136
  • GtLab.Net forever!
    • Просмотр профиля
    • E-mail
Re: Vox AC-30 из того что есть
« Ответ #7 : Апреля 19, 2016, 10:33:27 am »
PowerAmp, черновик:
« Последнее редактирование: Апреля 20, 2016, 07:47:36 am от Maestro »

DDD

  • Сообщений: 10347
  • Имею личный текст
    • Просмотр профиля
    • E-mail
Re: Vox AC-30 из того что есть
« Ответ #8 : Апреля 19, 2016, 02:20:50 pm »
А зачем выходные лампы по две параллельно в каждом плече?
Одиночная не даст нужную мощность, или потому что у Вокса так сделано?
В чем фишка сдвоенных ламп на выходе?
Готов подписаться под каждым своим словом

Bpjkznjh

  • Гость
Re: Vox AC-30 из того что есть
« Ответ #9 : Апреля 19, 2016, 02:23:15 pm »
Цитировать
А зачем выходные лампы по две параллельно в каждом плече?
Одиночная не даст нужную мощность, или потому что у Вокса так сделано?
В чем фишка сдвоенных ламп на выходе?
:) АС-30, 30 Ватт, лампы EL84, 30 Ватт снимается только с 4-х.

DDD

  • Сообщений: 10347
  • Имею личный текст
    • Просмотр профиля
    • E-mail
Re: Vox AC-30 из того что есть
« Ответ #10 : Апреля 19, 2016, 05:41:49 pm »
Понятно, спасибо.
30 Ватт - уже серьезная мощность, да.
Готов подписаться под каждым своим словом

Maestro

  • Сообщений: 136
  • GtLab.Net forever!
    • Просмотр профиля
    • E-mail
Re: Vox AC-30 из того что есть
« Ответ #11 : Апреля 21, 2016, 02:02:54 pm »
Не возбранно ли будет сим образом переключать кенотрон и диоды в анодном питании?

Peratron

  • Сообщений: 13579
  • GTLab - forever!
    • Просмотр профиля
    • E-mail
Re: Vox AC-30 из того что есть
« Ответ #12 : Апреля 21, 2016, 02:39:16 pm »
Можно не рвать цепь кенотрона, а просто коротить его диодами.
Переключателю будет гораздо приятней, да и сам он проще...
« Последнее редактирование: Апреля 21, 2016, 02:40:51 pm от peratron »
Схемотехническая мантра: титцешенкохоровицехилл. Повторять до просветления...

Maestro

  • Сообщений: 136
  • GtLab.Net forever!
    • Просмотр профиля
    • E-mail
Re: Vox AC-30 из того что есть
« Ответ #13 : Апреля 21, 2016, 03:03:59 pm »
А если кенотрон закорочен диодами,  "бросок напряжения" при включении не влияет так негативно на кенотрон,  как при их отсутствии?

Peratron

  • Сообщений: 13579
  • GTLab - forever!
    • Просмотр профиля
    • E-mail
Re: Vox AC-30 из того что есть
« Ответ #14 : Апреля 21, 2016, 03:57:44 pm »
Разумеется - весь ток возьмут на себя полупровода и через вакуум протечёт крайне мало.
Собственно, можно определить из ВАХ кена - посмотреть ток в точке с напряжением 0.7...1 В.
Схемотехническая мантра: титцешенкохоровицехилл. Повторять до просветления...

Maestro

  • Сообщений: 136
  • GtLab.Net forever!
    • Просмотр профиля
    • E-mail
Re: Vox AC-30 из того что есть
« Ответ #15 : Апреля 22, 2016, 06:34:45 am »
Тогда организация StandBy видится так:

Чтобы при включении беречь кенотрон.
« Последнее редактирование: Сентября 13, 2016, 08:16:26 am от Maestro »

Bpjkznjh

  • Гость
Re: Vox AC-30 из того что есть
« Ответ #16 : Апреля 22, 2016, 12:35:00 pm »
@ Maestro

1 Рвать цепь индуктивности - это нечто :(. А вообще что за цель преследовалась?
2 Стендбай не работает при "диодном" варианте.
3 Лучше разрывать переменное напряжение.

Maestro

  • Сообщений: 136
  • GtLab.Net forever!
    • Просмотр профиля
    • E-mail
Re: Vox AC-30 из того что есть
« Ответ #17 : Апреля 22, 2016, 05:32:37 pm »
1) Не в курсе. Это плохо? Цель, чтобы при включении на кенотроне не висел не заряженный конденсатор.(Говорят плохо это). Поэтому в режиме StandBy диоды заряжают конденсатор. И когда анодное включается (режим кенотрона) конденсатор уже заряжен. Соответственно более мягкий режим пуска.
2) Стендбай отключает анодное с ламп усилителя. В обоих случаях(Диоды/Кенотрон) происходит размыкание контакта перед дросселем.
3) Возможно.

Bpjkznjh

  • Гость
Re: Vox AC-30 из того что есть
« Ответ #18 : Апреля 22, 2016, 07:08:31 pm »
Цитировать
1) Не в курсе. Это плохо?
Ещё бы...образующаяся при каждом выключении дуга быстро съест контакты выключателя, он долго не проживёт.

Цитировать
Цель, чтобы при включении на кенотроне не висел не заряженный конденсатор.(Говорят плохо это).
Поэтому в режиме StandBy диоды заряжают конденсатор. И когда анодное включается (режим кенотрона) конденсатор уже заряжен. Соответственно более мягкий режим пуска.
2) Стендбай отключает анодное с ламп усилителя. В обоих случаях(Диоды/Кенотрон) происходит размыкание контакта перед дросселем.
Заряжать кондёр не через кенотрон - мысль в-общем, правильная. Но в таком варианте напряжение с анодов вых. ламп не снимается - можно забыть об этой особенности, и полезть в схему с выключенным стендбаем, думая, что анодное полностью снято.
Цитировать
3) Возможно. 
Переключатели, разъёмы, переменники гораздо надёжней и долговечней при оперировании переменным напряжением.

Maestro

  • Сообщений: 136
  • GtLab.Net forever!
    • Просмотр профиля
    • E-mail
Re: Vox AC-30 из того что есть
« Ответ #19 : Апреля 23, 2016, 10:54:25 am »
Цитировать
Но в таком варианте напряжение с анодов вых. ламп не снимается - можно забыть об этой особенности, и полезть в схему с выключенным стендбаем, думая, что анодное полностью снято.
Со сборки одного из предыдущих усилителей, после щелчка, у меня намного улучшилась внимательность и память. Поэтому в случае, если конденсатор стоит перед StandBy после выключения усилителя, если нужно лезть в схему - я его разряжаю, замкнув StandBy.
« Последнее редактирование: Апреля 23, 2016, 11:04:18 am от Maestro »