Автор Тема: Стабилизированный накал, фон побежден!  (Прочитано 18143 раз)

0 Пользователей и 1 Гость просматривают эту тему.

dks

  • Сообщений: 3284
  • GTLab - forever!
    • Просмотр профиля
    • E-mail
Re: Стабилизированный накал, боремся с фоном...
« Ответ #40 : Октября 28, 2010, 05:56:29 pm »
Цитировать
@ dks

Ещё есть догадка что ты этот стаб возможно два раза заземлил. Один раз через ногу а второй- через радиатор. Может быть петля образовалась.
радиатор пока в воздухе висит, буду значит всю землю переразводить, корпус металлический, гнезда тоже - буду думать. И второй канал, который подальше от точки заземления корпуса, фонит меньше.

Наблюдатель прав кстати 100Гц!  ;D
« Последнее редактирование: Октября 28, 2010, 05:57:40 pm от dks »
"Любое изолированное сообщество со временем отстаёт от общемировой цивилизации." К.Клименко

hamaha

  • Сообщений: 1483
  • GTLab - forever!
    • Просмотр профиля
Re: Стабилизированный накал, боремся с фоном...
« Ответ #41 : Октября 28, 2010, 05:58:19 pm »
100 Гц...
Э-м наводки на входной трансформатор?
Можно ли проверить, зависит ли уровень наводки от взаимной ориентации трансов?
ЗЫ А как насчет пермаллоевого экрана?
Простота хуже воровства.

dks

  • Сообщений: 3284
  • GTLab - forever!
    • Просмотр профиля
    • E-mail
Re: Стабилизированный накал, боремся с фоном...
« Ответ #42 : Октября 28, 2010, 06:02:30 pm »
Цитировать
100 Гц...
Э-м наводки на входной трансформатор?
Можно ли проверить, зависит ли уровень наводки от взаимной ориентации трансов?
ЗЫ А как насчет пермаллоевого экрана?
я тоже насчет этого думал и транс силовой с диодными мостами вынес в отдельный корпус. Трансы без экранов были, скажем сделанный железный корпус из профиля 0.5 мм на фон не влияет, а вот крышка корпуса картину меняет не в лучшую сторону, когда винты в нее вкручиваешь - тут видимо сразу проводимость меняется, в общем каюсь, т.к. считал, что не хайгейн - пару петель через корпус организовал  :-[
« Последнее редактирование: Октября 28, 2010, 06:02:54 pm от dks »
"Любое изолированное сообщество со временем отстаёт от общемировой цивилизации." К.Клименко

hamaha

  • Сообщений: 1483
  • GTLab - forever!
    • Просмотр профиля
Re: Стабилизированный накал, боремся с фоном...
« Ответ #43 : Октября 28, 2010, 06:05:16 pm »
Собсно это легко проверить: отчинить выход транса от сетки. Если фон пропадет - это оно.
Простота хуже воровства.

dks

  • Сообщений: 3284
  • GTLab - forever!
    • Просмотр профиля
    • E-mail
Re: Стабилизированный накал, боремся с фоном...
« Ответ #44 : Октября 28, 2010, 06:07:15 pm »
Цитировать
Собсно это легко проверить: отчинить выход транса от сетки. Если фон пропадет - это оно.
проверю, спасибо. я уже писал, если вторичку транса перемкнуть, фон пропадает.
"Любое изолированное сообщество со временем отстаёт от общемировой цивилизации." К.Клименко

hamaha

  • Сообщений: 1483
  • GTLab - forever!
    • Просмотр профиля
Re: Стабилизированный накал, боремся с фоном...
« Ответ #45 : Октября 28, 2010, 06:21:23 pm »
Цитировать
проверю, спасибо. я уже писал, если вторичку транса перемкнуть, фон пропадает.
Ну это не совсем то. Так ты убрал со входа не электромагнитные, а вообще ВСЕ помехи.
Простота хуже воровства.

Bpjkznjh

  • Гость
Re: Стабилизированный накал, боремся с фоном...
« Ответ #46 : Октября 28, 2010, 06:52:46 pm »
Судя по осциллограмме, неслабая наводка именно на входной транс. Попробуй покрутить его.

Uncle_Cherry

  • Сообщений: 5237
  • GTLab - forever
    • Просмотр профиля
    • E-mail
Re: Стабилизированный накал, боремся с фоном...
« Ответ #47 : Октября 29, 2010, 01:17:46 am »
@ dks, жаль, нет физической возможности устранить твою проблему.
Заочные консультации утомительны и малорезультативны.
« Последнее редактирование: Октября 29, 2010, 08:19:58 am от Ivan_Vishenko »
Время подобно змее, укусившей свой хвост

Антон

  • Сообщений: 590
  • GTLab - forever!
    • ICQ клиент - 485140718
    • Просмотр профиля
    • E-mail
Re: Стабилизированный накал, боремся с фоном...
« Ответ #48 : Октября 29, 2010, 05:09:34 am »
Рас замкнутый вход даёт тишину, скорее всего действительно в трансе дело, а может транс "дохлым" быть? Мысли приходят по поводу обрыва одной из обмоток входного транса. А если первичку входного тр. замкнуть на землю, что с фоном?

Bpjkznjh

  • Гость
Re: Стабилизированный накал, боремся с фоном...
« Ответ #49 : Октября 29, 2010, 05:35:05 am »
Откинь транс от входа, поставь резюк сетка-общий килоом 30.

dks

  • Сообщений: 3284
  • GTLab - forever!
    • Просмотр профиля
    • E-mail
Re: Стабилизированный накал, боремся с фоном...
« Ответ #50 : Октября 29, 2010, 06:58:07 am »
Цитировать
Рас замкнутый вход даёт тишину, скорее всего действительно в трансе дело, а может транс "дохлым" быть? Мысли приходят по поводу обрыва одной из обмоток входного транса. А если первичку входного тр. замкнуть на землю, что с фоном?
никак не влияет
"Любое изолированное сообщество со временем отстаёт от общемировой цивилизации." К.Клименко

dks

  • Сообщений: 3284
  • GTLab - forever!
    • Просмотр профиля
    • E-mail
Re: Стабилизированный накал, боремся с фоном...
« Ответ #51 : Октября 29, 2010, 08:13:09 am »
Нарисовал разводку земли, как не надо делать видимо... ругаем  :)


Uploaded with ImageShack.us

"Любое изолированное сообщество со временем отстаёт от общемировой цивилизации." К.Клименко

DIMEbag

  • Сообщений: 996
  • GTLab
    • Просмотр профиля
    • E-mail
Re: Стабилизированный накал, боремся с фоном...
« Ответ #52 : Октября 29, 2010, 09:33:20 am »
Землю с корпусом цепляем к C4, всё что касается входа и первого пентода землим на C6, который распологаем максимально близко к аноду. Остальное землим на C5. Земли объёдиняем последовательно проводами C4-C5-C6.

Входной транс обязательно должен быть хорошо закэранированным иначе будет ловить наводки питания. Без экрана не стоит даже включать.
По крайней мере так утверждают те,  кто занимается ламповыми микрофонными преампами
« Последнее редактирование: Октября 29, 2010, 09:35:00 am от DIMEbag »
Хорошего человека легко узнать по тому, как неуклюже он делает подлости

Denn

  • Global Moderator
  • *****
  • Сообщений: 14277
  • είμαι ο μουσικός και ο ραδιομηχανίκός
    • ICQ клиент - 322153053
    • Просмотр профиля
    • E-mail
Re: Стабилизированный накал, боремся с фоном...
« Ответ #53 : Октября 29, 2010, 09:34:50 am »
Конечно же вот так делать нельзя:



Ток цепи накала не должен течь по сигнальным цепям.
Не говорите что мне делать, и я не скажу куда Вам идти.

Лучшее решение из возможных - самое простое. И наоборот.

Прежде чем судить

dks

  • Сообщений: 3284
  • GTLab - forever!
    • Просмотр профиля
    • E-mail
Re: Стабилизированный накал, боремся с фоном...
« Ответ #54 : Октября 29, 2010, 09:52:43 am »
Видимо так


Uploaded with ImageShack.us
"Любое изолированное сообщество со временем отстаёт от общемировой цивилизации." К.Клименко

Denn

  • Global Moderator
  • *****
  • Сообщений: 14277
  • είμαι ο μουσικός και ο ραδιομηχανίκός
    • ICQ клиент - 322153053
    • Просмотр профиля
    • E-mail
Re: Стабилизированный накал, боремся с фоном...
« Ответ #55 : Октября 29, 2010, 09:56:27 am »
@ dks

да, так явно лучше :)
Не говорите что мне делать, и я не скажу куда Вам идти.

Лучшее решение из возможных - самое простое. И наоборот.

Прежде чем судить

dks

  • Сообщений: 3284
  • GTLab - forever!
    • Просмотр профиля
    • E-mail
Re: Стабилизированный накал, боремся с фоном...
« Ответ #56 : Октября 29, 2010, 10:00:12 am »
Цитировать
@ dks

да, так явно лучше :)

Землю накала все равно ведь придется объединять с общей, иначе фон тоже будет.
"Любое изолированное сообщество со временем отстаёт от общемировой цивилизации." К.Клименко

Denn

  • Global Moderator
  • *****
  • Сообщений: 14277
  • είμαι ο μουσικός και ο ραδιομηχανίκός
    • ICQ клиент - 322153053
    • Просмотр профиля
    • E-mail
Re: Стабилизированный накал, боремся с фоном...
« Ответ #57 : Октября 29, 2010, 10:05:32 am »
Цитировать
Цитировать
@ dks

да, так явно лучше :)

Землю накала все равно ведь придется объединять с общей, иначе фон тоже будет.

Не объединить, а гальванически связать (кинуть на) :)  Ток по этой связке течь не должен - это самое важное.
Не говорите что мне делать, и я не скажу куда Вам идти.

Лучшее решение из возможных - самое простое. И наоборот.

Прежде чем судить

EvgenyS

  • Сообщений: 1418
    • Просмотр профиля
    • E-mail
Re: Стабилизированный накал, боремся с фоном...
« Ответ #58 : Октября 29, 2010, 10:28:58 am »
Цитировать
Цитировать
Как кто-то правильно сказал - делайте накал переменкой с подъёмом и не имейте проблем.
Можно подробнее?
 
up

Цитировать
Видимо так


Uploaded with ImageShack.us

А можно вообще не соединять земли накальную и сигнальную?
Реплики, реплики...

dks

  • Сообщений: 3284
  • GTLab - forever!
    • Просмотр профиля
    • E-mail
Re: Стабилизированный накал, боремся с фоном...
« Ответ #59 : Октября 29, 2010, 10:36:02 am »
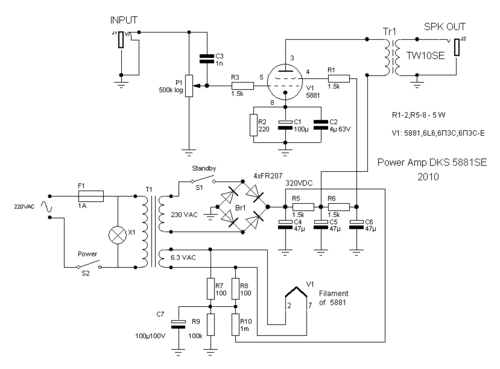
Накал переменкой с подъемом от анодки можно увидеть на это схеме.

Посмотреть на Яндекс.Фотках

Мои эксперименты со SloRecto с выпрямленным накалом показали, что если не соединять накальную и общую землю, то также имеет место фон.
« Последнее редактирование: Октября 29, 2010, 10:38:12 am от dks »
"Любое изолированное сообщество со временем отстаёт от общемировой цивилизации." К.Клименко