Автор Тема: Возможен ли такой режим для 6п3с?  (Прочитано 10513 раз)

0 Пользователей и 1 Гость просматривают эту тему.

kwlw

  • Сообщений: 2408
  • Тёплый, ламповый
    • Просмотр профиля
Возможен ли такой режим для 6п3с?
« : Сентября 27, 2013, 06:42:07 pm »
Короче есть усилок, пока не ковырял, но хозяйн уверяет что парочка 6п3с, которые поставлены в него "работают без проблем". Может кто по памяти прикинуть возможен ли такой режим для них (данные изготовителя усилителя) - двухтакт, анодное 500в, на вторые сетки по 490в, смещение -60в(?! как понимаю делится по -30в на лампу). Данных выходного трансформатора нет. Что-то не верится, что 6п3с такое напряжение на второй сетке может держать вообще  :o. Или я чего-то не понимаю? По паспорту должны стоять 6L6GC и выдавать 50вт мощности.

Sau
« Последнее редактирование: Сентября 27, 2013, 06:48:01 pm от kwlw »
У меня - свой путь.

ФёдорЫч

  • Сообщений: 1065
  • Long live Rock-n-Roll!!!
    • Просмотр профиля
    • E-mail
Re: Возможен ли такой режим для 6п3с?
« Ответ #1 : Сентября 27, 2013, 06:52:46 pm »
Режим конечно "варварский" ,но попадаются 6п3с ,которые "сдюживают". У нас на студии Бассман-135 на 4*6п3с  при +495в анодного года 3 пахал . Но 4 лампы выбрали штук из 20. Лично я против такого режима для 6п3с

Bpjkznjh

  • Гость
Re: Возможен ли такой режим для 6п3с?
« Ответ #2 : Сентября 27, 2013, 07:10:44 pm »
Цитировать
Короче есть усилок, пока не ковырял, но хозяйн уверяет что парочка 6п3с, которые поставлены в него "работают без проблем". Может кто по памяти прикинуть возможен ли такой режим для них (данные изготовителя усилителя) - двухтакт, анодное 500в, на вторые сетки по 490в, смещение -60в(?! как понимаю делится по -30в на лампу). Данных выходного трансформатора нет. Что-то не верится, что 6п3с такое напряжение на второй сетке может держать вообще  :o. Или я чего-то не понимаю? По паспорту должны стоять 6L6GC и выдавать 50вт мощности.

Sau
Это как делится по -30В на лампу? :) При таком Uc2 30В на 1 сетку - лампе смерть. Режим, конечно  :-/, 6П3С-Е такое держат, а обычные...может, их "жестчили", или отбирали.
Офф. Со слов "старших товарищей", сам не проверял. В 70-х кое-где в СССР попадались Динакорды, Теслы, Биги на EL34-х. Когда родные лампы сдыхали, народ ставил туда 6П3С, а в некоторых этих усилках Ua было 800В! 6П3С хватало на месяц-другой, потом покупали другие, благо стоили недорого.
« Последнее редактирование: Сентября 27, 2013, 07:17:33 pm от Bpjkznjh »

ertyuiop

  • Сообщений: 520
    • Просмотр профиля
    • E-mail
Re: Возможен ли такой режим для 6п3с?
« Ответ #3 : Сентября 28, 2013, 03:27:55 am »
Делитель - 60 на два по - 30, для двухтакта, кто видел? :-?
« Последнее редактирование: Сентября 28, 2013, 03:28:55 am от rtyuiop »
Я молод и этим всё сказано. (私は若いんだし、それはそれだ)

ФёдорЫч

  • Сообщений: 1065
  • Long live Rock-n-Roll!!!
    • Просмотр профиля
    • E-mail
Re: Возможен ли такой режим для 6п3с?
« Ответ #4 : Сентября 28, 2013, 05:44:53 am »
Для справки. На прошлой неделе "жестчил" 6п3с, заодно и пары комплектовал. Анодное +440в , ток выставлял 50мА (22ватта), 26 ламп , разброс сеточного -28в до -34в.  При 500в анодного и -30 на сетке...и не более 20ватт на аноде. Ну, редкая лампа лампа выдержит . Возможно-никакая ;)

kwlw

  • Сообщений: 2408
  • Тёплый, ламповый
    • Просмотр профиля
Re: Возможен ли такой режим для 6п3с?
« Ответ #5 : Сентября 28, 2013, 05:50:22 am »
Цитировать
Это как делится по -30В на лампу? :) При таком Uc2 30В на 1 сетку - лампе смерть.

Ну я человек простой - посмотрел в даташитах что типично выставляют -30в, и хоть не понял как это делится прикинул что возможно делятся как-то. Видимо не угадал. В двухламповых схемах я ничего толком пока не понимаю, а ВАХи пересчитывать по напряжению второй сетки - пока толком не научился ;).

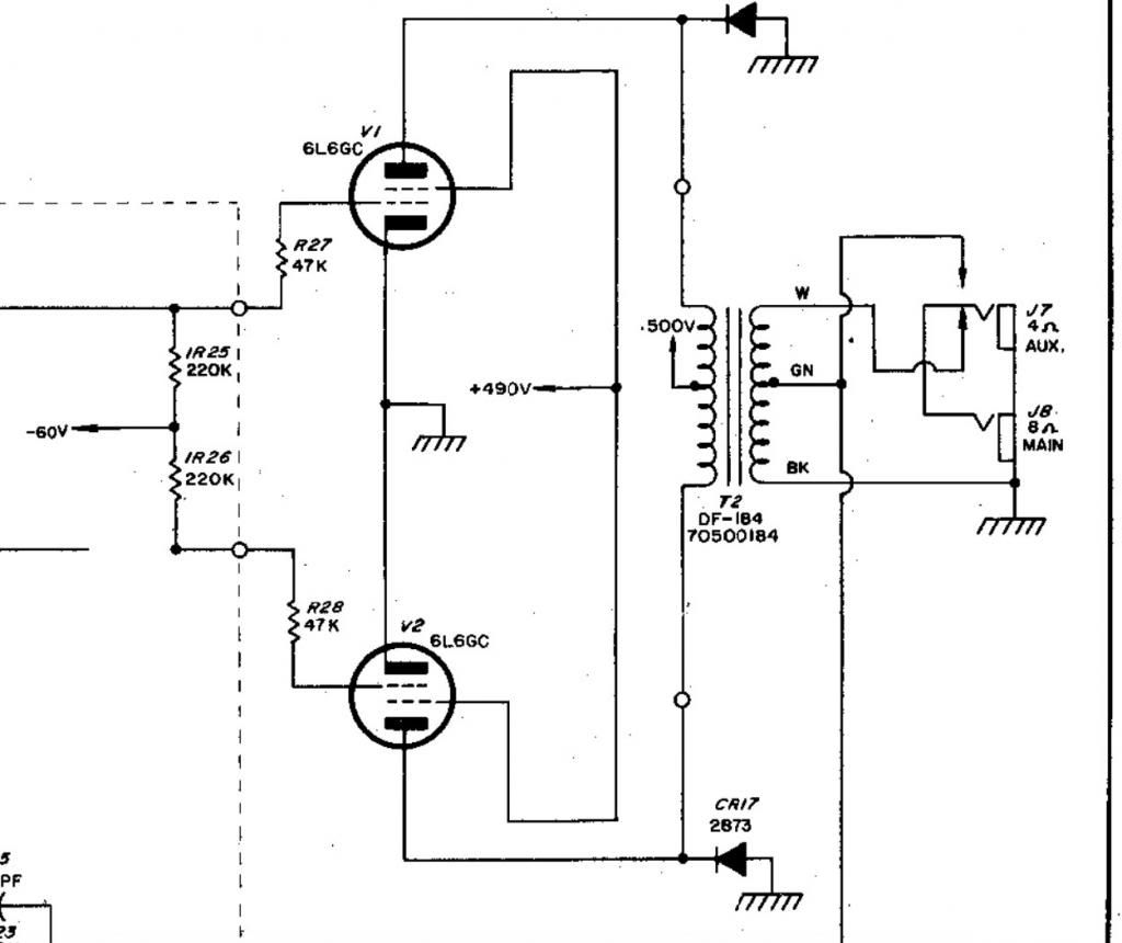
Вот, достал схему приличного качества:


Цитировать
Режим, конечно  :-/, 6П3С-Е такое держат, а обычные...может, их "жестчили", или отбирали.

6п3с (обыкновенные) - владелец (уже бывший, так как я решил оставит сие чудо себе) купил в эбае и его надули, что это 6l6gc... :).

Sau
« Последнее редактирование: Сентября 28, 2013, 05:51:12 am от kwlw »
У меня - свой путь.

ФёдорЫч

  • Сообщений: 1065
  • Long live Rock-n-Roll!!!
    • Просмотр профиля
    • E-mail
Re: Возможен ли такой режим для 6п3с?
« Ответ #6 : Сентября 28, 2013, 05:55:36 am »
Так по схеме и есть -60вольт на сетку! Вполне реальный режим для 500в анодки.

Denn

  • Global Moderator
  • *****
  • Сообщений: 14277
  • είμαι ο μουσικός και ο ραδιομηχανίκός
    • ICQ клиент - 322153053
    • Просмотр профиля
    • E-mail
Re: Возможен ли такой режим для 6п3с?
« Ответ #7 : Сентября 28, 2013, 06:35:28 am »
@ kwlw

На схеме не делитель, просто раздача "-60в" на обе сетки. А резисторы 220к стоят для того, чтобы помимо смещения на сетки попадал полезный сигнал :)

П.С. При указанных питающих, минус 60в смещения будет маловато - лампы улетят в космос  :-*
« Последнее редактирование: Сентября 28, 2013, 06:36:54 am от Denn »
Не говорите что мне делать, и я не скажу куда Вам идти.

Лучшее решение из возможных - самое простое. И наоборот.

Прежде чем судить

ertyuiop

  • Сообщений: 520
    • Просмотр профиля
    • E-mail
Re: Возможен ли такой режим для 6п3с?
« Ответ #8 : Сентября 28, 2013, 06:55:15 am »
@ Denn, не пугай народ. Минусом 60 лампы закроются намертво. Им будет не до космоса ;D

Я молод и этим всё сказано. (私は若いんだし、それはそれだ)

Bpjkznjh

  • Гость
Re: Возможен ли такой режим для 6п3с?
« Ответ #9 : Сентября 28, 2013, 07:34:50 am »
@ kwlw

Посмотри даташиты...Если -30 на 1 сетке, уже при 400В ток через лампу будет около 80-90мА, что приведёт к перегреву лампы. Если учесть, что у 6L6 по 2 сетке приращение где-то 50ма на каждые 50В, то при 490-500В на ней и -30 на первой лампе очень быстро настанет кирдык. -60 вполне реально для таких напряжений.

Rasha

  • Сообщений: 255
  • Жить по Совести!
    • Просмотр профиля
    • E-mail
Re: Возможен ли такой режим для 6п3с?
« Ответ #10 : Сентября 28, 2013, 10:43:56 am »
Схема УМ - классика американческая на 6L6GC. У Peavey 5150 и 6505 такие же режимы. Только там резисторы на вторые сетки стоят по 100 Ом 5 Вт, по напругам так же примерно получиться...  ::)

kwlw

  • Сообщений: 2408
  • Тёплый, ламповый
    • Просмотр профиля
Re: Возможен ли такой режим для 6п3с?
« Ответ #11 : Сентября 28, 2013, 03:52:39 pm »
Тема раскрыта - отвинтил фанерку, чтоб посмотреть что-как, а там, кроме 6п3с, в качестве выходника - нашёлся ещё и ТС180 в оригинальном виде без следов перемотки  :D... Когда руки дойдут (в последнее время они уходят всё дальше :() - измерю напряжения, но не ожидаю найти их такими, как на схеме...

Кстати оригинальный выходник, оказывается, с пробитой одной первичкой - у моего знакомого. Попробую его достать, может перемотать удастся...

Благодарен всем за просветление в теме по режим и смещение.
У меня - свой путь.

kwlw

  • Сообщений: 2408
  • Тёплый, ламповый
    • Просмотр профиля
Re: Возможен ли такой режим для 6п3с?
« Ответ #12 : Октября 05, 2013, 03:36:00 pm »
Ну наконец выкрал время на этот усилитель (пивик класик). Помери напряжения мультиметром. Ого  :o. Анодное 540, на вторые сетки 520, смещение -73в. В темноте лампы светятся синим цветом (как понимаю нормально). Кстати гугль показал, что некоторые американские NOS лампы 6L6GC, являются ничем другим, как 6п3с (экспортные?) - например:


И ничего, люди покупают, радуются :). Интересно отличались ли экспортные по качеству на уровне партии, или был просто отбор.


Кстати, если кому интересно, могу выложить фотки внутренностей сего усилителя (на нете не очень их есть).

Sau
« Последнее редактирование: Октября 05, 2013, 03:39:21 pm от kwlw »
У меня - свой путь.

Bpjkznjh

  • Гость
Re: Возможен ли такой режим для 6п3с?
« Ответ #13 : Октября 05, 2013, 03:53:03 pm »
Интересно отличались ли экспортные по качеству на уровне партии, или был просто отбор.
Отбор возможно, был - у кого из барыг дешевле :)

kwlw

  • Сообщений: 2408
  • Тёплый, ламповый
    • Просмотр профиля
Re: Возможен ли такой режим для 6п3с?
« Ответ #14 : Октября 05, 2013, 06:57:09 pm »
А почему собственно пивей и другие классики ампостроения используют такие "зверские" режимы эксплоатации ламп? Тупо из-за мощности или звуковая картина, динамика звука и т.п. при этом меняется?

В описании 6п3с пишут как бы про такое: "В форсированном режиме, повышая напряжение на аноде до 500 - 600 В, при напряжении на второй сетке 250 В, за счет снижения срока службы лампы можно снять мощность до 30 - 35 Вт.".

Кстати, на данном усилителе, этих заявленных 50 ватт - особо и не чувствуется. Динамики - так себе, ну надо уже надеть защиту для слуха, но помещение не качает и кишки в желудке не переворачивает. Делюкс-кабинет кричит не тише :). Речь идёт об Peavey Classic VT 50:





Sau
У меня - свой путь.

Tan

  • Сообщений: 1462
    • Просмотр профиля
    • E-mail
Re: Возможен ли такой режим для 6п3с?
« Ответ #15 : Октября 06, 2013, 10:44:19 am »
Стопицот раз писал уже = самый классный режим для 6П3С-ЕВ. И смещение и правда около -60В.
Топикстартер - гугли по форуму и найдёшь массу информации по этому вопросу, включая какие 6П3С выдержат а какие нет.
Сквозь собственный идиотизм к проверенным решениям.
Matamp+Diezel ch3, 6Н9С+KT90, OrangeDrops+SilverMica.

kwlw

  • Сообщений: 2408
  • Тёплый, ламповый
    • Просмотр профиля
Re: Возможен ли такой режим для 6п3с?
« Ответ #16 : Октября 11, 2013, 04:03:56 pm »
Гуглил по форуму - ничего толком не нашёл  >:(, может в каких то дискуссиях проскакивали детали.

Поставил в усилок другой ТС180 (TC-180-2), с 6п3с как бы работает +- сносно, но с 6L6GC от хармоникса - некрасивый драйв который увеличивается вместе с громкостью. Анодное 540в, смещение -70в. Фазировка обмоток, как бы правильная. Комутация ТС180 обеспечивает КТР=17.4 (для каждой обмотки, т.е. при подаче ~10в в вторичку, на первичках по 174в - замеры совпадают с паспортным количеством витков), нагрузка 8 ом.

Как понимаю из симптомов режим ламп в слишком "холодный". Токи - пока не смотрел (надо резисторы найти и впаять, пока их не нашёл).

Кто нибудь может помочь с определением оптимального смещения в данной ситуации а то мне с двухтактными усилителями туго :(? Или просто по традиции - ставить 70% от максималки, т.е. если макс доп. мощность на аноде 30вт достигается при токе 55мА@540в, то поставить 38мА(70% от 55мА) и попробовать поиграть?

Sau
P.S. Кстати, правильно ли понимаю что если для 6L6GC смещение будеет "тёплым", то 6п3с (без Е)- такой режим тупо разнесёт?
P.P.S. "Оригинальный" ТС180 обменял на оригинальный (сгоревший выходник от этого усилителя). Тот что поставил - лучшее что нашёл - с током ХХ порядка 50мА@224в.
« Последнее редактирование: Октября 11, 2013, 04:07:42 pm от kwlw »
У меня - свой путь.

Tan

  • Сообщений: 1462
    • Просмотр профиля
    • E-mail
Re: Возможен ли такой режим для 6п3с?
« Ответ #17 : Октября 11, 2013, 08:49:03 pm »
Честно говоря, я играю дома и стараюсь не греть лампы - у меня "на слух" подстроен ток покоя. Около 33мА и 60В смещения. Так как это у нас всё вкусовщина - то я кручу смещение до появления "панча" и успокаиваюсь - дальше звук не сильно лучше..
Но напряжение на второй сетке я гасил поболее, чтобы звук чуть помягче был..
Короче, испробовал всё, что мог и переехал на 6550 в итоге =)
Надеюсь, ты так ищешь?
6п3с высокое  анодное site:gtlab.net
Сквозь собственный идиотизм к проверенным решениям.
Matamp+Diezel ch3, 6Н9С+KT90, OrangeDrops+SilverMica.

kwlw

  • Сообщений: 2408
  • Тёплый, ламповый
    • Просмотр профиля
Re: Возможен ли такой режим для 6п3с?
« Ответ #18 : Октября 12, 2013, 06:11:31 am »
Искал с другими ключевыми словами. С твоими нарыл немножко другие темы, и свою с 2010 :). Спасибо, было приятно вспомнить первые шаги :). Надеюсь будет приятно вспомнить и эту тему.

После исследования тока покоя ламп (нашёл резисторы), оказалось что при -70в смещения, ток покоя где-то 7.5 мА. Ну начал повышать напряжение. Оказалось что одна из ламп 6L6 дефективная. У неё ток покоя 38мА достигается при -23в смещения. Другая при таком смещении уже "улетает" свыше 110мА - не ждал пока взорвётся. Проблема в лампе, менял местами. Как поминаю физику процесса - при малых громкостях, сердечник "держит", а когда даю больше громкости, разница между лампами растёт, и начинается не только искажение на "переходе" между лампами, но ещё и сердечник трансформатора насыщается. Ну короче, как обычно, придётся внепланово повышать свою квалификацию "в полевых" условиях и теперь пересобрать всё это чудо как положено. Как бы интересно, но времени нет :(, так что чувство - двоякое.

Sau
У меня - свой путь.

Tan

  • Сообщений: 1462
    • Просмотр профиля
    • E-mail
Re: Возможен ли такой режим для 6п3с?
« Ответ #19 : Октября 13, 2013, 01:39:14 pm »
Подожди, я не понял - если бракованная лампа - выкинь её, зачем усь то пересобирать? 0_0
Сквозь собственный идиотизм к проверенным решениям.
Matamp+Diezel ch3, 6Н9С+KT90, OrangeDrops+SilverMica.