Автор Тема: Проект Ритм-Чадвик, есть вопросы  (Прочитано 8976 раз)

0 Пользователей и 1 Гость просматривают эту тему.

Proks

  • Сообщений: 308
  • Бог в помощь
    • ICQ клиент - 7762911
    • Просмотр профиля
    • E-mail
Проект Ритм-Чадвик, есть вопросы
« : Апреля 01, 2010, 08:33:37 am »
Доброго дня, господа паяльщики, после окончания работ над Чампом, решил заняться сборкой пушпула уже с достаточно взрослым предом, в качестве преампа решил взять Кранк Чадвик, оконечник от АЗГ-15. Делать все это буду на базе имеющегося у меня совкового усилителя "РИТМ" люберецкого завода, вобще в родной схеме этого усила оконечник собран на 6-ти 6П14П, но промерив коэффициент трансформации выходника который равен 30, получилось что приведенка для 8 омной нагрузки 7200, а это самое то для пары 6П14П, ну а что бы силовик не работал в холостую думаю в схему добавить простенькое тремоло, типо как у Фендера Виброчампа. Теперь вопросы:
1. Стоит ли заморачиваться с навесным монтажем преампа или будет лучше собрать его на плате, разработанной Ден2?
2. Как и куда присоединить тремоло, смотрел некоторые схемы, там оно цеплялось между фазиком и оконечником :-?
3. Правильно ли я сделал петлю? Нужен ей дополнительный каскад для согласования с оконечником?
Схему прилагаю:
http://ipicture.ru/uploads/100401/O7yw84K1sF.jpg
« Последнее редактирование: Апреля 01, 2010, 08:36:42 am от Proks206 »
Champ Princeton mod, Chadwick 20W, 1х12 (1912-V30)

dks

  • Сообщений: 3284
  • GTLab - forever!
    • Просмотр профиля
    • E-mail
Re: Проект Ритм-Чадвик, есть вопросы
« Ответ #1 : Апреля 01, 2010, 08:51:19 am »
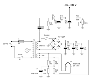
Если не предпринять мер по накалу, такой прибор будет фонить: 2 резистора по 100 ом на землю, и желательно накал поднять вольт на 50, т.к. в схеме есть КП на 12АХ7, это еще и фон снижает дополнительно.

Например так:

Посмотреть на Яндекс.Фотках
« Последнее редактирование: Апреля 01, 2010, 08:55:00 am от dks »
"Любое изолированное сообщество со временем отстаёт от общемировой цивилизации." К.Клименко

THRASH

  • Сообщений: 5719
  • GTLab - forever!
    • Просмотр профиля
    • E-mail
Re: Проект Ритм-Чадвик, есть вопросы
« Ответ #2 : Апреля 01, 2010, 09:03:51 am »
Задам сюда по поводу накала вопрос. У меня фазик и оконечник питаются от одной накальной обмотки. К этой же обмотке подсоединен мост и выпрямленым напряжением я питаю одно реле и светодиоды. Вопрос в том, можно ли землю этого моста соединять с общей землей? Получится ли это как средняя точка? Сейчас она соединена через конденсатор.
Jackson JS32RT Dinky->X2N, Gavrilenko custom shop baritone 27*-> AHB-2-->DIY 2х12( governor+v12)

Proks

  • Сообщений: 308
  • Бог в помощь
    • ICQ клиент - 7762911
    • Просмотр профиля
    • E-mail
Re: Проект Ритм-Чадвик, есть вопросы
« Ответ #3 : Апреля 01, 2010, 09:08:28 am »
Цитировать
2 резистора по 100 ом на землю, и желательно накал поднять вольт на 50, т.к. в схеме есть КП на 12АХ7, это еще и фон снижает дополнительно.
не понял, что значит поднять накал вольт на 50:-?
А резисторы об землю всмысле так
Champ Princeton mod, Chadwick 20W, 1х12 (1912-V30)

dks

  • Сообщений: 3284
  • GTLab - forever!
    • Просмотр профиля
    • E-mail
Re: Проект Ритм-Чадвик, есть вопросы
« Ответ #4 : Апреля 01, 2010, 09:11:21 am »
Я же схему привел, см. нижнюю часть.
"Любое изолированное сообщество со временем отстаёт от общемировой цивилизации." К.Клименко

KDA

  • Сообщений: 1247
  • GTLab - forever!
    • Просмотр профиля
    • E-mail
Re: Проект Ритм-Чадвик, есть вопросы
« Ответ #5 : Апреля 01, 2010, 09:18:46 am »
Нет!
На пальцах - делается делитель от анодного напряжения на землю приблизительно 1:10, например 1М-100К, 100К шунтируется электролитом, где-то на 10-20 Мкф. В средней точке мы получаем порядка 30-35-40 Вольт. Вот эту точку мы соединяем на делитель из двух резисторов по 100 Ом в среднюю точку вместо земли, иными словами приподнимаем накал от земли на вышеуказанные напряжения.
« Последнее редактирование: Апреля 01, 2010, 09:25:33 am от ChNPP »
Несчастен человек, который не делает того, что он может, и берется за то, чего он не понимает.

THRASH

  • Сообщений: 5719
  • GTLab - forever!
    • Просмотр профиля
    • E-mail
Re: Проект Ритм-Чадвик, есть вопросы
« Ответ #6 : Апреля 01, 2010, 09:19:09 am »
А мне никто ниче не скажет? :-/
Jackson JS32RT Dinky->X2N, Gavrilenko custom shop baritone 27*-> AHB-2-->DIY 2х12( governor+v12)

KDA

  • Сообщений: 1247
  • GTLab - forever!
    • Просмотр профиля
    • E-mail
Re: Проект Ритм-Чадвик, есть вопросы
« Ответ #7 : Апреля 01, 2010, 09:27:35 am »
THRASH - можно. Не совсем тебя понял - зачем там конденсатор?
Несчастен человек, который не делает того, что он может, и берется за то, чего он не понимает.

Proks

  • Сообщений: 308
  • Бог в помощь
    • ICQ клиент - 7762911
    • Просмотр профиля
    • E-mail
Re: Проект Ритм-Чадвик, есть вопросы
« Ответ #8 : Апреля 01, 2010, 09:50:47 am »
Цитировать
Нет!
На пальцах - делается делитель от анодного напряжения на землю приблизительно 1:10, например 1М-100К, 100К шунтируется электролитом, где-то на 10-20 Мкф. В средней точке мы получаем порядка 30-35-40 Вольт. Вот эту точку мы соединяем на делитель из двух резисторов по 100 Ом в среднюю точку вместо земли, иными словами приподнимаем накал от земли на вышеуказанные напряжения.
Понял, сделаю
Champ Princeton mod, Chadwick 20W, 1х12 (1912-V30)

Dr.Fox

  • Сообщений: 2656
  • %USERNAME%
    • Просмотр профиля
    • E-mail
Re: Проект Ритм-Чадвик, есть вопросы
« Ответ #9 : Апреля 01, 2010, 11:34:37 am »
Можно в тему вопрос?есчли накал выпрямлен можно ли его поднимать? плоскольку транс 1 у меня 12 вольт со средней точкой, но лампы пока 6н2п надо делать полуперионый выпрямитель:) можно ли поднять накал в таком случае?
Freedom is slavery.
War is peace.
Ignorance is Strength.
Existence is suffering.

Tinki-Vinki

  • Сообщений: 331
  • GTLab - forever!
    • Просмотр профиля
Re: Проект Ритм-Чадвик, есть вопросы
« Ответ #10 : Апреля 01, 2010, 01:54:36 pm »
и мой вопрос (уж извините):
Подскажите схему  ПРАВИЛЬНОГО ( как например транзисторный буфер Корниша) выходного буфера на половинке 12ах7 и с какими буквами 12ах7 лучше брать?

Dr.Fox

  • Сообщений: 2656
  • %USERNAME%
    • Просмотр профиля
    • E-mail
Re: Проект Ритм-Чадвик, есть вопросы
« Ответ #11 : Апреля 01, 2010, 02:16:55 pm »
@ Tinki-Vinki

кп? 100К В катод на анод сразу питалие, на сетку напряжение без разделительного кондера. Насчет 12ах7 не посоветую...ибо нет у меня их(
Freedom is slavery.
War is peace.
Ignorance is Strength.
Existence is suffering.

Tinki-Vinki

  • Сообщений: 331
  • GTLab - forever!
    • Просмотр профиля
Re: Проект Ритм-Чадвик, есть вопросы
« Ответ #12 : Апреля 01, 2010, 03:32:35 pm »
Venom, нет,  простой кп это не проблема. Когда то видел другую схему кп, типа как в Китти Хок Кватро, но более навороченная.

Proks

  • Сообщений: 308
  • Бог в помощь
    • ICQ клиент - 7762911
    • Просмотр профиля
    • E-mail
Re: Проект Ритм-Чадвик, есть вопросы
« Ответ #13 : Апреля 02, 2010, 05:07:33 am »
А что можете сказать по вопросам из первого поста, а то что то про них совсем забыли, ну и плюс ко всему вопрос, как мне организовать презенс?
Champ Princeton mod, Chadwick 20W, 1х12 (1912-V30)

Proks

  • Сообщений: 308
  • Бог в помощь
    • ICQ клиент - 7762911
    • Просмотр профиля
    • E-mail
Re: Проект Ритм-Чадвик, есть вопросы
« Ответ #14 : Апреля 02, 2010, 05:59:52 am »
Вот, прикрепляю доработанную схему, уже с тремоло, скажите, правильно ли я его прикрутил и что это за штука такая Vibrato Pedal?
Champ Princeton mod, Chadwick 20W, 1х12 (1912-V30)

dks

  • Сообщений: 3284
  • GTLab - forever!
    • Просмотр профиля
    • E-mail
Re: Проект Ритм-Чадвик, есть вопросы
« Ответ #15 : Апреля 02, 2010, 07:19:37 am »
Цитировать
Вот, прикрепляю доработанную схему, уже с тремоло, скажите, правильно ли я его прикрутил и что это за штука такая Vibrato Pedal?
Подъем накала неправильно нарисован, я же тебе схему дал - не смотрел что-ли?
"Любое изолированное сообщество со временем отстаёт от общемировой цивилизации." К.Клименко

Dr.Fox

  • Сообщений: 2656
  • %USERNAME%
    • Просмотр профиля
    • E-mail
Re: Проект Ритм-Чадвик, есть вопросы
« Ответ #16 : Апреля 02, 2010, 07:22:10 am »
@ dks

а что скажеш если выпрямленым накалом? не будет ли проблем если подниму??
Freedom is slavery.
War is peace.
Ignorance is Strength.
Existence is suffering.

dks

  • Сообщений: 3284
  • GTLab - forever!
    • Просмотр профиля
    • E-mail
Re: Проект Ритм-Чадвик, есть вопросы
« Ответ #17 : Апреля 02, 2010, 07:25:15 am »
Цитировать
@ dks

а что скажеш если выпрямленым накалом? не будет ли проблем если подниму??
Честно говоря не думал над этим.
"Любое изолированное сообщество со временем отстаёт от общемировой цивилизации." К.Клименко

Dr.Fox

  • Сообщений: 2656
  • %USERNAME%
    • Просмотр профиля
    • E-mail
Re: Проект Ритм-Чадвик, есть вопросы
« Ответ #18 : Апреля 02, 2010, 07:31:25 am »
@ dks

просто есть трансформатолр со средней точкой на 12вольт, но лампочки для теста только 6н2п, думаю выпрямить накал, но притяжка к земле меня не пригревает, потомучто напряжение великовато, в кп вылетит триод скорее всего:( а уж 12ах7ен-ка тем болеее
Freedom is slavery.
War is peace.
Ignorance is Strength.
Existence is suffering.

dks

  • Сообщений: 3284
  • GTLab - forever!
    • Просмотр профиля
    • E-mail
Re: Проект Ритм-Чадвик, есть вопросы
« Ответ #19 : Апреля 02, 2010, 07:36:43 am »
Цитировать
@ dks

просто есть трансформатолр со средней точкой на 12вольт, но лампочки для теста только 6н2п, думаю выпрямить накал, но притяжка к земле меня не пригревает, потомучто напряжение великовато, в кп вылетит триод скорее всего:( а уж 12ах7ен-ка тем болеее
Если есть отвод со средней точкой на 12В, тогда используй 12ах7, а на среднюю точку накала как раз подай положительное напряжение (это теория, сам не пробовал).
"Любое изолированное сообщество со временем отстаёт от общемировой цивилизации." К.Клименко