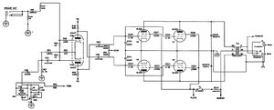
Сразу после входного гнезда ставишь переменник A1M: с гнезда на верхний вывод переменника, со среднего - дальше на фазик, нижний - на землю. Посмотри любые другие схемы, как сделано.
Добавил: Первая попавшаяся на форуме - http://www.onlinedisk.ru/view/407974 , переменник подписан MASTER VOLUME. В полной схеме сигнал на него поступает со среднего вывода TREBLE, а у тебя будет с входного гнезда.
