@ dksУмножитель - это самое дерьмовое что можно придумать, в высоко-концовом смысле

И чем больше кратность умножения, тем хуже.
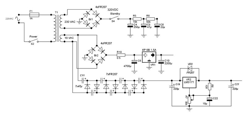
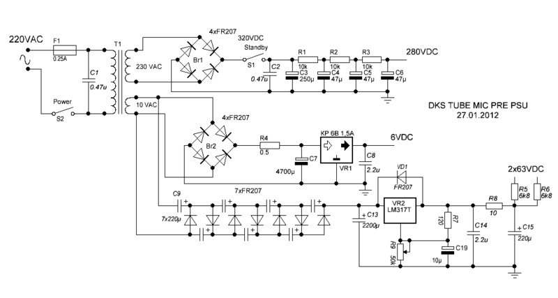
От анодки самый "тупой" и самый трушный вариант, а чем проще, как известно, тем лучше. Взять керамический резистор да хоть на 25 Вт - это не проблема! Взять пару хороших "банок" на 63в - тоже "нивапрос". Я бы даже думать не стал на этот счёт.
Все апологеты меня отговаривают от фантома из анодки
Я даже знаю почему

1. Так никто не делает (самая веская причина)
2. А вдруг воткнут мик с аццким потреблением и фантом просядет?
3. А вдруг порвётся нижний резистор делителя и хана моему Нойману за 5000$...
Ну, в общем, ты понял, что это всё LOL
