Автор Тема: Интерференционные ВЧ помехи на гейне  (Прочитано 3243 раз)

0 Пользователей и 1 Гость просматривают эту тему.

Ал-ндр

  • Сообщений: 3160
  • GTLab - forever!
    • Просмотр профиля
    • E-mail
Re: Интерференционные ВЧ помехи на гейне
« Ответ #40 : Января 18, 2013, 08:46:27 am »
Цитировать
В посте 37 я так понимаю помехи от БП компа? А если с автономного устройства (плеер, ноут) брать сигнал для реампинга то-же самое?

В посте 37 записано с звуковухи стационарного компа с Winamp с выведенной в 0 громкостью(чтоб не шел музыкальный сигнал). Пока нажата кнопка Play, шум идет, нажимаешь кнопку Stop он пропадает. С любого другого плэйера, то же самое. Дал побольше уровня при записи, что б понятно было о чем идет речь, на самом деле помехи конечно меньше, но все равно создает серьезную проблему. С трансом от микрофона МКЭ-10 все разрешилось, если конечно не появиться еще новая земляная петля

Данный трансформатор с ноутом СД, МП3-плэйером еще не пробовал, но характер помех там точно такой, может только диапазон или шире или уже.

С гитарой данный транс, как пассивный блок не подойдет, нужен специальный, как для DI-бокса, но можно попробовать этот, сделав активную примочь по алгоритму который я описал выше

 
« Последнее редактирование: Января 18, 2013, 08:52:18 am от S@sha »

Peratron

  • Сообщений: 13579
  • GTLab - forever!
    • Просмотр профиля
    • E-mail
Re: Интерференционные ВЧ помехи на гейне
« Ответ #41 : Января 18, 2013, 09:03:50 am »
Цитировать
В посте 37 записано с звуковухи стационарного компа с Winamp с выведенной в 0 громкостью(чтоб не шел музыкальный сигнал). Пока нажата кнопка Play, шум идет, нажимаешь кнопку Stop он пропадает.
Какая звуковая карта?
Есть один прикол со звуковухами - в дешёвых картах (особенно USB-свистках) используется нефильтрованный шим.
Потому прежде, чем заниматься выведением помех, следует осциллографом (с полосой не меньше 10 мГц) обязательно посмотреть качество сигнала...
Схемотехническая мантра: титцешенкохоровицехилл. Повторять до просветления...

Alex CH

  • Сообщений: 666
  • GtLab.Net forever! Ростов-на-Дону
    • Просмотр профиля
    • E-mail
Re: Интерференционные ВЧ помехи на гейне
« Ответ #42 : Января 18, 2013, 09:23:21 am »
То-есть это шум от ЦАП получается? А подойдет для этих целей какой нибудь из линейки ТОТ?
Я себе собрал на днях активный дибокс, но писат еще не пробовал, может тоже стоит после повторителя транс 1:1 поставить...
Вообще в наших домах с помехами совсем беда! У меня например видимо проводка лучит, т.к дом старый.
Студент, он как ток - идет по пути наименьшего сопротивления, а преподаватель, как конденсатор - весь семестр терпит, а на сессии разряжается

Peratron

  • Сообщений: 13579
  • GTLab - forever!
    • Просмотр профиля
    • E-mail
Re: Интерференционные ВЧ помехи на гейне
« Ответ #43 : Января 18, 2013, 09:33:51 am »
Цитировать
То-есть это шум от ЦАП получается?
Пока что это гипотеза, а не факт для данного конкретного случая.
Но проверить следует обязательно, потому что:

ХИНТ: выход на наушники значительного количества мп3 плейеров (включая мобильные телефоны) точно так же базируется на тупом ШИМе без фильтрации.

Я сам на это напоролся, когда искал усб-звуковуху для использования её в качестве осциллографа (с полной гальванической отвязкой, которую в УСБ сделать много проще, чем в традиционной PCI-звуковухе).
Так оказалось, что все дешёвые усб-звуковухи для этого дела совершенно непригодны по причине использования ШИМ на телефонном выходе...
Схемотехническая мантра: титцешенкохоровицехилл. Повторять до просветления...

Ал-ндр

  • Сообщений: 3160
  • GTLab - forever!
    • Просмотр профиля
    • E-mail
Re: Интерференционные ВЧ помехи на гейне
« Ответ #44 : Января 18, 2013, 10:50:59 am »
Цитировать
Какая звуковая карта?

Три разные карты из двух компов. Одна из них интегренка, наверное больше всего шумит. Есть хорошая карта, но она пока лежит из за отсутствия дров на новые системы.

Шумит из звуковухи, т. к. примочка и кабель не причем. Еще бесперибойник вносит свой "вклад". дополнительная помеха получается, например, когда подключается HD

santa

  • Сообщений: 1404
  • с помойки банки рулят, турреты нервно курят
    • Просмотр профиля
Re: Интерференционные ВЧ помехи на гейне
« Ответ #45 : Января 18, 2013, 11:30:14 am »

 может нужна опторазвязка  ?



теория убийца практики

slo100>slo100pt  >>  topsecret

Ал-ндр

  • Сообщений: 3160
  • GTLab - forever!
    • Просмотр профиля
    • E-mail
Re: Интерференционные ВЧ помехи на гейне
« Ответ #46 : Января 18, 2013, 12:03:45 pm »
А вторая схема - это что ?

Похожая развязка на  MIDI интерфейсе

santa

  • Сообщений: 1404
  • с помойки банки рулят, турреты нервно курят
    • Просмотр профиля
« Последнее редактирование: Января 19, 2013, 02:35:37 am от klaus »
теория убийца практики

slo100>slo100pt  >>  topsecret

Ал-ндр

  • Сообщений: 3160
  • GTLab - forever!
    • Просмотр профиля
    • E-mail
Re: Интерференционные ВЧ помехи на гейне
« Ответ #48 : Января 19, 2013, 08:01:41 am »
Цитировать
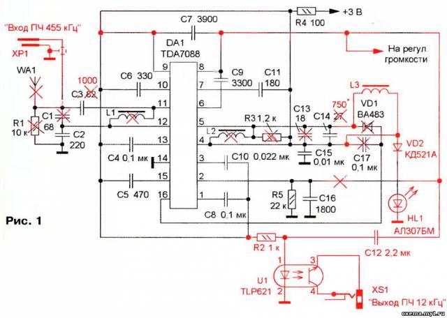
эти две схемы  для  подключения  радиоприёмника к пк

http://cxema.my1.ru/publ/radiosvjaz/vspomogatelnye_ustrojstva/konverter_k_radioprijomniku_dlja_prijoma_drm_radiostancij/60-1-0-2203


http://www.radioradar.net/radiofan/home_appliances/drm_degen1103.html

По логике, должно работать. К светодиоду нужен усилитель. Можно что-то типа каскада на выходе с ОЭ а светодиод в нагрузке коллектора.

При наличии оптрона, заманчиво кажется. Может у кого есть свои мысли - будет такое работать в контексте этой темы ?

Доуточнение:
Цитировать
Похожая развязка на  MIDI интерфейсе

На MIDI там оптопара светодиод -- фотодиод, ну а принцип чем то похож

new_man

  • Сообщений: 2053
  • GtLab.Net
    • Просмотр профиля
    • E-mail
Re: Интерференционные ВЧ помехи на гейне
« Ответ #49 : Января 19, 2013, 08:13:31 am »
И как там с линейностью передачи?
Думаю, что никак.   [smiley=tongue.gif]

Где-то проскакивала схема с линеаризацией передаточной характеристики оптрона. (Не могу вспомнить ник автора. Он еще импульсниками занимался.)

Ал-ндр

  • Сообщений: 3160
  • GTLab - forever!
    • Просмотр профиля
    • E-mail
Re: Интерференционные ВЧ помехи на гейне
« Ответ #50 : Января 19, 2013, 08:22:10 am »
А  хез, может достаточно только для передачи типа речевых данных, как по телефону. Разборчивость есть, ну и ладно

А с динамикой как ? Если судить только по ушам, то FM станции в большинстве случаев звучат со сжатым динамическим диапазоном

santa

  • Сообщений: 1404
  • с помойки банки рулят, турреты нервно курят
    • Просмотр профиля
Re: Интерференционные ВЧ помехи на гейне
« Ответ #51 : Января 19, 2013, 12:20:26 pm »
Цитировать
И как там с линейностью передачи?
Думаю, что никак.   [smiley=tongue.gif]

Где-то проскакивала схема с линеаризацией передаточной характеристики оптрона. (Не могу вспомнить ник автора. Он еще импульсниками занимался.)

 да неочень , я тож видел  в рпиёмниках  один автор  применял

 страшнее другое  :) завал ВЧ  и шум  фототранзистора   делал как то связку светодиод   и здоровенный вскрытый-транзистор  соотношение сигнал шум 49 дб ,
 а гитара(с активными звучками) гдето 56 дб(впринципе даже при дисторшне уже мало шума) ,
незнаю мож  современные оптроны  получше

Цитировать
А с динамикой как ? Если судить только по ушам, то FM станции в большинстве случаев звучат со сжатым динамическим диапазоном
там они их используют не чтобы звук подавать а  гудки - ДРМ ,  дрм это  цифравое вещание , принцип  похож на    азбуку-морзе  только много  тонов , на слух это как короткие  гудки с разными частотами .

насчёт звука , ну вроде-ж что то типа  светотелефонов же делают .



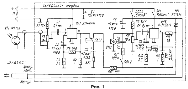
Юный техник 1966-06, страница 49
http://zhurnalko.net/=sam/junyj-tehnik/1966-06--num49

кстати раньше много подобныйх схем было с лампочкой.  :D :D :D :D :D



 на лазере
http://www.electroscheme.ru/sxems/phone.html

« Последнее редактирование: Января 19, 2013, 12:45:06 pm от klaus »
теория убийца практики

slo100>slo100pt  >>  topsecret

Ал-ндр

  • Сообщений: 3160
  • GTLab - forever!
    • Просмотр профиля
    • E-mail
Re: Интерференционные ВЧ помехи на гейне
« Ответ #52 : Января 19, 2013, 12:47:56 pm »

Получается, что трансу тут нет конкурентов

ЮТ и МК тоже иногда люблю листать, особенно "Прощай пионерское лето"  :)


KMG

  • Сообщений: 3776
    • ICQ клиент - 412221711
    • AOL клиент - Mike
    • Просмотр профиля
    • E-mail
Re: Интерференционные ВЧ помехи на гейне
« Ответ #53 : Января 19, 2013, 01:01:48 pm »
Для изоляции USB есть такие микрухи
http://www.analog.com/en/interface-isolation/usb-isolators/adum4160/products/product.html
Low and full speed data rate: 1.5 Mbps and 12 Mbps
К сожалению не поддерживает USB 2.0 Hi-Speed (480 Mbps), который требуется для больших сэмп рэйтов.

new_man

  • Сообщений: 2053
  • GtLab.Net
    • Просмотр профиля
    • E-mail

santa

  • Сообщений: 1404
  • с помойки банки рулят, турреты нервно курят
    • Просмотр профиля
Re: Интерференционные ВЧ помехи на гейне
« Ответ #55 : Января 19, 2013, 02:39:38 pm »

 лт спайс выдал так , вроде неплохо

теория убийца практики

slo100>slo100pt  >>  topsecret

Peratron

  • Сообщений: 13579
  • GTLab - forever!
    • Просмотр профиля
    • E-mail
Re: Интерференционные ВЧ помехи на гейне
« Ответ #56 : Января 19, 2013, 02:54:28 pm »
Цитировать
Получается, что трансу тут нет конкурентов
Оптрон с импульсной линеаризацией (автоШИМ) - вполне тянет на ХЭ.
Схемотехническая мантра: титцешенкохоровицехилл. Повторять до просветления...

Peratron

  • Сообщений: 13579
  • GTLab - forever!
    • Просмотр профиля
    • E-mail
Re: Интерференционные ВЧ помехи на гейне
« Ответ #57 : Января 19, 2013, 02:55:57 pm »
Цитировать
лт спайс выдал так , вроде неплохо
Модель оптрона сильно упрощена - по жизни всё не так красиво...
Схемотехническая мантра: титцешенкохоровицехилл. Повторять до просветления...

santa

  • Сообщений: 1404
  • с помойки банки рулят, турреты нервно курят
    • Просмотр профиля
Re: Интерференционные ВЧ помехи на гейне
« Ответ #58 : Января 19, 2013, 05:03:45 pm »
 подавление нелинейности зафигАчил , вроде  действует

теория убийца практики

slo100>slo100pt  >>  topsecret

Peratron

  • Сообщений: 13579
  • GTLab - forever!
    • Просмотр профиля
    • E-mail
Re: Интерференционные ВЧ помехи на гейне
« Ответ #59 : Января 19, 2013, 05:10:33 pm »
Цитировать
подавление нелинейности зафигАчил , вроде  действует

К несчастью, всё упирается в идентичность оптронных пар - а она очень невелика.

Повторю ещё раз - единственным решением, удовлетворяющим разумные требования к качеству, является использование оптронов в сочетании с автогенерирущей импульсной системой передачи: в этом случае разница в индивидуальных параметрах оптопар значительно уменьшается и совокупные парметры удовлетворяют традиционным требованиям качества (по линейности и динамическому диапазону).
Схемотехническая мантра: титцешенкохоровицехилл. Повторять до просветления...