Автор Тема: Что за узел в Fender Frontman 25R?  (Прочитано 790 раз)

0 Пользователей и 1 Гость просматривают эту тему.

kwlw

  • Сообщений: 2408
  • Тёплый, ламповый
    • Просмотр профиля
Что за узел в Fender Frontman 25R?
« : Января 11, 2015, 03:44:25 pm »
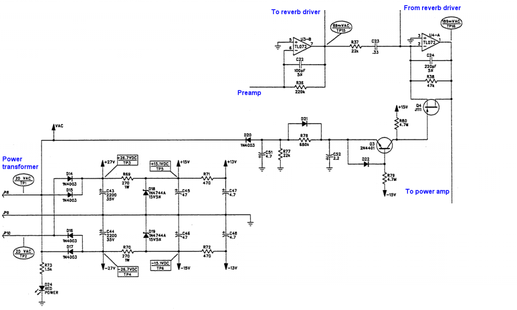
Охочусь за фоном реверба в упомянутом усилке. При анализе схемы, увидел непонятный узел из транзисторов Q3, Q4. Почему то - эта схема подключается к вторичке трансформатора, а не к "нормальным" выходам БП. Потёр лишнее, чтоб было нагляднее:


Что это за схема? Т.е. что она делает, или как она называется "по научному" (пошерстил бы сеть и сам, но нет точки для начала). Понимаю, что к фону, она отношения не имеет, но стало интересно, что это такое.

Sau
У меня - свой путь.

Denn

  • Global Moderator
  • *****
  • Сообщений: 14277
  • είμαι ο μουσικός και ο ραδιομηχανίκός
    • ICQ клиент - 322153053
    • Просмотр профиля
    • E-mail
Re: Что за узел в Fender Frontman 25R?
« Ответ #1 : Января 11, 2015, 03:48:57 pm »
Похоже на софт-старт выхлопа ревера. Скорее всего никак иначе было не побороть переходной процесс.
Не говорите что мне делать, и я не скажу куда Вам идти.

Лучшее решение из возможных - самое простое. И наоборот.

Прежде чем судить

kwlw

  • Сообщений: 2408
  • Тёплый, ламповый
    • Просмотр профиля
Re: Что за узел в Fender Frontman 25R?
« Ответ #2 : Января 14, 2015, 05:02:30 pm »
Цитировать
Похоже на софт-старт выхлопа ревера. Скорее всего никак иначе было не побороть переходной процесс.

Придумал ещё версию. Эта схемка, похоже для того, чтоб при включении комбика, ревер не "булькал", как случается с дешёвыми комбиками и тугими выключателями, отчего пружины ревера издают звуки ещё пару секунд после включения.

Sau
У меня - свой путь.

Bpjkznjh

  • Гость
Re: Что за узел в Fender Frontman 25R?
« Ответ #3 : Января 14, 2015, 05:04:20 pm »
Цитировать

Придумал ещё версию. Эта схемка, похоже для того, чтоб при включении комбика, ревер не "булькал", как случается с дешёвыми комбиками и тугими выключателями, отчего пружины ревера издают звуки ещё пару секунд после включения.

Sau
Так это и есть софт-старт.

Denn

  • Global Moderator
  • *****
  • Сообщений: 14277
  • είμαι ο μουσικός και ο ραδιομηχανίκός
    • ICQ клиент - 322153053
    • Просмотр профиля
    • E-mail
Re: Что за узел в Fender Frontman 25R?
« Ответ #4 : Января 15, 2015, 07:41:22 am »
Ну да. Я просто криво выразился, думал что всем будет понятно.
Не говорите что мне делать, и я не скажу куда Вам идти.

Лучшее решение из возможных - самое простое. И наоборот.

Прежде чем судить