Автор Тема: Кратковременное падение громкости при выключении  (Прочитано 3735 раз)

0 Пользователей и 1 Гость просматривают эту тему.

minor

  • Гость
Суть проблемы.  Есть цепочка: гитара -> тонбендер мк2 -> rebote delay. Обе педали с классическим тру-байпассом. При выключении дилея происходит падение громкости на несколько секунд, затем громкость плавно возвращается к нормальной. Грешу на то, что тонбендер с положительной землей, потому как если тонбендер заменить на педаль с отрицательной землей, то все ок. Подскажите пожалуйста в чем проблема и как побороть сей баг. :-/

Denn

  • Global Moderator
  • *****
  • Сообщений: 14277
  • είμαι ο μουσικός και ο ραδιομηχανίκός
    • ICQ клиент - 322153053
    • Просмотр профиля
    • E-mail
Труъ-байпас медленно восстанавливаться никак не может, иам же просто механические контакты  :-?
Не говорите что мне делать, и я не скажу куда Вам идти.

Лучшее решение из возможных - самое простое. И наоборот.

Прежде чем судить

Bpjkznjh

  • Гость
Надо смотреть смещение на выходе тонбердера. Возможно, утечка кондёра.
« Последнее редактирование: Февраля 14, 2015, 05:02:00 pm от Bpjkznjh »

minor

  • Гость
Поменял тонбендер на другой с питанием от -9В. Симптомы почти такие же.



Bpjkznjh

  • Гость
Цитировать
Поменял тонбендер на другой с питанием от -9В. Симптомы почти такие же.
 
Значит, особенность/косяк схемы. Щелчок есть при переключении?
« Последнее редактирование: Февраля 14, 2015, 06:05:26 pm от Bpjkznjh »

minor

  • Гость
Цитировать
Значит, особенность/косяк схемы. Щелчок есть при переключении?
Щелчка нет. Схема другая - на этот раз тонбендер мк3 :)
Поменял дилей на фузз фэктори - симптомы те же :( Не могу понять в чем дело. Пока наблюдения такие: проблема проявляется, когда в цепи педали с питанием разной полярности.
« Последнее редактирование: Февраля 14, 2015, 06:25:38 pm от minor »

Bpjkznjh

  • Гость
Схемы надо..

minor

  • Гость
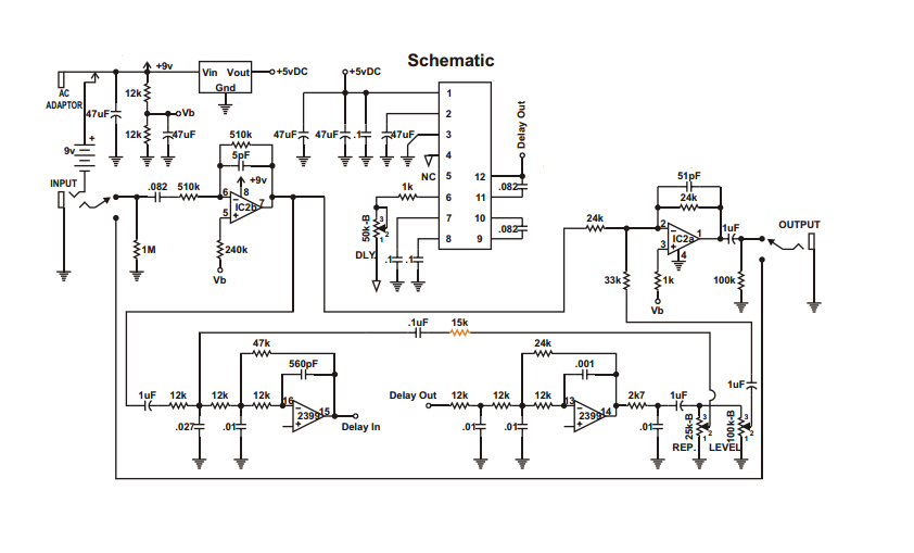
Схемы:


Байпас у тонбендера точно такой же, как и Ребут Дилея, т.е. полный обход.

Bpjkznjh

  • Гость
Питание примочек как организовано?

KMG

  • Сообщений: 3776
    • ICQ клиент - 412221711
    • AOL клиент - Mike
    • Просмотр профиля
    • E-mail
Во первых, у тонебендера входной кондер со стороны "+" вывода не притянут по постоянке.

minor

  • Гость
Питание: у тонбендера батарейка, у дилея - блок питания.

Цитировать
Во первых, у тонебендера входной кондер со стороны "+" вывода не притянут по постоянке.
Т.е. впаять с "+" на землю 1М?

Bpjkznjh

  • Гость
Цитировать
Во первых, у тонебендера входной кондер со стороны "+" вывода не притянут по постоянке.

Через гитару всё одно притянут. И падение громкости на несколько секунд  происходит при выключении дилея.
Цитировать
Схема другая - на этот раз тонбендер мк3 :)
Поменял дилей на фузз фэктори - симптомы те же :( Не могу понять в чем дело. Пока наблюдения такие: проблема проявляется, когда в цепи педали с питанием разной полярности.
Да...интересный случай. :-?

Yuriy

  • Сообщений: 125
  • GtLab.Net forever!
    • Просмотр профиля
    • E-mail
Цитировать

Через гитару всё одно притянут. 

А в момент обхода байпасом?

Bpjkznjh

  • Гость
Цитировать
Цитировать

Через гитару всё одно притянут. 

А в момент обхода байпасом?

Так ведь падение громкости происходит при переключении дилэя.