Автор Тема: Выходной буфер, петля и всё что с ними связано  (Прочитано 13113 раз)

0 Пользователей и 1 Гость просматривают эту тему.

KMG

  • Сообщений: 3776
    • ICQ клиент - 412221711
    • AOL клиент - Mike
    • Просмотр профиля
    • E-mail
Re: Выходной буфер, петля и всё что с ними связано
« Ответ #160 : Февраля 22, 2012, 11:57:19 am »
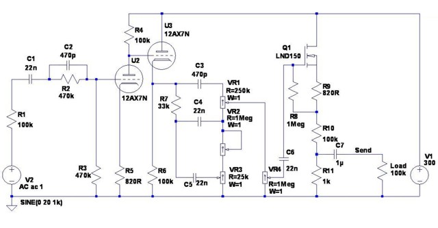
Кому интересно, вот вариант сенда, нормально жрущего 120в пик-пик

Резистором R11 можно подобрать желаемый уровень выхода

THRASH

  • Сообщений: 5719
  • GTLab - forever!
    • Просмотр профиля
    • E-mail
Re: Выходной буфер, петля и всё что с ними связано
« Ответ #161 : Февраля 22, 2012, 12:12:45 pm »
@ burjak дай ссылку именно на схему. я там не зареган
@ KMGСпасибо
 
« Последнее редактирование: Февраля 22, 2012, 12:20:09 pm от thrash »
Jackson JS32RT Dinky->X2N, Gavrilenko custom shop baritone 27*-> AHB-2-->DIY 2х12( governor+v12)

burjak

  • Сообщений: 186
  • фуз forever!
    • Просмотр профиля
    • E-mail
Re: Выходной буфер, петля и всё что с ними связано
« Ответ #162 : Февраля 22, 2012, 04:28:05 pm »

C2 и C8 возможно прийдется пересчитать или подобрать, номиналы взяты со слов одного человека со слоклона
Остальное 100% верно, снималось по фоткам и проверялось лично мной по фоткам, правда только одного девайса


Проверил по другим фоткам - все верно
« Последнее редактирование: Февраля 22, 2012, 04:59:08 pm от burjak »

THRASH

  • Сообщений: 5719
  • GTLab - forever!
    • Просмотр профиля
    • E-mail
Re: Выходной буфер, петля и всё что с ними связано
« Ответ #163 : Февраля 22, 2012, 05:36:14 pm »
@ burjakТочно правильная? чет на фейковую смахивает, или ее просто подправили?
« Последнее редактирование: Февраля 22, 2012, 05:37:32 pm от thrash »
Jackson JS32RT Dinky->X2N, Gavrilenko custom shop baritone 27*-> AHB-2-->DIY 2х12( governor+v12)

burjak

  • Сообщений: 186
  • фуз forever!
    • Просмотр профиля
    • E-mail
Re: Выходной буфер, петля и всё что с ними связано
« Ответ #164 : Февраля 22, 2012, 05:50:52 pm »
точно

Анатолий

  • Сообщений: 17
  • GtLab.Net forever!
    • Просмотр профиля
    • E-mail
Re: Выходной буфер, петля и всё что с ними связано
« Ответ #165 : Апреля 10, 2012, 09:37:51 am »
Всем привет!!! Вот нарыл у себя такую схему, что скажете о ней? Работать будет? И что она собой представляет?
Можно будет в разрыв включать процессор?
« Последнее редактирование: Апреля 10, 2012, 10:36:03 am от tolik423 »

Ven

  • Сообщений: 738
  • GTLab - forever!
    • Просмотр профиля
    • E-mail
Re: Выходной буфер, петля и всё что с ними связано
« Ответ #166 : Апреля 23, 2012, 07:00:38 pm »
Цитировать
Всем привет!!! Вот нарыл у себя такую схему, что скажете о ней? Работать будет? И что она собой представляет?
Можно будет в разрыв включать процессор?

ссылки не рабочие.

sk

  • Гость
Re: Выходной буфер, петля и всё что с ними связано
« Ответ #167 : Августа 24, 2012, 09:37:27 am »
Вот еще один вариант схемы:
http://94.r.photoshare.ru/00940/008f88bb07b805bdd0d8658e30081c51225cfcd9.jpg
Хотя схема из #13 вроде не плохая.
Может сегодня-завтра попробую.

Denn

  • Global Moderator
  • *****
  • Сообщений: 14277
  • είμαι ο μουσικός και ο ραδιομηχανίκός
    • ICQ клиент - 322153053
    • Просмотр профиля
    • E-mail
Re: Выходной буфер, петля и всё что с ними связано
« Ответ #168 : Августа 24, 2012, 10:14:30 am »
Цитировать
Вот еще один вариант схемы:
http://94.r.photoshare.ru/00940/008f88bb07b805bdd0d8658e30081c51225cfcd9.jpg

Номинал катодного резистора первого каскада как минимум странный. Да и номиналы сеточного делителя тоже...
Не говорите что мне делать, и я не скажу куда Вам идти.

Лучшее решение из возможных - самое простое. И наоборот.

Прежде чем судить

sk

  • Гость
Re: Выходной буфер, петля и всё что с ними связано
« Ответ #169 : Августа 24, 2012, 10:29:50 am »
А еще мне не нравится,что чистый сигнал идет через два резистора по 1М каждый.
Все таки эта схема мне правится больше всех:
http://94.r.photoshare.ru/00940/008f89b7ce81f3c6d61d0d0625c9df9f8c355883.jpg
« Последнее редактирование: Августа 24, 2012, 10:36:14 am от sk »

Denn

  • Global Moderator
  • *****
  • Сообщений: 14277
  • είμαι ο μουσικός και ο ραδιομηχανίκός
    • ICQ клиент - 322153053
    • Просмотр профиля
    • E-mail
Re: Выходной буфер, петля и всё что с ними связано
« Ответ #170 : Августа 24, 2012, 10:36:09 am »
Цитировать
А еще мне не нравится,что чистый сигнал идет через два резистора по 1М каждый.

Требования к качеству резисторов в ламповом тракте особо жёсткие, причём далеко не только в FX-loop. Ну а дядюшка Миллер не сильно подпортит картину (а возможно даже наоборот), ибо это ж гитарный аппарат, а не Хай-Фай.
Не говорите что мне делать, и я не скажу куда Вам идти.

Лучшее решение из возможных - самое простое. И наоборот.

Прежде чем судить

sk

  • Гость
Re: Выходной буфер, петля и всё что с ними связано
« Ответ #171 : Августа 24, 2012, 10:44:39 am »
http://www.el34world.com/charts/Schematics/files/boogie/MesaBoogieMark%20V.pdf
Интересно,почему в таком аппарате петля сделана без повторителя?
« Последнее редактирование: Августа 24, 2012, 10:45:35 am от sk »

KMG

  • Сообщений: 3776
    • ICQ клиент - 412221711
    • AOL клиент - Mike
    • Просмотр профиля
    • E-mail
Re: Выходной буфер, петля и всё что с ними связано
« Ответ #172 : Августа 24, 2012, 10:58:41 am »
toiler, посмотри внимательно откуда берется сигнал на сенд, он идет с выхода эквалайзера с низким выходным импедансом.

sk

  • Гость
Re: Выходной буфер, петля и всё что с ними связано
« Ответ #173 : Августа 24, 2012, 11:09:57 am »
Во,как просто!Спасибо!
Я думаю не делать эквалайзер,поэтому повторитель будет нужен другой.
« Последнее редактирование: Августа 24, 2012, 11:12:11 am от sk »

sk

  • Гость
Re: Выходной буфер, петля и всё что с ними связано
« Ответ #174 : Августа 25, 2012, 07:26:34 pm »
Сегодня остановился на таком варианте:
http://94.r.photoshare.ru/00941/008fa8b7d233b7b6aa41aac21924f34ffc362445.jpg
В петлю включал VOX tonelab EX.
В параллельную петлю хорошо звучат эффекты модуляции.
А в последовательную любая каша из кучи эффектов.
« Последнее редактирование: Августа 26, 2012, 02:56:36 am от sk »

sk

  • Гость

Denn

  • Global Moderator
  • *****
  • Сообщений: 14277
  • είμαι ο μουσικός και ο ραδιομηχανίκός
    • ICQ клиент - 322153053
    • Просмотр профиля
    • E-mail
Re: Выходной буфер, петля и всё что с ними связано
« Ответ #176 : Сентября 06, 2012, 07:41:06 am »
Цитировать
Переиграл схему:
http://94.r.photoshare.ru/00947/009084c73e497c5aac24dedd165c7ed52048de8a.jpg

 

А для чего резистор R4 ?

Номиналы R5 и R6 под большим вопросом, имхо.

Номинал С2 просится как минимум на порядок больше...

R9 скорее всего должен стоять после R10 (тогда в нём будет хоть какой-то смысл), и его номинал просится в район единиц-десятков килоом.

С4 скорее всего не нужен.

Опять же, какой смысл в резисторах R13 и R16 ?   :-?
« Последнее редактирование: Сентября 06, 2012, 07:47:49 am от Denn »
Не говорите что мне делать, и я не скажу куда Вам идти.

Лучшее решение из возможных - самое простое. И наоборот.

Прежде чем судить

sk

  • Гость
Re: Выходной буфер, петля и всё что с ними связано
« Ответ #177 : Сентября 06, 2012, 08:31:48 am »
R4 подавляет щелчки при переключении SA2.Возможно оно и не нужно.
Оно стоит в  Mesa-Boogie Trem-O-Verb
R5 R6 выбраны из соображений применения в петле процессора VOX ToneLab EX
-хорошо регулируется по входу.хотя для других педалей номиналы могут и не подходить.
С2  выбирал так:включаем SA2 в нижнее положение.
при этом R4,R4+R6иR8 включены параллельно.
При этом их общее сопротивление равно примерно 40К
Нижняя частота составляет 40 герц.Я подумал,что хватит.
Увеличить не проблема.
R9 поставил как здесь:
http://94.r.photoshare.ru/00947/0090861485f6980b814d1bb7b4024754fbc79fb1.jpg
R13 R16 стоят в Марк 5.
Конденсатор С4 можно и не ставить,но мне с ним понравилось больше.
Просто я в схеме сделал минимум переключений:один тумблер "последовательная-параллельная петля"
 и реле включения-выключения эффекта.

Denn

  • Global Moderator
  • *****
  • Сообщений: 14277
  • είμαι ο μουσικός και ο ραδιομηχανίκός
    • ICQ клиент - 322153053
    • Просмотр профиля
    • E-mail
Re: Выходной буфер, петля и всё что с ними связано
« Ответ #178 : Сентября 06, 2012, 09:46:57 am »
@ toiler

Как и почему именно так сделано в "этих ваших месабугах", я не в курсе. В данном случае руководствуюсь исключительно практическими соображениями и здравым смыслом.

R5 и R6 уже являются нагрузкой каскада, величина нагрузки - 72 ком. Шунтировать 72 ком резистором в 1мом бессмысленно, имхо.

Далее, нагрузка в 72 ком (а с учётом реальной нагрузки в "send" будет значительно меньше!) для обычного лампового каскада маловата. Вот если номинал R6 будет, например, 220ком, тогда появится смысл: просадка огромной "ламповой" амплитуды до линейного уровня с одновременным "виртуальным" уменьшением Rвых лампового каскада, что обеспечит лучшее согласование.

По С2:
Цитировать
Нижняя частота составляет 40 герц.Я подумал,что хватит.

Не хватит. Из опыта: если сделаешь 4 Гц, то будет ощутимо лучше, а если сделаешь 0,4 Гц - то вообще сказочно!

По R9. Насколько я понимаю, это - антизвонник. Он должен работать в тандеме с миллеровской ёмкостью лампы, тобишь стоять последовательно с сеткой лампы. Нагрузочный R10 должен быть до! Ну и номинал антизвонника от 1ком и выше (лучше 10..50 ком).

С4 даёт перекос Ку в сторону ВЧ, что в данном случае не нужно, т.к. петля должна стремиться передать сигнал без изменений, имхо. С этим конденсатором возрастаем общий Ку каскада и появляется "надуманная" яркость в звуке, может оно и вкуснее, но не труъ.
Не говорите что мне делать, и я не скажу куда Вам идти.

Лучшее решение из возможных - самое простое. И наоборот.

Прежде чем судить

sk

  • Гость
Re: Выходной буфер, петля и всё что с ними связано
« Ответ #179 : Сентября 06, 2012, 12:48:32 pm »
http://94.r.photoshare.ru/00947/009087e191581caa42d56eb42746cc215ec0e5b7.jpg
Тут про нагрузку первого каскада никто,наверное,не думал.
Она втрое меньше,чем у меня.
Однако звук этого аппарата впечатляет.
Мое R9 увеличено до 15К,но стоит там же,где и у меня.
Но тут оно вместе с нижним резистором на 33К хоть делитель образовали,
а 470 ом мне тоже не понятно.
Не поленился -выкинул С4,тоже хорошо звучит,но менее ярко,как и предполагалось.
Конденсаторы в проходе стоят по 0.68 мкф.Увеличил себе.
Чуть больше низа.Переставил R9 к сетке:ничего не изменилось.
А с анода второго каскада вообще налеплено резисторов,зачем?
Короче,пересмотрел петли очень многих аппаратов-каждый делает по своему.
Я хотел,что бы петля была и последовательная и параллельная.Сделал.
Хотел минимум переключений.Сделал.
По звуку чуть усиливает сигнал.Да,конденсатор красит звук.
Могу сделать его отключаемым.Потом будет видно-нужен он или нет.