Автор Тема: К вопросу об эмуляции лампового триода на ПТ  (Прочитано 82901 раз)

0 Пользователей и 2 Гостей просматривают эту тему.

wape®man

  • Сообщений: 50
  • GtLab.Net forever!
    • Просмотр профиля
    • E-mail
Re: К вопросу об эмуляции лампового триода на ПТ
« Ответ #1520 : Ноября 04, 2010, 07:57:37 am »
о спасибо всем =) я уж и забыл про то что спрашивал про него. :)

slavayo777

  • Гость
Re: К вопросу об эмуляции лампового триода на ПТ
« Ответ #1521 : Ноября 29, 2010, 08:44:57 am »
Огромная просьба выложить все семплы и видео с www.guitarjfet.ru куда нить еще раз. Все ссылки битые, а то что в этой ветке Антон Калина выкладывал повторно на onlinedisk.ru уже не работает.

Vitalka

  • Сообщений: 1746
    • Просмотр профиля
    • E-mail
Re: К вопросу об эмуляции лампового триода на ПТ
« Ответ #1522 : Декабря 02, 2010, 07:39:10 am »
Имеется вот такой проект http://www.runoffgroove.com/flipster.html, планирую поднять напряжение до вольт 25 и использовать его в качестве преампа "на борту" в басовом усилке с тда7293 в оконечнике. Нужно ли "перелопачивать" схему с добавлением пар диод-резистор в исток (по Кемпфу) или паять без каких-либо переделок?
Мои соседи слушают офигенные песни, и мне все равно, хотят они этого или нет

NitroX

  • Сообщений: 88
    • ICQ клиент - 366568755
    • Просмотр профиля
    • E-mail
Re: К вопросу об эмуляции лампового триода на ПТ
« Ответ #1523 : Декабря 02, 2010, 08:48:59 am »
Цитировать
Имеется вот такой проект http://www.runoffgroove.com/flipster.html, планирую поднять напряжение до вольт 25 и использовать его в качестве преампа "на борту" в басовом усилке с тда7293 в оконечнике. Нужно ли "перелопачивать" схему с добавлением пар диод-резистор в исток (по Кемпфу) или паять без каких-либо переделок?
Он подгружаться должен? Тогда наверное обвес(способ и уровень  смещения) имеет смысл позаимствовать из местных источников, схемы - "отправные точки" и в любом случае многое приходится подстраивать под себя, под свой инструмент.
Hate worlwide.

Vitalka

  • Сообщений: 1746
    • Просмотр профиля
    • E-mail
Re: К вопросу об эмуляции лампового триода на ПТ
« Ответ #1524 : Декабря 02, 2010, 08:57:17 am »
На счет подгруза - вероятно должен, поскольку схема эммуляция svt какого-то.

И еще вопрос "не в тему": в случае питания тда7293 двухполяркой для этого преампа лучше организовать питание через делитель от "+" и средней точки или организовать отдельную цепь питания от отдельной обмотки?
« Последнее редактирование: Декабря 02, 2010, 09:02:55 am от gt15 »
Мои соседи слушают офигенные песни, и мне все равно, хотят они этого или нет

NitroX

  • Сообщений: 88
    • ICQ клиент - 366568755
    • Просмотр профиля
    • E-mail
Re: К вопросу об эмуляции лампового триода на ПТ
« Ответ #1525 : Декабря 02, 2010, 09:30:58 am »
Цитировать
На счет подгруза - вероятно должен, поскольку схема эммуляция svt какого-то.

И еще вопрос "не в тему": в случае питания тда7293 двухполяркой для этого преампа лучше организовать питание через делитель от "+" и средней точки или организовать отдельную цепь питания от отдельной обмотки?
http://www.electroclub.info/invest/tda7294.htm
Hate worlwide.

KMG

  • Сообщений: 3776
    • ICQ клиент - 412221711
    • AOL клиент - Mike
    • Просмотр профиля
    • E-mail
Re: К вопросу об эмуляции лампового триода на ПТ
« Ответ #1526 : Декабря 14, 2010, 03:57:43 pm »
Вот практически закончил полевой суперлид 40W, осталось сделать деревянный корпус, обтянутый винилом.





dks

  • Сообщений: 3284
  • GTLab - forever!
    • Просмотр профиля
    • E-mail
Re: К вопросу об эмуляции лампового триода на ПТ
« Ответ #1527 : Декабря 14, 2010, 04:11:53 pm »
@ KMG
Солидный агрегат! А где тумблер Standby? ;D
"Любое изолированное сообщество со временем отстаёт от общемировой цивилизации." К.Клименко

Антон Калина

  • Сообщений: 1101
  • TUBE SATISFACTION!
    • Просмотр профиля
    • E-mail
Re: К вопросу об эмуляции лампового триода на ПТ
« Ответ #1528 : Декабря 15, 2010, 08:09:27 am »
Монументально и красиво.
Миша, а вот интересно: по деньгам намного дешевле, чем аналочный ламповый аппарат?
Здесь не было блатных. Были только нормальные хорошие люди: шпионы, диверсанты, террористы.

KMG

  • Сообщений: 3776
    • ICQ клиент - 412221711
    • AOL клиент - Mike
    • Просмотр профиля
    • E-mail
Re: К вопросу об эмуляции лампового триода на ПТ
« Ответ #1529 : Декабря 15, 2010, 11:43:17 am »
Комплектуха используется практичеки такая же, разница в стоимости лампы/полевики.

hamaha

  • Сообщений: 1483
  • GTLab - forever!
    • Просмотр профиля
Re: К вопросу об эмуляции лампового триода на ПТ
« Ответ #1530 : Декабря 15, 2010, 12:47:43 pm »
KMG - респект! Отличная работа.
Если не трудно, выложи здесь ссылку на схему, чтобы долго не искать.
И о выходном сопротивлении: мерялось ли? И сколько?
Простота хуже воровства.

KMG

  • Сообщений: 3776
    • ICQ клиент - 412221711
    • AOL клиент - Mike
    • Просмотр профиля
    • E-mail
Re: К вопросу об эмуляции лампового триода на ПТ
« Ответ #1531 : Декабря 15, 2010, 01:00:54 pm »
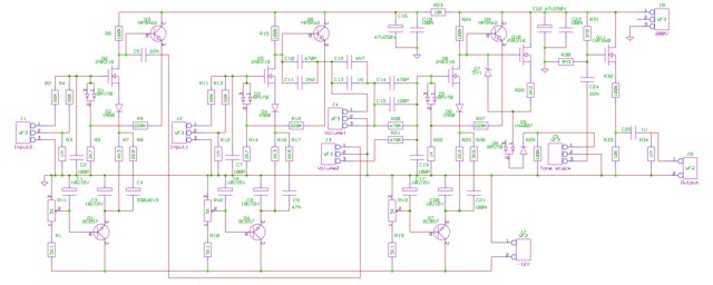
Было раньше в этой теме, но повторюсь
Пред
Схема

Печатка
 

 
Оконечник 40W
http://milas.spb.ru/~kmg/fetpa.html
Модифицирован добавлением диодов 1N4007 с затворов на стоки.

OldMike

  • Сообщений: 1963
  • Сложно сделать - просто, наоборот - сложнее...
    • ICQ клиент - 366028254
    • Просмотр профиля
    • E-mail
Re: К вопросу об эмуляции лампового триода на ПТ
« Ответ #1532 : Декабря 19, 2010, 10:30:56 am »
(Хоть я и не тот Миша :)) Выходное сопротивление у такого агрегата без использования ООС довольно велико и  близко к сопротивлению лампового конца - и МОСФЕТы , и пентоды - обладают большим внутренним сопротивлением, и выходное сопротивление определяется  глубиной ООС, которая его понижает, а также неидеальностью пентодов/МОСФЕТов, как источника тока и неидеальностью трансформатора, особенно на НЧ.
Если Миша мерил, он ответит точнее. Я как-то мерил для лампового маршаллоподобного конца, получалось что-то между 50 и 100 омами (с ООС, конечно), я просто не помню точную цифру.
производится и предлагается к продаже линия примочек/преампов RedCat BM-4/5/6/7 и SL100/FSL100

Vitalka

  • Сообщений: 1746
    • Просмотр профиля
    • E-mail
Re: К вопросу об эмуляции лампового триода на ПТ
« Ответ #1533 : Января 02, 2011, 08:36:20 am »
Если использовать транзисторы 2n5457 (максимальное напряжение сток-исток 25 В) для эммуляции триодного ограничения согласно этой статье http://sugardas.lt/~igoramps/article68/article.htm возможно ли их использовать при напряжении питания 30 В (хотя на стоках будет и меньше, но при больших амплитудах будут скачки)?
Мои соседи слушают офигенные песни, и мне все равно, хотят они этого или нет

OldMike

  • Сообщений: 1963
  • Сложно сделать - просто, наоборот - сложнее...
    • ICQ клиент - 366028254
    • Просмотр профиля
    • E-mail
Re: К вопросу об эмуляции лампового триода на ПТ
« Ответ #1534 : Января 02, 2011, 11:34:17 pm »
Я бы не советовал - работать, скорее всего, будет, но всегда возможен отказ - оно тебе надо посреди концерта? Максимальные амплитуды у нас гарантированы - ограничитель ведь, так что я бы не лез в зону возможного пробоя... Можно, конечно, повозиться с отбором конкретныз экземпляров ПТ, но все равно...
Снизь питание до 24 - на звук это особо не повлияет, ИМХО
« Последнее редактирование: Января 02, 2011, 11:37:06 pm от OldMike »
производится и предлагается к продаже линия примочек/преампов RedCat BM-4/5/6/7 и SL100/FSL100

Vitalka

  • Сообщений: 1746
    • Просмотр профиля
    • E-mail
Re: К вопросу об эмуляции лампового триода на ПТ
« Ответ #1535 : Января 03, 2011, 05:33:15 am »
@ OldMike

Спасибо :)
Мои соседи слушают офигенные песни, и мне все равно, хотят они этого или нет

KMG

  • Сообщений: 3776
    • ICQ клиент - 412221711
    • AOL клиент - Mike
    • Просмотр профиля
    • E-mail
Re: К вопросу об эмуляции лампового триода на ПТ
« Ответ #1536 : Января 26, 2011, 11:04:31 am »
Вот засунул суперлид в корпус



santa

  • Сообщений: 1404
  • с помойки банки рулят, турреты нервно курят
    • Просмотр профиля
Re: К вопросу об эмуляции лампового триода на ПТ
« Ответ #1537 : Января 26, 2011, 11:59:11 am »
типа чтобы никто не догадался что он неламповый
:D
теория убийца практики

slo100>slo100pt  >>  topsecret

Marton

  • Гость
Re: К вопросу об эмуляции лампового триода на ПТ
« Ответ #1538 : Января 26, 2011, 12:07:28 pm »
Точно! Можно использовать в тестах... гитаристов  ;D
(в смысле - их проверять на знание толка в ламповом звуке  ;))

OldMike

  • Сообщений: 1963
  • Сложно сделать - просто, наоборот - сложнее...
    • ICQ клиент - 366028254
    • Просмотр профиля
    • E-mail
Re: К вопросу об эмуляции лампового триода на ПТ
« Ответ #1539 : Января 27, 2011, 02:32:35 pm »
А у него и звук практически ламповый...
Вот только парашют тумблер питания выдает - он один...
производится и предлагается к продаже линия примочек/преампов RedCat BM-4/5/6/7 и SL100/FSL100