Автор Тема: Alembic F2B - собери своему басисту за выходной!  (Прочитано 19182 раз)

0 Пользователей и 1 Гость просматривают эту тему.

Shoewreck

  • Сообщений: 458
  • Даю бесплатные советы.
    • Просмотр профиля
    • E-mail
Re: Alembic F2B - собери своему басисту за выходной!
« Ответ #40 : Декабря 19, 2008, 02:51:10 pm »
Цитировать
Вот мой Alembic... Народ подскажите как правильно реализовать симетричный выход на операционнике(наверное через поиторитель надо)????
Если нужно высокое входное - два повторителя и диф.каскад. Если входное 1К или меньше устраивает - повторитель не нужен.
flatcut

el Doctor

  • Сообщений: 1248
    • Просмотр профиля
Re: Alembic F2B - собери своему басисту за выходной!
« Ответ #41 : Декабря 20, 2008, 11:23:11 am »
прикольно получилось!!! кстати печатку не вышлешь? или выложи на всеобщее обозрение ибо вешь хорошая, собрал нормально  ::)
кот, каторый патом умир.
функция чурбан. генераторы заряжены, орудия обгажены.
STOP SMOKING POLYESTER

Smolovik

  • Сообщений: 7
  • GtLab.Net forever!
    • Просмотр профиля
    • E-mail
Re: Alembic F2B - собери своему басисту за выходной!
« Ответ #42 : Декабря 20, 2008, 01:03:41 pm »
вот печатка.. Та плата что побольше нарисована со стороны элементов, та плата что поменьше со стороны прводников....

el Doctor

  • Сообщений: 1248
    • Просмотр профиля
Re: Alembic F2B - собери своему басисту за выходной!
« Ответ #43 : Декабря 21, 2008, 07:19:05 am »
ок, спс. думаю потом все что накопится по теме выложить в виде архива
кот, каторый патом умир.
функция чурбан. генераторы заряжены, орудия обгажены.
STOP SMOKING POLYESTER

EaNot

  • Гость
Re: Alembic F2B - собери своему басисту за выходной!
« Ответ #44 : Декабря 22, 2008, 08:20:19 am »
Господа хорошие, можно ссылки на схемы обсуждаемых приборов?

Smolovik

  • Сообщений: 7
  • GtLab.Net forever!
    • Просмотр профиля
    • E-mail
Re: Alembic F2B - собери своему басисту за выходной!
« Ответ #45 : Декабря 22, 2008, 08:55:31 am »



EaNot

  • Гость
Re: Alembic F2B - собери своему басисту за выходной!
« Ответ #46 : Декабря 22, 2008, 12:08:27 pm »
Смоловик, спасибо. Схема - дааа...Чудны дела твои, Господи! Хорошее - суть простое? ;) А, господа басисты? Что скажете по этому прибору?
Shoewreck, особо твое мнение интересно по сравнению с В1.4 и В1.7 ;).
« Последнее редактирование: Декабря 22, 2008, 12:10:56 pm от EaNot »

KMG

  • Сообщений: 3776
    • ICQ клиент - 412221711
    • AOL клиент - Mike
    • Просмотр профиля
    • E-mail
Re: Alembic F2B - собери своему басисту за выходной!
« Ответ #47 : Декабря 22, 2008, 12:35:07 pm »
Очень похоже на клин экстази (отличие только в регулировке мид)

Была бы бас гитара, мог бы воткнуть и послушать через монитор.

EaNot

  • Гость
Re: Alembic F2B - собери своему басисту за выходной!
« Ответ #48 : Декабря 22, 2008, 01:33:16 pm »
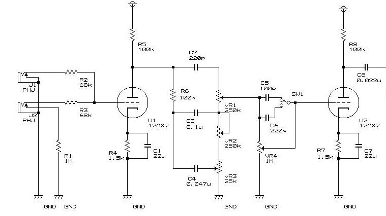
KMG, то, что ты положил - огрызок от клина Экстази. В полном вар-те он 3-каскадный и практически совпадает с каналом Вибрато от Фендер Твин Реверб Силверфейс. А этот Алембик - практически канал Нормал от того же Твина. Разница - в нескольких кон-рах, похоже, заточенных под бас.

KMG

  • Сообщений: 3776
    • ICQ клиент - 412221711
    • AOL клиент - Mike
    • Просмотр профиля
    • E-mail
Re: Alembic F2B - собери своему басисту за выходной!
« Ответ #49 : Декабря 22, 2008, 02:07:51 pm »
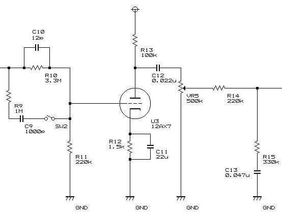
Так 3й каскад при не включенном бусте имеет практически линейную ачх (С10 компенсирует потери на вч за счет емкостей монтажа и входной емкости лампы)

el Doctor

  • Сообщений: 1248
    • Просмотр профиля
Re: Alembic F2B - собери своему басисту за выходной!
« Ответ #50 : Декабря 22, 2008, 06:06:34 pm »
уважаемые, гляньте в клин-канал СЛО-Ректо Азнаура! думаю сходство не пройдет незамеченным.   ;)
« Последнее редактирование: Декабря 22, 2008, 06:07:00 pm от el-doctor »
кот, каторый патом умир.
функция чурбан. генераторы заряжены, орудия обгажены.
STOP SMOKING POLYESTER

Ден2

  • Сообщений: 1204
    • ICQ клиент - 301117512
    • Просмотр профиля
    • E-mail
Re: Alembic F2B - собери своему басисту за выходной!
« Ответ #51 : Декабря 22, 2008, 07:49:35 pm »
Так у азнаура там и есть клин от ТвинР нормал)) СлоРектоТВИН ;)
« Последнее редактирование: Декабря 22, 2008, 07:50:47 pm от DenTwo »
З-й закон Кирхгофа: если взяться правой рукой за анодный провод, а левой - за нулевой, то ноги укажут направление выноса тела.

jager

  • Сообщений: 543
  • GTLab - forever!
    • ICQ клиент - 147601708
    • Просмотр профиля
    • E-mail
Re: Alembic F2B - собери своему басисту за выходной!
« Ответ #52 : Декабря 22, 2008, 10:27:18 pm »
Блин... На выходных соберу и опробую со своим баском.
Зы. За неимением гитарки, для тестов все собраные гитарные девайсы гоняю с басом ) Фендырь твин - зе бест для баса!
[size=9]-Хвендер Чамп 5с1, Хвендер Чамп 5е1, Engl mod2, tomato etc-
-Гитарные девайсы-[/size]

EaNot

  • Гость
Re: Alembic F2B - собери своему басисту за выходной!
« Ответ #53 : Декабря 23, 2008, 08:20:03 am »
Цитировать
Так 3й каскад при не включенном бусте имеет практически линейную ачх (С10 компенсирует потери на вч за счет емкостей монтажа и входной емкости лампы)

Зато этот каскад перегружается весьма неплохо, да плюс - дополнительная "сатурация", да плюс - улучшение динамики на малом уровне Вольюма. В этих-то фишках и заключен весь смак такого трехкаскадного клина ;).

KMG

  • Сообщений: 3776
    • ICQ клиент - 412221711
    • AOL клиент - Mike
    • Просмотр профиля
    • E-mail
Re: Alembic F2B - собери своему басисту за выходной!
« Ответ #54 : Декабря 23, 2008, 08:22:54 am »
Да я и не спорю. Я просто хотел сказать что сабж топика очень похож на клин.

Ymaha_rbx_375

  • Гость
Re: Alembic F2B - собери своему басисту за выходной!
« Ответ #55 : Января 16, 2009, 10:46:40 am »
заценил схему прочитал все комменты, понел что вещь стоящайа, аднака очн смущают следующие весчи
1) перепутанность выводоф лампа , которые так нетко и не исправель :-?
2) отсутсвие на схеме точек в местах спайки :-/
3) в блоке питания йа вообще нечего не понель :'(
4) какой нужно трансформатор??
буду безмерно прознателен если кто нить предоставить схемы выполненные по гостам времен СССр  ::)
и какова сибестоимость сего приампа ?
« Последнее редактирование: Января 16, 2009, 10:47:54 am от Ymaha_rbx_375 »

varvaroid

  • Гость
Re: Alembic F2B - собери своему басисту за выходной!
« Ответ #56 : Января 16, 2009, 12:14:43 pm »
у лампы перепутаны только 6 и 8 (при желании можно триоды поменять)
блок питания не правильный
в анодном  вместо первых резистора, конденсатора и обоих диодов - ставится диодный мост
катод светодиода не заземляется а подключается к другому концу обмотки, хотя индикацию можно сделать иначе
трансформатор нужен с обмотками 6.3в и 200-260в
« Последнее редактирование: Января 16, 2009, 12:17:31 pm от varvaroid »

Ymaha_rbx_375

  • Гость
Re: Alembic F2B - собери своему басисту за выходной!
« Ответ #57 : Января 16, 2009, 01:24:10 pm »
т.е. 6 и 8 вывод просто паминять мистами?))
а стрелочки (незакрашенные треугольнечеги) йа как панимаю типа общиц провод?)
и ешо вапрос палучаетсо схема питаетсо напряжением порядка 200 в , а ежели какайа то непаладка в схеме произайдет ити 200 в усилог не убьют?))
з.ы. жду и надеюсь что есть хорошие люди и они выложат разжованную и понятную схему  ::)

el Doctor

  • Сообщений: 1248
    • Просмотр профиля
Re: Alembic F2B - собери своему басисту за выходной!
« Ответ #58 : Января 16, 2009, 01:37:20 pm »
схема разжевана больше некуда. в первом посте этой темы я уже отметил все особенности. читайте внимательно.
кот, каторый патом умир.
функция чурбан. генераторы заряжены, орудия обгажены.
STOP SMOKING POLYESTER

texman

  • Сообщений: 4058
  • GTLab - forever!
    • Просмотр профиля
    • E-mail
Ставь старуха самовар, будем слушать MANOWAR!