Автор Тема: Гибридный ответ чампу ;-)  (Прочитано 17973 раз)

0 Пользователей и 1 Гость просматривают эту тему.

Peratron

  • Сообщений: 13579
  • GTLab - forever!
    • Просмотр профиля
    • E-mail
Re: Гибридный ответ чампу ;-)
« Ответ #280 : Июля 03, 2012, 01:31:58 pm »
Цитировать
в коллекции есть усилитель класса-D c 400kHz несущей
он звучит в чем-то лучще , чем микросхемные аналоговые .
Тому есть объяснение - правда, не к каждому Д-усю относящееся: правильно сделанный UcD в значительной мере соответствует усилителю с ОООС глубиной около 26 дБ. Что как раз немного и что положительно влияет на звук.

Но про Д - лучше в других темах...
Схемотехническая мантра: титцешенкохоровицехилл. Повторять до просветления...

feniks-tlt

  • Сообщений: 1
  • GtLab.Net forever!
    • Просмотр профиля
    • E-mail
Re: Гибридный ответ чампу ;-)
« Ответ #281 : Марта 05, 2013, 09:14:32 pm »
Здравствуйте,уважаемые.
Надеюсь слегка оживить тему.
Держу перед глазами говоритель от системы оповещения INTER-M SWS10 (Корейский)   
Сопротивление входов 1к,2к и 3к. Динамик 120-12000 Гц
90Дб. 8 Ом.Начиная с позапрошлого года такие штуки должны отправлятся на помойку,просто по нормативам истек срок эксплуатации.Думаю в качестве нагрузки будет самое оно.Мне звук по сердцу.Торчит просто в контрольном выходе пульта.
пы.сы:  Новые уже китаецкие,другой транс(пишут сопротивление по переменке 333 и 666 Ом),другой динамик.
Надеюсь информация будет полезна.
Удачи.

access777

  • Сообщений: 691
  • GtLab.Net forever!
    • Просмотр профиля
    • E-mail
Re: Гибридный ответ чампу ;-)
« Ответ #282 : Августа 13, 2013, 09:04:42 pm »
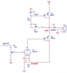
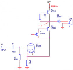
Если говорить об этой схеме(п.254):
http://peratronika.narod.ru/articles/gtlabinfo/solidchampV10.GIF
1.Как ее дефорсировать до 1-2 Вт
2. Что значит "переключать из класса А в АВ" ? Как это организовать, как настраивать?
Поясните, пожалуйста
« Последнее редактирование: Августа 13, 2013, 09:07:04 pm от access777 »

Peratron

  • Сообщений: 13579
  • GTLab - forever!
    • Просмотр профиля
    • E-mail
Re: Гибридный ответ чампу ;-)
« Ответ #283 : Августа 13, 2013, 10:02:27 pm »
Цитировать
1.Как ее дефорсировать до 1-2 Вт
Увеличить сопротивление нагрузки - то есть, применить авторансформатор.

Можно, конечно, пересчитать на меньшее напряжение питания - но в этом случае все вкусные ништяки проекта низводятся до уровня банальной микросхемщины и весь смысл пропадает.

Этот проект хорош именно в приложении к лампе - при высоком питании. Чем выше питание (в пределах разумного) - тем правильней оно работает...

Цитировать
2. Что значит "переключать из класса А в АВ" ? Как это организовать, как настраивать?
Поясните, пожалуйста
Изначально проект создавался в качестве альтернативы чампу - то есть, рассматривался только режим А.
В процессе работы над схемой выяснилось, что можно успешно переводить её в режим АВ.
Для режима А ток покоя является определяющим мощность - меняя этот ток, можно задавать мощность, при которой усилитель остаётся в А. Естественно, что при этом меняется рассеиваемая мощность - если печка не к месту, то уменьшая ток покоя, переходить в АВ.

Если достаточно только чистого А - можно существенно упростить схему. Этот вариант описан в порядке изложения идей, появлявшихся в ходе разработки.


Схемотехническая мантра: титцешенкохоровицехилл. Повторять до просветления...

Peratron

  • Сообщений: 13579
  • GTLab - forever!
    • Просмотр профиля
    • E-mail
Re: Гибридный ответ чампу ;-)
« Ответ #284 : Августа 13, 2013, 10:03:08 pm »
Цитировать
Здравствуйте,уважаемые.
Надеюсь слегка оживить тему.
Держу перед глазами говоритель от системы оповещения INTER-M SWS10 (Корейский)   
Сопротивление входов 1к,2к и 3к. Динамик 120-12000 Гц
90Дб. 8 Ом.Начиная с позапрошлого года такие штуки должны отправлятся на помойку,просто по нормативам истек срок эксплуатации.Думаю в качестве нагрузки будет самое оно.Мне звук по сердцу.Торчит просто в контрольном выходе пульта.
пы.сы:  Новые уже китаецкие,другой транс(пишут сопротивление по переменке 333 и 666 Ом),другой динамик.
Надеюсь информация будет полезна.
Удачи.
 

Облизнулся...  :-X
Схемотехническая мантра: титцешенкохоровицехилл. Повторять до просветления...

ertyuiop

  • Сообщений: 520
    • Просмотр профиля
    • E-mail
Re: Гибридный ответ чампу ;-)
« Ответ #285 : Августа 14, 2013, 02:53:55 am »
Полезность информации под большим вопросом. :)
Я молод и этим всё сказано. (私は若いんだし、それはそれだ)

access777

  • Сообщений: 691
  • GtLab.Net forever!
    • Просмотр профиля
    • E-mail
Re: Гибридный ответ чампу ;-)
« Ответ #286 : Августа 14, 2013, 07:42:27 am »
Цитировать
Цитировать
1.Как ее дефорсировать до 1-2 Вт
Увеличить сопротивление нагрузки - то есть, применить авторансформатор.

Можно, конечно, пересчитать на меньшее напряжение питания - но в этом случае все вкусные ништяки проекта низводятся до уровня банальной микросхемщины и весь смысл пропадает.

Этот проект хорош именно в приложении к лампе - при высоком питании. Чем выше питание (в пределах разумного) - тем правильней оно работает...

Цитировать
2. Что значит "переключать из класса А в АВ" ? Как это организовать, как настраивать?
Поясните, пожалуйста
Изначально проект создавался в качестве альтернативы чампу - то есть, рассматривался только режим А.
В процессе работы над схемой выяснилось, что можно успешно переводить её в режим АВ.
Для режима А ток покоя является определяющим мощность - меняя этот ток, можно задавать мощность, при которой усилитель остаётся в А. Естественно, что при этом меняется рассеиваемая мощность - если печка не к месту, то уменьшая ток покоя, переходить в АВ.

Если достаточно только чистого А - можно существенно упростить схему. Этот вариант описан в порядке изложения идей, появлявшихся в ходе разработки.


За время на меня потраченное конечно признателен, но ответ не помог - конкретные 2 вопрса остались непонятными - как изменить схему для достижения мощности 1-2 Вт. и перевести в более экономичный класс АВ ?

Напомню - речь шла в соседнем топике о возможности применения данной схемы в малогабаритном экономичном микрокомбике.

Какие выходные транзисторы можно применить, какие номиналы менять, а какие - оставить без изменения? Я не радиоинженер, мне непонятно.
Может, кроме автора кто-то подскажет? Или не стоит заморачиваться, и взять другую схему?
« Последнее редактирование: Августа 14, 2013, 09:18:56 am от access777 »

Peratron

  • Сообщений: 13579
  • GTLab - forever!
    • Просмотр профиля
    • E-mail
Re: Гибридный ответ чампу ;-)
« Ответ #287 : Августа 14, 2013, 10:13:20 am »
Цитировать
конкретные 2 вопрса остались непонятными - как изменить схему для достижения мощности 1-2 Вт. и перевести в более экономичный класс АВ ?
1. Ток выходного каскада - порядка 1.2...1.5 А. Это означает, что с неё можно снять примерно 3...5 Вт на 4 Ом.
Можно уменьшить ток выходного каскада (увеличив R2) с одновременным уменьшением напряжения питания.

2. Прочитать тему от начала и до конца - и воспользоваться вариантом, который обеспечивает режим АВ.
« Последнее редактирование: Августа 14, 2013, 10:13:40 am от peratron »
Схемотехническая мантра: титцешенкохоровицехилл. Повторять до просветления...

access777

  • Сообщений: 691
  • GtLab.Net forever!
    • Просмотр профиля
    • E-mail
Re: Гибридный ответ чампу ;-)
« Ответ #288 : Августа 14, 2013, 02:15:45 pm »
Цитировать
Цитировать
конкретные 2 вопрса остались непонятными - как изменить схему для достижения мощности 1-2 Вт. и перевести в более экономичный класс АВ ?
1. Ток выходного каскада - порядка 1.2...1.5 А. Это означает, что с неё можно снять примерно 3...5 Вт на 4 Ом.
Можно уменьшить ток выходного каскада (увеличив R2) с одновременным уменьшением напряжения питания.

2. Прочитать тему от начала и до конца - и воспользоваться вариантом, который обеспечивает режим АВ.
 

Сложно с Вами. Вижу - если не проффессор, то доцент, но людей маленьких видеть не желаете...
Перечитал я ваш роман от и до. могу все процитировать. Но то, что неясно мне, возможно, неясно и кому-то еще.
Упоминания о желательности и возможности перехода в режим АВ упоминаются в постах 105,136,156,166,167,171,186,188. В 194 вы пишете о достигнутых искажениях в АВ 0,01% не указывая как это достигнуто, и лишь вы 244 декларируете - теперь это не А а полноценный АВ. Причем, обсуждаются все время разные схемные решения.
В п. 254 вы выложили ЗАИНТЕРЕСОВАВШУЮ МЕНЯ схему V12, работающую без трансформатора и от 24 вольт. В тексте есть информация, что для перевода этой схемы в режим АВ требуется "описанная выше" доработка ГТ.
ВОПРОС - ГДЕ ВЫШЕ? данная схема не обсуждалась ВЫШЕ!!!
И конкретной фразы "Для перевода в режим АВ требуется..." я не заметил. Может кто другой видел? Я уже плюнул, но все же, я же столько времени потратил.
Если эта тема только для радиоинженеров, или ребус какой, или кроссворд - Вы сообщите, люди распечатают, и будут в поезде читать, когда делать больше н.х.р ...
« Последнее редактирование: Августа 14, 2013, 02:29:11 pm от access777 »

Rst7

  • Сообщений: 1619
  • Мимо проходил...
    • Просмотр профиля
    • E-mail
Re: Гибридный ответ чампу ;-)
« Ответ #289 : Августа 14, 2013, 02:41:50 pm »
Цитировать
Сложно с Вами. Вижу - если не проффессор, то доцент, но людей маленьких видеть не желаете...

Да забейте. Вот Вам готовое решение для гитарных дел со всеми пирогами - http://guitar-gear.ru/forum/topic/3081-выходник-с-высоким-rвых-и-проч-бонусами/
"Практика выше (теоретического) познания, ибо она имеет не только достоинство всеобщности, но и непосредствен

Peratron

  • Сообщений: 13579
  • GTLab - forever!
    • Просмотр профиля
    • E-mail
Re: Гибридный ответ чампу ;-)
« Ответ #290 : Августа 14, 2013, 02:48:24 pm »
Цитировать
ВОПРОС - ГДЕ ВЫШЕ? данная схема не обсуждалась ВЫШЕ!!!
Все схемы в этой темы являются развитием новой оригинальной топологии - и сама тема посвящена РАЗРАБОТКЕ этой новой топологии.
Без понимания принципа работы этой топологии обсуждать любую конкретную схему не имеет смысла - все схемы работоспособны, но не являются законченными конструкциями.

Вопрос расчёта выходной мощности опирается на совершенно традиционные физические принципы - через напряжения/токи.

Если есть интерес адаптировать идею к конкретному ТЗ - то бери симулятор и экспериментируй в нём.

Наиболее эффективна эта топология при высоком питании - где она успешно конкурирует с традиционной лампой.
Адаптировать её к области малых мощностей можно - но такая задача мне не интересна абсолютно.


ХИНТ: делать усилитель с выходной мощностью 1 Вт на полевиках с максимальным напряжением за 400 Вольт и мощностью рассеивания 150 Ватт - мягко говоря, прикольно.
Цитировать
Если эта тема только для радиоинженеров,
Эта тема - для РАЗРАБОТЧИКОВ. Со всеми вытекающими особенностями подачи...

« Последнее редактирование: Августа 14, 2013, 02:49:01 pm от peratron »
Схемотехническая мантра: титцешенкохоровицехилл. Повторять до просветления...

ertyuiop

  • Сообщений: 520
    • Просмотр профиля
    • E-mail
Re: Гибридный ответ чампу ;-)
« Ответ #291 : Августа 14, 2013, 03:00:22 pm »
Rst7, отличное решение. Я первый пожалуй забью на остальное ;)

Я молод и этим всё сказано. (私は若いんだし、それはそれだ)

access777

  • Сообщений: 691
  • GtLab.Net forever!
    • Просмотр профиля
    • E-mail
Re: Гибридный ответ чампу ;-)
« Ответ #292 : Августа 14, 2013, 03:25:13 pm »
Цитировать
Цитировать
Сложно с Вами. Вижу - если не проффессор, то доцент, но людей маленьких видеть не желаете...

Да забейте. Вот Вам готовое решение для гитарных дел со всеми пирогами - http://guitar-gear.ru/forum/topic/3081-выходник-с-высоким-rвых-и-проч-бонусами/

Да, спасибо, похоже - это то, что надо. В посте про микрокомбо, да и на GG я его видел, но что-то не отложилось.
« Последнее редактирование: Августа 14, 2013, 05:12:04 pm от access777 »

KDA

  • Сообщений: 1247
  • GTLab - forever!
    • Просмотр профиля
    • E-mail
Re: Гибридный ответ чампу ;-)
« Ответ #293 : Июня 09, 2014, 06:17:31 pm »
Проще этого гибрида - просто не придумать! http://www.radiolamps.ru/articles/hybrid/hybrid_3.html
Звучит очень достойно! Слушал у знакомого. Выдает где-то ватта 3-4. Без трансформатора! Сетевой транс от струйного принтера - которых на помойках как грязи! Вполне можно приспособить для диванной игры на гитаре. На оставшиеся пол-баллона сделать темброблок.  ;)
И еще вопрос к Peratron : ХИНТ - я так и не понял, что вы имеете ввиду? В русском языке такого не числится http://ru.wikipedia.org/wiki/%D0%A5%D0%B8%D0%BD%D1%82
http://www.classes.ru/all-russian/russian-dictionary-encycl-term-61129.htm
В английском это что-то типа всплывающей подсказки (но она у Вас не всплывает  ;D), может смениьт его на ИМХО;) http://ru.wikipedia.org/wiki/%D0%98%D0%9C%D0%A5%D0%9E
http://gazetkin.com/imxo-chto-takoe-imxo-imxo-eto-rasshifrovka-i-znachenie/
http://ru.wiktionary.org/wiki/IMHO  :)
И еще подкину велосипед - идеи не мои. Вариант замены токового резистора. Кто просимит - тому РЕСПЕКТ! Для гитарных целей - что добавить (уменьшить), что исключить? К сожалению с симами работать не умею...  :(




« Последнее редактирование: Июня 11, 2014, 06:11:28 pm от ChNPP »
Несчастен человек, который не делает того, что он может, и берется за то, чего он не понимает.

CONTROLLER

  • Сообщений: 100
  • GTLab - forever!
    • Просмотр профиля
    • E-mail
Re: Гибридный ответ чампу ;-)
« Ответ #294 : Июня 13, 2020, 11:39:26 pm »
Продолжим тему топика. Симулирую схемотехнику Джо Линсли Худа. Драйвер по Маршаллу. Выходной каскад Класс АВ на повторителях напряжения на комплементарных парах. Худ качает выходные ключи.
 Главное Т.З. Избавиться от интермодуляций в мониторном усилителе. Кстати возникла идея поставить вместо второго каскада Линсли пентод. Попробую в спайс.Тэтрод в симе увеличил мощность в 2 раза и снизил искажения. Проблему с интермодами в выходном каскаде решает розгрузка оного. Нужны замеры на практике. Скидываю схему.

CONTROLLER

  • Сообщений: 100
  • GTLab - forever!
    • Просмотр профиля
    • E-mail
Re: Гибридный ответ чампу ;-)
« Ответ #295 : Июня 13, 2020, 11:40:57 pm »
Аккустика 94 Дб 4 Вт.С гитарной АЧХ. Худ будет здорово звучать учитывая то, что АЧХ его в моей версии усилителя доведена до характеристики Маршалла 60 Годов. В сочитании получим линию для человеческого уха.

CONTROLLER

  • Сообщений: 100
  • GTLab - forever!
    • Просмотр профиля
    • E-mail
Re: Гибридный ответ чампу ;-)
« Ответ #296 : Июня 13, 2020, 11:46:29 pm »
Просьба помочь побороть интермодуляционные искажения в таком техническом решении усилителя для мониторов. Не могу терпеть подмыв сигнала по ограничением напряжению.

CONTROLLER

  • Сообщений: 100
  • GTLab - forever!
    • Просмотр профиля
    • E-mail
Re: Гибридный ответ чампу ;-)
« Ответ #297 : Июня 13, 2020, 11:52:52 pm »
Спайс.

CONTROLLER

  • Сообщений: 100
  • GTLab - forever!
    • Просмотр профиля
    • E-mail
Re: Гибридный ответ чампу ;-)
« Ответ #298 : Июня 14, 2020, 12:11:21 am »
Судя по симулятору гибридная схема выдаёт 12 вольт синуса, думаю достаточно для домашнего монитора. если не вводить первый транзистор в клип, то и интермодуляций в теории не должно возникать. Осталась проблема с нагрузкой выходного каскада. При 15 Ом. Звук взвешенный но всё- же плоховат. Представляю что будет при нагрузке 8 и 4 Ом. Симулятор грешит на нагрузки менее 8. Как на практике решить проблему?

CONTROLLER

  • Сообщений: 100
  • GTLab - forever!
    • Просмотр профиля
    • E-mail
Re: Гибридный ответ чампу ;-)
« Ответ #299 : Июня 14, 2020, 03:40:59 am »
Разогнал усилитель до 100 и 200 Ватт без видимых искажений введя резистор положительного смещения как у Ператрона R4 на первой схеме и повысив напряжение питания. Доволен сегодняшним симулированием.