Автор Тема: Uncle Cherry Projects  (Прочитано 11440 раз)

0 Пользователей и 2 Гостей просматривают эту тему.

digit_box

  • Сообщений: 57
  • GtLab.Net forever!
    • Просмотр профиля
    • E-mail
Re: Uncle Cherry Projects
« Ответ #20 : Января 16, 2016, 08:15:30 am »

 архив -IAV production:
https://www.sendspace.com/file/xy2qjq

В каждой папке он делал комментарии, так что их можно тоже использовать в пдф

texman

  • Сообщений: 4058
  • GTLab - forever!
    • Просмотр профиля
    • E-mail
Re: Uncle Cherry Projects
« Ответ #21 : Января 16, 2016, 08:42:46 am »
Респектище!
Ставь старуха самовар, будем слушать MANOWAR!

texman

  • Сообщений: 4058
  • GTLab - forever!
    • Просмотр профиля
    • E-mail
Re: Uncle Cherry Projects
« Ответ #22 : Января 16, 2016, 10:49:05 am »
Если есть желающие оценить-проверить статейку по бризу, вэлкам - https://www.sendspace.com/file/xpls0n

Пдф-ку делаю в проге Foxit Reader (мультиплатформер), ей же все и смотрю ибо адобовское творение ужас страшный.

Чтобы можно было воспроизводить звуки в файле, необходимо отключить безопасный режим - "Установки"->"Диспетчер доверия"->"Безопасный режим".

Смотрим, жалуемся, что не так, пока еще все можно исправить.
Ставь старуха самовар, будем слушать MANOWAR!

Bananas

  • Сообщений: 479
  • Lord, I'd have to play the blues.
    • Просмотр профиля
    • E-mail
Re: Uncle Cherry Projects
« Ответ #23 : Января 16, 2016, 11:58:39 am »
Ссылка про хорус сьелась. Попробую отыскать.
Foxit - один из лучших.
Риззу добавил в рабочий коммент.
« Последнее редактирование: Января 16, 2016, 01:00:34 pm от Bananas »
ЗЫ GTLab 4ever!

Bananas

  • Сообщений: 479
  • Lord, I'd have to play the blues.
    • Просмотр профиля
    • E-mail
Re: Uncle Cherry Projects
« Ответ #24 : Января 16, 2016, 01:00:09 pm »
Цитировать
Если есть желающие оценить-проверить статейку по бризу, вэлкам - https://www.sendspace.com/file/xpls0n

Пдф-ку делаю в проге Foxit Reader (мультиплатформер), ей же все и смотрю ибо адобовское творение ужас страшный.

Чтобы можно было воспроизводить звуки в файле, необходимо отключить безопасный режим - "Установки"->"Диспетчер доверия"->"Безопасный режим".

Смотрим, жалуемся, что не так, пока еще все можно исправить.

Чистить схемы нужно. Они плохочитаемые в таком виде. Может быть изначально изменить качество печати на 600 точек на дюйм.

Обязательно сохраняйте исходники картинок.

Соотношение сторон картинки желательно не трогать, т.е. вписывать в лист по максимальной стороне. Не очень красиво когда когда транзисторы овальные на схеме. Т.е. я бы пока вообще не твогал картинки и хранил их в исходниках.

Мы когда собирали материалы на книгу, пользовались некой системой. В нашем случае я бы предложил пока не спешить с финальной версткой, а определиться с содержанием и наполнением.

Для нашего варианта я бы предложил для начала сделать такую штуку, в отдельную папку собирать файлы по конкретной теме. Файлы с текстом и с исходниками картинок. Нумерация так как она будет в предположительной верстке. Т.е. для нашего варианта оно бы выглядело следующим образом:

/Midnight Breeze/..
001 заголовок.txt
002 фон заголовка.png
003 вступление.txt
004 внешний вид, белый на коробке.png
005 внешний вид, черный.png

ну и т.д.

Когда все будет собрано, нужно будет почистить и отфотошопить картинки. Я все сделаю, я понимаю как их не потерять. Нужно будет сделать все фотки под два типа-размера, чтобы они смотрелись гармонично. А все схемы подогнать под максимальный размер листа, чтобы они вписывались в лист и редактор (ФоксИт в данном случае) не сжимал их и не применял свой алгоритм.
Дело в том, что похоже все схемы в вашем примере подвержены фьюзу, короче говоря, похоже ФоксИт их уменьшает не лучшим алгоритмом для двухцветного чертежа. Т.е. может быть имеет смысл их фотошопом подгонять под нужный размер изначально.

Желательно оригиналы переводить из jpg в png, что бы проги не могли по умолчанию изменять качество jpg. Вторая схема, которая с овальными транзисторами - очень сильная jpgшная рябь. Это не очень смотрится. Явно качество jpg типа "интернет" или 1-2 по градации фотошопа.

Т.е. я предлагаю себя в качестве технического бота по согласованию качества картинок и вот это все.

Кстати, изначальную верстку я бы делал в гуглодоках.
« Последнее редактирование: Января 16, 2016, 01:10:07 pm от Bananas »
ЗЫ GTLab 4ever!

Bananas

  • Сообщений: 479
  • Lord, I'd have to play the blues.
    • Просмотр профиля
    • E-mail
Re: Uncle Cherry Projects
« Ответ #25 : Января 16, 2016, 02:30:22 pm »
Обновил ссылку на хорус 26.12.2005  :D

Чувствую, скоро можно будет заблудиться в моих записях, учитывая, что они дополняются. Обращайте внимание на дату последнего редактирования, если что. Дополняю я снизу подтемы.

Но вообще нам бы завести совместный диск какой-то виртуальный. И туда сливать все в подпапки, с комментариями в названии файла, что это такое.
ЗЫ GTLab 4ever!

Bananas

  • Сообщений: 479
  • Lord, I'd have to play the blues.
    • Просмотр профиля
    • E-mail
Re: Uncle Cherry Projects
« Ответ #26 : Января 16, 2016, 03:07:11 pm »
А вот в общем-то и все. Я просмотрел несколькими способами. Т.е. остался еще неподъемный пласт - комментарии пользователя через гугл. Но я вчера просмотрел 200 ссылок - это не эффективно.

Если бы можно было получить доступ ко всем комментариям пользователя - я реально могу проработать их за два вечера.

Если стерео-хорус так и не найдется, могу попробовать скачать весь форум. Меня правда может админка за такие дела забанить, а может и не получиться скачать. Но если выйдет, можно попытаться просмотреть все картинки форума (в основном превьюхи, конечно). Но это такой же ад примерно как и все комментарии пользователя через гугл.

В общем пока пополнять не буду больше. Мои рабочие комменты актуальные. Единственное, в теме "Сбор всяких интересных тем" похоже прячется отдельная примочка - SPEAKER SIMULATOR. По уму бы ее отделить, но если это рабочие данные, так достаточно этого упоминания - там прячется отдельная примочка.

ПС. Тему про микрокомбики не прорабатывал. МОжет быть кто-то сделает по шаблону, а может я в течении недели.
« Последнее редактирование: Января 16, 2016, 04:09:17 pm от Bananas »
ЗЫ GTLab 4ever!

Bananas

  • Сообщений: 479
  • Lord, I'd have to play the blues.
    • Просмотр профиля
    • E-mail
Re: Uncle Cherry Projects
« Ответ #27 : Января 16, 2016, 04:12:27 pm »
Э-э, а хорус-то, который 26.12.2005 - он же стерео выход имеет или нет?
« Последнее редактирование: Января 16, 2016, 05:36:21 pm от Bananas »
ЗЫ GTLab 4ever!

texman

  • Сообщений: 4058
  • GTLab - forever!
    • Просмотр профиля
    • E-mail
Re: Uncle Cherry Projects
« Ответ #28 : Января 16, 2016, 05:46:31 pm »
Да-да это тот самый стереохорус, схема от него, звуки есть, фоток уже нарыл ;)

Вроде все есть :)

Хотя, в выложенном выше архиве есть семплы фазера и вот такая Дядькина приписка:

Фейзер - обычный 90*, но с дополнительной кнопкой "акселератор",
для оперативного изменения частоты вращения.


Т.е. я так понимаю, что всеж-таки был готовый девайс? В ссылках форума что-то такого не видно...

Да, схемку 2000-го года надо прояснить...исходник у меня плоховат.

Э-э, как бы я далек от верстки книжек (я и ворде-то работать не умею :)) и прочего всего, собираю из того, что есть и как умею. Чего-то править\чистить в плане картинок я не буду точно (если я могу там все рассмотреть) ибо не умею и учится желания просто нет, кто желает - вэлкам, могу выкладывать доки по каждому устройству, если вопросы, то, исходники зашлю, самим копаться не придется, если можете исправить пока делаю документ, то я их вставлю. Схемы взяты как есть (других у меня нет) и я их не сжимал, а наоборот старался подрастянуть, чтобы все читалось, но можно оставить и в родном виде. По мне так там все читаемо.

В целом, я просто продолжу делать что делал, исходники потом выложу отдельно, если у кого будет желание переделать - ок :)
« Последнее редактирование: Января 16, 2016, 07:53:26 pm от texman »
Ставь старуха самовар, будем слушать MANOWAR!

OlegFX

  • Сообщений: 5097
    • Просмотр профиля
Re: Uncle Cherry Projects
« Ответ #29 : Января 16, 2016, 08:27:06 pm »
Я подарил дяденьке немного раскуроченный рековый дилей/хорус Meta DCS 1000 его разработки, он как-то писал об этом на форуме. Производился у нас в Украине в начале 90-хх. Отослал его сестре в Луганскую обл., а тут война случилась, и она, сестра, то есть, переехала, кажется, в Беларусь. Не знаю, доехала ли в конце-концов моя посылка, но дело уже не в этом. Короче, есть у меня фотки и схема этого прибора, могу отсканить, надо? Могу выложить переписку с дядей на эту тему, он там кое-что рассказывает про этот прибор.

texman

  • Сообщений: 4058
  • GTLab - forever!
    • Просмотр профиля
    • E-mail
Re: Uncle Cherry Projects
« Ответ #30 : Января 16, 2016, 08:32:44 pm »
Ну, для коллекции сгодится, может народ еще чего отыщет по этому прибору...
Ставь старуха самовар, будем слушать MANOWAR!

Bananas

  • Сообщений: 479
  • Lord, I'd have to play the blues.
    • Просмотр профиля
    • E-mail
Re: Uncle Cherry Projects
« Ответ #31 : Января 16, 2016, 08:51:46 pm »
@texman да, пожалуйста, вышлите исходники по "..., миднайт бризам 2000 и 2013, доминатору и дилей процессору.", по тем штукам что вы указывали в сообщении №8, я их не искал целево, только ризу по вашей просьбе.

И если не затруднит, не могли бы вы список устройств написать? Я бы по нему сделал бы архив исходников и выложил бы на обменник со ссылкой здесь. 

ПС. НА счет фазера - последнее его сообщение 2010 годом в теме про фазеры, откуда та простая схема, а тема потом поднималась в 2015. Я не был знаком с UC, чтобы оценить, присуще ли ему было запостить схему во всплывший топик, но мне кажется,... короче не знаю. Я просмотрел все картинки рядом с кнопкой Uncle_Cherry, что мне выдал гугл, + все темы в которых эти картинки содержались. Я думаю, я нашел все что было на форуме (пусть последняя фраза будет поводом указать мне на ошибку).
« Последнее редактирование: Января 16, 2016, 09:12:14 pm от Bananas »
ЗЫ GTLab 4ever!

Bananas

  • Сообщений: 479
  • Lord, I'd have to play the blues.
    • Просмотр профиля
    • E-mail
Re: Uncle Cherry Projects
« Ответ #32 : Января 16, 2016, 09:13:24 pm »
@OlegFX, скиньте на обменник какой-то. Схема точно для архива нужна.
ЗЫ GTLab 4ever!

texman

  • Сообщений: 4058
  • GTLab - forever!
    • Просмотр профиля
    • E-mail
Re: Uncle Cherry Projects
« Ответ #33 : Января 16, 2016, 09:26:25 pm »
Я про фазер написал к тому, что его вообще может в инете не быть, а вот на руках у кого-нить вполне, если он вообще в железе есть...
Ставь старуха самовар, будем слушать MANOWAR!

Bananas

  • Сообщений: 479
  • Lord, I'd have to play the blues.
    • Просмотр профиля
    • E-mail
Re: Uncle Cherry Projects
« Ответ #34 : Января 16, 2016, 09:36:43 pm »
Понял, туплю.

У меня такой список по примочкам получился пока:
1.CHORUS-WORUS/      
2.COMPRESSOR SUSTAINER/      
3.DELAY PROCESSOR/      
4.DOMINATOR/
5.JFETTER/      
6.MICROTUBES AMP/      
7.MIDNIGHT BREEZE/
8.ReezaFRATzitz/
9.REVERBERATION MODULE/
10.SPEAKER SIMULATOR/
11.STEREO CHORUS/
Все?


По SPEAKER SIMULATOR вопрос ко всем.

Вот есть две схемы:
http://forum.gtlab.net/cgi-bin/yabb2/YaBB.pl?num=1259926112/630#630
и
http://forum.gtlab.net/cgi-bin/yabb2/YaBB.pl?num=1259926112/684#684

вторая новее, но на ней указаны не все номиналы. Можно ли их взять с первой схемы?

Я не очень разбираюсь, но вроде это все продолжение вот этого сообщения - http://forum.gtlab.net/cgi-bin/yabb2/YaBB.pl?num=1249507367/1654#1654

Соответственно финальная схема вот эта  http://forum.gtlab.net/cgi-bin/yabb2/YaBB.pl?num=1259926112/684#684 - и это и есть дилей и спикер симулятор. Так?
« Последнее редактирование: Января 16, 2016, 09:47:24 pm от Bananas »
ЗЫ GTLab 4ever!

OlegFX

  • Сообщений: 5097
    • Просмотр профиля
Re: Uncle Cherry Projects
« Ответ #35 : Января 16, 2016, 09:46:32 pm »
Цитировать
@OlegFX, скиньте на обменник какой-то. Схема точно для архива нужна. 
Отсканирую при случае, выложу. Или срочно надо? А то у меня нет сканера.

Bananas

  • Сообщений: 479
  • Lord, I'd have to play the blues.
    • Просмотр профиля
    • E-mail
Re: Uncle Cherry Projects
« Ответ #36 : Января 16, 2016, 10:07:53 pm »
Цитировать
Цитировать
Отсканирую при случае, выложу. Или срочно надо? А то у меня нет сканера.
Да, собственно у нас нет сроков, в издательских планах не значимся же :).
Если сканера нет вообще, можем пересечься в городе, я от-сканирую и верну. За сохранность ручаюсь. А так  если сканер есть вообще, так не срочно. Как вам удобнее будет.

Я бы вообще, собрал все, посмотрел и дорисовал печаток на все еще. Т.е. если это Legacy of Uncle Cherry, оно должно быть живым, ведь в этом то и смысл. Что бы его мысли продолжали воплощать. В этом смысле дополнение всех схем печатками, вполне логичное продолжение.

Ну а в итоге, будет замечательный сборничек-конструктор, который из-за своего удобства разойдется по сети. Т.е. все лентяи будут вместо того чтобы передирать какой-нибудь Arion SCH-1 хорус, будут паять офигенный и компактный хорус от Дяди Вишни.
« Последнее редактирование: Января 16, 2016, 10:08:21 pm от Bananas »
ЗЫ GTLab 4ever!

Bananas

  • Сообщений: 479
  • Lord, I'd have to play the blues.
    • Просмотр профиля
    • E-mail
Re: Uncle Cherry Projects
« Ответ #37 : Января 17, 2016, 02:48:46 am »
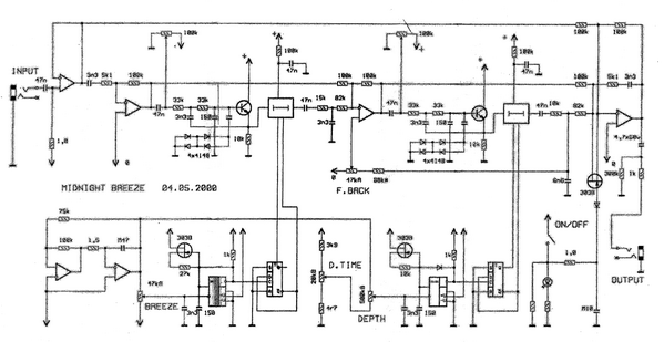
Попытался контрастность поднять в схеме из вашей ПДФки.
Все же, мне кажется, что исходник получше был, т.е. фоксИт картинки плющит при изменении размера. При приближении, какой-то шухер начинается.


А исходник этой схемы у вас тоже 1235х2396 пикселей?
« Последнее редактирование: Января 17, 2016, 02:53:59 am от Bananas »
ЗЫ GTLab 4ever!

Bananas

  • Сообщений: 479
  • Lord, I'd have to play the blues.
    • Просмотр профиля
    • E-mail
Re: Uncle Cherry Projects
« Ответ #38 : Января 17, 2016, 03:45:25 am »
Облагородил скан настроек по МиднайтБризу:

ЗЫ GTLab 4ever!

Travka

  • Сообщений: 659
  • GtLab.Net forever!
    • Просмотр профиля
    • E-mail
Re: Uncle Cherry Projects
« Ответ #39 : Января 17, 2016, 06:03:08 am »
Вот мой вариант
Может ли быть одноногая микросхема?