Автор Тема: Uncle Cherry Projects  (Прочитано 11441 раз)

0 Пользователей и 2 Гостей просматривают эту тему.

Peratron

  • Сообщений: 13579
  • GTLab - forever!
    • Просмотр профиля
    • E-mail
Re: Uncle Cherry Projects
« Ответ #120 : Августа 31, 2016, 04:20:30 pm »
Цитировать
Насколько я знаю, источник тока сам по себе имеет, в идеале, бесконечное внутреннее сопротивление, что по логике, противоречит концепсии ЭП, как источника напряжения с низким выходным сопротивлением.
За выходной импеданс отвечает активный элемент (биполяр, полевик, ОУ) - до тех пор пока он в активном режиме.
Так, что выходное сопротивление не уменьшится, а вот при резисторном нижнем плече ток падает пропорционально напряжения на резисторе и ограничение наступает раньше.
При этом, увеличиваются и искажения - поскольку размах тока через полевик/биполяр с резистором получается больше (к изменениям тока нагрузки добавляются изменения тока через нижнее плечо).
С генератором тока через верхнее плечо качается только ток нагрузки (переменный) - что требует меньшего перепада БЭ или СИ...
Схемотехническая мантра: титцешенкохоровицехилл. Повторять до просветления...

Tonwood

  • Сообщений: 799
    • Просмотр профиля
    • E-mail
Re: Uncle Cherry Projects
« Ответ #121 : Сентября 08, 2016, 03:37:52 pm »
Об ИТ в ЭП/ИП поговорим позже, сейчас нет времени это уточнять. ;-)

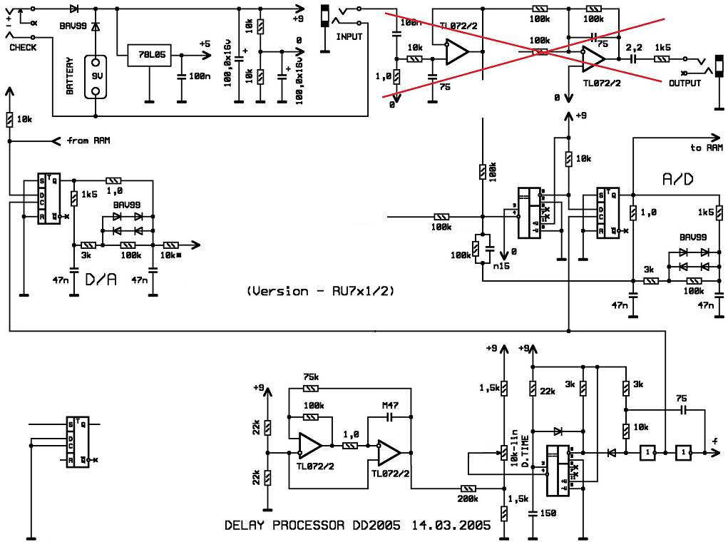
Предварительно накидал схемку Delay Processor, просьба свежим, "незамыленным" глазом глянуть - где могут быть явные ошибки.
Не обращайте внимание на распределение вентилей и поножовщину - она пока не согласована с Дядькиной разводкой, а распределена только, чтобы Оркад не ругался на повторяющиеся элементы.


В дальнейшем, чтобы не плодить клонов, именно в этом посте картинка схемы будет обновляться по мере необходимости.

По замеченным в процессе особенностям:

1. Дядька везде на схемах рисовал компараторы 554СА3, а реально использовал LM311 - у них разная поножовина.
2. Судя по всему, ни о каком сквозном проектировании и разговора не было - платы разводились чисто врукопашную, просто глядя на схему,  и вполне могли не совпадать с ней. Уважуха, конечно, но столько потраченного времени, и какая аккуратность была, чтобы не наделать при этом ошибок...
3. Если кому-то не понравится внешний вид моей схемы - не парьтесь, пользуйтесь Дядькиной , конечно, я постарался сделать так, чтобы они были внешне максимально похожи, но для меня схема - это не только _картинка_ , но и база данных проекта для последующей разводки платы, поэтому всегда в приоритете - _правильность_ схемы с позиции CAD-a, и пригодность ee для сквозного проектирования а не внешний вид (конечно, в какой-то мере она должна быть и  читабельной ;-) ) .


« Последнее редактирование: Сентября 08, 2016, 11:06:53 pm от vermalizer »
May the Force be with you...

Tonwood

  • Сообщений: 799
    • Просмотр профиля
    • E-mail
Re: Uncle Cherry Projects
« Ответ #122 : Сентября 10, 2016, 07:01:17 pm »
Вижу "энтузазизм" по поводу Delay Processor-а  ;-)
Никого не интересует ?  Меня, кстати, тоже... 
Или кто-то ждет готовое решение ? :-)
Да, конечно, некоторые кусочки отсюда я применю в своих примочках, но делать _полностью_ - не хочу.
Ни для себя, ни для людей.
Поэтому любому желающему пришлю эту схему в Оркаде, в которой осталось только назначить компонентам корпуса , выдать нетлист (он уже выдается - схема аннотирована ), и развести платку. От Дядьки нет разводки позднее варианта 2005-го, при желании, ее можно было бы взять за основу, и нарисовать платку, учитывая старый и новый (который на ДИП-ах и для рэка) вариант.
А для себя - если я и буду че-то на эту тему ваять, то только стереодаблер (когда посредине идет основной, одна задержка мС на 16 слева, и в 2 раза бОльшая справа, все без повторений) - создается довольно прикольный звук, как вроде бы уже несколько гитар.
Хотя тоже как-то не хоцца - концертной деятельности не предвидится, а дома я могу это нарулить и на SB Live!.   
Поэтому для себя тоже этот проект останавливаю.
« Последнее редактирование: Сентября 10, 2016, 07:01:43 pm от vermalizer »
May the Force be with you...

Добрый Кот

  • Global Moderator
  • *****
  • Сообщений: 1030
  • GtLab.Net forever!
    • Просмотр профиля
    • E-mail
Re: Uncle Cherry Projects
« Ответ #123 : Октября 19, 2016, 02:51:20 pm »
Доброго дня всем.

Я тут пытаюсь восстановить реверс инжинерингом версию 128кб на "половинке" РУ7.

Есть лэйаут данной версии, но что-то как-то криво всё вырисовывается.

1) Прошу (на благо общества) проверить меня на правильность срисовывания.
Я в дальнейшем выложу лейку на модуль задержки (clock+AD+Memory+DA). Это позволит другим привинтить модуль-обвязку на свой вкус.

2) Я так понимаю, что совершенно не важно куда какой адрес пойдёт на РУ7 и дядька руководствовался исключительно соображениями оптимального лэйаута, верно?

3) Адрес А8 памяти РУ7 действительно должен висеть на самом нижнем разряде и по сути телепаться вместе с clock-ом?

 ***Обратите внимание, всё кроме РУ7 - поверхностный монтаж, РУ7 на лейке перевёрнута. Я криво, но подписал 1 и 8 ножку.






Tonwood

  • Сообщений: 799
    • Просмотр профиля
    • E-mail
Re: Uncle Cherry Projects
« Ответ #124 : Октября 19, 2016, 09:12:01 pm »
Наверное, сейчас заоффтоплю...
Спасибо, коллега Добрый Кот, благое дело делаете. Я пока в обломе по теме, но хотя бы "поумничать" попробую - может, это делу поможет... ;-)
В виде подсказки(или дезЫ) - чтобы минимизировать ошибки, я бы просто перерисовал платку по картинке в Eagle, Protel, PCAD или в любом другом каде, умеющим делать backannotate из платы. К сожалению, мои любимые древний OrCAD PCB386+ и Proteus этого не умеют (OrCAD Layout вроде бы умеет). В итоге, например (только что проверял), из Eagle получается текстовый список типа на каждую цепь - какие ноги каких корпусов с ней соединены, по ним IMHO легко и правильно можно нарисовать схему. А плата _уже_ будет нарисована. ;-) Притом, не как очередная картинка , а именно сквозной проект, пригодный для последующей модификации и адаптации.

P.S. Обычно да, адреса РУшки не должны иметь значения, она ведь с _произвольной_выборкой_ лишь бы совпадала последовательность при записи/чтении. К сожалению, в Протеусе нет ни одного похожего модуля DRAM, на чем это можно просимить, или я чего-то о нем не знаю, поэтому это больше предположение, а не факт.

P.P.S. Дядька, конечно, молодец - я не рискую проводить веревки между ногами корпусов SOxx на самопальных платах...
« Последнее редактирование: Октября 19, 2016, 09:29:23 pm от vermalizer »
May the Force be with you...

Добрый Кот

  • Global Moderator
  • *****
  • Сообщений: 1030
  • GtLab.Net forever!
    • Просмотр профиля
    • E-mail
Re: Uncle Cherry Projects
« Ответ #125 : Октября 19, 2016, 09:43:39 pm »
Мой редактор не позволяет накладывать картинки. Я решил не мудрствовать лукаво и содрать лэйаут как есть, во избежании лишнего гемора.
Кстати я против СМД микросхем, по той простой причине, что принципиально ставлю все микросхемы в панельки. Это облегчает жизнь при ловле блох или ремонте. Прошу без помидоров, это мой выбор и моё право.

Повторю вопрос. Адресная линия А8 от РУ7 должна принципиально висеть на LSB бите? А остальные А0-А7, как я понял в любом порядке.

Peratron

  • Сообщений: 13579
  • GTLab - forever!
    • Просмотр профиля
    • E-mail
Re: Uncle Cherry Projects
« Ответ #126 : Октября 20, 2016, 01:48:19 pm »
Цитировать
К сожалению, в Протеусе нет ни одного похожего модуля DRAM
В проте можно использовать импортируемые модели.

Правда, я возюкаюсь с аналогом - с цифрой ни разу не пробовал.
Но наверняка можно зацепить какой-то аналог из других симов...
Схемотехническая мантра: титцешенкохоровицехилл. Повторять до просветления...

Peratron

  • Сообщений: 13579
  • GTLab - forever!
    • Просмотр профиля
    • E-mail
Re: Uncle Cherry Projects
« Ответ #127 : Октября 20, 2016, 01:53:07 pm »
Цитировать
Кстати я против СМД микросхем, по той простой причине, что принципиально ставлю все микросхемы в панельки. Это облегчает жизнь при ловле блох или ремонте.
Зато сильно осложняет жизнь перемежающимся багом при длительной эксплуатации - непаяный контакт всегда подозрителен в отношении неисправностей первого рода.

Цитировать
Прошу без помидоров, это мой выбор и моё право.
Так личный выбор - это святое и на него никто не покушается.
А вот в отношении объективного подхода к делу - это уже не личный выбор и тут уже объективная информация ставится во главу угла...
Схемотехническая мантра: титцешенкохоровицехилл. Повторять до просветления...

Добрый Кот

  • Global Moderator
  • *****
  • Сообщений: 1030
  • GtLab.Net forever!
    • Просмотр профиля
    • E-mail
Re: Uncle Cherry Projects
« Ответ #128 : Октября 20, 2016, 02:22:38 pm »
В хорошие панельки очень туго входит и выходит  ;D Контакт там не хуже пайки. Пайка тоже может наделать невидимых бед. Но фиг с этим...

Теперь о деле. Выкладываю предварительные эскизы, так как обладаю манерой надолго забросить проект.
Из дядькиного лейаута удалил всё, что касается хоруса и аналоговых дел (кроме генератора расстройки.....ну, который имитатор неравномерноси протяжки ленты)




« Последнее редактирование: Октября 20, 2016, 02:34:04 pm от kote »

Tonwood

  • Сообщений: 799
    • Просмотр профиля
    • E-mail
Re: Uncle Cherry Projects
« Ответ #129 : Октября 21, 2016, 10:05:36 am »
Цитировать
Мой редактор не позволяет накладывать картинки.
Насколько помню, _никакой_ редактор, кроме "детских" Спринтовских СПлана и Лайоута, это не умеют. А по сетке расставить корпусА, и соединить их веревками, имея в другом окне картинку - не такая уж сложная задача.
На предполагаемый встречный вопрос типа "а чего сам это не сделаешь ?" - отвечу заранее - "Делал неоднократно, но в данной теме МНЕ  _пока_ не нужно". ;-)

Цитировать
Повторю вопрос. Адресная линия А8 от РУ7 должна принципиально висеть на LSB бите? А остальные А0-А7, как я понял в любом порядке.
Предполагаю, что Дядька выбрал именно такое подключение, чтобы, как вариант, при половинной урезке задержки, можно было бы использовать выбраковку РУ7 с 2-мя точками в маркировке, где вторая половина была с битыми ячейками. (Так практиковалось в Совдепии из-за несовершенства технологии). Хотя, здесь, вообще-то, не тот вариант - обе половинки в работе.  А _принципиально_ , при полностью исправной ИС это не должно иметь значения. Хотя Дядька был волшебник еще _тот_... ;-)

2Peratron Да, спасибо, тоже читал о возможности подключения[/color] сторонних SPICE моделей, но пока не искал их, Ну, и далеко не так хорошо вьехал в Протеус, как хотелось бы... ;-).
« Последнее редактирование: Октября 23, 2016, 03:49:51 pm от vermalizer »
May the Force be with you...

Aleksei

  • Сообщений: 197
  • GtLab.Net forever!
    • Просмотр профиля
    • E-mail
Re: Uncle Cherry Projects
« Ответ #130 : Апреля 01, 2019, 03:11:33 am »
Ребят, ни у кого нет в спринте платы Delay Processor?

Aleksei

  • Сообщений: 197
  • GtLab.Net forever!
    • Просмотр профиля
    • E-mail
Re: Uncle Cherry Projects
« Ответ #131 : Апреля 02, 2019, 03:27:37 am »
Обнаружил ошибки в этой схеме когда сравнивал с платой, подрисовал землю красным.
И 7 вывод DD2A (красный кружок) на фото платы почему то припаян на землю.

Блин, два фото не прикрепляются.
« Последнее редактирование: Апреля 02, 2019, 03:30:25 am от Aleksei »

Tonwood

  • Сообщений: 799
    • Просмотр профиля
    • E-mail
Re: Uncle Cherry Projects
« Ответ #132 : Апреля 19, 2019, 10:54:42 pm »
Прошу прощения, "массу" , дорисованную вверху схемы коллегой Aleksej, тупо пропустил. Ну, ведь предупредил, что "вазможны ашипки" - исправлю. 
Кружочек - это более интересный вопрос. это говорит о том, что Дядька, наверное, не пользовался сквозным проектированием, при котором "ошибки на плате точно повторяют ошибки на схеме" ( (С) Tonwood ) ;-) , а разводил платки врукопашную, глядя на схему, и не пользуясь такими вредными и расслабляющими ГУРУ методами , как netlist, backannotate/compare.
Схема, кстати, и рисовалась не для картинки, а чтобы сделать сквозной проект для получения нетлиста и возможной разводке платки "как пОлОжено".
На счет этого надо уточнить - я относительно недавно шерстил нерусские старые журналы, и наткнулся на две схемы дилеев - на динамической и статической РАМках, че-то, кажется, что цифровая часть этой схемы взята из одной из них - как найду - уточню   
Проверить работу цифровой части не смог - в Протеусе нет моделей динамической памяти - в свое время задавал вопрос коллегам на эту тему. А вот адаптивный дельта-модулятор с диодами мне понравился - пробовал и моделировать, и тестил на макете.
« Последнее редактирование: Апреля 20, 2019, 12:47:31 am от vermalizer »
May the Force be with you...

Tonwood

  • Сообщений: 799
    • Просмотр профиля
    • E-mail
Re: Uncle Cherry Projects
« Ответ #133 : Апреля 20, 2019, 12:43:55 am »
Нашел ту польскую схему - в цифр.части она чисто на первый взгляд похожа на Дядькину - но, в общем-то, другая, примитивная. Может она поможет понять логику работы. Конечно, можно и по разводке ориентироваться, но не факт - лучше бы по рабочей железяке ...
« Последнее редактирование: Апреля 20, 2019, 12:48:54 am от vermalizer »
May the Force be with you...

Peratron

  • Сообщений: 13579
  • GTLab - forever!
    • Просмотр профиля
    • E-mail
Re: Uncle Cherry Projects
« Ответ #134 : Апреля 20, 2019, 04:21:48 am »
Цитировать
это говорит о том, что Дядька, наверное, не пользовался сквозным проектированием, при котором "ошибки на плате точно повторяют ошибки на схеме" ( (С) Tonwood ) Подмигивание , а разводил платки врукопашную, глядя на схему, и не пользуясь такими вредными и расслабляющими ГУРУ методами , как netlist, backannotate/compare.

Совершенно верно!
Он в этом плане был конкретным ретроградом.
Помнится, я его достаточно больно попинал за то, что он вообще в тот момент комп не освоил - водил руками по клеточкам, ага.
Ну, я ему вводный курс молодого компьютерного бойца таки зачитал - благо, дело было на выставке в Сокольниках и времени было с запасом.

Встретились в следующий раз, там же - и он очень меня благодарил за те пинки ;-)
Таки озаботился - и поставил себе компик. С ХР.
И вот на ХРюше он сидел упёрто чуть ли не до конца.

Рисовал, соответственно, на "народной" разводилке - сами догадайтесь, на какой  ::)
А там, простите, только разводилка - никакого сквозняка, никакой схемы...

ХИНТ: что не отменяет его инженерного таланта - подлинный Левша...

Схемотехническая мантра: титцешенкохоровицехилл. Повторять до просветления...

  • Гость
Re
« Ответ #135 : Января 01, 1970, 12:00:00 am »