Автор Тема: Усилитель SE на 5881  (Прочитано 44982 раз)

0 Пользователей и 1 Гость просматривают эту тему.

dks

  • Сообщений: 3284
  • GTLab - forever!
    • Просмотр профиля
    • E-mail
Re: Усилитель SE на 5881
« Ответ #60 : Декабря 03, 2008, 08:21:01 pm »
KDA, спасибо! Я в БП честно говоря не силен, подправлю - следующий буду паять - опробую. Общими усилиями сократим схему до разумного минимума - там где нет лишних деталей - звук проявляет благодарность (главное - чтобы это не было "хай-енд разводиловом" (Ostap Custom) :)

Еще семплы записанные по случаю на усилке дома с одного микрофона:
- педалька,
- гитара
2.mp3
крафт.mp3
клау.mp3
« Последнее редактирование: Декабря 03, 2008, 08:42:08 pm от dks »
"Любое изолированное сообщество со временем отстаёт от общемировой цивилизации." К.Клименко

KDA

  • Сообщений: 1247
  • GTLab - forever!
    • Просмотр профиля
    • E-mail
Re: Усилитель SE на 5881
« Ответ #61 : Декабря 03, 2008, 09:10:48 pm »
По звуку не скажешь, что однотакт - звучит взросло!
А кстати, для сравнения - попробуй замени лампу на 6П3С, интересен результат.
Я вот завтра ради интереса спаяю этот девайс, попробую с каскадом для раскачки на 6Н9С с половинками впараллель!
Несчастен человек, который не делает того, что он может, и берется за то, чего он не понимает.

dks

  • Сообщений: 3284
  • GTLab - forever!
    • Просмотр профиля
    • E-mail
Re: Усилитель SE на 5881
« Ответ #62 : Декабря 03, 2008, 09:38:46 pm »
Цитировать
По звуку не скажешь, что однотакт - звучит взросло!
А кстати, для сравнения - попробуй замени лампу на 6П3С, интересен результат.
Я вот завтра ради интереса спаяю этот девайс, попробую с каскадом для раскачки на 6Н9С с половинками впараллель!
Попробовал уже - 6П3С на чистом звуке интересна, но на драйве при попытке раскачать по мощности - неприятно перегружается (визуально видно изменение свечения ее голубого). 5881/6L6 пока на первом месте. 6П6С мягче, но и смещение для нее надо другое - неадекватна замена прямая была.
"Любое изолированное сообщество со временем отстаёт от общемировой цивилизации." К.Клименко

Cepreu

  • Сообщений: 23
  • GTLab - forever!
    • Просмотр профиля
Re: Усилитель SE на 5881
« Ответ #63 : Февраля 01, 2009, 01:28:23 pm »
Какой выходной трансформатор можно здесь использовать кроме TW10SE, или подскажите параметры указанного, есть возможность намотать.

dks

  • Сообщений: 3284
  • GTLab - forever!
    • Просмотр профиля
    • E-mail
Re: Усилитель SE на 5881
« Ответ #64 : Февраля 01, 2009, 02:44:42 pm »
Цитировать
Какой выходной трансформатор можно здесь использовать кроме TW10SE, или подскажите параметры указанного, есть возможность намотать.
http://www.istok2.com/data/?mmm=3114
"Любое изолированное сообщество со временем отстаёт от общемировой цивилизации." К.Клименко

KDA

  • Сообщений: 1247
  • GTLab - forever!
    • Просмотр профиля
    • E-mail
Re: Усилитель SE на 5881
« Ответ #65 : Февраля 01, 2009, 06:17:57 pm »
Можно использовать ТВ-6 SE, или ТВЗ-1-9 (только вторичку придется в этом случае немного домотать).
Несчастен человек, который не делает того, что он может, и берется за то, чего он не понимает.

T-34

  • Сообщений: 714
  • GTLab - forever!
    • Просмотр профиля
Re: Усилитель SE на 5881
« Ответ #66 : Апреля 14, 2009, 10:02:29 pm »
После 2х недельного плотного изучения форумов решил собрать этот оконечник к своему Томато.  :)  Собираюсь делать на 6П3С-Е с выходником TW6SE.  Хочу питать от ТАН-2, максимально собрал на нем 257 вольт на анодку, тут вроде порядок. А с накалом сомнения возникли, нашел параметры 6П3С-Е  - ток накала 880мА. В параметрах ТАНа накальные омботки 19-21, 22-24 дают ток 0.8А, это значит каждая по 0.8 или обе 0.8?
« Последнее редактирование: Апреля 27, 2009, 02:10:21 pm от T-34 »

varvaroid

  • Гость
Re: Усилитель SE на 5881
« Ответ #67 : Апреля 14, 2009, 10:53:44 pm »
это значит что соедини обе обмотки параллельно, получишь полтора ампера

T-34

  • Сообщений: 714
  • GTLab - forever!
    • Просмотр профиля
Re: Усилитель SE на 5881
« Ответ #68 : Апреля 15, 2009, 07:54:04 am »
Спасибо! :) Уже сам проверил через мощность всех вторичек- соответствует заявленной 36Вт, если на каждую по 0.8. Теперь за деталями)

Sanoend

  • Сообщений: 1241
  • GTLab - forever!
    • Просмотр профиля
Re: Усилитель SE на 5881
« Ответ #69 : Апреля 27, 2009, 08:27:48 am »
смакетил, хороший усил, в качестве первого лампового мощника самая тема. И в зготовлении просто и звучит хорошо.Сейчас делаю для него красивую деревяную коробочку, из нутри оббитую металической сеткой, да заказываю выходной транс, а то я на ТВЗ1-9 проверял.

T-34

  • Сообщений: 714
  • GTLab - forever!
    • Просмотр профиля
Re: Усилитель SE на 5881
« Ответ #70 : Апреля 27, 2009, 03:17:55 pm »
Собрал на 6п3с-е по схеме с 4-й страницы, временно на  газете, после проверки переделаю уже на шасси.  Работает, не фонит. Но пугает температура лампы, горячая настолько что дотронуться на 1 секунду нельзя - обжег палец, газета под лампой начинает пахнуть будто её утюгом прогладили.  После выключения питания остаеться такой же горячей еще 4-5 минут. Это нормально? Катодный резюк тоже горячий.  Как должно быть точно - не знаю; в поиске был :), не во всем разобрался,  поэтому решил уточнить. Измерил напруги, минус вольтметра на минус электролита 220мкФ , плюсовым на ножки панели лампы:  

3     269В
4     287В
8     17.2В (на выводах резистора 220Ом)
2-7  6.1В переменкой

Относительно катода 8, на 5й ноге -17.2В - это и есть смещение? Тогда I=17.2\220=0.078мА, и мощность рассеивания  0.078*269=21Вт.  Так?


« Последнее редактирование: Апреля 28, 2009, 01:39:04 pm от T-34 »

Tex

  • Сообщений: 128
  • GTLab - forever!
    • Просмотр профиля
Re: Усилитель SE на 5881
« Ответ #71 : Апреля 29, 2009, 10:19:32 am »
Мощность рассеивания на аноде= (269V-17.2V)*(0.078А - Ic2),

где Ic2 - ток на 2-ой сетке = Напряжение на сеточном резисторе 1,5k / 1500R


T-34

  • Сообщений: 714
  • GTLab - forever!
    • Просмотр профиля
Re: Усилитель SE на 5881
« Ответ #72 : Мая 04, 2009, 11:32:33 am »
Пересчитал мощность рассеивания по последней формуле - около 19 Вт. Но это же вроде нормально для 6п3с-е. Поясните еще на счет температуры, как сильно должно греться при нормальной работе?

Sanoend

  • Сообщений: 1241
  • GTLab - forever!
    • Просмотр профиля
Re: Усилитель SE на 5881
« Ответ #73 : Мая 04, 2009, 02:09:32 pm »
T-34 ну палец не терпит температуру этой лампы, а газету  я подкладывать не пробовал.

Злой Гений

  • Сообщений: 49
  • GtLab.Net forever!
    • Просмотр профиля
    • E-mail
Re: Усилитель SE на 5881
« Ответ #74 : Августа 02, 2010, 08:37:05 pm »
Очень заинтересовал сей оконечник... можно схему и характеристики вплане выходной мощности, и какие ручки чего есть?

dks

  • Сообщений: 3284
  • GTLab - forever!
    • Просмотр профиля
    • E-mail
Re: Усилитель SE на 5881
« Ответ #75 : Августа 04, 2010, 03:55:10 pm »
Cхему оконечника можно срисовать отсюда: http://www.ax84.com/static/p1x/AX84_P1x_100616.pdf

ручка у него одна - Volume
"Любое изолированное сообщество со временем отстаёт от общемировой цивилизации." К.Клименко

Злой Гений

  • Сообщений: 49
  • GtLab.Net forever!
    • Просмотр профиля
    • E-mail
Re: Усилитель SE на 5881
« Ответ #76 : Августа 24, 2010, 08:21:18 pm »
А преключатели чего? глянул схему, а там не та лампа в оконечнике... мне хотелось бы такую, как здесь... решительно настроен собрать этот мощник... в схеме всё по иностранному и я так понял что то схема не просто мощника, если лампа 12ах7 присутствует... или я ошибаюсь?

dks

  • Сообщений: 3284
  • GTLab - forever!
    • Просмотр профиля
    • E-mail
Re: Усилитель SE на 5881
« Ответ #77 : Августа 25, 2010, 03:55:07 am »
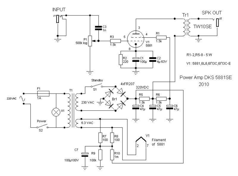
Вот последняя схема

Посмотреть на Яндекс.Фотках
"Любое изолированное сообщество со временем отстаёт от общемировой цивилизации." К.Клименко

Злой Гений

  • Сообщений: 49
  • GtLab.Net forever!
    • Просмотр профиля
    • E-mail
Re: Усилитель SE на 5881
« Ответ #78 : Августа 25, 2010, 08:55:32 pm »
если это точная и работающая схема сего девайса, то АААГРОМНОЕ спасибо!!! меня он на данный момент идеален...
« Последнее редактирование: Августа 25, 2010, 08:55:59 pm от SHEKO »

Артур

  • Сообщений: 41
    • Просмотр профиля
    • E-mail
Re: Усилитель SE на 5881
« Ответ #79 : Августа 27, 2010, 03:44:57 am »
а выходной трансформатор TW10SE на какую нагрузку расчитан? нашел на сайте 4-8 ом
« Последнее редактирование: Августа 27, 2010, 04:46:06 am от honner312 »
Хочешь сделать лучше, сделай сам!